Ministerio de Industria, Turismo y Comercio LogoMinisterior
 

Alerta

Resultados 178 resultados
LastUpdate Última actualización 04/04/2026 [06:55:00]
pdfxls
Solicitudes publicadas en los últimos 15 días / Applications published in the last 15 days
Resultados 1 a 25 de 178 nextPage  

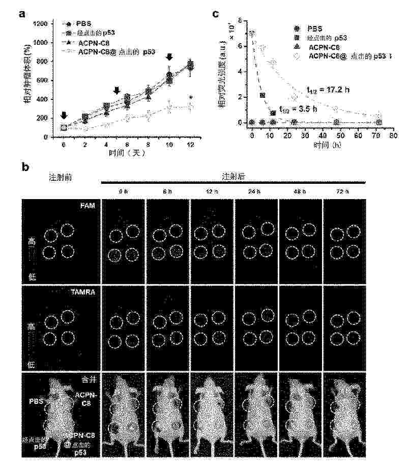
促融合脂质纳米粒、制备其的方法以及其用途

NºPublicación:  CN121775163A 03/04/2026
Solicitante: 
奥依信生物技术公司
CN_121775163_PA

Resumen de: US2025346925A1

Provided nucleic acid-based expression construct for the target cell-specific production of a therapeutic protein, such as a pro-apoptotic protein, within a target cell, including a target cell that is associated with aging, disease, or other condition, in particular a target cell that is a senescent cell or a cancer cell. Also provided are formulations and systems, including fusogenic lipid nanoparticle (LNP) formulations and systems, for the delivery of nucleic acid-based expression constructs as well as methods for making and using such nucleic acid-based expression constructs, formulations, and systems for reducing, preventing, and/or eliminating the growth and/or survival of a cell, such as a senescent cell and/or a cancer cell, which is associated with aging, disease, or other condition as well as methods for the treatment of aging, disease, or other conditions by the in vivo administration of a formulation, such as a fusogenic LPN formulation, comprising an expression construct for the target cell-specific production of a therapeutic protein, such as a pro-apoptotic protein, in a target cell that is associated with aging, disease, or other condition, in particular a target cell that is a senescent cell or a cancer cell.

mRNA-LNP制剂及其冻干方法

NºPublicación:  CN121782826A 03/04/2026
Solicitante: 
艾美探索者生命科学研发有限公司艾美创新者生物医药研究(上海)有限公司
CN_121782826_A

Resumen de: CN121782826A

本发明公开了一种mRNA‑LNP制剂及其冻干方法,冻干方法包括如下步骤:取mRNA‑LNP纳米颗粒和冻干保护剂组合物混合,得到混合物:将混合物先进行预冻,得到冻结体;在低于冻结体共晶点温度的条件下,将冻结体进行升华干燥,得到初产物;将初产物进行解析干燥,得到mRNA‑LNP制剂。本发明采用超低温预冻、缓慢解析干燥、低温终点冻干曲线制备出稳定的纳米粒径、相当高的核酸包封率及其生物活性的mRNA‑LNP样品,该mRNA‑LNP样品可在常温下长时间保存。

一种提升姜黄素和胡椒碱稳定性和生物利用度的复合颗粒及其制备方法

NºPublicación:  CN121774912A 03/04/2026
Solicitante: 
武汉大学
CN_121774912_PA

Resumen de: CN121774912A

本发明提供了一种提升姜黄素和胡椒碱稳定性和生物利用度的复合颗粒及其制备方法,属于营养活性成分递送体系技术领域。本发明以卡拉胶、胡椒碱和壳聚糖为原料,使用反溶剂共沉淀法和逐层组装技术,将姜黄素和胡椒碱共载于姜黄素‑玉米醇溶蛋白‑卡拉胶‑胡椒碱‑壳聚糖复合颗粒中。与游离姜黄素和胡椒碱相比,本发明构建的层层结构复合颗粒作为姜黄素和胡椒碱的共包埋递送载体,不仅可以增加姜黄素和胡椒碱的理化稳定性,还显著提高了姜黄素和胡椒碱的生物活性和效能,显著延长了姜黄素和胡椒碱的体内滞留时间,提高生物利用度。

一种中空多层金属有机框架材料及其制备方法与应用

NºPublicación:  CN121779726A 03/04/2026
Solicitante: 
浙江省中医院、浙江中医药大学附属第一医院(浙江省东方医院)浙江工业大学
CN_121779726_PA

Resumen de: US2025241860A1

A hollow multilayer MOF material and its preparation method and application relates to the field of nano drug delivery therapy technology. A ZIF-67@ZIF-8@ZIF-67@ZIF-8 hollow multilayer MOF material is applied as a thrombus drug nanocarrier to prepare drugs for thrombus treatment. In vitro experiments indicate that the thrombus drug nanocarrier has an efficient targeting effect and an excellent sustained release effect in combination with streptokinase and warfarin, and the thrombus drug nanocarrier has a good therapeutic effect and the long-term anticoagulant effect.

一种负载卡巴他赛的pH/ROS双响应性纳米材料及其制备方法与应用

NºPublicación:  CN121774917A 03/04/2026
Solicitante: 
中国人民解放军陆军军医大学第一附属医院
CN_121774917_PA

Resumen de: CN121774917A

本发明涉及新型纳米材料技术领域,公开了一种负载卡巴他赛的pH/ROS双响应性纳米材料及其制备方法与应用,该纳米材料以pH/ROS双响应材料为载体,载体上负载有卡巴他赛,pH/ROS双响应材料由环糊精与肉桂醛主要成分CA、HPAP偶联合成。本发明体外和体内实验表明,CBZ/FA‑CA‑OCD NPs能够富集于肿瘤组织,并通过FA介导的内吞作用被PC‑3和LNCaP细胞摄取。这些富集的纳米颗粒在酸性微环境和/或高活性氧微环境中可迅速释放卡巴他赛,进而有效抑制前列腺癌的生长。将CBZ/FA‑CA‑OCD NPs与抗PD‑1抗体联合使用,可显著增加CD8+和CD4+T细胞的浸润,逆转前列腺癌的免疫抑制微环境,并明显抑制肿瘤生长。本发明为调控肠道菌群以提高前列腺癌化疗免疫联合疗法的有效性提供了一种极具前景的策略。

一种RNA及含有RNA的药物

NºPublicación:  CN121780566A 03/04/2026
Solicitante: 
南方科技大学
CN_121780566_A

Resumen de: CN121780566A

本申请公开了一种RNA及含有RNA的药物,所述RNA包含开放阅读框(ORF),所述开放阅读框(ORF)编码O‑GlcNAc糖基转移酶OGT或O‑GlcNAc糖苷水解酶OGA。本申请还提供一种含有药物组合物、蛋白、DNA分子、重组质粒、RNA药物及其用途。在本申请提供的RNA,通过载体进行递送,所述RNA在体内利用自身的原料和翻译机制合成O‑GlcNAc糖基转移酶OGT或O‑GlcNAc糖苷水解酶OGA,从而实现O‑GlcNAc糖基转移酶OGT或O‑GlcNAc糖苷水解酶OGA对体内靶蛋白糖的修饰作用。

磁电纳米颗粒协同交变磁场系统在制备治疗牙周炎条件下牙周组织再生的修复产品中的应用

NºPublicación:  CN121775134A 03/04/2026
Solicitante: 
北京大学口腔医学院北京派诺登口腔医疗科技有限公司
CN_121775134_PA

Resumen de: CN121775134A

本发明公开磁电纳米颗粒协同交变磁场系统在制备治疗牙周炎条件下牙周组织再生的修复产品中的应用,其中该磁电纳米颗粒包括具有压电性能的壳结构和具有磁电响应性能的核结构,该磁场系统为外加交变磁场。本发明采用水热法和溶胶‑凝胶法制备了具有核壳结构的磁电纳米颗粒,其具有较高的生物相容性和安全性。本发明进一步通过体内实验验证了其治疗效果,结果表明,磁电纳米颗粒协同交变磁场系统能够用于治疗牙周炎条件下牙周组织再生。此外,该外加交变磁场参数低频温和而有效,当前磁电纳米颗粒研究趋势常采用更高强度进行全身或深部组织应用,而本发明证明了即使低强度低频刺激也足以对牙周炎产生有效的治疗效果,这对临床牙科治疗中患者的舒适度与安全性具有重要优势。

靶向ACKR3的巨噬细胞膜纳米粒及其在脂肪肝IRI中的应用

NºPublicación:  CN121774915A 03/04/2026
Solicitante: 
重庆医科大学
CN_121774915_PA

Resumen de: CN121774915A

本发明公开了靶向ACKR3的巨噬细胞膜纳米粒及其在脂肪肝IRI中的应用,涉及生物医药和纳米技术领域;其制备方法包括:使用LPS预刺激巨噬细胞24h后使之发生极化并提取巨噬细胞膜,再使用巨噬细胞膜包被负载shACKR3的纳米颗粒得到LPS‑MM/PLGA‑shACKR3;以聚乳酸‑羟基乙酸共聚物PLGA作为纳米载体,负载具有特异性启动子的ACKR3‑shRNA质粒,制备得到纳米颗粒PLGA‑shACKR3;然后将LPS预刺激的巨噬细胞膜包被于PLGA‑shACKR3纳米颗粒表面,即得。本发明实现病变部位的主动靶向和高效蓄积。

一种改善精神障碍组合物及其制备方法

NºPublicación:  CN121775082A 03/04/2026
Solicitante: 
佳木斯市精神疾病医院
CN_121775082_A

Resumen de: CN121775082A

本发明提出了一种改善精神障碍组合物及其制备方法,属于医药技术领域。将铁皮石斛、茯苓、大枣、五味子经过水提醇沉,得到水提中药多糖,滤液干燥得到水提取物,滤渣经过发酵,分别得到益生菌液、发酵中药多糖和发酵提取物,将发酵中药多糖包埋褪黑素、帕罗西汀后经过疏水改性,制得疏水改性包埋颗粒,将水提中药多糖羧基化,包埋益生菌得到益生菌包埋微球,与疏水改性包埋颗粒、水提取物和发酵提取物混合均匀,制得改善精神障碍组合物,具有很好的改善精神障碍、调节睡眠,改善抑郁等症状,也通过脑‑肠轴改善人的精神状态和情绪状况,中药滋阴调节人体状态,提高患者的依从性,提高药效的同时,降低了药物的成本。

纳米药物复合材料及其制备方法与应用

NºPublicación:  CN121774913A 03/04/2026
Solicitante: 
苏州大学附属第四医院(苏州市独墅湖医院)
CN_121774913_PA

Resumen de: CN121774913A

本发明公开了一种具有类风湿性关节炎关节腔微环境调控功能的纳米药物复合材料及其制备方法与应用。所述纳米药物复合材料包含:碳酸钙纳米颗粒;包覆在碳酸钙纳米颗粒表面的单宁酸;和促生物相容物质。本发明的纳米药物复合材料通过局部关节腔注射,可以在关节腔内滞留一定时间,并且通过代谢循环逐渐离开关节腔。该纳米药物复合材料在类风湿性关节炎的关节腔内可实现快速的酸中和,并减轻微环境的氧化应激。通过酸中和与抗氧化的联合作用,利用碳酸钙和单宁酸的协同增效作用,可以有效逆转微环境内具有保护作用的M2巨噬细胞的脂质过氧化,减少M2巨噬细胞铁死亡,从而增强抗炎作用,缓解类风湿性关节炎的进展。

NR1D1抑制剂在制备用于治疗脓毒症的药物中的用途

NºPublicación:  CN121775000A 03/04/2026
Solicitante: 
华中科技大学同济医学院附属协和医院
CN_121775000_PA

Resumen de: CN121775000A

本发明属于生物医药领域,涉及NR1D1抑制剂在制备用于治疗脓毒症的药物中的用途,该NR1D1抑制剂包含能特异性靶向沉默NR1D1基因的siRNA,能够上调BMAL1并恢复IGF2BP2‑ ATP6V1B2/ATP6V0c轴,显著改善脓毒症免疫抑制及继发感染防御。

一种多层聚合物功能化的植物源纳米递送系统及其制备方法

NºPublicación:  CN121774911A 03/04/2026
Solicitante: 
中国科学院大连化学物理研究所
CN_121774911_A

Resumen de: CN121774911A

本发明公开了一种多层聚合物功能化的植物源纳米递送系统及其制备方法,包括:(a) 一个植物源外泌体样纳米囊泡核心;(b) 一种包载于所述植物源外泌体样纳米囊泡核心内或与其结合的生物活性物质;及(c) 一个包覆所述植物源外泌体样纳米囊泡核心的多层聚合物壳层,所述壳层包括至少一个阳离子聚合物层和至少一个阴离子聚合物层。该系统显著提升PDEV载体在模拟胃酸、消化酶及长期储存条件下的物理和化学稳定性,防止纳米颗粒聚集和活性物质过早泄漏。通过表面修饰增强纳米系统与肠道上皮细胞的相互作用,提高细胞摄取效率和跨上皮屏障的转运能力。

一种牛血清白蛋白包普鲁士蓝载药纳米粒及其制备方法和用途

NºPublicación:  CN121774910A 03/04/2026
Solicitante: 
西南医科大学
CN_121774910_PA

Resumen de: CN121774910A

本发明涉及药物制剂技术领域,具体公开了一种牛血清白蛋白包普鲁士蓝载药纳米粒及其制备方法和用途,所述载药纳米粒为牛血清白蛋白包普鲁士蓝载药纳米粒,是将姜黄素(Curcumin,Cur)通过疏水作用共载到普鲁士蓝表面获得。本发明提供的载药纳米粒能显著提高药物在动脉粥样硬化微环境中积累和保留时间。静脉注射给药后可以实现被动靶向,在炎症部位释放出普鲁士蓝和姜黄素,普鲁士蓝凭借本身的类酶活性清除炎症部位的活性氧,并且辅以808纳米激光照射,普鲁士蓝发挥光热效应增加泡沫细胞内脂质的外排,联合姜黄素的抗炎特性,提高治疗效果。

一种用于深层肿瘤穿透的锥状非对称纳米机器人及其制备方法和应用

NºPublicación:  CN121774914A 03/04/2026
Solicitante: 
西安交通大学
CN_121774914_PA

Resumen de: CN121774914A

本发明公开了一种用于深层肿瘤穿透的锥状非对称纳米机器人及其制备方法和应用,该非对称纳米机器人的结构为Fe3O4@mPDA@MnO2&mSiO2,记为FPM&S;FPM&S纳米机器人为非对称结构的纳米颗粒,非对称结构中一端为核壳结构,其中,核为球形Fe3O4,壳为介孔聚多巴胺颗粒;另一端为棒状介孔SiO2,且棒状结构远离Fe3O4的一端呈锥状;在介孔聚多巴胺表面负载有MnO2;本发明通过构建具有锥状尾部的非对称结构,提高了纳米机器人在运动过程中的前向楔入能力,从根本上改善深层肿瘤穿透性能;通过同一纳米机器人实现了光热‑芬顿‑GSH耗竭多机制在空间与时间上的协同治疗,提高了肿瘤深层区域的整体治疗效率,解决了现有非对称微/纳米机器人在肿瘤深层穿透能力不足、治疗模块协同效率有限等问题。

使用脂质纳米颗粒的核酸递送系统

NºPublicación:  CN121793991A 03/04/2026
Solicitante: 
韩国生命工学研究院
CN_121793991_PA

Resumen de: KR20250036032A

The nucleic acid transfer complex is the helper lipid of 20 parts by weight to 5, the ionizable lipid of 40 parts by weight to 20, the cationic lipid of 30 parts by weight to 10, 0. Lipid nanoparticles including 5 to 3 parts by weight of polyethylene glycol lipid (lipid-anchored peg) and 30 to 50 parts by weight of cholesterol; and nucleic acids collected inside the lipid nanoparticles. The nucleic acid delivery complex of the present invention efficiently delivers nucleic acids to cells and gram-negative bacteria, thereby enabling the regulation and editing of gene expression.

索拉非尼协同四氧化三铁强化铁死亡的仿生纳米平台及其制备方法、应用

NºPublicación:  CN121774916A 03/04/2026
Solicitante: 
江苏省人民医院(南京医科大学第一附属医院)
CN_121774916_A

Resumen de: CN121774916A

本发明公开了一种索拉非尼协同四氧化三铁强化铁死亡的仿生纳米平台及其制备方法,所述仿生纳米平台包括SF/Fe3O4@PMO@MM纳米颗粒,所述SF/Fe3O4@PMO@MM纳米颗粒由内而外依次包括核心、壳层和膜层;其中,所述核心包括Fe3O4纳米颗粒;所述壳层包括包覆在所述核心表面的介孔有机硅层,所述介孔有机硅层与核心构成Fe3O4@PMO纳米颗粒,且所述介孔有机硅层的介孔内负载有索拉非尼(SF);所述膜层包括包覆在所述壳层表面的巨噬细胞膜(MM)。本发明的纳米平台能够在肿瘤组织中通过级联反应高效生成活性氧(ROS)并协同索拉非尼诱导肿瘤细胞发生铁死亡,通过靶向肿瘤实现对肿瘤细胞的选择性杀伤,具有主动靶向、免疫逃逸、微环境响应及协同治疗功能。

一种环境响应型可注射复合水凝胶及其制备方法与应用

NºPublicación:  CN121774877A 03/04/2026
Solicitante: 
东北农业大学
CN_121774877_PA

Resumen de: CN121774877A

一种环境响应型可注射复合水凝胶及其制备方法与应用,属于生物医用材料技术领域。为解决利用黄芪甲苷治疗动物骨关节炎(OA)生物利用度低及可注射水凝胶在治疗OA时功能单一、载药与释药效率有待提升等技术问题,本发明利用物理‑化学双交联原理,使改性的HA和COS发生席夫碱化学反应,形成第一网络结构;使改性HA、SA、COS与PDA生成多种物理交联反应,形成第二网络结构;以关节腔中钙离子作为引发剂,与SA发生离子交联,形成环境触发的水凝胶第三网络结构,从而构建得到具有多重网络结构的复合水凝胶。本发明制备的可注射复合水凝胶对OA表现出显著治疗效果,对于推进OA的临床治疗具有重大的理论意义和实际应用价值。

JANUS PARTICLE-EMBEDDED MATERIALS FOR ANTIMICROBIAL APPLICATIONS

NºPublicación:  US20260091127A1 02/04/2026
Solicitante: 
THE TRUSTEES OF INDIANA UNIV [US]
THE UNIV OF OSAKA [JP]
The Trustees of Indiana University,
The University of Osaka
US_20260091127_A1

Resumen de: US20260091127A1

Antimicrobial Janus nanoparticles (NPs) having distinct hydrophobic and polycationic surfaces are embedded in crosslinked polymers. These encapsulated Janus NPs have increased stabilization, to allow for long-term effectiveness. The encapsulated Janus NPs enhance traditional antibiotics and reduce the necessary dosage of those traditional antibiotics to inhibit growth of muti-drug resistant bacteria.

LIPID NANOPARTICLE WITH NUCLEIC ACID CARGO AND IONIZABLE LIPID

NºPublicación:  AU2024330157A1 02/04/2026
Solicitante: 
NOVOARC GMBH
NOVOARC GMBH
AU_2024330157_PA

Resumen de: AU2024330157A1

Disclosed is a lipid nanoparticle (LNP) encapsulating a nucleic acid cargo preferably comprising messenger ribonucleic acid (mRNA). The LNP comprises at least an ionizable lipid fraction, and a stabilizer fraction. The stabilizer fraction preferably comprises at least one polyethylenglycol (PEG) lipid. Furthermore, the ionizable lipid fraction comprises at least one ionizable glycerol dialkyl glycerol tetraether (GDGT) lipid. Also disclosed is a pharmaceutical composition comprising the LNP, such as an mRNA vaccine. In a further aspect, the invention relates to the ionizable GDGT lipids and methods for producing them.

NANOPARTICLE FORMULATIONS FOR CREATION OF IN SITU CAR T CELLS

NºPublicación:  AU2024328597A1 02/04/2026
Solicitante: 
THE BOARD OF REGENTS OF THE UNIV OF TEXAS SYSTEM
THE BOARD OF REGENTS OF THE UNIVERSITY OF TEXAS SYSTEM
AU_2024328597_PA

Resumen de: AU2024328597A1

In some aspects, the present disclosure provides methods for generating CAR T cells in situ. The present disclosure provides lipid nanoparticles that selectively target a spleen cell, in particular, a lymphocyte such as a T cell. The lipid nanoparticle provided herein contain a five component composition that includes a permanently anionic lipid giving the lipid nanoparticle an apparent pKa of less than 6.

IONIZABLE LIPIDOID COMPOSITIONS AND THERAPEUTIC USES THEREOF

NºPublicación:  AU2024344058A1 02/04/2026
Solicitante: 
FLAGSHIP PIONEERING INNOVATIONS VII LLC
FLAGSHIP PIONEERING INNOVATIONS VII, LLC
AU_2024344058_PA

Resumen de: AU2024344058A1

Disclosed are lipidoid compounds having the structure of formula (X) or formula (I): wherein the groups are as defined in the application. Also disclosed are nanoparticle compositions comprising a lipidoid of the invention that are capable of delivering a therapeutic agent. The application also discloses pharmaceutical compositions comprising a lipidoid composition of the invention.

Shared antigens

NºPublicación:  AU2026200326A1 02/04/2026
Solicitante: 
SEATTLE PROJECT CORP
Seattle Project Corp
AU_2026200326_A1

Resumen de: AU2026200326A1

Disclosed herein are compositions that include antigen-encoding nucleic acid sequences and/or antigen peptides. Also disclosed are nucleotides, cells, and methods associated with the compositions including their use as vaccines. an a n

MULTIFUNCTIONAL DELIVERY SYSTEM AND USES THEREOF

NºPublicación:  US20260091125A1 02/04/2026
Solicitante: 
NANOCARRY THERAPEUTICS LTD [IL]
NANOCARRY THERAPEUTICS LTD
US_20260091125_A1

Resumen de: US20260091125A1

The invention provides multifunctional system for the synchronized delivery of distinct immunoglobulins, in particular antibodies and antibody fragments to specific cancerous cells and tissues located outside of the brain. The multifunctional system is based on an inorganic core particle which is conjugated through a first polymeric linker to a first immunoglobulin; through a second polymeric linker to a second immunoglobulin; through a third polymeric linker to a penetration enhancing moiety; and to a fourth, monofunctional capping linker or spacer. Further provided are a process for preparation of the multifunctional system, pharmaceutical compositions comprising the multifunctional system and uses thereof in therapeutic and/or diagnostic methods.

CORONAVIRUS VACCINE

NºPublicación:  US20260091107A1 02/04/2026
Solicitante: 
CUREVAC SE [DE]
CureVac SE
US_20260091107_A1

Resumen de: US20260091107A1

The present invention is directed to a nucleic acid suitable for use in treatment or prophylaxis of an infection with a coronavirus, preferably with a Coronavirus SARS-CoV-2, or a disorder related to such an infection, preferably COVID-19. The present invention is also directed to compositions, polypeptides, and vaccines. The compositions and vaccines preferably comprise at least one of said nucleic acid sequences, preferably nucleic acid sequences in association a lipid nanoparticle (LNP). The invention is also directed to first and second medical uses of the nucleic acid, the composition, the polypeptide, the combination, the vaccine, and the kit, and to methods of treating or preventing a coronavirus Infection, preferably a Coronavirus infection.

METHODS OF USING POLYMER NANOPARTICLE COMPOSITIONS FOR TREATING A DISEASE

Nº publicación: US20260090998A1 02/04/2026

Solicitante:

BATTELLE MEMORIAL INST [US]
BATTELLE MEMORIAL INSTITUTE

US_20260090998_A1

Resumen de: US20260090998A1

The disclosure relates to methods of using block copolymer nanoparticles for in vivo therapeutic delivery, and methods therefor. More particularly, the invention relates to methods of using polymer nanoparticles for delivering nucleic acids for treating NF1.

traducir