Ministerio de Industria, Turismo y Comercio LogoMinisterior
 

Alerta

Resultados 89 resultados
LastUpdate Última actualización 29/01/2026 [08:08:00]
pdfxls
Solicitudes publicadas en los últimos 30 días / Applications published in the last 30 days
previousPage Resultados 75 a 89 de 89  

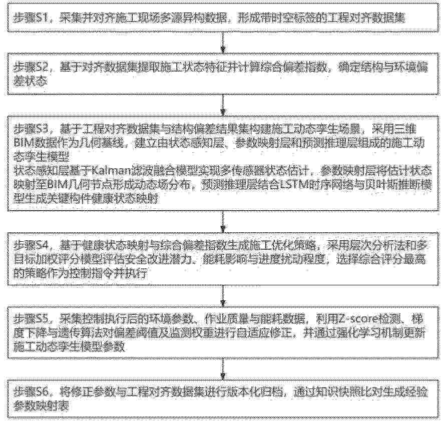
一种建筑工程数据信息智能化管理方法

NºPublicación:  CN121258145A 02/01/2026
Solicitante: 
福建安吉达智能科技有限公司
CN_121258145_PA

Resumen de: CN121258145A

本发明公开了一种建筑工程数据信息智能化管理方法,涉及信息管理技术领域,采集并对齐施工现场多源异构数据,形成工程对齐数据集,基于对齐数据集提取施工状态特征并计算综合偏差指数,构建动态孪生场景并生成关键构件的健康状态映射,基于健康状态映射与偏差指数生成施工优化策略并执行控制,本发明通过融合多源异构数据与动态孪生模型,实现施工现场状态的实时监测、预测与优化控制,对结构偏差进行量化分析并自动生成最优施工策略,通过反馈学习实现模型自演化与参数自优化,显著提升建筑工程的安全性与智能化水平,降低能耗与工期延误率,实现从静态监控向主动决策的转变。

基于可变毕达哥拉斯模糊VIKOR的水资源系统韧性评价方法

NºPublicación:  CN121258243A 02/01/2026
Solicitante: 
华北水利水电大学水利部水利水电规划设计总院
CN_121258243_PA

Resumen de: CN121258243A

本发明属于水资源管理与系统评价技术领域,公开了一种基于可变毕达哥拉斯模糊VIKOR的水资源系统韧性评价方法,该方法包括:指标体系构建和水资源系统韧性评价模型构建。本发明所述方法在构建上,引入毕达哥拉斯模糊集处理决策信息中的不确定性和模糊性,结合PF‑熵测度和PF‑散度测度确定指标权重,增强模型客观性;同时引入可变集与相对隶属度改进毕达哥拉斯模糊集获取途径,与传统VIKOR法相结合,有效提升了模型对不确定性信息的处理能力,弥补了传统方法的不足,为水资源系统韧性评价提供了新的思路和方法。

一种基于双答案对比的智能审查准确率测试方法

NºPublicación:  CN121257509A 02/01/2026
Solicitante: 
中国电建集团华东勘测设计研究院有限公司
CN_121257509_PA

Resumen de: CN121257509A

本发明涉及数据处理技术领域,公开了一种基于双答案对比的智能审查准确率测试方法,首先将非结构化合同文本转化为结构化数据,进行人工复核答案,对人工智能审查结果进行复核,纠正审查结果和条款定位信息;进行对比人工答案与机器答案,获取机器审查结果机器答案与人工审核结果人工答案,两者均包含条款名称及其在合同中的定位信息及段落编号;计算审查结果准确率;用模糊匹配法计算定位召回率与定位准确率;综合评估,输出审查结果准确率、定位召回率、定位准确率三项独立指标。本发明审查结果准确率、定位召回率和定位准确率。这些指标能够更全面地反映审查算法的性能,确保不仅审查结果准确无误,而且条款的位置识别也高度精确。

基于多粒度无监督双向特征选择的特殊儿童疾病预测方法

NºPublicación:  CN121260420A 02/01/2026
Solicitante: 
重庆师范大学
CN_121260420_PA

Resumen de: CN121260420A

本发明涉及特征选择与数据挖掘技术领域,具体涉及基于多粒度无监督双向特征选择的特殊儿童疾病预测方法。该方法首先将传统的单一粒度建模方式通过扩展为多粒度建模方式,从不同粒度层次充分展示数据的表达能力;并且,利用KNN适应不同数据分布的能力,提出了基于KNN的模糊粗糙集模型,增强模型的泛化能力;同时,针对数据特征维度与样本维度分别对特征进行初筛和对样本进行过滤,从而增强特征选择的有效性,提升对特殊儿童疾病的预测精度;以此选择一个最优的特征子集;在最优的特征子集空间下构建SVM分类器,实现对特殊儿童疾病的准确预测。

智能工业服务生态系统的定量化服务绩效评估方法及系统

NºPublicación:  CN121258288A 02/01/2026
Solicitante: 
上海交通大学
CN_121258288_PA

Resumen de: CN121258288A

本发明提供了一种智能工业服务生态系统的定量化服务绩效评估方法及系统,方法包括:设计方评估步骤:使用构建完毕的评估模型对服务绩效指标进行评估,得到第一评估分数;所述服务绩效指标包括微观服务绩效指标、中观服务绩效指标和宏观服务绩效指标;消费方评估步骤:对微观服务绩效指标进行评估,得到第二评估分数;结合第一评估分数,计算得到最终评估分数。本发明充分发挥了不同的多准则决策算法模型在绩效得分评估上的优势,能够充分考虑不同相关利益方群体的特征,处理其语义评价输入信息,从而提高服务绩效指标评分的精度,为运营企业后续优化智能工业服务配置方案,从而提高各相关方满意度,降低服务成本并促进工业场景的可持续发展转型。

一种基于改进模糊综合评价法的电缆绝缘寿命评估方法

NºPublicación:  CN121257246A 02/01/2026
Solicitante: 
常州大学
CN_121257246_PA

Resumen de: CN121257246A

本发明提供一种基于改进模糊综合评价法的电缆绝缘寿命评估方法,包括S1、对FA算法进行改进,包括改进种群初始化方式、加入全局搜索策略与种群重启策略,以得到IFA算法;S2、基于IFA算法对模糊综合评价法模型的权重进行优化,将优化后的权重参数重新赋予到模糊综合评价法模型中,以构建IFA‑FAHB电缆寿命评估模型;S3、将采集的电缆的绝缘参数输入到IFA‑FAHB电缆寿命评估模型中,得到电缆绝缘寿命。本发明提高了电缆绝缘寿命的评估精度,得到了准确的电缆绝缘寿命。

基于泳池压缩机的低温冷机智能启动方法及系统

NºPublicación:  CN121230272A 30/12/2025
Solicitante: 
佛山市顺德区一拓电气有限公司
CN_121230272_PA

Resumen de: CN121230272A

本申请提供了一种基于泳池压缩机的低温冷机智能启动方法及系统。该方法:通过多维度感知网络实时采集泳池周边以及压缩机内部关键部件的多维度监测数据,并上传至边缘计算节点;通过边缘计算节点中部署的轻量化神经网络模型,对多维度监测数据进行实时预处理并构建得到针对泳池压缩机的多维度策略,并将多维度策略上传至云端;通过云端同步维护的虚拟泳池压缩机,基于数字孪生与模糊逻辑的混合仿真算法模拟运行多维度策略,以获得模拟执行效果;基于模拟执行效果优化多维度策略,并下发至物联网管控端,实现对泳池压缩机的数据闭环与协同控制。能够实现压缩机的低温冷机启动及综合管理,提升压缩机在低温高湿环境下的启动可靠性与运行能效。

订单调度方法、装置、设备及存储介质

NºPublicación:  CN121235412A 30/12/2025
Solicitante: 
中邮消费金融有限公司
CN_121235412_PA

Resumen de: CN121235412A

本申请公开了一种订单调度方法、装置、设备及存储介质,涉及订单处理技术领域,该方法包括:确定当前消费订单在订单调度场景中的多维状态数据;根据多维状态数据将订单调度场景转化为防御者与攻击者的零和博弈,得到全局平均净收益;通过PPO求解器对多维状态数据进行调度决策,得到调度动作数据;基于全局平均净收益和调度动作数据,对当前消费订单进行调度。由于本申请将订单调度场景转化为防御者与攻击者的零和博弈,并结合PPO求解器进行调度决策,这样在订单调度过程中,若存在订单攻击场景能快速响应并稳定,避免了传统静态调度的局限性,提高了可订单调度的鲁棒性和资源利用率。

智能座舱人机协同控制方法、装置、车辆、介质及产品

NºPublicación:  CN121224613A 30/12/2025
Solicitante: 
奇瑞汽车股份有限公司
CN_121224613_PA

Resumen de: CN121224613A

本申请涉及车辆技术领域,特别涉及一种智能座舱人机协同控制方法、装置、车辆、介质及产品,方法包括:基于当前车辆的环境感知数据,利用预设的动态权重分配模型对当前驾驶员的语音信号数据、视觉信号数据和触觉信号数据进行融合处理,得到多模态融合控制指令;在多模态融合控制指令满足预设的视线‑语音双模态条件的情况下,将多模态融合控制指令同步下发至智能座舱内的多个目标执行设备,以驱动每个目标执行设备进行协同控制。由此,通过构建多模态感知与动态权重分配的协同控制机制,有效解决了相关技术中因单一或分离式交互模式导致的误唤醒率高、语音与图形界面协同效率低以及交互模式无法自适应复杂行车环境的问题。

一种基于大数据挖掘的绿色流域水平动态评估调控系统与方法

NºPublicación:  CN121235498A 30/12/2025
Solicitante: 
中国环境科学研究院
CN_121235498_PA

Resumen de: CN121235498A

本发明公开了一种基于大数据挖掘的绿色流域水平动态评估调控系统与方法,主要涉及数据分析技术领域。所述系统包括:多维指标数据获得模块,用于获得多维指标数据集;绿色流域水平数据集确定模块,用于利用模糊综合评价模型确定绿色流域水平数据集;指标敏感性数据集确定模块,用于对绿色流域水平数据集分析指标敏感性;绿色流域水平预测结果确定模块,用于对多维指标数据集进行预测分析;动态调控模块,用于基于目标调控策略对目标流域进行绿色流域水平动态调控。本发明解决了现有技术中对数据无法进行有效多源融合分析,对于绿色流域水平的评估调控准确性低、响应时效长的技术问题,达到了对绿色流域水平进行闭环调控的技术效果。

一种基于AHP-模糊综合评估模型的保险风险评估方法及系统

NºPublicación:  CN121235834A 30/12/2025
Solicitante: 
安徽保加网络科技有限公司
CN_121235834_PA

Resumen de: CN121235834A

传统的风险评价方法,如单项参数评价和简单数据分析方法可在一定程度上对风险量进行数量化描述,但忽略了风险的多样性和复杂性,同时也无法涵盖模糊及不确定性等因素,导致评价结果不准确、不可靠。鉴于现有方法存在的缺陷,本发明基于AHP与模糊综合评价模式提出新型保险风险评价方法,该方法在处理多方案问题时操作便捷,根据建立层次结构模型,对建立的各层次成对比较判断矩阵,可以全面研究和确定风险要素的重要性,并且能完全深入探究各风险要素。通过模糊综合评价模式处理风险不确定性及不确定性也较为有效,通过模糊数学的方法对风险进行综合评估,提供更加全面和准确的风险评估结果。

管道失效的分析方法、装置、设备、介质及程序产品

NºPublicación:  CN121233917A 30/12/2025
Solicitante: 
中国石油天然气股份有限公司
CN_121233917_PA

Resumen de: CN121233917A

本申请公开了管道失效的分析方法、装置、设备、介质及程序产品,涉及管道失效的风险分析领域,其技术方案要点是:获取用于评估引起管道失效的影响因素包含的多个元素所对应的元素集;由多个第一失效评估值的最大值与最小值确定出每个元素的犹豫模糊元;以犹豫模糊元的最大值减去最小值,得到每个元素的犹豫度矩阵,将犹豫模糊元代入犹豫度矩阵,计算出每个元素的犹豫模糊熵;将每个元素的犹豫模糊熵与预设的毕达哥拉斯模糊矩阵一一对应,确定出每个元素的隶属度,并根据隶属度和犹豫度矩阵计算出每个元素的非隶属度;根据隶属度和非隶属度计算每个第一失效评估值的毕达哥拉斯模糊数;根据毕达哥拉斯模糊数计算出每个元素的失效值。

一种用户侧配电网运行健康状态多维度评价方法及系统

NºPublicación:  CN121235272A 30/12/2025
Solicitante: 
北京爱博精电科技有限公司
CN_121235272_PA

Resumen de: CN121235272A

一种用户侧配电网运行健康状态多维度评价方法及系统,涉及用户侧变配电系统智能化运行管理应用技术领域,该方法包括:构建评价因素集和评语集,采集用户侧配电网运行数据,基于电网运行数据构建评价指标的隶属度函数,得到隶属度矩阵,采用层次分析法构建每个评价指标间的判断矩阵,基于判断矩阵计算得到权重向量,将权重向量与隶属度矩阵进行模糊合成运算,得到综合隶属度向量;基于综合隶属度向量确定最大隶属度对应的健康状态等级,并结合每个健康状态等级的分值区间计算综合得分,将健康状态等级和综合得分作为用户侧配电网运行健康状态的评价结果。实施该方法,可以提高配电网运行状态评价的准确性。

基于参数模糊匹配的智能技经审查方法及系统

Nº publicación: CN121234061A 30/12/2025

Solicitante:

绍兴大明电力设计院有限公司

CN_121234061_PA

Resumen de: CN121234061A

本发明涉及工程造价与技术经济审查领域,尤其涉及一种基于参数模糊匹配的智能技经审查方法及系统,通过构建设备类型、设备模型、定额管理、单位转换和同义词库等结构化规则模型,并设计“设备识别→模型匹配→单位换算→定额审查”的智能流程,实现了技经审查的全流程自动化。系统利用模糊匹配与同义词库解决了设备名称表述差异问题,通过互斥排除与评分排序机制精准选定最适配的设备模型,显著提升了审查的准确性与效率,有效避免了人工漏审、错审和标准不一的问题,定额匹配过程中,运用关键词与反义词匹配逻辑,自动判断定额调整条件并计算人材机费用调整系数,实现了从“经验判断”到“规则驱动”的转变。

traducir