Ministerio de Industria, Turismo y Comercio LogoMinisterior
 

Alerta

Resultados 131 resultados
LastUpdate Última actualización 29/11/2025 [07:30:00]
pdfxls
Solicitudes publicadas en los últimos 60 días (excluida automoción) / Applications published in the last 60 days (Automotion publications excluded)
previousPage Resultados 100 a 125 de 131 nextPage  

一种半导体石墨烯纳米带及其制备方法

NºPublicación:  CN120887413A 04/11/2025
Solicitante: 
重庆大学
CN_120887413_PA

Resumen de: CN120887413A

本发明属于碳纳米材料技术领域,涉及一种半导体石墨烯纳米带及其制备方法。选用双壁碳纳米管作为原料,通过开解大直径(2~5nm)的双壁结构制备带隙可控的窄带隙半导体石墨烯纳米带。该方法利用温和的氧化控制,精准控制氧化条件,在碳管中植入可控缺陷,避免强氧化导致的边缘损伤,结合PmPV分散剂进行超声解链处理,促进均匀分散和解链效率,解决解链后石墨烯纳米带的团聚问题,得到品质良好、均匀性高的窄带隙(0.28eV)半导体石墨烯纳米带。本发明工艺简单、易于大规模制备,解决传统单壁碳管解裂法制备的石墨烯纳米带带隙过宽无法适配中远红外探测领域的局限性问题。

煤基石墨烯量子点的磁约束微波等离子体制备方法及系统

NºPublicación:  CN120887415A 04/11/2025
Solicitante: 
北京天中树科技发展有限公司
CN_120887415_PA

Resumen de: CN120887415A

本发明提供了煤基石墨烯量子点的磁约束微波等离子体制备方法及系统,涉及石墨烯量子点制备技术领域,包括以下步骤:对煤原料进行预处理,去除杂质并将其粉碎至预设粒度;检测预处理后煤原料的煤质参数,煤质参数至少包括C、H、O元素的含量;将煤质参数输入QYOA算法进行解析,得到微波功率和反应气体的调整参数;将预处理后的煤原料送入反应腔,通过磁约束装置在反应腔内形成三维约束场;本发明将磁约束、微波等离子体、QYOA算法和超声后处理有机结合,形成了协同作用,通过磁约束与微波等离子体的协同作用,促进了碳簇的解离,使煤基石墨烯量子点的产率从传统方法的不足10%提升至30%以上,提高生产效率,有利于规模化生产。

模板限域与液氮淬冷的煤基石墨烯量子点低能耗制备工艺

NºPublicación:  CN120887416A 04/11/2025
Solicitante: 
北京天中树科技发展有限公司
CN_120887416_A

Resumen de: CN120887416A

本发明提供了模板限域与液氮淬冷的煤基石墨烯量子点低能耗制备工艺,涉及石墨烯量子点制备技术领域,包括以下步骤:将煤基碳源与多孔氧化铝模板混合,在惰性气氛下于500‑800℃碳化,形成模板限域的碳前驱体;将碳前驱体与氧化剂混合,在120‑180℃下进行水热氧化反应;通过多目标优化算法确定液氮淬冷时机,在反应终点前注入液氮,淬冷至‑196℃以终止反应;本发明通过多孔氧化铝模板限域效应,精准控制量子点成核与生长空间,结合液氮瞬时淬冷技术快速终止反应,将产率从传统方法的30%提升至82.3%,同时将量子点平均粒径控制在3.2±0.5nm,尺寸分布均匀性提高50%,解决传统方法产率低、尺寸失控的难题。

一种表面绒毛修饰的复合碳材料的制备方法及其应用

NºPublicación:  CN120895403A 04/11/2025
Solicitante: 
中国计量大学

Resumen de: CN120895403A

本发明公开了一种表面绒毛修饰的复合碳材料的制备方法,包括以下步骤:S1.将具有多维骨架结构的碳源进行清洗、烘干和破碎处理,得到多维骨架固体粉末;S2.将步骤S1中获得的多维骨架固体粉末与一维纤维素纳米纤维按一定质量比混合形成混合固体粉末,加入去离子水搅拌形成均匀的粘稠物后烘干,得到绒毛复合前驱体;S3.将步骤S2中获得的绒毛复合前驱体进行碳化处理,获得表面绒毛修饰复合碳材料。本发明利用多维碳骨架复合的思想,定向构筑了表面具有绒毛修饰的碳复合材料,实现了传统碳材料物理形貌的定向调控。

一种寡壁碳纳米管的制备方法

NºPublicación:  CN120887409A 04/11/2025
Solicitante: 
江苏希诚新材料科技有限公司
CN_120887409_PA

Resumen de: CN120887409A

本发明涉及碳纳米管技术领域,具体公开了一种寡壁碳纳米管的制备方法。该寡壁碳纳米管的制备方法包括:(1)选取基材,用有机溶剂超声清洗后煅烧,得预处理基材;(2)将催化剂前驱体和促进剂放入预处理基材中,并置于管式炉的恒温区内,通入氩气置换空气;(3)向管式炉内通入混合气体升温,将碳源气体预热后通入管式炉内保温反应,反应结束停止输送碳源气体;(4)继续通入混合气体吹扫,降温,通入氩气并冷却至室温,取出基材,收集粗产物;(5)将粗产物氧化处理并酸洗,去离子水洗涤至中性,干燥,得寡壁碳纳米管。该制备方法通过催化剂粒径结合促进剂协同调控,抑制多层生长,从而实现了寡壁碳纳米管的高效可控合成。

降低奥斯特瓦尔德熟化的煤基石墨烯量子点淬冷合成工艺

NºPublicación:  CN120887417A 04/11/2025
Solicitante: 
北京天中树科技发展有限公司
CN_120887417_PA

Resumen de: CN120887417A

本发明提供了降低奥斯特瓦尔德熟化的煤基石墨烯量子点淬冷合成工艺,涉及石墨烯量子点制备技术领域,包括以下步骤:煤质预处理;将预处理后的煤质进行加热反应;通过算法模型动态调整淬冷速率对反应产物进行淬冷处理;对淬冷后的产物进行分离纯化,得到煤基石墨烯量子点;本发明通过算法模型动态调整淬冷速率,结合粒径监测数据迭代优化参数,能够实时响应颗粒粒径变化和煤质波动,有效降低了奥斯特瓦尔德熟化现象,使颗粒尺寸分布更均匀,经TEM验证,半峰宽降低50%以上,标准偏差≤0.52nm;且算法模型能自动补偿煤质波动,使产品一致性CV<5%,大大提升了工艺的适应性和产品质量稳定性。

基于动力煤的石墨烯量子点制备方法及等离子体反应系统

NºPublicación:  CN120887414A 04/11/2025
Solicitante: 
北京天中树科技发展有限公司
CN_120887414_PA

Resumen de: CN120887414A

本发明提供了基于动力煤的石墨烯量子点制备方法及等离子体反应系统,涉及石墨烯量子点制备技术领域,包括以下步骤:以动力煤为原料,依次进行电化学氧化处理和KOH球磨处理,得到预处理煤料;将预处理煤料引入轴向磁旋转微波等离子体反应器中,进行分段控温下的解离与重组反应;在反应过程中利用多孔氧化铝模板进行限域生长,并在反应结束后采用液氮淬冷处理,得到石墨烯量子点;本发明采用动力煤替代高纯度石墨作为碳源,原料成本降低99%以上;预处理过程通过电化学氧化与KOH球磨协同作用,全程无需强酸强碱,彻底规避了传统Hummers法产生大量含酸、含重金属废水废气的污染问题,契合绿色化学与可持续发展理念。

一种碳纳米管的纯化方法

NºPublicación:  CN120887412A 04/11/2025
Solicitante: 
江苏希诚新材料科技有限公司
CN_120887412_A

Resumen de: CN120887412A

本发明涉及碳纳米管技术领域,具体公开了一种碳纳米管的纯化方法。该碳纳米管的纯化方法包括以下步骤:(1)称取碳纳米管粗品以及各项原料,(2)将碳纳米管粗品与表面活性剂加入去离子水中进行超声分散,得分散液,(3)对分散液进行梯度离心,取上层悬浮液,(4)将盐酸、硝酸与悬浮液混合,处理碳纳米管,(5)稀酸处理碳纳米管通过低浓度过氧化氢溶液温和氧化,再置于磁场中吸附磁性杂质,(6)采用聚碳酸酯微滤膜进行错流过滤,收集处理后的碳纳米管,(7)对处理后的碳纳米管进行惰性气体退火并冷冻干燥,得纯化后的碳纳米管。本发明的纯化方法可以高效去除金属催化剂、无定形碳及石墨杂质,同时保持碳纳米管的管壁完整性。

一种钠离子正极材料及其制备方法与电池

NºPublicación:  CN120895618A 04/11/2025
Solicitante: 
上海璞钠能源科技有限公司
CN_120895618_A

Resumen de: CN120895618A

本发明涉及一种钠离子正极材料及其制备方法与电池,属于钠电池技术领域,用以解决现有方法制备的磷酸焦磷酸铁钠和硫酸铁钠的复合材料导电性能差、结构不稳定、循环性能差等问题中至少一个。本发明的钠离子正极材料以磷酸焦磷酸铁钠为三维多孔骨架结构,磷酸焦磷酸铁钠与硫酸铁钠进行复合形成一种“骨架‑填充”双相结构和多孔结构的钠离子正极材料,通过对材料微观结构的精准调控,实现材料的导电性、结构稳定性和钠离子存储性能的显著提升。

一种高分散碳纳米管复合粉体及其制备和应用

NºPublicación:  CN120887411A 04/11/2025
Solicitante: 
东莞瑞泰新材料科技有限公司
CN_120887411_A

Resumen de: CN120887411A

本申请提供一种高分散碳纳米管复合粉体及其制备和应用,高分散碳纳米管复合粉体,其包括如下混合颗粒:碳纳米管,纳米管管径为1‑50nm;第一导电炭黑,粒径D50范围25‑60nm;第二导电炭黑,粒径D50范围5‑25nm;分散剂,所述分散剂分别包覆于碳纳米管、第一导电炭黑及第二导电炭黑表面形成隔离层;其中,所述碳纳米管与第一导电炭黑形成三维网络结构,第二导电炭黑嵌入所述三维网络结构的网络间隙中。通过纳米颗粒级配空间位阻稳定机制,采用不同粒径大小的炭黑纳米颗粒与碳纳米管进行级配,不同粒径炭黑与碳纳米管相互形成空间位阻,抑制碳纳米管的团聚。

高荧光量子产率氮掺杂碳量子点的制备方法

NºPublicación:  CN120888300A 04/11/2025
Solicitante: 
广东松山职业技术学院
CN_120888300_A

Resumen de: CN120888300A

本发明涉及碳纳米材料技术领域,公开了高荧光量子产率氮掺杂碳量子点的制备方法,包括以下步骤:将茶碱类药物和中强度有机酸溶于蒸馏水,搅拌至完全溶解,然后将所得的混合溶液倒入所述反应釜中;对所述反应釜中的混合溶液进行热处理,然后随炉自然冷却至室温,得到目标溶液;将所述目标溶液进行离心处理得到分层液体,提起分层液体上层的上清液,得到产物高荧光量子产率的氮掺杂碳量子点。利用水热合成的方法,简单易得地合成了高荧光量子产率的氮掺杂碳量子点,这种具有突出荧光性能的碳纳米材料预计在环境监测离子检测以及医学影像细胞标记与追踪等多个方面获得重要应用。

一种用于制备碳纳米管的生产装置

NºPublicación:  CN120887410A 04/11/2025
Solicitante: 
江苏速升自动化装备股份有限公司
CN_120887410_A

Resumen de: CN120887410A

本发明公开了一种用于制备碳纳米管的生产装置,该生产装置包括封闭腔室、链式输送机和保温室,封闭腔室包括入口端、出口端和中间管道,中间管道包括上层管道,上层管道包括入口段、反应炉和出口段。其制备碳纳米管的主要生产步骤如下:1)碳源气体进入反应炉,在加热装置的作用下变成高温气体;2)催化剂通过加料装置掉入位于入口端的料盒内;3)料盒经入口段进入反应炉;4)碳源气体在催化剂作用下生成的碳纳米管堆积在料盒内;5)反应炉内的料盒经出口段进入出口端;6)料盒的开口在链轮处由朝上转变为朝下,同时料盒内的碳纳米管经出料装置掉入存储仓。本发明的主要优点:结构简单、效率高、能耗低、安全可靠,易于维护。

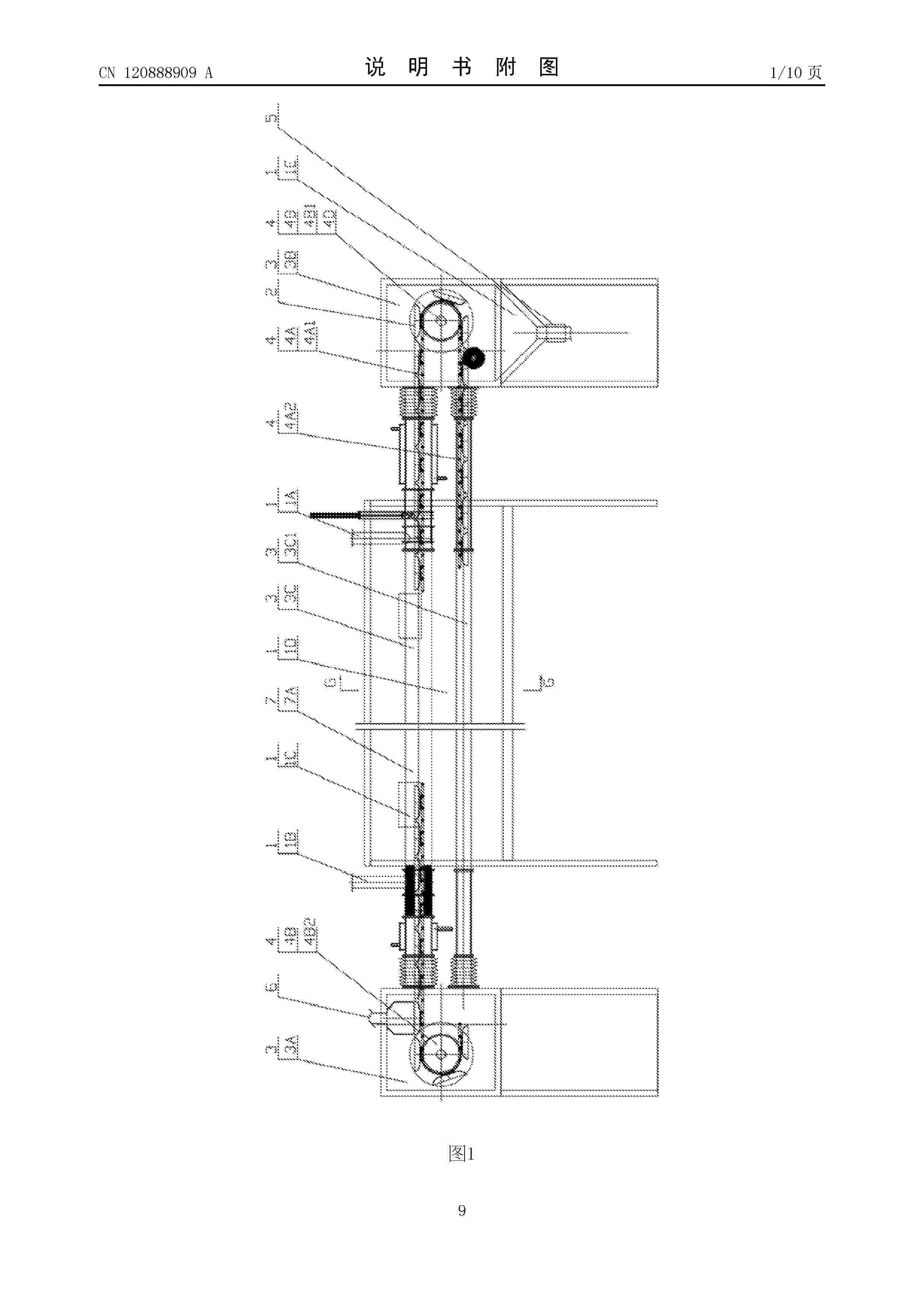
一种用于化学气相沉积法中的链式料盒及其出料方法

NºPublicación:  CN120888909A 04/11/2025
Solicitante: 
江苏速升自动化装备股份有限公司
CN_120888909_A

Resumen de: CN120888909A

本发明公开了一种用于化学气相沉积法中的链式料盒及其出料方法,其生产装置包括料盒、封闭腔室、链式输送机和出料装置,封闭腔室包括入口端、出口端和中间管道,中间管道包括上层管道,上层管道包括反应炉,链式输送机包括链条和链轮;料盒固定于链条上,上层链条在上层管道中运行,下层链条在下层管道中运行;料盒在上层管道中开口朝上,在下层管道中开口朝下;位于出口端的出料装置包括链轮,料盒在出口端的链轮处时,从上层管道转动至下层管道,即料盒从开口朝上状态转换成开口朝下状态,同时料盒中的化学反应物经出料装置完成出料。本发明的主要优点:其生产装置的结构简单、效率高、能耗低、安全可靠,易于维护。

NEGATIVE ELECTRODE AND SECONDARY BATTERY COMPRISING THE SAME

NºPublicación:  KR20250156666A 03/11/2025
Solicitante: 
주식회사엘지에너지솔루션
KR_20250156666_PA

Resumen de: CA3252617A1

The present invention discloses a negative electrode and a secondary battery, and the negative electrode includes a negative electrode active material layer including a negative electrode active material and a conductive agent, wherein the negative electrode active material includes a silicon-based negative electrode active material, and the conductive agent includes a carbon nanotube structure in which a plurality of single-walled carbon nanotube units are bonded to each other side by side, wherein the carbon nanotube structure has an average length of 2 pm to 20 pm, and, after 60 carbon nanotube structures are selected from carbon nanotube structures having an average length of 2 pm to 20 pm which are observed when a surface of the negative electrode active material layer is checked at a magnification of 20,000 through a scanning electron microscope (SEM) and an A value defined by Equation 1 is measured for each of the selected carbon nanotube structures, an average A value, which is calculated by arithmetic average of remaining 50 A values excluding top 5 A values and bottom 5 A values from the measured A values, is in a range of 70 to 100. Equation 1 A = {straight-line distance (P) between both ends of the carbon nanotube structure/total length (Q) of the carbon nanotube structure} x 100

FLUORESCENT NANOPARTICLES FOR OILFIELD AND OTHER CHEMICAL PRODUCT INJECTION ASSURANCE, MONITORING AND TRACING

NºPublicación:  MX2025011686A 03/11/2025
Solicitante: 
CHAMPIONX LLC [US]
CHAMPIONX LLC
AU_2024276198_PA

Resumen de: MX2025011686A

Compositions and methods for measuring the concentration of chemical species in oilfield environments, water processing and treatment, natural gas processing plants and pipelines, and other applications and other applications using fluorescent nanoparticles that are easily detectable while also being inert within the microenvironment are disclosed.

催化剂、催化剂前体、生产方法和所得高纯度和受控形态的碳纳米管

NºPublicación:  CN120882489A 31/10/2025
Solicitante: 
峡谷先进材料股份有限公司
CN_120882489_A

Resumen de: WO2024173929A2

A catalyst, catalyst precursor, and carbon nanotubes grown using die catalyst. The catalyst includes a. support comprising alumina and a cobalt species on a surface of the support, wherein cobalt is the sole active catalyst species for carbon nanotube growth. The support surface is iron-free.

一种钆铁双金属碳纳米管及其制备方法和应用

NºPublicación:  CN120878862A 31/10/2025
Solicitante: 
内蒙古民族大学
CN_120878862_PA

Resumen de: CN120878862A

本发明提供了一种钆铁双金属碳纳米管及其制备方法和应用,涉及催化材料技术领域。本发明提供的钆铁双金属碳纳米管,包括碳纳米管和被所述碳纳米管一端内壁包覆的钆铁双金属纳米颗粒。本发明将稀土钆掺杂进入铁碳纳米管,稀土钆独特的4f电子结构与铁的3d电子形成3d‑4f轨道杂化,能够调节铁的催化活性,同时稀土钆的强配位作用能够提升催化剂的稳定性。本发明提供的钆铁双金属碳纳米管作为氧还原电催化剂,具有高催化性能和高稳定性。实施例结果表明,将本发明提供的钆铁双金属碳纳米管作为锌空气电池的氧电极材料,表现出优异的放电性能。本发明采用湿化学结合高温固相法制备所述钆铁双金属碳纳米管,工艺简单、可操作性强、重复性好。

一种原位搅拌法合成GDY CDs@BP复合材料的方法、产品及应用

NºPublicación:  CN120864484A 31/10/2025
Solicitante: 
保山学院
CN_120864484_PA

Resumen de: CN120864484A

本发明涉及材料、电化学传感器和医药检测领域,特别是涉及一种原位搅拌法合成石墨炔碳点@黑磷(GDY CDs@BP)复合材料的方法、产品及应用。GDY CDs@BP复合材料的合成方法,包括以下步骤:将黑磷溶液与石墨炔碳点溶液在无氧、避光条件下混合搅拌,得到所述GDY CDs@BP复合材料。将GDY CDs@BP复合材料用于构建GDY CDs@BP/SPE便携式传感器,表现出良好的稳定性、选择性和重现性。利用GDY CDs@BP/SPE便携式传感器研究了7‑羟基香豆素(UB)的电化学行为并用于祖师麻和舒肝和胃丸样品中UB的定量检测,回收率高,表现出较好的现场应用前景。

一种靶向具核梭杆菌的近红外荧光碳点探针的制备方法及其应用

NºPublicación:  CN120864483A 31/10/2025
Solicitante: 
宁波市第二医院
CN_120864483_PA

Resumen de: CN120864483A

本发明公开了一种靶向具核梭杆菌的近红外荧光碳点探针的制备方法及其应用,特点是包括以下步骤:取苹果酸、二元醇和甲酰胺搅拌超声混匀,将溶液转移至烧杯,微波法500‑1000W,3‑8min;反应结束后,冷却至室温,加入去离子水,高速离心去除大颗粒杂质,上清液用0.22μm滤膜过滤,将上清液转移至透析袋,透析后冷冻干燥得到黑色粉末,即为靶向具核梭杆菌的近红外荧光碳点探针,其中苹果酸、二元醇、甲酰胺和去离子水的混合比例为2g:1mL:16mL:30mL,优点是将特异性、荧光信号输出及生物相容性整合于单一纳米平台,避免多步骤标记导致的效率损失,为快速、精准的具核梭杆菌检测与活体成像提供全新解决方案。

一种黄光碳点及其制备方法与其在发光二极管中的应用

NºPublicación:  CN120865907A 31/10/2025
Solicitante: 
云南师范大学
CN_120865907_PA

Resumen de: CN120865907A

本申请涉及光电子材料技术领域。本申请提出了一种黄光碳点及其制备方法与其在发光二极管中的应用。该黄光碳点为类石墨结构的纳米颗粒,在荧光发射光谱中的峰值位于574nm,其粒径分布集中于1.6‑2.9nm。制备方法如下:S1、将焦性没食子酸、硫脲、邻苯二胺按比例加入有机溶剂中并超声溶解;S2、将所得溶液转入高压反应釜中,在一定条件下置于烘箱中进行溶剂热反应;S3、冷却后对反应产物进行离心与过滤,得到黄光碳点溶液。该黄光碳点作为荧光转换材料涂覆于LED芯片上,适用于构建暖白光LED器件。本申请提升了黄光碳点的量子产率和发光效率,并具备良好的封装稳定性,解决了现有技术中碳点发光不稳定、量子产率低等问题。

一种碳包覆VO2纳米带状材料的制备方法

NºPublicación:  CN120878818A 31/10/2025
Solicitante: 
安阳工学院
CN_120878818_PA

Resumen de: CN120878818A

一种碳包覆VO2纳米带状材料的制备方法,以V2O5、双氧水以及果糖为原料,包括以下步骤:S1:将V2O5溶于双氧水溶液之中,经过水浴超声10‑30分钟之后,在140‑240oC的温度下进行水热反应,反应时间在2‑24小时之间,得到胶状产物;S2:将果糖直接加入到步骤S1合成的胶状产物中,充分搅拌2‑12小时且水浴超声10‑30分钟;得到胶状产物;S3:将阴离子表面活性剂加入到步骤S2得到的胶状产物中,充分搅拌1‑12小时,进行水热反应,水热反应温度在为140‑180oC;水热反应后得到水热合成物,多次水洗后冻干,得到碳包覆的VO2纳米带状材料。本发明仅适宜于在快充快放领域的应用。

一种超洁净转移二维材料的方法

NºPublicación:  CN120864562A 31/10/2025
Solicitante: 
香港城市大学深圳研究院
CN_120864562_PA

Resumen de: CN120864562A

本发明提供了一种超洁净转移二维材料的方法。该方法包括以下步骤:将水滴加在目标基底表面,然后将生长有二维材料的生长基底覆盖在目标基底的水滴上,使水滴被两层基底压成水膜,形成三明治夹层结构;将三明治夹层结构进行降温使水膜转变为冰层;剥离生长基底,使附有二维材料的冰层留在目标基底上;除去冰层,完成二维材料向目标基底的转移;其中,该方法还包括,在滴加水之前对生长基底进行预加热的操作和/或在降温之前对得到的三明治夹层结构进行预加热的操作。本发明提供的转移方法能够实现二维材料无污染、快速、平整且完整的转移。

一种硅碳负极材料及其制备方法和应用

NºPublicación:  CN120878827A 31/10/2025
Solicitante: 
宁波广科新材料有限公司
CN_120878827_PA

Resumen de: CN120878827A

本发明属于锂离子电池材料技术领域,涉及一种硅碳负极材料及其制备方法和应用。本发明硅碳负极材料包括碳纳米管和硅纳米线形成的双线缠绕网络结构,其中硅纳米线的结构具有轴向应力适应能力和长程导电通路的特点,将纳米硅沿一维方向定向排列形成纳米线,可使其在X方向的膨胀应力相互抵消,从而减小整体体积膨胀;在Y方向,膨胀作用引发的塌缩效应使硅颗粒间接触更紧密,避免电子传导中断造成的“死锂”现象,从而提升硅碳负极的循环稳定性,即使部分区域断裂,剩余纳米线仍可维持电子传输。同时,其高比表面积的特点利于电解液渗透,提升锂离子扩散速率。

一种石墨烯增强硅碳复合材料的制备方法及其应用

NºPublicación:  CN120864487A 31/10/2025
Solicitante: 
广东东岛新能源股份有限公司湛江市聚鑫新能源有限公司
CN_120864487_PA

Resumen de: CN120864487A

本发明涉及锂离子电池负极材料领域,公开了一种石墨烯增强硅碳复合材料的制备方法及其应用,包括:步骤一、通过Hummers方法将石墨氧化,得到氧化石墨烯;步骤二、将所述氧化石墨烯与氨基硅烷进行反应,得到氨基化石墨烯;步骤三、将所述氨基化石墨烯与聚乙烯亚胺或聚乙烯醇混合,形成表面修饰石墨烯;步骤四、将所述表面修饰石墨烯与硅前驱体溶液混合,并进行超声波处理,得到石墨烯分散的硅源溶液;步骤五、加入还原剂并在氢氟酸存在下进行共沉淀反应,形成硅碳复合材料前驱体。通过氨基化处理和聚乙烯亚胺表面修饰的石墨烯显著增强了石墨烯与硅源之间的亲和力,改善了石墨烯的分散性。这使得石墨烯在复合材料中形成了稳定的导电网络。

一种硫酸铁钠复合钠离子正极材料及其制备方法与电池

Nº publicación: CN120878796A 31/10/2025

Solicitante:

上海璞钠能源科技有限公司

CN_120878796_PA

Resumen de: CN120878796A

本发明涉及一种硫酸铁钠复合钠离子正极材料及其制备方法与电池,属于钠电池技术领域,用以解决现有方法制备的硫酸铁钠正极材料的空气稳定性和导电性差,容易导致电池的容量和循环稳定性较低,限制了硫酸铁钠正极材料在钠离子电池中的应用等问题中至少一个。本发明的钠离子正极材料内层为氧化硼包覆的硫酸铁钠,中间层为硼‑碳纳米管过渡层,外层为碳纳米管包覆的磷酸焦磷酸铁钠,硼‑碳纳米管过渡层为利用高温诱导硼酸分解后的氧化硼与CNTs的官能团发生共价键合反应而成,在界面结合与导电性两方面进行双重优化,提高了钠离子正极材料的离子导电性、正极材料的容量、倍率以及循环性能,特别是空气稳定性。

traducir