Ministerio de Industria, Turismo y Comercio LogoMinisterior
 

Lógica difusa

Resultados 89 resultados
LastUpdate Última actualización 29/01/2026 [08:08:00]
pdfxls
Solicitudes publicadas en los últimos 30 días / Applications published in the last 30 days
Resultados 1 a 25 de 89 nextPage  

ERRONEOUS HAND ACTION PREVENTION

NºPublicación:  EP4685613A1 28/01/2026
Solicitante: 
BRITISH TELECOMM [GB]
British Telecommunications public limited company
EP_4685613_PA

Resumen de: EP4685613A1

A computer-implemented method for providing real-time feedback to a user performing a task, the method comprising: receiving hand-tracking data of a user performing a task in an environment, wherein the user's hand interacts with at least one object; hierarchically classifying, using a fuzzy logic rule-based system, at least one hand gesture and/or hand position within a predefined area of the environment; based on the classified at least one hand gesture and/or hand position, determining feedback for transmission to the user.

ELECTROMYOGRAPHIC CONTROL SYSTEMS AND METHODS FOR THE COACHING OF EXOPROSTHETIC USERS

NºPublicación:  EP4684758A2 28/01/2026
Solicitante: 
COAPT LLC [US]
Coapt LLC
EP_4684758_A2

Resumen de: EP4684758A2

Systems and methods are described for the coaching of users through successful calibration of a myoelectric prosthetic controller. The systems and methods are comprised of, and/or utilize, hardware and software components to input and analyze electromyography (EMG) based signals in association with movements, and to calibrate and output feedback about the signals. The hardware is further comprised of an apparatus for the detection of EMG signals, a prosthesis, an indicator, and a user interface. The software is further comprised of a user interface, a pattern recognition component, a calibration procedure, and a feedback mechanism. The systems and methods facilitate calibration of a myoelectric controller and provides the user with feedback about the calibration including information of the signal inputs and outputs, and messages about connected hardware and how to optimize signal data.

新能源接入的区域电网与柔性资源协同规划方法及系统

NºPublicación:  CN121414187A 27/01/2026
Solicitante: 
国网浙江省电力有限公司宁波供电公司
CN_121414187_PA

Resumen de: CN121414187A

本发明涉及电网规划技术领域,公开了一种新能源接入的区域电网与柔性资源协同规划方法及系统,该方法包括:以集中‑分散式柔性可调资源的净收益加权值最大化为目标,建立面向大规模新能源接入的区域电网与柔性可调资源协同规划模型;获取新能源出力的历史数据,并根据历史数据构建新能源出力的不确定性模型;基于不确定性模型,采用分布鲁棒优化理论对协同规划模型的目标函数进行修正,得到区域电网与柔性资源分布鲁棒优化规划模型;采用嵌套列‑约束生成算法对分布鲁棒优化规划模型进行求解,得到区域电网与柔性可调资源的协同规划策略。本发明能够显著提升区域电网对风光等新能源的消纳能力,有效降低了弃风弃光率与系统综合运行成本。

面向源网荷多应用场景下新型储能适应性评估选型方法及设备

NºPublicación:  CN121414184A 27/01/2026
Solicitante: 
国网安徽省电力有限公司经济技术研究院
CN_121414184_PA

Resumen de: CN121414184A

本发明涉及一种面向源网荷多应用场景下新型储能适应性评估选型方法,包括:建立涵盖系统层、应用层与设备层的多维指标体系;得到混合赋权方法,计算指标的综合权重;构建多面体可行域,计算储能性能与场景需求的适配度;进行基于改进的TOPSIS的综合适应度评估,得到储能方案的定量排序与储能最优的选型。本发明实现从宏观系统到微观单元的全层次适应性评价,实现主观经验与客观数据的有效融合,提高了评价结果的合理性与稳定性;筛选满足场景功能需求的储能技术类型,使评估结果更贴合实际运行条件;实现其面向源网荷多应用场景的定量评价与优劣排序,生成各场景的最优储能选型结果,提高了选型决策的科学性和可操作性。

在产企业土壤污染隐患排查报告的质量控制与评分方法

NºPublicación:  CN121414204A 27/01/2026
Solicitante: 
北京市科学技术研究院资源环境研究所(北京市土地修复工程技术研究中心)
CN_121414204_PA

Resumen de: CN121414204A

本申请提供了在产企业土壤污染隐患排查报告的质量控制与评分方法,构建包含目标层、准则层和指标层的三级评价指标体系,采用层次分析法计算各指标权重,并通过模糊综合评价法构建模糊评价矩阵,计算隶属度向量以确定综合评价等级。系统进一步包括数据采集、指标体系构建、权重计算、模糊评价、评分与等级划分等模块,支持对重点关注企业进行现场核查,提升评价结果的准确性。本发明可应用于工业设备、电子设备、计算机存储介质及环境监管系统,实现对在产企业土壤污染隐患排查报告的标准化、系统化、智能化审查与评分。

一种基于模糊数学的河道生态干旱概率预报方法

NºPublicación:  CN121413828A 27/01/2026
Solicitante: 
浙江同济科技职业学院
CN_121413828_PA

Resumen de: CN121413828A

本发明是一种河道生态环境预报方法,具体是一种基于模糊数学的河道生态干旱概率预报系统。目的是提供一种基于模糊数学的河道生态干旱概率预报方法,以实现精度较高的河道生态干旱的准确预报。技术方案是一种基于模糊数学的河道生态干旱概率预报方法,包括如下步骤:步骤1:研究区基础资料收集调查;步骤2:模糊生态干旱隶属度函数确定;步骤3:天然径流量概率预报方法;步骤4:模糊生态干旱发生可能性计算;步骤5:模糊生态干旱预报精度评价。

一种结构损伤多级致因机理分析方法

NºPublicación:  CN121413446A 27/01/2026
Solicitante: 
天津理工大学
CN_121413446_PA

Resumen de: CN121413446A

本发明属于损伤分析技术领域,提供了一种结构损伤多级致因机理分析方法,本发明基于改进融合STPA、HAZOP、FMEA分析识别结构损伤影响因素,提供了完整的因素证据链,并结合模糊数学与结构解释模型,提出了针对各类结构损伤多级致因机理分析方法,充分考虑评判模糊性问题。针对海上漂浮式光伏这一领域,本发明能够更贴合实际地反映海上光伏结构损伤影响因素间的真实关系,从多维度分析各影响因素之间的作用关系,准确表达海上漂浮式光伏结构损伤的产生和发展路径;本发明亦可应用在海上各类平台、桥梁建筑、地面基础设施、隧道、大型工业设备结构等各类工程结构相关领域。

一种工作面覆岩抗渗透性多维度综合评价方法

NºPublicación:  CN121413903A 27/01/2026
Solicitante: 
淮北矿业股份有限公司
CN_121413903_PA

Resumen de: CN121413903A

本发明公开了一种工作面覆岩抗渗透性多维度综合评价方法,属于矿井工程及地质安全评价技术领域,通过整合岩石强度、岩心质量、岩体物理力学性能、水理性质、采动影响特征等12类核心因素,构建数据采集-指标体系构建-权重分配-综合建模-验证优化的全流程评价框架,采用层次分析法与熵值法耦合确定指标权重,结合模糊数学理论构建动态评价模型,实现对覆岩抗渗透性的精准分级与风险预警。本发明通过对多个因素的综合分析,可以提高覆岩抗渗透性评价的精准度,从而更准确地预测地下水渗透路径和渗透量,减少不确定性,显著提升了评价的全面性与准确性,可为矿井水害防治及安全开采提供科学依据。

都市圈综合客运换乘系统多目标优化方法

NºPublicación:  CN121413870A 27/01/2026
Solicitante: 
交通运输部规划研究院
CN_121413870_PA

Resumen de: CN121413870A

本发明提供了都市圈综合客运换乘系统多目标优化方法,涉及客运换乘分析技术领域,所述方法包括:连接综合客运换乘系统的换乘结构信息,构建层次结构模型并解析,得到模糊层次结构子模型和非模糊层次结构子模型,使用模糊层次分析法和层次分析法分别对模糊层次结构子模型和非模糊层次结构子模型进行计算,获得第一权重向量和第二权重向量,进行博弈组合赋权优化分析,获取组合系数优解对换乘结构信息进行评分。解决了现有技术中存在综合客运换乘系统评价方法存在评价指标单一、主观性强,导致评价结果准确性和可靠性低的技术问题。达到了提高评价结果的准确性和可靠性,提高都市圈综合客运换乘系统优化效果的技术效果。

一种针对汽车创新影响因素的综合评价方法、装置及设备

NºPublicación:  CN121391038A 23/01/2026
Solicitante: 
北华大学
CN_121391038_PA

Resumen de: CN121391038A

本申请提供了一种针对汽车创新影响因素的综合评价方法、装置及设备,该综合评价方法针对每一度量指标,获取构建用于表征影响汽车创新程度的各度量指标的原始数据,将原始数据进行归一化处理,构建汽车创新评价体系;基于层次分析法AHP确定各个度量指标下的主观权重,并利用秃鹫算法AVOA优化所述主观权重;基于CRITIC计算各个指标的客观权重,并基于优化后的主观权重和客观权重,通过综合赋权法确定出各个指标的综合权重;应用模糊综合评价法FCE确定隶属度函数,得到各个指标的分值;基于综合权重与分值得到最终分析结果,以根据最终分析结果确定出影响汽车创新生态链效能的核心关键因素。可见,本申请构建的汽车创新评价体系避免了单一方法的局限性,使得分析结果更具有客观性和可信度,以为实际决策问题提供一种更有效的分析方法。

一种用于微波辐射计接收机输出电压在线去噪的方法

NºPublicación:  CN121396144A 23/01/2026
Solicitante: 
合肥综合性科学中心环境研究院
CN_121396144_PA

Resumen de: CN121396144A

本发明公开了一种用于微波辐射计接收机输出电压的在线去噪方法,属于数据优化技术领域。该方法首先获取接收机电压时序作为观测数据,并基于状态转移关系生成预测输出及其误差度量;随后通过观测残差及其变化率刻画干扰强弱与趋势,并将其输入模糊规则库,输出用于调节观测噪声协方差矩阵的缩放系数的增量。在保证矩阵对称正定及调节幅度、速率约束的条件下实现自适应更新,并结合预测误差度量确定滤波增益,进而校正预测输出得到去噪电压估计值及其后验误差度量。该方法通过动态调整观测噪声协方差,在干扰增强、突变及恢复阶段合理分配观测权重,实现对噪声时变性的直接刻画与快速、稳定、可解释的自适应调节,从而提升电压输出去噪效果。

一种水电站机组智能维护方法及系统

NºPublicación:  CN121391206A 23/01/2026
Solicitante: 
华电金沙江上游水电开发有限公司
CN_121391206_A

Resumen de: CN121391206A

本发明涉及水电站运维管理技术领域,提供了一种水电站机组智能维护方法及系统,系统包括:水电站数据采集模块、故障诊断模块、运维提示模块以及运维监督模块;通过故障诊断模块对水电站相关数据进行预处理得到诊断数据,并将预处理后的诊断数据通过故障诊断模型和多个专家模型获取多个故障概率等级数据,进行再通过基于模糊数学法的故障风险评估模型量化得到风险概率值,该方法基于多模型的数据量化得到风险概率值,风险评估的准确度较高,减少误报的机率,进而减少运维人员的工作压力;同时该系统还能对进入现场的运维人员进行安全检测,进而提醒不符合安全检测的人员离开现场,以确保人员安全处于监督中。

基于源网荷储一体化的电力系统碳流追踪方法

NºPublicación:  CN121390521A 23/01/2026
Solicitante: 
江苏清碳数能科技有限公司
CN_121390521_PA

Resumen de: CN121390521A

本发明公开了基于源网荷储一体化的电力系统碳流追踪方法,具体涉及电力系统碳流追踪技术领域,通过构建发电源碳注入表达并结合潮流矩阵形成碳流分布,为后续精度修正提供物理量化基础;分别引入节点混合供电碳成分稀释失真系数与多源多储跨区调度碳属性模糊化系数,形成对局部碳浓度劣化与区域碳属性模糊化的双重定量刻画;基于上述两个核心系数构建碳浓度空间分辨率失稳模型,提取碳浓度空间分辨率失稳指数,能够从整体上评估系统碳流计算的潜在风险水平;通过失稳区域识别与碳路径追踪权重修正,使得失稳区域的碳贡献比例得到动态调整,并据此重新计算负荷碳足迹,从而有效抑制碳流失真对碳足迹核算的累积性偏差。

一种基于熵值模糊分析法的构件剩余承载力评估方法

NºPublicación:  CN121389650A 23/01/2026
Solicitante: 
福建理工大学
CN_121389650_PA

Resumen de: CN121389650A

本发明公开一种基于熵值模糊分析法的构件剩余承载力评估方法,属于结构工程领域。针对现有评估方法,如专家经验法主观、荷载试验法成本高、可靠度理论依赖海量数据,且现有模糊评估法权重过于主观。本方法的步骤,通过物理试验模拟构件不同损伤速率,建立动态临界值调整公式集;修正传统熵值法归一化矩阵,得到不同速率下的动态熵值权重集;采集实测损伤数据构建当前与预判模糊评判矩阵,组合成补偿矩阵;结合补偿矩阵与动态权重计算目标层模糊评判矩阵,修正得到最终折减系数,进而算出剩余承载力。本发明解决多损伤耦合下权重动态分配难题,减少主观依赖,适配损伤速率变化,提升评估精度,可用于结构维护决策与灾害后应急研判。

一种模糊单调的新型相关性图像识别及机器学习方法

NºPublicación:  CN121392352A 23/01/2026
Solicitante: 
华南师范大学
CN_121392352_PA

Resumen de: CN121392352A

本发明公开了一种模糊单调的新型相关性图像识别及机器学习方法,属于模式识别和机器学习的人工智能技术领域;本发明将所提出的方法定义为FMMCA,其通过逐对比较图像矩阵的行向量和列向量来评估局部模糊单调相关性,然后将这些局部相关性进行加权累加,最终得到图像间的全局模糊单调相关性。本发明直接用模糊单调的相关性分析代替经典相关性分析进行多视图研究,就不会存在经典相关分析所存在的问题,而且模糊单调的方法特征不需要用距离进行静态度量,可以通过区间变化动态度量,从而抵消一些噪声影响,提高性能,形成新型的模糊单调机器学习方法,不需要聚焦损失函数的优化,参数少,鲁棒性好,算力少。

一种园区综合能源优化调度方法及系统

NºPublicación:  CN121390665A 23/01/2026
Solicitante: 
中广核风电有限公司
CN_121390665_PA

Resumen de: CN121390665A

本发明提供一种园区综合能源优化调度方法及系统,涉及能源调度技术领域,方法包括:获取园区综合能源系统的状态信息;根据状态信息,建立能源调度模型;确定能源调度模型的约束条件和目标函数;在约束条件的约束下,以最小化目标函数为目标,通过ε‑约束算法,对能源调度模型进行求解,生成调度解集;通过模糊决策方式,对调度解集进行处理,生成最优调度解;将最优调度解作为调度方案,对园区综合能源系统进行优化调度。本发明可以提升能源利用效率,增强园区能源安全和灵活性。

一种疫苗接种管理系统、方法、设备及介质

NºPublicación:  CN121393783A 23/01/2026
Solicitante: 
重庆三峡职业学院
CN_121393783_PA

Resumen de: CN121393783A

本申请提供了一种疫苗接种管理系统、方法、设备及介质,从疫苗接种记录中提取不同接种剂次对应疫苗接种属性的字段特征,进而对不同接种剂次间的时序依赖关系进行关联分析,得到目标接种对象在疫苗接种管理中的时序依赖特征;确定不同接种剂次间疫苗接种数据跨节点同步的冲突检测规则库,依据冲突检测规则库和不同接种剂次间疫苗接种数据的同步冲突关系确定不同接种剂次间冲突检测的规则隶属度;基于时序依赖特征和规则隶属度对当前疫苗接种数据的跨节点同步冲突检测结果进行容错判定,进而判定结果对疫苗接种数据跨节点同步进行冲突管理。采用本申请的方案,可在多剂次接种关系校验条件下实现异构节点间疫苗接种数据的同步冲突判别。

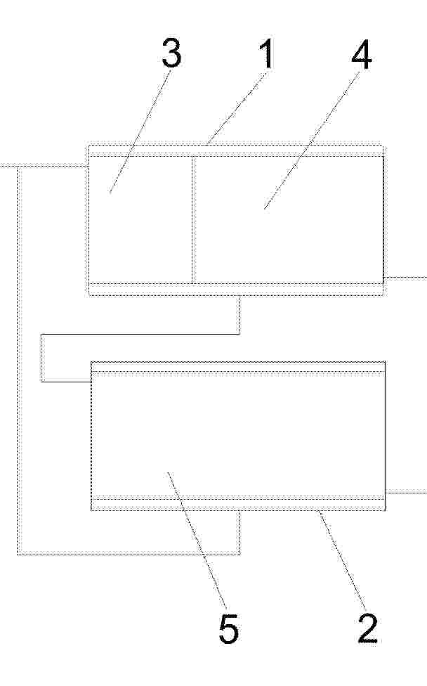
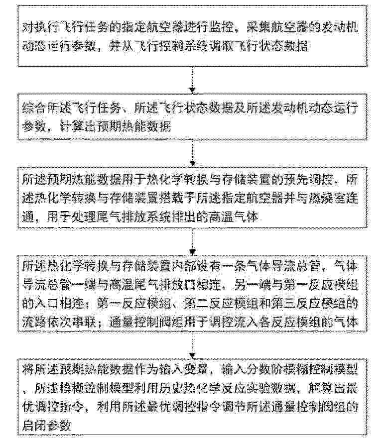
一种融合工况预估与分数阶导数的热能梯级利用方法

NºPublicación:  CN121383741A 23/01/2026
Solicitante: 
东南大学
CN_121383741_PA

Resumen de: CN121383741A

本发明公开了一种融合工况预估与分数阶导数的热能梯级利用方法,包括:首先针对动态热源建立余热预估模型,计算未来时间窗口的预期热能数据;然后,将该预期数据输入分数阶模糊控制模型,模型应用分数阶导数处理数据的时间序列特性,并结合离线生成的模糊规则库,解算出最优调控指令;最后,通过该指令控制一组通量控制阀组,将热源气体依次分配至高温、中温、低温三个反应模组中,实现热能的梯级回收。本方法以“主动预判”替代“被动响应”,通过融合预测模型与分数阶控制,有效克服了动态热源工况剧烈变化时的控制滞后问题,显著提高了热回收的效率和系统鲁棒性。

一种混凝土砌块原料优化配比系统

NºPublicación:  CN121393655A 23/01/2026
Solicitante: 
山东轩安新型建材有限公司
CN_121393655_PA

Resumen de: CN121393655A

本发明涉及建筑材料制造技术领域,具体是一种混凝土砌块原料优化配比系统,包括数据采集单元,配比计算单元,配料执行单元,检测单元,控制管理单元;配比计算单元将原料数据作为训练数据进行模型训练,训练后将原料数据作为历史数据发送至控制管理单元单元进行存储;配比计算单元经过训练得到配比模型后输入原料数据输出配比参数,通过配比参数调整原料组分的含量;当生产得到混凝土砌块后经过检测单元的检测,用于评判配比参数的合理性,作为配比计算单元训练模型的反馈数据;本发明通过构建以原料拓展特征向量为基础的神经网络预测模型,实现了从原料本征属性层面进行性能预测与配比优化,克服了人为主观性强、适应性差的缺点。

三电平逆变器协同自适应光伏板的农业光伏发电并网系统

NºPublicación:  CN121395514A 23/01/2026
Solicitante: 
南京晓庄学院
CN_121395514_PA

Resumen de: CN121395514A

本发明涉及农业光伏发电并网技术领域,具体地说,涉及三电平逆变器协同自适应光伏板的农业光伏发电并网系统,其包括数据采集处理单元、功率预测协同分配单元和设备控制单元,本发明中数据采集处理单元采集气象、光伏板、灌溉设备及电网数据,经预处理后传输,功率预测协同分配单元运用神经网络和时间序列分析算法,分别预测光伏发电功率和灌溉用电需求,结合电网实时数据,利用改进遗传算法计算最优功率分配方案,设备控制单元依据该方案,通过建立模型预测控制并采用分布式协同控制策略,对光伏板、逆变器和灌溉设备进行控制,实现了农业光伏发电的高效利用,降低了对电网冲击,提高了农业生产效率。

基于信息融合技术的电力设备诊断研究方法

NºPublicación:  CN121388753A 23/01/2026
Solicitante: 
长沙职业技术学院
CN_121388753_PA

Resumen de: CN121388753A

本发明涉及电力设备诊断技术领域,尤其涉及基于信息融合技术的电力设备诊断研究方法,包括采集电力设备多源传感器数据,经归一化处理后提取故障特征构建特征向量;利用改进的BP神经网络对特征向量进行初级诊断,生成初步故障识别结果作为证据体;构建融合Dempster规则与模糊规则的混合组合策略,通过计算证据体间冲突系数与不一致性系数动态分配两类规则权重;最终基于自适应权重融合各证据体,输出精准的故障诊断结论及对应预警等级,该方法有效解决了传统诊断模型收敛慢、易陷入局部最优的问题,通过智能协调冲突证据显著提升了多源信息融合的可靠性,实现了从数据感知到智能决策的完整诊断闭环。

基于多源信息融合的智能指挥控制台自适应调节系统

NºPublicación:  CN121375896A 23/01/2026
Solicitante: 
冲瀚智能科技(北京)有限公司
CN_121375896_A

Resumen de: CN121375896A

本发明公开了基于多源信息融合的智能指挥控制台自适应调节系统,属于轨道交通调度指挥技术领域,包括轨道交通数据采集模块、外部流量数据采集模块、模糊关联匹配模块、大小交路调节控制模块;所示轨道交通数据采集模块,针对当前轨道交通地铁数据进行采集,包括地铁线路站点信息、站点行程间隔、站点行驶时间、大小交路站点信息,同时通过轨道交通闸机采集实时地铁人流量数据以及地铁进入人数,建立地铁流量数据库;所述外部流量采集模块。本发明基于多源信息融合的智能指挥控制台自适应调节系统,通过挖掘流量关联性数据,动态优化大小交路车辆配置,实现运营效率、服务质量与成本控制的协同优化。

一种基于神经算法的育苗灌溉预测方法

NºPublicación:  CN121388578A 23/01/2026
Solicitante: 
石家庄学院
CN_121388578_A

Resumen de: CN121388578A

本发明属于农业灌溉领域,具体涉及一种基于神经算法的育苗灌溉预测方法,包括如下步骤,S1、收集影响土壤湿度的因素数据,形成输入值标量;S2、构建模糊神经网络模型,将输入值标量模型获得预测的土壤湿度;S3、根据预测的土壤湿度情况换算获得灌溉用量。本发明采用建立神经算法模型的方式,将当前影响土壤湿度的因素数据收集并输入模型中,由模型预测土壤湿度的走势,为精确、节约灌溉提供参考依据,从而指导未来灌溉量和灌溉时机。

面向符号型块数据的全局最优直觉模糊聚类分析方法

NºPublicación:  CN121388663A 23/01/2026
Solicitante: 
北京印刷学院

Resumen de: CN121388663A

本发明涉及一种面向符号型块数据的直觉模糊聚类方法,通过同时考虑对象到类的隶属度和犹豫度,构建直觉模糊隶属度,最小化由直觉模糊隶属度加权的对象和类中心的距离,获得能够最大限度解决块数据的不确定性和模糊性的聚类划分。本发明基于面向符号型块数据的直觉模糊聚类方法,获得随机N组初始条件下的N组聚类划分,利用评价指标找到最优聚类划分对应的最优初始条件,并利用最优初始条件更新N组初始条件,通过不断迭代获得N组聚类划分和最优聚类划分对应的最优初始条件,找到全局最优的聚类划分。和其他同类型算法相比,性能有所提高,并有较好的可解释性,能较好的满足现在智能工厂应用的新需求。

一种基于T-S模糊模型的横担与绝缘子安装机器人电机故障检测方法

Nº publicación: CN121385627A 23/01/2026

Solicitante:

广西电网有限责任公司电力科学研究院

CN_121385627_PA

Resumen de: CN121385627A

本发明公开了一种基于T‑S模糊模型的横担与绝缘子安装机器人电机故障检测方法,包括以下步骤:步骤1:根据电磁学以及电机动力学,建立永磁同步电机T‑S模糊模型;步骤2:设计观测器,获得负载转矩估计值;步骤3:设计L∞/H_模糊的故障检测器和观测误差系统;步骤4:描述故障检测器设计的主要问题,设计故障检测器增益矩阵,使得观测误差系统满足目标;并针对目标给出故障检测器设计准则来解决;步骤5:设计残差评价函数Jr、门限Jth以及故障判断逻辑。本发明充分利用T‑S模糊模型在逼近非线性动态方面的优势,有效解决故障检测中的非线性问题,充分利用相关频域信息,提升故障检测性能。

traducir