Ministerio de Industria, Turismo y Comercio LogoMinisterior
 

Alerta

Resultados 144 resultados
LastUpdate Última actualización 16/04/2026 [07:37:00]
pdfxls
Solicitudes publicadas en los últimos 150 días / Applications published in the last 150 days
previousPage Resultados 25 a 50 de 144 nextPage  

PROPHYLACTIC OR THERAPEUTIC AGENT FOR CROHN'S DISEASE AND METHOD FOR EXAMINING CROHN'S DISEASE

NºPublicación:  WO2026034527A1 12/02/2026
Solicitante: 
THE UNIV OF OSAKA [JP]
\u56FD\u7ACB\u5927\u5B66\u6CD5\u4EBA\u5927\u962A\u5927\u5B66
WO_2026034527_A1

Resumen de: WO2026034527A1

Provided are a prophylactic or therapeutic agent for Crohn's disease, and a method for examining Crohn's disease. The prophylactic or therapeutic agent for Crohn's disease contains at least one selected from the group consisting of a RUNX2 inhibitor and a BHLHE40 inhibitor. The method for examining Crohn's disease includes (1) a step for detecting a protein and/or mRNA of at least one gene selected from the group consisting of RUNX2 and BHLHE40 in digestive tract-derived immune cells collected from a subject.

METHODS OF CLASSIFYING AND TREATING INFLAMMATORY BOWEL DISEASE

NºPublicación:  EP4689191A2 11/02/2026
Solicitante: 
BAYLOR COLLEGE MEDICINE [US]
Baylor College of Medicine
WO_2024206308_PA

Resumen de: WO2024206308A2

Embodiments of the disclosure encompass methods and compositions for treating and/or identifying subjects having Inflammatory Bowel Disease (IBD). In certain embodiments, methods include measuring taxa occurrence frequencies in at least one microbiome sample from a subject suspected or having or being at risk for having IBD when certain taxa are enriched in the microbiome and/or when certain taxa are deficient in the microbiome, and particularly upon classification of their microbiome based on a taxa enrichment profile. In certain embodiments, an individual is determined to be a suitable donor for fecal microbiota transplant or is determined not to be a suitable donor for FMT based on classification of the taxa profile of their microbiome.

Multi-index content determination method of fructus aurantii immaturus and rhizoma atractylodis bowel-relaxing granules

NºPublicación:  CN121499685A 10/02/2026
Solicitante: 
JIANMIN GROUP YEKAITAI SINOPHARM SUIZHOU CO LTD
JIANMIN PHARMACEUTICAL GROUPS CORP LTD
\u5065\u6C11\u96C6\u56E2\u53F6\u5F00\u6CF0\u56FD\u836F(\u968F\u5DDE)\u6709\u9650\u516C\u53F8
\u5065\u6C11\u836F\u4E1A\u96C6\u56E2\u80A1\u4EFD\u6709\u9650\u516C\u53F8
CN_121499685_PA

Resumen de: CN121499685A

The invention discloses a multi-index content determination method of hovenia acerba and rhizoma atractylodis bowel-relaxing granules, and belongs to the technical field of traditional Chinese medicine detection. The invention establishes a high performance liquid chromatography method for simultaneously determining nine components including caffeic acid, chicoric acid, naringin, naringin, hesperidin, neohesperidin, chrysophanol, aurantio-obtusin and atractylenolide I in a preparation, and the content of the components is calculated through a relative correction factor by taking caffeic acid as an internal reference by adopting a quantitative analysis of multi-components by single marker. According to the method, effective detection of the immature bitter orange medicinal material and the immature bitter orange base source is realized, and the immature bitter orange and the sweet orange base source of the traditional Chinese medicine immature bitter orange can be accurately distinguished, so that more comprehensive and accurate quality control of the traditional Chinese medicine is realized, and the stability and consistency of clinical efficacy of the traditional Chinese medicine are guaranteed.

Citrus hybrid offspring authenticity identification method based on whole genome SNP (Single Nucleotide Polymorphism) analysis

NºPublicación:  CN121472476A 06/02/2026
Solicitante: 
HUAZHONG AGRICULTURAL UNIV
HUBEI HONGSHAN LABORATORY
SICHUAN TAORAN CITRUS NEW VARIETIES RES CO LTD
\u534E\u4E2D\u519C\u4E1A\u5927\u5B66
\u6E56\u5317\u6D2A\u5C71\u5B9E\u9A8C\u5BA4
\u56DB\u5DDD\u9676\u7136\u67D1\u6854\u65B0\u54C1\u79CD\u7814\u7A76\u6709\u9650\u516C\u53F8
CN_121472476_A

Resumen de: CN121472476A

The invention discloses a citrus hybrid offspring authenticity identification method based on whole genome SNP (Single Nucleotide Polymorphism) analysis. According to the invention, a genome typing technology in a whole genome range is adopted, and a set of discrimination system capable of accurately identifying real hybrid offspring is established through high-density SNP (Single Nucleotide Polymorphism) marker analysis and an IBD (Identity by means of an algorithm. The method breaks through the limitation of a traditional method on hybrid filial generation identification, and provides reliable technical support for breeding practice.

COMPOSITIONS AND METHODS TO DETECT GASTROINTESTINAL DISEASE

NºPublicación:  US20260036584A1 05/02/2026
Solicitante: 
THE BOARD OF SUPERVISORS OF LOUISIANA STATE UNIV AND AGRICULTURAL AND MECHANICAL COLLEGE [US]
The Board of Supervisors of Louisiana State University and Agricultural and Mechanical College
US_20260036584_PA

Resumen de: US20260036584A1

This invention is directed to compositions and methods to detect and treat gastrointestinal diseases.

BIOMARKERS FOR DETERMINING TREATMENT OF ULCERATIVE COLITIS WITH FILGOTINIB

NºPublicación:  WO2026027676A1 05/02/2026
Solicitante: 
ALFASIGMA S P A [IT]
ALFASIGMA S.P.A
WO_2026027676_A1

Resumen de: WO2026027676A1

Filgotinib or a pharmaceutically acceptable salt thereof for use in a method of treating ulcerative colitis is provided, along with methods of deciding whether to continue treating ulcerative colitis in a patient with filgotinib or a pharmaceutically acceptable salt. The treatments are based on the assessment of the levels of certain predictive biomarkers in the patient having ulcerative colitis.

BIOMARKERS FOR DETERMINING TREATMENT OF ULCERATIVE COLITIS WITH FILGOTINIB

NºPublicación:  WO2026027669A1 05/02/2026
Solicitante: 
ALFASIGMA S P A [IT]
ALFASIGMA S.P.A
WO_2026027669_A1

Resumen de: WO2026027669A1

Filgotinib or a pharmaceutically acceptable salt thereof for use in a method of treating ulcerative colitis is provided, along with methods of deciding whether to continue treating ulcerative colitis in a patient with filgotinib or a pharmaceutically acceptable salt. The treatments are based on the assessment of the levels of certain predictive biomarkers in the patient having ulcerative colitis.

琥珀酸对坏死性小肠结肠炎影响机制的研究方法

NºPublicación:  CN121454070A 03/02/2026
Solicitante: 
重庆医科大学附属儿童医院
CN_121454070_PA

Resumen de: CN121454070A

本发明公开了琥珀酸对坏死性小肠结肠炎影响机制的研究方法,涉及生物医学研究技术领域;包括如下步骤:S1:动物模型建立:选择新生小鼠,随机分为4组;S2:干预周期:持续处理3‑5天,每日记录体重、存活率及存活状态;S3:样本采集:处死小鼠,取肠组织,分装用于不同检测;S4:多维度检测;S5:数据分析:整合表型、病理、分子数据,验证琥珀酸‑SUCNR1轴的功能。本发明构建了完整的研究琥珀酸‑SUCNR1轴在坏死性小肠结肠炎中作用机制的技术体系,通过动物模型构建、分子机制验证和病理评估的有机结合,形成了从现象观察到机制阐明的完整证据链,确保研究结论的可靠性。

双氢麦角胺在制备预防和/或治疗炎症性肠病的药物中的应用

NºPublicación:  CN121445742A 03/02/2026
Solicitante: 
上海市第十人民医院
CN_121445742_PA

Resumen de: CN121445742A

本发明涉及双氢麦角胺在制备预防和/或治疗炎症性肠病的药物中的应用。本发明在炎症性肠病模型中验证得出一种全新的作用机制:炎症条件下TRIM25会介导LSD1的泛素化降解,引起肠上皮组织代谢紊乱加剧炎症。本发明通过预测TRIM25和LSD1结合的结构信息,使用虚拟药物筛选,筛到了双氢麦角胺小分子化合物,其可很好地占据TRIM25和LSD1互作的结合位点,抑制TRIM25和LSD1的互作,从而抑制LSD1的降解;在DSS诱导的小鼠结肠炎模型中,双氢麦角胺能缓解肠上皮因代谢紊乱造成的炎症激活,很好地缓解炎症性肠病的症状。上述过程作用机制明确,效果显著,实现了双氢麦角胺在治疗炎症性肠病方面的老药新用,具有较高的临床应用价值。

Cistanche deserticola polysaccharide as well as preparation method and application thereof

NºPublicación:  CN121426979A 30/01/2026
Solicitante: 
INNER MONGOLIA UNIV
\u5185\u8499\u53E4\u5927\u5B66
CN_121426979_PA

Resumen de: CN121426979A

The invention belongs to the technical field of biological medicine, and particularly discloses cistanche polysaccharide as well as a preparation method and application thereof. The preparation method comprises the following steps: S1, washing, drying and crushing fresh cistanche, and removing impurities with absolute ethyl alcohol to obtain a reactant; s2, putting the reactant obtained in the step S1 into hot water for extraction, and adding absolute ethyl alcohol for precipitation after concentration to obtain crude polysaccharide; s3, adding a chloroform-n-butyl alcohol solution for deproteinization, and removing pigments by using macroporous resin; s4, chromatographic purification is conducted through a DEAE-52 cellulose column and a Sephadex G-100 gel column in sequence, polysaccharide components are collected, dialysis and freeze-drying are conducted, and the cistanche deserticola polysaccharide is obtained. The cistanche deserticola polysaccharide has a remarkable anti-inflammatory effect, can improve the richness and uniformity of intestinal flora, optimize flora balance and maintain the barrier function of the intestinal tract, and has a wide prospect in preparation of medicines for preventing or treating colitis.

CHEMICAL PROBES FOR MICROBIAL MUCIN DEGRADERS IN THE GUT MICROBIOME

NºPublicación:  WO2026024847A2 29/01/2026
Solicitante: 
BAYLOR UNIV [US]
BAYLOR UNIVERSITY
WO_2026024847_A2

Resumen de: WO2026024847A2

Affinity-based and activity-based probes (ABPs) described herein offer transformative resolutions to microbiome function. These ABPs target key metabolic pathways in the gut microbiome. The ABPs contain a binding group, a reactive group, and a. reporter group handle that allows for the addition of a "flexible" reporter group that can be easily swapped to enable multimodal fluorescence and proteomic measurements and isolation of live cells. The binding group, also called an affinity element or biorecognition element, mirrors monomeric and polymeric carbohydrates, sulfated and acetylated carbohydrates, and peptides to afford probe selectivity.

ANTIBODIES THAT DISRUPT THE INTERACTION OF GAL3 AND INSULIN RECEPTOR OR INTEGRINS AND METHODS OF USE THEREOF

NºPublicación:  EP4684799A2 28/01/2026
Solicitante: 
TRUEBINDING INC [US]
EP_4684799_A2

Resumen de: EP4684799A2

Disclosed herein are methods and compositions for disrupting an interaction between Galectin-3 and insulin receptor or integrins. Further disclosed herein are methods and compositions for the treatment of a disease or a disorder in a subject, such as the treatment of diabetes mellitus, inflammatory bowel syndrome, non-alcoholic fatty liver disease, and non-alcoholic steatohepatitis.

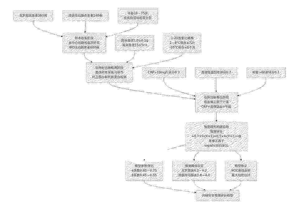
Joint inspection kit for predicting endoscopic response of inflammatory bowel disease and prediction method and application thereof

NºPublicación:  CN121410275A 27/01/2026
Solicitante: 
THE 7TH MEDICAL CENTER OF PLA GENERAL HOSPITAL
\u4E2D\u56FD\u4EBA\u6C11\u89E3\u653E\u519B\u603B\u533B\u9662\u7B2C\u4E03\u533B\u5B66\u4E2D\u5FC3
CN_121410275_PA

Resumen de: CN121410275A

The invention relates to a joint detection kit for predicting endoscopic response of inflammatory bowel disease in the technical field of medical examination, and solves the technical problem that the existing single biomarker is limited in detection sensitivity and specificity. Comprising an excrement calprotectin detection reagent and an excrement lactoferrin detection reagent, a monoclonal antibody sandwich ELISA method is adopted for calprotectin detection, and the detection range is 10-3000 mu g/g; the lactoferrin is detected by adopting a chemiluminescence immunoassay method, and the detection range is 5-500mu g/g. An endoscopic response prediction scoring model is established based on calprotectin concentration X and lactoferrin concentration Y: prediction score = alpha * ln (X + 1) + beta * ln (Y + 1) + clinical correction factor, alpha is 0.65-0.75, beta is 0.45-0.55, and the clinical correction factor integrates C-reactive protein, fecal occult blood and patient age. Compared with single detection, the sensitivity is improved to 85%-88%, and the specificity is improved to 83%-86%.

CCDC71L在诊断及治疗放射性肠炎中的应用

NºPublicación:  CN121380331A 23/01/2026
Solicitante: 
核工业四一六医院
CN_121380331_PA

Resumen de: CN119433017A

The invention discloses an application of CCDC71L in diagnosis and treatment of radiation enteritis, and provides an application of a reagent for detecting the expression level of the CCDC71L in preparation of a product for diagnosing radiation enteritis and an application of an inhibitor of the CCDC71L in preparation of a medicine for treating radiation enteritis. The invention further provides a method for screening candidate drugs for treating or preventing radiation enteritis and a method for inhibiting the expression level of inflammatory factors in macrophages. Experiments prove that the CCDC71L can realize diagnosis of radiation enteritis, and discovers that inhibition of the CCDC71L can inhibit infiltration and polarization of macrophages so as to inhibit radiation-induced inflammatory reaction, and the CCDC71L marker provided by the invention provides a new idea for diagnosis and treatment of radiation enteritis, and has a wide application prospect.

Application of soluble protein B7-H5 in preparation of Crohn disease detection preparation

NºPublicación:  CN121385324A 23/01/2026
Solicitante: 
THE FIRST AFFILIATED HOSPITAL OF SOOCHOW UNIV
\u82CF\u5DDE\u5927\u5B66\u9644\u5C5E\u7B2C\u4E00\u533B\u9662
CN_121385324_PA

Resumen de: CN121385324A

The invention belongs to the field of biological medicine, and particularly relates to application of soluble B7-H5 in preparation of a Crohn disease detection reagent. According to the invention, the level of soluble B7-H5 (sB7-H5) in serum of a patient suffering from Crohn's disease (CD) is deeply analyzed by using an ELISA (Enzyme-Linked Immunosorbent Assay) technology. Studies find that sB7-H5 in serum of a CD patient is remarkably and highly expressed and is positively correlated with a disease activity index (CDAI). Further experimental verification shows that blocking of B7-H5 can promote polarization of inflammatory macrophages. Based on the discoveries, the invention provides the application of the serum B7-H5 as the molecular marker of the Crohn's disease to development of products for detection, prognosis or treatment of the Crohn's disease. The molecular marker can be in a soluble B7-H5 gene or protein form. The invention also shows that the B7-H5 can be used as a potential target for developing the medicine for preventing and treating the Crohn disease, and has important clinical application value.

SEROLOGY REPERTOIRE FOR THE DIAGNOSIS AND PROGNOSIS OF INFLAMMATORY BOWEL DISEASE

NºPublicación:  WO2026020057A1 22/01/2026
Solicitante: 
PROMETHEUS LABORATORIES INC [US]
PROMETHEUS LABORATORIES INC
WO_2026020057_PA

Resumen de: WO2026020057A1

This disclosure provides for method for the diagnosis, prognosis and treatment of inflammatory bowel disease (IBD) and clinical subtypes of IBD in a subject by detecting the presence or level of one or more immune responses to self and microbial antigens in a sample from a subject.

METHOD FOR MONITORING AND EVALUATION OF BOWEL HEALTH IN PREMATURE NEWBORNS

NºPublicación:  US20260022426A1 22/01/2026
Solicitante: 
CHOUTHAI NITIN SHASHIKANT [US]
Chouthai Nitin Shashikant
US_20260022426_A1

Resumen de: US20260022426A1

Disclosed is a method for monitoring and evaluation of bowel health in premature newborns. The method involves collecting stool/fecal samples from premature newborns/babies and processing the sample using microbiomics, automated cell counting, flowcytometry, and RT PCR analysis using specific gene signature or RNA transcriptomics analysis to determine risk of necrotizing enterocolitis. The method allows evaluation and tracking of gut health without needing to draw a blood test and is a non-invasive method. The method diagnoses and prevents bowel inflammation, infection and necrotizing enterocolitis (NEC) that facilitates initiation of prompt therapy to limit morbidity and mortality in premature babies. The method facilitates early management of signs of NEC thereby helping to save lives of premature babies and infants having low birth weight.

Genomics-based irritable bowel syndrome risk marker, application and early screening kit

NºPublicación:  CN121344178A 16/01/2026
Solicitante: 
GUANGDONG PROVINCIAL PEOPLES HOSPITAL
\u5E7F\u4E1C\u7701\u4EBA\u6C11\u533B\u9662
CN_121344178_PA

Resumen de: CN121344178A

The invention provides an irritable bowel syndrome risk marker based on genomics. The risk marker comprises the following six pathogenic genes: CADM2, PHF2, PCLO, SHISA6, LRP1B and TANK. According to the invention, not only is the effect of the latest large-scale whole genome association research (GWAS) on the aspect of analyzing the genetic cause of the irritable bowel syndrome shown, but also five new genetic risk variation, potential unreported pathogenic genes and treatment targets of the irritable bowel syndrome are found; a new insight is provided for the cause of the irritable bowel syndrome, and a potential therapeutic intervention target is highlighted. The invention also provides an application based on the risk marker of the irritable bowel syndrome and a corresponding early screening kit.

Knowledge base construction and experience-driven self-asking mechanism combined Crohn disease postoperative bad outcome prediction method

NºPublicación:  CN121354908A 16/01/2026
Solicitante: 
TSINGHUA SHENZHEN INT GRADUATE SCHOOL
\u6E05\u534E\u5927\u5B66\u6DF1\u5733\u56FD\u9645\u7814\u7A76\u751F\u9662
CN_121354908_PA

Resumen de: CN121354908A

The invention discloses a Crohn disease postoperative bad outcome prediction method combining knowledge base construction and an experience-driven self-asking mechanism, and solves the problems of insufficient interpretability, insufficient clinical data utilization, weak generalization ability and the like of an existing prediction method. The method comprises the following steps: constructing a Crohn disease special medical knowledge base, extracting disease progress related factors from medical literatures and real medical records, and carrying out expert score weighting processing to form searchable knowledge entries; retrieving related knowledge injection context from a knowledge base based on a medical record input by a user, and generating preliminary prediction by using a large language model; structured reasoning is guided through a multi-layer prompt engine, diagnosis tasks are decomposed through the thinking chain technology, and self-check before reasoning is achieved by driving a self-asking mechanism through experience. And generating an introspection problem chain according to historical error cases, iteratively optimizing the reasoning process, and finally outputting a bad outcome prediction result and a detailed analysis report. According to the method, both traceable interpretability and prediction accuracy are considered, and reliable assistance is provided for postoperative clinical management of Crohn's disease.

Deep learning-based inflammatory bowel disease classification and interpretable diagnosis method and system

NºPublicación:  CN121353785A 16/01/2026
Solicitante: 
UNIV SHANGHAI
\u4E0A\u6D77\u5927\u5B66
CN_121353785_PA

Resumen de: CN121353785A

The invention discloses an inflammatory bowel disease classification and interpretable diagnosis method and system based on deep learning, an image acquisition module acquires image frames from colonoscope videos, and an image preprocessing module rejects low-quality images with high black pixel proportion and blurred images and executes color space normalization. The qualified image is sent to a double-stage segmentation model to obtain a polyp area mask image, the mask image is used for positioning an ROI image of the polyp area, the ROI image is input into a polyp classification model constructed based on a visual Transform structure, and a hyperplasia type or adenoma type classification result is obtained. According to the method, on the premise that extra cost input is not needed, the efficiency and accuracy of polyp recognition and grading in the colonoscope image are greatly improved, manual subjective errors are reduced, and the intelligent level and clinical practicability of early intestinal cancer screening are improved.

Application of miR-32-5p in diagnosis and treatment of fungal ulcerative colitis

NºPublicación:  CN121344176A 16/01/2026
Solicitante: 
UNIV ANHUI CHINESE MEDICINE
\u5B89\u5FBD\u4E2D\u533B\u836F\u5927\u5B66
CN_121344176_PA

Resumen de: CN121344176A

The invention discloses an application of miR-32-5p in diagnosis and treatment of fungal ulcerative colitis. The invention finds that the expression of the miR-32-5p in an ulcerative colitis model under C.aldicans pre-planting is reduced, and the colon length of a mouse and the expression of intestinal barrier related protein in an NCM460 cell can be recovered by further increasing the expression of the miR-32-5p. Based on the discovery, the miR-32-5p can be used as a miRNA marker closely related to the fungal ulcerative colitis, is applied to preparation of diagnostic products and prevention and treatment drugs for the fungal ulcerative colitis, and provides a new thought and tool for noninvasive early diagnosis and later treatment of the ulcerative colitis.

COMPOSITIONS AND METHODS FOR TREATING INFLAMMATORY BOWEL DISEASE

NºPublicación:  AU2024307935A1 15/01/2026
Solicitante: 
PITON THERAPEUTICS INC
PITON THERAPEUTICS, INC
AU_2024307935_PA

Resumen de: AU2024307935A1

Aspects of the disclosure relate to compositions and methods for treating one or more inflammatory bowel diseases ("IBDs"), such as ulcerative colitis ("UC") and/or Crohn's disease. Some embodiments relate to a pharmaceutical dosage form comprising a core comprising an inhibitor of a protease (e.g., a bacterial protease) and a controlled release coating applied to an exterior surface of the core. In some cases, the protease inhibitor is a gliptin or a pharmaceutically acceptable salt thereof. In some cases, the controlled release coating is configured to release the protease inhibitor in the large intestine (e.g., colon) and/or small intestine of a subject to whom the pharmaceutical dosage form is administered. Some embodiments relate to methods of treating one or more IBDs comprising delivering a therapeutically effective amount of an inhibitor of a protease (e.g., a bacterial protease) to the large intestine (e.g., colon) and/or small intestine of a subject.

METHOD AND SYSTEM FOR THE DIAGNOSIS OF INFLAMMATORY BOWEL DISEASE (IBD)

NºPublicación:  AU2024283890A1 15/01/2026
Solicitante: 
DIASORIN ITALIA S P A
DIASORIN ITALIA S.P.A
AU_2024283890_PA

Resumen de: AU2024283890A1

The invention relates to a method and kit for the diagnosis of Inflammatory Bowel Disease (IBD) in a subject. The diagnostic method is based on the detection of fecal Calprotectin and at least one further fecal biomarker selected from PGRP-S and MMP-8 in a stool sample from the subject. In a preferred embodiment, the fecal biomarkers concentration data obtained are analyzed and classified as affected by IBD or not affected by IBD by a supervised machine learning diagnosis model.

COMPOSITIONS, DEVICES, AND METHODS OF CROHN'S DISEASE SENSITIVITY TESTING

NºPublicación:  US20260016486A1 15/01/2026
Solicitante: 
BIOMERICA INC [US]
Biomerica, Inc
US_20260016486_PA

Resumen de: US20260016486A1

Contemplated test kits and methods for food sensitivity are based on rational-based selection of food preparations with established discriminatory p-value. Particularly preferred kits include those with a minimum number of food preparations that have an average discriminatory p-value of ≤0.07 as determined by their raw p-value or an average discriminatory p-value of ≤0.10 as determined by FDR multiplicity adjusted p-value. In further contemplated aspects, compositions and methods for food sensitivity are also stratified by gender to further enhance predictive value.

Electrochemical sensor for IBD protein marker detection, preparation method and application

Nº publicación: CN121324673A 13/01/2026

Solicitante:

UNIV NANJING POSTS & TELECOMMUNICATIONS
\u5357\u4EAC\u90AE\u7535\u5927\u5B66

CN_121324673_PA

Resumen de: CN121324673A

The invention discloses an electrochemical sensor for IBD protein marker detection as well as a preparation method and application of the electrochemical sensor. The electrochemical sensor is composed of a semi-cured PDMS flexible substrate in which CNT is embedded, deposited gold nanoparticles and a nucleic acid sensing layer, the nucleic acid sensing layer comprises a tumor necrosis factor-alpha sensor, an interleukin 6 sensor, an interleukin 8 sensor, a transforming growth factor beta1 sensor, a reference electrode and a counter electrode; the tumor necrosis factor-alpha sensor, the interleukin 6 sensor, the interleukin 8 sensor and the transforming growth factor beta1 sensor all adopt aptamer single chains modified by signal molecule methylene blue, and correspondingly adopt nucleotide sequences shown in SEQ ID NO.1-4. Matching and excellent biocompatibility of the sensor and human tissue modulus can be improved, and accurate detection of low-concentration biomarkers and stable signal output of the sensor under the strain working condition are achieved.

traducir