Ministerio de Industria, Turismo y Comercio LogoMinisterior
 

Alerta

Resultados 1045 resultados
LastUpdate Última actualización 22/03/2026 [07:01:00]
pdfxls
Publicaciones de solicitudes de patente de los últimos 60 días/Applications published in the last 60 days
previousPage Resultados 925 a 950 de 1045 nextPage  

一种质子交换膜电解槽极板的新型交指流道结构

NºPublicación:  CN121380996A 23/01/2026
Solicitante: 
大连理工大学
CN_121380996_PA

Resumen de: CN121380996A

本发明属于电解水制氢领域,提供一种质子交换膜电解槽极板的新型交指流道结构,包括极板主体和极板上设置的入口流道与出口流道;入口流道包括入口主流道、多个入口次流道和入口支流道;出口流道包括出口主流道、多个出口次流道和出口支流道;入口支流道与出口支流道相互平行并依次交替设置,形成交指型结构;所述入口支流道和出口支流道互相平行,并依次交替均布在所述质子交换膜电解槽极板上,形成交指型结构。该流道结构提升了流道内流体分布的均匀性,进一步降低电解过程中的压力损失与阻抗损失,从而提升了电解槽的整体性能。

Cooperative optimization control method and system for fluctuation green hydrogen purification and ammonia synthesis

NºPublicación:  CN121377061A 23/01/2026
Solicitante: 
CHINA THREE GORGES CORP
\u4E2D\u56FD\u957F\u6C5F\u4E09\u5CE1\u96C6\u56E2\u6709\u9650\u516C\u53F8
CN_121377061_PA

Resumen de: CN121377061A

The invention discloses a collaborative optimization control method and system for fluctuating green hydrogen purification and ammonia synthesis, and belongs to the technical field of renewable energy source hydrogen production. The control method comprises the steps that fluctuating green hydrogen is subjected to multi-stage purification to generate high-purity hydrogen; high-purity hydrogen and nitrogen are mixed according to the dynamically optimized hydrogen-nitrogen ratio to generate hydrogen-nitrogen mixed gas, and the hydrogen-nitrogen mixed gas is input into a synthesis ammonia reactor for synthesis ammonia reaction; with the purpose of minimizing the comprehensive cost, collaborative optimization control is carried out on the processes of multi-stage purification, mixing and synthesis ammonia reaction. Dynamic purification of hydrogen and precise matching of hydrogen and nitrogen are achieved, efficient conversion from fluctuating green hydrogen to synthesis ammonia is completed, and the device is particularly suitable for green ammonia production under the fluctuating condition of wind and light power generation.

一种电解槽气液比例检控系统与方法

NºPublicación:  CN121381081A 23/01/2026
Solicitante: 
江苏双良氢能源科技有限公司

Resumen de: CN121381081A

本发明公开了一种电解槽气液比例监控系统与方法,系统主要包括:安装于电解槽本体的可视化监控模块、气液比例检测模块及调控执行模块,各模块与数据处理单元电连接。可视化监控模块用于实时采集电解槽内气泡的形态、数量、运动轨迹及分布图像;气液比例检测模块用于检测电解槽内电解液液位及生成气体的实时流量;数据处理单元用于对气泡图像进行分析,并且计算气液比例;调控执行模块调节电解槽的进液量或电解电流,以维持预设气液比例范围。本发明实现了对电解过程中气泡生成、分布及变化的实时观察与分析,对电解槽内气液状态的精准调控,有效提升电解反应的稳定性和效率,降低因气液比例失衡导致的能耗增加或设备损坏风险,适用于水电解、氯碱工业等各类电解工艺场景。

Multi-energy collaborative optimization method for fusion of offshore wind power plant cluster collection system

NºPublicación:  CN121395348A 23/01/2026
Solicitante: 
GUANGZHOU INST OF ENERGY CONVERSION CHINESE ACADEMY OF SCIENCES
\u4E2D\u56FD\u79D1\u5B66\u9662\u5E7F\u5DDE\u80FD\u6E90\u7814\u7A76\u6240
CN_121395348_PA

Resumen de: CN121395348A

The invention discloses a multi-energy collaborative optimization method for an offshore wind plant cluster collection system, and the method comprises the steps: building a corresponding energy storage equipment model, a hydrogen load matching strategy, a hydrogen energy income model, and a wind power-controllable load collaborative model through the fusion of multi-energy equipment, and taking a multi-energy coupling model as a new optimization variable. Constructing a collaborative optimization mechanism for the collection system, wherein the collaborative optimization mechanism comprises a power collaborative distribution mechanism and an equipment capacity and collection system matching mechanism; taking the comprehensive benefit of the power transmission line as an optimization target of the collection system, establishing a collection system constraint and a multi-energy equipment constraint, and forming an optimization target system; and finally, based on the optimization target system, solving the optimal collaborative topology of the collection system by adopting an improved genetic algorithm based on a dynamic variable weight minimum spanning tree. An offshore wind power cluster collection system is combined with multi-energy equipment, the optimal collaborative topology of the system is solved, and the wind curtailment cost is further reduced and the comprehensive benefits of the system are improved by stabilizing residual fluctuation through energy storage and ab

一种非贵金属Ni基析氧催化剂的制备方法及应用

NºPublicación:  CN121381062A 23/01/2026
Solicitante: 
河南科技大学
CN_121381062_PA

Resumen de: CN121381062A

本发明公开了一种非贵金属Ni基析氧催化剂的制备方法及应用。本发明所提供的催化剂包括硒化镍纳米颗粒和负载于所述硒化镍纳米颗粒表面的石墨烯量子点;其中,所述石墨烯量子点和所述硒化镍纳米颗粒的质量比为(1~8):50。本发明通过简单的水热反应便可在硒化镍表面负载石墨烯量子点,不但制备方法简便,而且制得的催化剂在降低成本的同时能够大幅度的降低析氧反应的过电位,在阴离子交换膜电解槽中具有较高的电化学性能和稳定性,具有广阔的应用前景。

Intelligent regulation and control system for photoelectric flexible hydrogen production

NºPublicación:  CN121395525A 23/01/2026
Solicitante: 
SINOPEC STAR CO LTD
HANGZHOU HOLLYSYS AUTOMATION CO LTD
\u4E2D\u56FD\u77F3\u5316\u96C6\u56E2\u65B0\u661F\u77F3\u6CB9\u6709\u9650\u8D23\u4EFB\u516C\u53F8,
\u676D\u5DDE\u548C\u5229\u65F6\u81EA\u52A8\u5316\u6709\u9650\u516C\u53F8
CN_121395525_PA

Resumen de: CN121395525A

The invention provides an intelligent regulation and control system for photoelectric flexible hydrogen production. The system puts forward a multi-energy flow cooperative control concept in a breakthrough manner, constructs a multi-time scale and multi-space granularity source, network, load, storage and use cooperative optimization control model, carries out unified scheduling on new energy power generation power, electrolysis power, hydrogen storage pressure and hydrogen transmission flow, and ensures electric power balance and hydrogen balance. The system also fully considers the dynamic coupling characteristics of each process, avoids the problems of supply and demand imbalance and frequent adjustment of traditional single-process control, and realizes intelligent hydrogen production operation with high efficiency, low energy consumption and low cost.

嵌层锂/碳化钨纳米线复合材料及其制备方法与应用

NºPublicación:  CN121381048A 23/01/2026
Solicitante: 
河北大学
CN_121381048_A

Resumen de: CN121381048A

本发明提供了一种嵌层锂/碳化钨纳米线复合材料及其制备方法与应用。所述嵌层锂/碳化钨纳米线复合材料的结构是:锂离子嵌入碳化钨纳米线的内部晶格中。其制备方法是:首先在基底表面通过水热反应生长氧化钨纳米线前驱体;随后采用乙二胺作为碳化剂,将氧化钨纳米线转化为碳化钨纳米线结构;最后,将所得碳化钨纳米线置于含有六氟磷酸锂的电解液中,利用电化学锂调谐技术实现锂离子的嵌入,从而获得嵌层锂/碳化钨纳米线复合结构材料。本发明制备方法工艺流程简洁,安全性高,操作方便且成本低廉;所制备的复合结构在电催化性能方面表现优异,具有潜在的广泛应用价值。

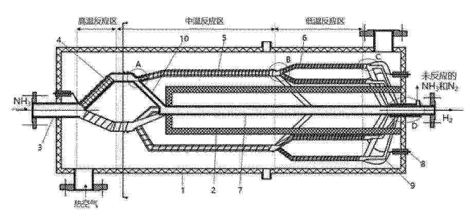
一种基于仿生结构的氨裂解制氢膜反应器

NºPublicación:  CN121372295A 23/01/2026
Solicitante: 
吉林大学
CN_121372295_PA

Resumen de: CN121372295A

本发明适用于氨裂解制氢技术领域,提供了一种基于仿生结构的氨裂解制氢膜反应器,包括绝热外壳和设置于其内部的仿生反应器模块;所述仿生反应器模块包括主进气管道、中心管道以及多级反应支管,各级反应支管呈Y形分形拓扑结构,其内设有催化剂载体,并在分叉处连接有内置氢气选择性分离膜的氢气分离管道;反应支管外设有加热模块,分叉处布置有温度传感器、压力传感器及氢气浓度传感器。该装置通过仿生分形结构强化传热与反应,实现了反应‑分离一体化与过程智能调控,具有氨转化效率高、氢气回收率高、结构紧凑及运行稳定可靠等优点。

一种自适应电极配置优化方法及系统

NºPublicación:  CN121381011A 23/01/2026
Solicitante: 
东北电力大学
CN_121381011_A

Resumen de: CN121381011A

本发明公开了一种自适应电极配置优化方法及系统,其特征在于,包括以下步骤:1)将泡沫镍预处理;2)备Ru3+、Cu2+的第一溶液;3)将预处理后的泡沫镍多次浸泡在第一溶液中干燥煅烧,形成中间体1;4)将中间体1浸泡在Cu2+、Fe3+的第二溶液中;5)称取一定质量的尿素加入到第二溶液中,充分搅拌混合均匀,将其移入反应釜中,水热反应后,洗涤除杂,然后干燥整夜,形成中间体2;6)将中间体2置于马弗炉中,高温煅烧,得到自适应电极。本发明提出的分级多金属复合体系,兼具高分散活性位点、强基底结合力及可调电子结构特性,满足析氧/析氢双功能催化的自适应需求。

Coupling system based on deep dry hot rock stratum hydrogen storage and geothermal energy development and working method thereof

NºPublicación:  CN121382148A 23/01/2026
Solicitante: 
NORTHEAST ELECTRIC POWER UNIV
\u4E1C\u5317\u7535\u529B\u5927\u5B66
CN_121382148_PA

Resumen de: CN121382148A

The invention relates to the technical field of new energy development and energy storage, and discloses a coupling system based on deep ground dry hot rock stratum hydrogen storage and geothermal energy development and a working method thereof.The coupling system comprises a ground surface subsystem, a shaft subsystem and a dry hot rock reservoir; the earth surface subsystem comprises a hydrogen production unit, a hydrogen compression and injection module, a power generation combined heat and power supply unit, a gas separation and purification module and a central control system; the gas separation and purification module is connected with a power grid; the shaft subsystem comprises underground extraction equipment, a shaft conveying system and a ground wellhead device; the shaft conveying system comprises an injection well and a production well, the hot dry rock reservoir comprises a plurality of artificial fracture networks which are communicated with one another, and monitoring modules are installed in the artificial fracture networks. Large-scale hydrogen storage and hot dry rock development are combined, hydrogen storage and efficient geothermal extraction and conversion are synchronously achieved by means of the space, the high-temperature environment and the sealing performance of a hot dry rock reservoir, and the development problem of a hydrogen storage and enhanced geothermal system is solved.

一种基于裂纹诱导自钝化机制的镍钼阳极电极及其制备方法

NºPublicación:  CN121381064A 23/01/2026
Solicitante: 
哈尔滨工业大学
CN_121381064_PA

Resumen de: CN121381064A

本发明涉及一种基于裂纹诱导自钝化机制的镍钼阳极电极及其制备方法,该方法包括如下步骤:步骤一、将基底浸入A溶液中1min~25min后取出;步骤二、再将经过步骤一处理后的基底浸入B溶液中浸泡10min,得到前驱体;步骤三、将前驱体放入焦耳超快加热装置中,在空气或惰性气氛下,以大于等于100℃/min加热速率加热到380℃~450℃,并保温一定时间,冷却,得到镍钼阳极电极。该方法通过短时化学浸泡对泡沫镍三维骨架无结构性破坏,完美保留其原有的高孔隙率与互连网络,比表面积损失率降低。制备出的镍钼阳极电极利用裂纹边缘的自钝化效应与厚层的组分储备功能,将Mo溶解速率降低一个数量级,能实现低电流密度下千小时级稳定运行。

Hydrogen storage equipment for hydrogen production and hydrogenation all-in-one machine

NºPublicación:  CN121383092A 23/01/2026
Solicitante: 
GUANGZHOU POWER SUPPLY BUREAU GUANGDONG POWER GRID CO LTD
\u5E7F\u4E1C\u7535\u7F51\u6709\u9650\u8D23\u4EFB\u516C\u53F8\u5E7F\u5DDE\u4F9B\u7535\u5C40
CN_121383092_PA

Resumen de: CN121383092A

The invention relates to the technical field of hydrogen energy preparation, in particular to hydrogen storage equipment for a hydrogen production and hydrogenation all-in-one machine, which comprises a machine body, a hydrogen production machine module and a hydrogen storage module, the hydrogen storage module is fixed in the machine body, and the hydrogen storage module is composed of a plurality of gas storage tanks; the hydrogenation module is arranged at the top of the hydrogen storage module, the hydrogenation module is a filling pump, and the inlet end of the hydrogenation module is connected with the hydrogen storage module; the dynamic design that a rotating frame carries a multi-fan-shaped filter screen body is adopted in a filtering air inlet assembly of the hydrogen production machine module, efficient anti-blocking and continuous air inlet in the catkin season are achieved in combination with a brush disc cleaning structure of a cleaning assembly, the rotating frame drives a vertical rod to rotate through a driving motor, the filter screen body is driven to do circular motion through bevel gear transmission, and the filter screen body does circular motion; and meanwhile, the transverse rotating rod drives the brush disc to brush and sweep the surface of the filter screen in real time, it is guaranteed that holes are smooth, the air pump assembly stably sucks sufficient air so that the whole filling and storing equipment can normally operate, water electrolysis hy

一种光热耦合增强电解水的方法及装置

NºPublicación:  CN121381009A 23/01/2026
Solicitante: 
中国科学院金属研究所
CN_121381009_PA

Resumen de: CN121381009A

本发明涉及能量转换技术领域,具体为一种光热耦合增强电解水的方法及装置。该方法以具有高光热转换能力和高催化电解水性能的单壁碳纳米管复合膜作为电解水的双功能一体化膜电极,设计调控膜电极为上层疏水的光热转换层,下层为亲水的负载了高活性催化电解水活性成分的亲水电解水层。层间通过单壁碳纳米管网络连接,使膜电极具有高热/电传输效率和优异的力学性能。亲疏水层设计使一体化膜电极可漂浮在电解质表面,通过光热耦合提高电解水效率。该方法可通过设计扁平状的电解池以提升光热增强电解水的效率,特别是在光照充足、低气温的极端环境中,具有良好应用前景。

水电解用电极、水电解用阳极、水电解用阴极、水电解单元和水电解装置

NºPublicación:  CN121399298A 23/01/2026
Solicitante: 
松下知识产权经营株式会社
CN_121399298_PA

Resumen de: WO2024262442A1

A water electrolysis electrode 1 comprises a conductive substrate 10 and a layered double hydroxide layer 20. The conductive substrate 10 contains Ni. The layered double hydroxide layer 20 is provided on a surface of the conductive substrate 10. The layered double hydroxide layer 20 contains Ni. In an XRD pattern of the grazing incidence X-ray diffraction of the water electrolysis electrode 1, the ratio P003/P111 of the intensity P003 of the diffraction peak of the (003) plane of the layered double hydroxide to the intensity P111 of the diffraction peak of the (111) plane of Ni is 0.025 or less.

一种La掺杂两相异质结催化剂及其制备方法与应用

NºPublicación:  CN121381052A 23/01/2026
Solicitante: 
浙江理工大学
CN_121381052_PA

Resumen de: CN121381052A

本申请一实施例公开了一种La掺杂两相异质结催化剂,所述催化剂包括前驱体和非晶包覆层,所述非晶包覆层包裹所述前驱体的至少部分,所述前驱体为晶体相的La掺杂的Ni3S2,所述非晶包覆层为FeOOH。本申请具有良好的析氧性能。本发明还公开了La掺杂两相异质结催化剂的制备方法与应用。

电解水制氢电解槽用极框及电解槽

NºPublicación:  CN121381005A 23/01/2026
Solicitante: 
天际装备科技(苏州)有限公司博天环境集团股份有限公司
CN_121381005_PA

Resumen de: CN121381005A

本发明公开一种电解水制氢电解槽用极框及电解槽,属于水电解制氢领域。所述的电解水制氢电解槽用极框,中下部开设有碱液入口、第一碱液分散口、第二碱液分散口,极框中上部开设有氢侧气液口、氧侧气液口,极框的一面设有阳极台阶,另一面设有阴极台阶和隔膜台阶,所述的第一碱液分散口、氢侧气液口内分别嵌有第一衬套,第二碱液分散口、氧侧气液口内分别嵌有第二衬套,碱液入口内嵌有第三衬套,第一衬套、第二衬套、第三衬套均呈中空筒状,分别与极框上对应的开口形状相匹配。本发明提供的极框,能够达到避免短路、提高电解效率的效果。

一种用于低压环境下高活性超亲水疏气电极及其制备方法和应用

NºPublicación:  CN121373806A 23/01/2026
Solicitante: 
浙江大学
CN_121373806_PA

Resumen de: CN121373806A

本发明公开了一种用于低压环境下高活性超亲水疏气电极及其制备方法和应用,涉及电催化领域。制备方法包括以下步骤:取镍纤维毡清洗、干燥后,组装三电极系统,采用循环伏安法进行线性扫描,清洗、干燥得前驱体;采用飞秒激光加工设备进行扫描刻蚀,扫描间距为25‑300μm,形成周期性的纳米级和/或微米级结构,制备得到电极。本申请通过飞秒激光诱导亲水微纳米物理结构,进行表面重构,并通过优化扫描间距寻求高效传质和高活性位点的平衡,提高了OER反应催化活性以及高电流密度下的稳定性。具有制备工艺简便、机械强度高、传质效率优等显著优势,有利于电解水制氢设备在高海拔低气压的极端环境中稳定运行。

一种一体式双极板的制备方法及PEM电解槽结构

NºPublicación:  CN121381014A 23/01/2026
Solicitante: 
西部宝德科技股份有限公司
CN_121381014_PA

Resumen de: CN121381014A

本发明公开一种一体式双极板的制备方法及PEM电解槽结构,涉及电解水制氢的技术领域,该方法包括:对金属钛粉进行连续轧制处理,形成具有孔隙率和机械强度的多孔钛板生胚;依次在多孔钛板生胚上叠加铺设钛网、致密钛板以及钛网,形成复合叠层结构;钛网包括编织网、拉伸网和冲孔网,铺设层数为一层或多层;对复合叠层结构进行升温加压烧结,得到一体式双极板。本发明克服了现有的PEM电解槽结构在装配过程中存在的接触电阻大、电子传输效率低、组件错配率高等缺陷,显著提升了PEM电解槽的装配效率和电子传输效率。

一种光电磁场耦合制备四氧化三钴的方法

NºPublicación:  CN121381125A 23/01/2026
Solicitante: 
武汉理工大学
CN_121381125_A

Resumen de: CN121381125A

本发明公开了一种光电磁场耦合制备四氧化三钴的方法,包括如下步骤:1)在三电极体系中,引入钴源溶液,在光照和外加磁场条件下,在半导体光催化材料上电沉积,生长氢氧化钴材料;2)将所得复合材料进行退火处理,得四氧化三钴纳米片材料。本发明采用光电磁场耦合的方法在半导体光阳极材料表面生长四氧化三钴助催化剂,所得四氧化三钴材料在半导体材料表面分布均匀、尺寸可调,并有利于在四氧化三钴内部形成定向电子转移路径,催化性能优异;所需沉积电压较小,沉积时间短,可大规模制备;将所得四氧化三钴材料用作助催化剂,在中性电解液甚至海水中,仍可表现出较优异的光电催化水分解性能,适用性广。

一种水下制氢系统

NºPublicación:  CN121372244A 23/01/2026
Solicitante: 
北京航空航天大学
CN_121372244_PA

Resumen de: CN121372244A

本发明涉及水下制氢技术领域,尤其涉及一种水下制氢系统,包括料舱和反应釜,料舱的出料口与反应釜的进料口连通,反应釜设置有进水口和排渣口,料舱的内腔设置有推料机构,料舱上设置有用于储存氢气和驱动推料机构运动的中间舱,中间舱设置有出气口,反应釜的出气口通过气体输送管与中间舱的进气口连通。本发明能够将反应后的氢气储存在中间舱中,同时推料机构能够利用中间舱中储存的氢气,利用氢气的压力作为动力,将料舱中的活性铝推送到反应釜中,而且,将反应釜排渣口的控制阀关闭后,也能够使反应釜内部的压力升高,利用内外压差将反应釜中的渣液从排渣口排出,整个过程无需外接额外动力源即可自动送料和排渣,有效节约了能源。

一种基于金属锑的解耦水电解制氢装置及其应用

NºPublicación:  CN121380990A 23/01/2026
Solicitante: 
南京信息工程大学
CN_121380990_PA

Resumen de: CN121380990A

本发明公开了一种基于金属锑的解耦水电解制氢装置及其应用,属于制氢技术领域。该装置,包括析氢电极、析氧电极、Sb/C电极、电解液、电解槽和外部电源;其中,析氢电极用于产氢,析氧电极用于产氧,Sb/C电极用于解耦,所述析氢电极、析氧电极、Sb/C电极位于同一电解槽中。本发明利用金属锑作为可逆的固态氧化还原介质,有效实现了析氢反应(HER)与析氧反应(OER)的时间与空间解耦。相比传统水电解体系,本发明可实现无膜条件下的分步制氢,大幅提高能量转化效率,同时降低系统复杂度与整体电解成本。

Methylcyclohexane dehydrogenation system and method using fuel cell

NºPublicación:  CN121380987A 23/01/2026
Solicitante: 
CNOOC GAS & POWER GROUP CO LTD
\u4E2D\u6D77\u77F3\u6CB9\u6C14\u7535\u96C6\u56E2\u6709\u9650\u8D23\u4EFB\u516C\u53F8
CN_121380987_PA

Resumen de: CN121380987A

The invention discloses a system and a method for dehydrogenation of methyl cyclohexane by using a fuel cell. The system comprises an electrochemical dehydrogenation power generation unit which takes a solid oxide fuel cell as a reactor and is used for performing an electrochemical dehydrogenation reaction on methylcyclohexane to generate a dehydrogenation product containing toluene and simultaneously generating electric energy; the electrochemical hydrogenation unit takes a proton exchange membrane electrolytic tank as a reactor and is used for carrying out electrochemical hydrogenation reaction on toluene and hydrogen to generate methylcyclohexane; and in the material circulation loop, toluene generated by the electrochemical dehydrogenation power generation unit is at least partially conveyed to the electrochemical hydrogenation unit to serve as a reactant, and methylcyclohexane generated by the electrochemical hydrogenation unit is at least partially conveyed to the electrochemical dehydrogenation power generation unit to serve as a reactant. The electrochemical reaction path is used for replacing traditional thermocatalysis, the reaction efficiency is improved, the energy consumption is reduced, and the system is a green and efficient energy comprehensive utilization system.

Energy storage capacity configuration method of wind-hydrogen mixing system considering dynamic efficiency and heat balance of electrolytic cell

NºPublicación:  CN121395415A 23/01/2026
Solicitante: 
CHINA THREE GORGES UNIV
\u4E09\u5CE1\u5927\u5B66
CN_121395415_PA

Resumen de: CN121395415A

The invention discloses a wind-hydrogen mixing system energy storage capacity configuration method considering dynamic efficiency and heat balance of an electrolytic cell. Integrating an electrolytic cell dynamic efficiency model, a heat balance link model, a storage battery operation model, a fuel cell operation model, a hydrogen storage tank energy balance model, a wind power output power model and a capacity configuration objective function, and establishing a wind-hydrogen hybrid system energy storage capacity configuration model considering the electrolytic cell dynamic efficiency and heat balance; and solving the energy storage capacity configuration model of the wind-hydrogen hybrid system by using a distributed robust method to obtain a capacity configuration scheme. According to the method, through the synergistic effect of dynamic efficiency modeling and a heat balance system, the total cost of the system is reduced compared with that of a traditional method. The redundant capacity of the electrolytic cell and the fuel cell is reduced, and the capacity of the hydrogen storage tank is reasonably configured, so that the optimal balance between the investment cost and the operation risk is realized on the premise of guaranteeing the reliability of the system.

Green-electricity hybrid electrolytic cell hydrogen production system and optimal configuration and multi-scale control method

NºPublicación:  CN121381008A 23/01/2026
Solicitante: 
ELECTRIC POWER RES INSTITUTE OF STATE GRID SHANDONG ELECTRIC POWER COMPANY
\u56FD\u7F51\u5C71\u4E1C\u7701\u7535\u529B\u516C\u53F8\u7535\u529B\u79D1\u5B66\u7814\u7A76\u9662
CN_121381008_PA

Resumen de: CN121381008A

The invention discloses a green electricity hybrid electrolytic cell hydrogen production system and an optimal configuration and multi-scale control method, and belongs to the field of water electrolysis hydrogen production. The programmable dynamic power supply is used for providing working voltage for the electrolysis array and superposing a specific alternating current or pulse electric signal for the working voltage of one or more specified electrolysis units in the electrolysis array according to a control instruction; the pulsating fluid driving unit is used for providing composite electrolyte supply consisting of steady-state basic flow and pulsating flow for each electrolysis unit according to the control instruction; the multi-mode sensing network is used for collecting internal operation state data of the electrolysis array; and the collaborative scheduling controller is a decision-making and control center of the system, generates a control instruction and sends the control instruction to related units so as to realize closed-loop optimization control of the system. According to the invention, the problems of low overall energy conversion efficiency of the system, unstable operation and accelerated attenuation of the service life of equipment caused by violent fluctuation and uncertainty of green power input power are solved.

一种高效析氢复合电极材料及其制备方法和应用

Nº publicación: CN121381055A 23/01/2026

Solicitante:

天津大学

CN_121381055_PA

Resumen de: CN121381055A

本发明属于材料化学技术领域,公开了一种高效析氢复合电极材料及其制备方法和应用,制备方法包括以下步骤:包括以下步骤:步骤1,清洗活化泡沫镍;步骤2,采用恒电流电沉积法,在泡沫镍的三维骨道上原位沉积W‑V基非晶前驱体薄膜,得到W‑V基非晶前驱体;步骤3将步骤2得到的所述W‑V基非晶前驱体浸入水热反应溶液进行水热反应,洗涤后得到钨钒铁铬钴共掺杂的氢氧化物FeCrCoFWV(OH)F/NF前驱体;步骤4,将FeCrCoFWV(OH)F/NF前驱体与固态磷源NaH2PO2·H2O共同置于管式炉中,在保护气氛下程序升温热处理进行磷化反应,得到钨钒铁铬钴共掺杂的磷化钴镍基复合电极材料FeCrCoWV/NF。本发明的氢复合电极材料成本低、催化活性高,易于规模化生产。

traducir