Ministerio de Industria, Turismo y Comercio LogoMinisterior
 

Alerta

Resultados 154 resultados
LastUpdate Última actualización 01/10/2025 [07:21:00]
pdfxls
Solicitudes publicadas en los últimos 60 días (excluida automoción) / Applications published in the last 60 days (Automotion publications excluded)
Resultados 1 a 154  

一种基于无线电化学机械剥离制备石墨烯的方法

NºPublicación:  CN120717459A 30/09/2025
Solicitante: 
厦门大学
CN_120717459_PA

Resumen de: CN120717459A

本发明公开了一种基于无线电化学机械剥离制备石墨烯的方法,属于材料制备技术领域。所述方法包括:S1:配制剥离液:将石墨粉与含电解质的混合溶液混合制成剥离液;S2:组装无线电化学机械剥离装置:将抛光垫粘贴在直径相同的抛光盘底部,抛光垫和抛光盘具有相同的蜂窝状阵列排布的通孔;在抛光盘的每个通孔的底壁设置一对正负电极,正负电极并入抛光盘顶部的汇流线,经导电滑环与电源正负极相连;抛光头紧贴抛光垫;S3:将剥离液滴入通孔中,对剥离液进行剥离处理,制得石墨烯。本发明方法不需要昂贵的实验设备和繁琐的步骤,也不涉及高温高压真空等极端条件,可短时间内从石墨原料大批量高效率地制备石墨烯,具有操作简单及实用方便等优点。

一种用于氧化石墨烯加工的提纯分离装置

NºPublicación:  CN120714440A 30/09/2025
Solicitante: 
东莞市恒易电子科技有限公司
CN_120714440_PA

Resumen de: CN120714440A

本发明涉及化工生产技术领域,且公开了一种用于氧化石墨烯加工的提纯分离装置,包括错流过滤装置外壳,所述错流过滤装置外壳的一侧固定连接有压力传感装置,所述错流过滤装置外壳的另一侧固定连接有泄压装置,所述错流过滤装置外壳的内腔固定连接有压力自闭阀,所述错流过滤装置外壳的一侧固定连接气压管,所述气压管的一端固定连接有压力室外壳,通过设有压力传感装置,利用原液与滤液的压强变化,自主判断是否进行反冲洗,有利于对膜污染的自动防控,提高系统稳定性,通过设有泄压装置,利用压力自动释放机制,实现对设备的保护,维持工况稳定,通过设有压力自闭阀和Z型限流板,使反冲洗形成脉冲模式,提高清洗效率。

一种氢氟共掺石墨炔的制备方法

NºPublicación:  CN120717452A 30/09/2025
Solicitante: 
扬州市职业大学(扬州开放大学)
CN_120717452_PA

Resumen de: CN120717452A

本发明公开了一种氢氟共掺石墨炔的制备方法,主要包括如下步骤:经过盐酸洗、乙醇洗和丙酮洗的铜箔加入三口烧瓶,氩气流下加入三溴苯、双(三苯基磷)二氯化钯和碘化亚铜,用氩气进行惰性气体置换以提供惰性气体反应氛围,注入三乙胺作为反应溶液。将单体1,3,5‑三氟‑2,4,6‑三乙炔基苯溶解在三乙胺中并滴加入上述反应体系。将反应混合物升温至80℃,磁力搅拌反应60小时。待反应结束,过滤得到生长在铜箔表面的氢氟共掺石墨炔。再经过丙酮、氮氮二甲酰胺清洗、干燥,分切成1cm×1cm的极片,随后,在真空干燥箱中80℃情况下干燥,用作钾离子半电池的极片,表现出了良好的储钾性能。

一种使用生物模板法制取高导热三维石墨烯泡沫金属复合材料的工艺

NºPublicación:  CN120719163A 30/09/2025
Solicitante: 
兰州交通大学
CN_120719163_PA

Resumen de: CN120719163A

本发明提供一种生物模板法制取三维石墨烯泡沫金属复合材料的工艺。本发明通过创新性生物模板法工艺制备,以天然分级多孔生物结构为牺牲模板,经碳化‑活化处理后形成具有仿生层级孔道的三维石墨烯泡沫骨架,再通过脉冲电沉积技术实现铜/银金属纳米颗粒的原位复合,最终构建出兼具超高热导性与生态友好特性的三维石墨烯泡沫金属复合材料。其导热性能核心突破在于:仿生传热架构优化——生物模板衍生的分级孔隙形成声子高效传递路径,轴向热导率较传统化学发泡法制备材料提升40%以上;石墨烯‑金属界面协同——金属纳米颗粒在石墨烯片层边缘及孔壁缺陷位点定向生长,通过形成共格界面使界面热阻降至8.7×10‑9m2K/W;跨尺度热流导控——微孔内高结晶度石墨烯域实现面内热导率1600W/(m·K)的声子传导,大孔通道中金属填充层构建电子主导热扩散网络。

一种固态发射荧光性碳化聚合物点及其制备方法和应用

NºPublicación:  CN120718647A 30/09/2025
Solicitante: 
泉州师范学院
CN_120718647_PA

Resumen de: CN120718647A

本发明提供了一种固态发射荧光性碳化聚合物点及其制备方法和应用,属于发光高聚物纳米材料技术领域。本发明提供的制备方法包括以下步骤:(1)将聚乙烯亚胺、小分子酸和水混合,得到混合溶液;所述小分子酸包括柠檬酸、酒石酸、EDTA、硫酸、乙酸和磷酸中的一种或多种;(2)将所述步骤(1)得到的混合溶液进行微波加热处理后干燥,得到固态发射荧光性碳化聚合物点。本发明采用聚乙烯亚胺作为碳源,加入小分子酸作为辅助剂,经微波加热处理得到固态碳化聚合物点,制备的固态碳化聚合物点具有发射荧光性。实施例的结果显示,本发明制备的固态碳化聚合物点在紫外灯下呈现蓝色或绿色的荧光发射现象。

一种轻质高效的三维石墨烯基复合吸波材料及其制备方法

NºPublicación:  CN120730718A 30/09/2025
Solicitante: 
电子科技大学成都宏科电子科技有限公司
CN_120730718_PA

Resumen de: CN120730718A

本发明公开了一种轻质高效的三维石墨烯基复合吸波材料及其制备方法,涉及微波吸收材料技术领域,复合吸波材料包括还原氧化石墨烯、镍纳米颗粒和原位生长的碳纳米纤维,其中所述镍纳米颗粒附着在所述还原氧化石墨烯上,所述原位生长的碳纳米纤维包覆所述还原氧化石墨烯和镍纳米颗粒形成三维异质结构,所述镍纳米颗粒用于催化的碳纳米纤维在还原氧化石墨烯上生长。本发明通过将吸波材料设置为镍催化的碳纳米纤维包覆还原氧化石墨烯(rGO@Ni‑CNF)三维异质结构,达到在保证材料轻质的前提下,提高吸波能力的目的。

一种富集合成大麻素类毒品的磁性多壁碳纳米管材料及其制备方法和应用

NºPublicación:  CN120714588A 30/09/2025
Solicitante: 
中国药科大学南京市公安局刑事侦查局
CN_120714588_PA

Resumen de: CN120714588A

本发明公开了一种富集合成大麻素类毒品的磁性多壁碳纳米管材料及其制备方法和应用,所述磁性多壁碳纳米管材料为核壳结构,以包裹羧化多壁碳纳米管的Fe3O4为中心核,中心核外部包被由多巴胺和壳聚糖组成的负载层;上述磁性多壁碳纳米管材料由于多重作用位点协同机制与简易的磁性分离特性,为痕量合成大麻素类毒品的固相萃取检测提供了新型功能化平台,特别适于污水毒情监测中的高通量样本前处理,在处理复杂基质样品中痕量合成大麻素类毒品的流程中简便且大幅度提升仪器检测的灵敏度,可与现场快速检测仪器或者实验室大型分析仪器配套使用,减少前处理步骤,避免以往步骤复杂和重复性低的缺点,极具应用前景。

一种氮掺杂双碳层多孔硫化锌材料及其制备方法与应用

NºPublicación:  CN120698496A 26/09/2025
Solicitante: 
常德昆宇新能源科技有限公司
CN_120698496_PA

Resumen de: CN120698496A

一种氮掺杂双碳层多孔硫化锌材料及其制备方法与应用,属于钠离子电池技术领域。本发明通过g‑C3N4微软模板,复合锌基金属有机框架后硫化,最后再次包覆碳层得到氮掺杂双碳层多孔硫化锌复合材料。利用金属有机框架材料的高比表面积和可调控孔隙结构,显著提升了材料的储钠性能。通过g‑C3N4和聚吡咯衍生的双碳层包覆结构,内层氮掺杂碳层提高了导电性和钠离子吸附能力,外层碳层抑制了ZnS的体积膨胀,增强了结构稳定性。双碳层包覆显著提升了ZnS@NDC复合材料的电化学性能。

一种铀实时检测与高效吸附N/P共掺杂碳量子点材料及其制备方法

NºPublicación:  CN120698443A 26/09/2025
Solicitante: 
西南科技大学
CN_120698443_PA

Resumen de: CN120698443A

本发明属于铀检测技术领域,涉及一种铀实时检测与高效吸附N/P共掺杂碳量子点材料及其制备方法。本发明的碳量子点材料采用阿仑膦酸钠与壳聚糖制备,其可用于U(VI)实时检测和高效吸附一体化的氮、磷共掺杂碳量子点材料。材料制备的阿仑膦酸钠质量分数为10%~50%,壳聚糖粘度<100 mpa.s,质量分数为50%~90%,经过高温水热反应、透析及冷冻干燥过程获得碳量子点粉末。该碳量子点对铀的吸附容量达到842.6 mg/g,吸附效率大于99.0%,检出限为0.1 mg/L,在铀污染检测与治理领域具有重要应用价值。

一种硅碳材料及其制备方法和二次电池

NºPublicación:  CN120709341A 26/09/2025
Solicitante: 
蜂巢能源科技(无锡)有限公司
CN_120709341_A

Resumen de: CN120709341A

本发明涉及二次电池负极材料技术领域,具体而言,涉及一种硅碳材料及其制备方法和二次电池。硅碳材料包括硅碳内核和包覆硅碳内核的硬碳壳,且硅碳内核与硬碳壳之间具有空隙;硅碳内核包括纳米硅和包覆在纳米硅表面上的羧基化导电碳材料;其中,羧基化导电碳材料中的羧基与纳米硅中的羟基形成氢键。其中羧基化导电碳材料通过氢键自组装包覆在纳米硅颗粒表面,两者紧密连接,有效提高了硅碳材料的导电性能,形成流畅的离子通路,降低了硅碳材料制得的负极的极片电阻率。

一种Na4MnCr(PO4)3正极材料及其制备方法与应用

NºPublicación:  CN120698432A 26/09/2025
Solicitante: 
华中科技大学
CN_120698432_PA

Resumen de: CN120698432A

本发明提供了一种Na4MnCr(PO4)3正极材料及其制备方法与应用,包括如下步骤:将钠源、锰源、铬源、磷源分别按照Na4MnCr(PO4)3中Na元素、Mn元素、Cr元素、P元素的化学计量比添加到去离子水中,然后加入无水柠檬酸、抗坏血酸,进行预热搅拌,使混合前驱体溶液呈现透明溶液状态;待所述混合前驱体溶液冷却,加入碳纳米管水溶液混合后,进行喷雾干燥;收集喷雾干燥后的颗粒粉末,将所述颗粒粉末在高温惰性气体环境中烧结,得到Na4MnCr(PO4)3正极材料。解决现有技术存在的前驱体组分在水溶液中的分散性差,导致Na4MnCr(PO4)3正极电化学性能差的技术问题,可应用于钠离子电池的正极。

正极材料及其制备方法和电池

NºPublicación:  CN120709307A 26/09/2025
Solicitante: 
江苏正力新能电池技术股份有限公司
CN_120709307_A

Resumen de: CN120709307A

本发明涉及电池领域,具体涉及一种正极材料及其制备方法和电池。所提供的正极材料包括聚阴离子材料和包覆于所述聚阴离子材料至少部分表面上的包覆层;所述包覆层包括掺杂碳材料,所述掺杂碳材料包括碳材料基体和掺杂在所述碳材料基体中的掺杂元素,所述掺杂元素包括N、S和B。该正极材料的制备方法,包括以下步骤:将聚阴离子材料和碳源混合后进行第一煅烧,得到具有碳材料包覆层的聚阴离子材料正极材料;将具有碳包覆层的聚阴离子材料正极材料、氮源、硫源和硼源混合研磨后,进行第二煅烧,得到正极材料。本申请提供的正极材料具有优异的导电性能,良好的结构稳定性和倍率性能。

一种二维石墨烯基金属氧化物的取向生长方法

NºPublicación:  CN120698512A 26/09/2025
Solicitante: 
贵州梅岭电源有限公司
CN_120698512_PA

Resumen de: CN120698512A

本发明属于纳米材料制备技术领域,具体涉及一种二维石墨烯基金属氧化物的取向生长方法,通过在GO表面构建TiO2或Au光催化界面,利用紫外/可见光激发产生的电子‑空穴对调控金属离子还原路径,同时借助超临界CO2流体的高扩散性和剪切力,实现Co3O4/Fe3O4等金属氧化物纳米颗粒的取向生长。该方法首次将光催化与超临界技术结合,赋予复合材料光响应、磁响应和高界面结合力等多重特性,可应用于光催化产氢、柔性磁传感器及高效锂离子电池负极,突破了传统制备工艺的功能单一性和高能耗局限。

一种催化剂多级利用制备不同碳纳米管的方法

NºPublicación:  CN120698444A 26/09/2025
Solicitante: 
三瑞新材料(淄博)有限公司
CN_120698444_PA

Resumen de: CN120698444A

本发明涉及碳纳米管制备技术领域,提供一种催化剂多级利用制备不同碳纳米管的方法,包括以蛭石为载体浸渍含铁、镍、钼的硝酸盐溶液,经碳酸铵滴定、过滤、煅烧制得一级催化剂;在流化床中通入丙烯制备阵列型碳纳米管;收集一级废液加入碳酸镁和碳酸铵,煅烧制得二级催化剂,用于制备缠绕型碳纳米管;收集二级废液加入片层状氧化镁和钼酸铵,煅烧制得三级催化剂,用于制备寡壁型碳纳米管;建立碳源气体流量的动态调控模型,实时优化反应过程;并对产物分别进行定制酸洗和高温纯化。本发明实现金属资源循环利用,降低成本和污染,通过动态调控提升碳转化效率和产物一致性。

一种水系锌离子电池正极材料的制备方法和应用

NºPublicación:  CN120709332A 26/09/2025
Solicitante: 
江苏大学
CN_120709332_PA

Resumen de: CN120709332A

本发明公开了一种水系锌离子电池正极材料的制备方法和应用,属于电化学储能技术领域。本发明的碳‑氧化钒锌离子电池正极材料中包括碳和V2O3构成的长径比为20~60的纳米片堆叠结构,制备方法包括以下步骤:将钒盐、配体和调节剂混合,水热反应,得到V‑MOF前驱体;对所述V‑MOF前驱体进行碳化处理,得到所述碳‑氧化钒锌离子电池正极材料。本发明通过钒盐、配体和调节剂制备得到V‑MOF前驱体,碳化后得到片状V2O3与碳的复合物,之后再通过硒化的方式改善了产物的导电性和结构稳定性,从而为锌离子电池的实际应用提供重要的技术支持。

一种氯化铵辅助热处理提纯碳纳米管的方法

NºPublicación:  CN120698445A 26/09/2025
Solicitante: 
中国科学院金属研究所
CN_120698445_PA

Resumen de: CN120698445A

本发明涉及碳纳米管提纯技术领域,具体为一种氯化铵辅助热处理提纯碳纳米管的方法。首先对碳纳米管薄膜进行低温空烧处理,除去无定形炭,同时将金属催化剂颗粒氧化成金属氧化物;将空烧后的碳纳米管与过量氯化铵粉末一起在惰性气氛下热处理,氯化铵受热分解成氯化氢和氨气,与碳纳米管中的金属氧化物颗粒反应生成对应的金属氯化物;再通过在惰性气氛或真空下进行高温热处理,进一步除去金属氯化物。本发明不涉及酸洗、水洗等液相处理过程,保持了碳纳米管薄膜的宏观形貌和微观结构,提纯后碳纳米管薄膜内金属催化剂杂质含量降低至低于1wt.%。

一种包覆铂钌合金的氮掺杂碳纳米管的制备方法和应用

NºPublicación:  CN120700541A 26/09/2025
Solicitante: 
湖州市南浔区建大生态环境创新中心
CN_120700541_PA

Resumen de: CN120700541A

本发明涉及一种包覆铂钌合金的氮掺杂碳纳米管的制备方法和应用,其特征在于:本发明中使用阳极氧化铝模板辅助的化学气相沉积过程和随后的氨气退火,制备了管壁包覆PtRu合金纳米颗粒的氮掺杂碳纳米管;虽然Pt和Ru的含量分别低达0.8 wt%和4.2 wt%,但Pt、Ru和N掺杂的共同作用使得铂钌氮掺杂碳纳米管复合材料在碱性、酸性和中性电解质中具有优异的HER电催化活性,并且复合材料在碱性和酸性电解质中的HER活性超过了商用Pt/C催化剂;此外,使用铂钌氮掺杂碳纳米管复合材料作为阴极电催化剂组装阴离子交换膜电解槽后,电解槽在1Acm‑2工业级电流密度下提供了1.78 V的低电压,并且电解槽具有良好的耐久性;因此,本发明为设计和合成高性能的pH通用HER电催化剂提供了新的机会。

一种富锂锰基正极材料及其制备方法和锂离子电池

NºPublicación:  CN120709328A 26/09/2025
Solicitante: 
荆门市格林美新材料有限公司格林美股份有限公司
CN_120709328_A

Resumen de: CN120709328A

本发明涉及一种富锂锰基正极材料及其制备方法和锂离子电池,所述富锂锰基正极材料包括铈掺杂富锂锰基正极材料内核和包覆层;所述包覆层包括依次层叠的硼化钴包覆层和碳包覆层,所述硼化钴包覆层位于所述铈掺杂富锂锰基正极材料内核的表面。本发明采用铈元素对富锂锰基正极材料内核进行掺杂,可以有效稳定富锂锰基正极材料的晶体结构,提高材料的电子导电性和离子扩散速率,同时表面的硼化钴层和碳层双包覆层协同作用,全方位包覆富锂锰基正极材料,有效抑制副反应的发生,采用掺杂和包覆同时进行改性,可有效改善富锂锰基正极材料的化学稳定性和电化学性能。

一种碳纳米纤维与碳质蜂巢架构复合导电剂材料及其制备方法

NºPublicación:  CN120709372A 26/09/2025
Solicitante: 
天津大学
CN_120709372_A

Resumen de: CN120709372A

一种碳纳米纤维与碳质蜂巢架构复合导电剂材料及其制备方法,属于碳材料领域。方法包括:将硝酸铁与硝酸镍按3:1摩尔比与柠檬酸共混,制备浸渍前驱液;浸渍有机胶体晶体模板并干燥后获得催化剂前驱体;在双温区管式炉中,于特定气氛下同步加热碳源与催化剂前驱体,经一步焙烧获得具有鱼骨形结构的复合材料。该材料为碳纳米纤维与碳质蜂巢结构的复合体系,电子电导率达40‑140S/cm,结构与热稳定性良好,作为导电剂可显著提升锂离子电池等电化学储能体系的倍率性能与循环寿命。本发明工艺简洁、条件温和,具有良好的应用前景。

一种蓝色荧光氘化石墨烯量子点的制备方法和应用

NºPublicación:  CN120698447A 26/09/2025
Solicitante: 
辽宁大学
CN_120698447_PA

Resumen de: CN120698447A

本发明公开了一种蓝色荧光氘化石墨烯量子点的制备方法和应用。制备方法包括:将氧化石墨烯超声分散于重水中,向所得氧化石墨烯分散液中加入碱,调节pH;在常温下搅拌后装入聚四氟乙烯内衬的不锈钢高压釜中,放入鼓风干燥箱中进行水热反应;反应结束后,将反应釜冷却至室温后取出,离心获得上清液;将上清液放入冰箱中冷冻,取出,待融化后用滤膜注射过滤器过滤,获得氘化石墨烯量子点溶液;将氘化石墨烯量子点溶液再次放入冰箱中冷冻,然后将冷冻产物放入冻干机中冻干,获得蓝色荧光氘化石墨烯量子点。本发明提供的氘化石墨烯量子点在紫外灯下显示出330nm‑600nm范围内的发光,计算其CIE坐标,CIE坐标位于蓝光区,具有明亮的蓝光发射。

A BISTABLE DEFORMABLE TACTILE RESPONSIVE MATERIAL AND DEVICE

NºPublicación:  WO2025199524A1 25/09/2025
Solicitante: 
THE REGENTS OF THE UNIV OF CALIFORNIA [US]
THE REGENTS OF THE UNIVERSITY OF CALIFORNIA

Resumen de: WO2025199524A1

A deformable electroactive polymer membrane including a layer of a bistable electroactive polymer layer comprising a phase transition between a rigid crystalline state and an amorphous elastic or soft state above a transition temperature; a deformable electrode layer comprising a pattern of heating elements each comprising a network of nanowires and/or a network of carbon nanotubes patterned into a conductive trace on the polymer layer; and an elastomer penetrating into pores in the network.

GRAPHENE DOPING BY THERMAL POLING

NºPublicación:  US2025296878A1 25/09/2025
Solicitante: 
CORNING INCORPORATED [US]
THE INST OF PHOTONIC SCIENCES [ES]
CORNING INCORPORATED,
THE INSTITUTE OF PHOTONIC SCIENCES
US_2021347689_A1

Resumen de: US2025296878A1

A method of forming a graphene device includes: providing a glass substrate with a blocking layer disposed thereon to form a stack; providing a first electrode and a second electrode; increasing the temperature of the stack to at least 100° C.; applying an external electric field (VP) to the first electrode such that at least one metal ion of the glass substrate migrates toward the first electrode to create a depletion region in the glass substrate adjacent the second electrode; decreasing the temperature of the stack to room temperature while applying the external electric field to the first electrode; and after reaching room temperature, setting the external electric field to zero to create a frozen voltage region adjacent the second electrode.

EMULSION-TYPE COSMETIC

NºPublicación:  WO2025197914A1 25/09/2025
Solicitante: 
AJINOMOTO CO INC [JP]
\u5473\u306E\u7D20\u682A\u5F0F\u4F1A\u793E

Resumen de: WO2025197914A1

The present invention provides an emulsion-type cosmetic that is stable at high and low temperatures, has superior antiseptic properties and an excellent appearance, contains (A) an acyl amino acid ester, (B) lecithin, (C) a polyhydric alcohol with 5 or less carbon atoms, and (D) a buffer solution containing a carboxylic acid with 3 or more carbon atoms, includes 0.1-20 wt% of (A), 0.05-10 wt% of (B), and 0.5-20 wt% of (C) relative to the total weight of the emulsion-type cosmetic, and has a carboxylic acid ion content of 0.5-10 mmol and a pH of 3-8.

REINFORCED CABLE STRUCTURE AND PRODUCTION METHOD

NºPublicación:  WO2025198549A1 25/09/2025
Solicitante: 
BORSAN KABLO ELEKTRIK AYDINLATMA INSAAT SANAYI VE TICARET ANONIM SIRKETI [TR]
BORSAN KABLO ELEKTRIK AYDINLATMA INSAAT SANAYI VE TICARET ANONIM SIRKETI

Resumen de: WO2025198549A1

In particular, the invention relates to a reinforced cable structure which enables to increase the electricity and/or signal conduction efficiency and prevent energy loss without increasing the cross-sectional area of the conduction layer of the cable, to improve the mechanical and thermal properties of the protective layer of the cable, to increase its resistance to physical, ultraviolet radiation, liquid absorption, temperature and flammability by using graphene material in cables providing electricity and/or signal conduction, and to a reinforced cable structure production method for obtaining this cable structure.

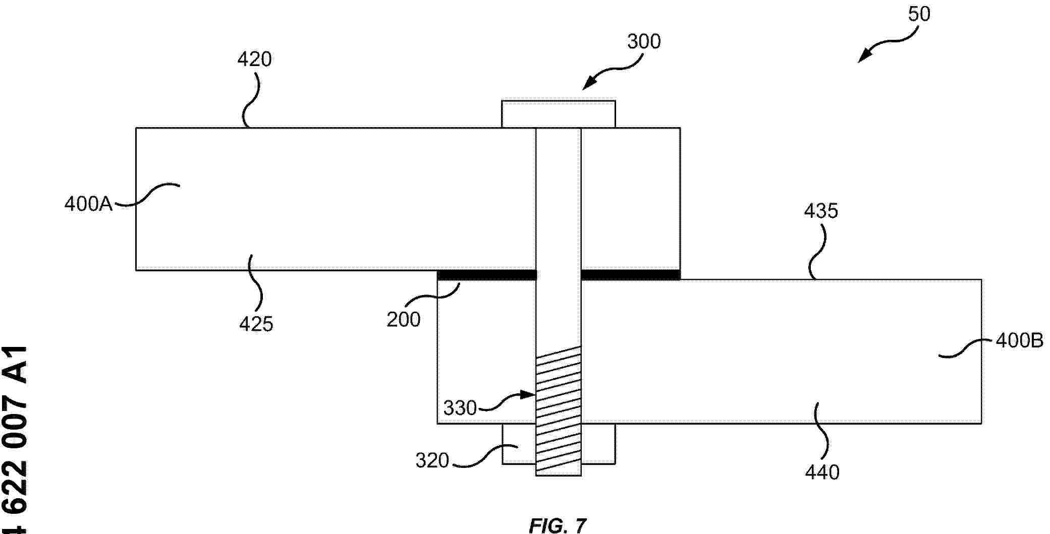
ZERO RETORQUE BUS BARS

NºPublicación:  EP4622007A1 24/09/2025
Solicitante: 
VERTIV CORP [US]
Vertiv Corporation
EP_4622007_PA

Resumen de: EP4622007A1

An electrical connector system can include a first conductor comprised of a first electrically conductive material, a second conductor comprised of the first electrically conductive material, a fastener configured to couple the first conductor to the second conductor, and a constant torque material comprised of a second electrically conductive material. The constant torque material can be disposed in electrical communication with the first conductor and the second conductor. The constant torque material can include carbon nanotubes disposed on a substrate.

METHOD FOR PREPARING MODIFIED CARBON NANOTUBE, MODIFIED CARBON NANOTUBE, NEGATIVE ELECTRODE SLURRY, AND BATTERY

NºPublicación:  EP4620910A1 24/09/2025
Solicitante: 
EVE POWER CO LTD [CN]
Eve Power Co., Ltd
EP_4620910_PA

Resumen de: EP4620910A1

Modified carbon nanotubes, A method for preparing the same, a negative electrode slurry, and a battery are provided. The method includes: carboxylating carbon nanotubes; adding the carboxylated carbon nanotubes in a first mixed acid solution to obtain first inner wall-carboxylated carbon nanotubes; adding the first inner wall-carboxylated carbon nanotubes in a second mixed acid solution to obtain second inner wall-carboxylated carbon nanotubes; and mixing the second inner wall-carboxylated carbon nanotubes and a polyethylene glycol to obtain the modified carbon nanotubes.

一种功能性水泥胶砂复合材料及其制备方法

NºPublicación:  CN120681995A 23/09/2025
Solicitante: 
辽宁工业大学
CN_120681995_PA

Resumen de: CN120681995A

本发明公开了一种功能性水泥胶砂复合材料及其制备方法,属于建筑材料领域。先采用L‑抗坏血酸和氧化石墨烯制备还原氧化石墨烯,然后将聚羧酸减水剂(PC)与还原氧化石墨烯混合制备均匀分散的PC‑还原氧化石墨烯悬浮液,最后将PC‑还原氧化石墨烯悬浮液与硅酸盐水泥与河砂复合形成水泥砂浆复合材料。本申请制备的还原氧化石墨烯水泥胶砂复合材料能够有效提高水泥胶砂的功能性,包括导电性、压敏性和电热性。

一种二氧化钛/钛酸钠/碳复合材料的制备及应用

NºPublicación:  CN120681785A 23/09/2025
Solicitante: 
太原理工大学
CN_120681785_PA

Resumen de: CN120681785A

本发明属于电极材料技术领域,具体公开了一种二氧化钛/钛酸钠/碳复合材料的制备及应用,该制备包括以下步骤:配制氧化石墨烯水溶液、氢氧化钠溶液;取氢氧化钠溶液,加入钛酸四丁酯,进行水热反应;冷却至室温,离心水洗三次,真空干燥;取去离子水,加入钛酸四丁酯,进行水热反应;冷却至室温,水离心水洗三次,真空干燥;将钛酸钠前驱体和二氧化钛前驱体加入到氧化石墨烯水溶液中,充分搅拌,离心处理,干燥;置于管试炉中,在惰性气体条件下进行热处理。本发明采用上述一种二氧化钛/钛酸钠/碳复合材料的制备及应用,可以解决现有的钛基钠离子电池负极材料普遍存在化学动力学特性不足的问题。

用于定量分析过氧化氢的分析试剂及其制备和使用方法

NºPublicación:  CN120681748A 23/09/2025
Solicitante: 
四川轻化工大学
CN_120681748_PA

Resumen de: CN120681748A

本发明提供用于定量分析过氧化氢的分析试剂及其制备和使用方法,该用于定量分析过氧化氢的分析试剂包括污泥蛋白基碳纳米点分散液、BR缓冲液和TMB溶液,其中,该污泥蛋白基碳纳米点分散液是从活性污泥中提取的污泥基蛋白先在160~200℃下水热反应至少4小时,再经离心并取上清液中分子量不超过500 Da的产物。本发明提供的分析试剂,以活性污泥为主要原料,能够有效地促进过氧化氢产生具有高氧化活性的羟基自由基,进而氧化TMB生成蓝色产物,利用这种颜色变化,可以直接、精确定量分析过氧化氢的浓度。同时,本发明也为污泥蛋白的高值化利用提供了一种可行途径。

一种多孔硅碳负极材料的制备方法

NºPublicación:  CN120690826A 23/09/2025
Solicitante: 
浙江嘉兴星汉纳米科技有限公司
CN_120690826_PA

Resumen de: CN120690826A

本申请公开了合金法将硅和铝进行冶炼形成硅化铝合金,在通过球磨法将合金研磨至纳米级别,再将所得产物加入一定浓度的盐酸,再对其洗涤,干燥,得到多孔纳米硅粉。用所得多孔纳米硅粉为原料通过CVD(化学气相沉积法)进行碳包覆,将多孔纳米硅粉加入到回转炉中,然后通入碳源,碳将会在多孔硅的表面及孔洞中进行沉积,最终得到纳米硅碳粉末复合材料。

一种硅碳复合材料、其制备方法、负极片和锂离子电池

NºPublicación:  CN120690849A 23/09/2025
Solicitante: 
南方科技大学
CN_120690849_PA

Resumen de: CN120690849A

一种硅碳复合材料、其制备方法、负极片和锂离子电池,属于锂离子电池技术领域。在制备硅碳复合材料时,将碳纳米管和生长有垂直石墨烯的硅纳米颗粒分散于分散剂中形成分散液,将分散液进行喷雾干燥,获得硅碳复合材料。该硅碳复合材料包括生长有垂直石墨烯的核体以及包覆于核体表面的碳纳米管包覆层。将上述硅碳复合材料应用于电池负极,利用垂直石墨烯的二维垂直结构与碳纳米管的一维线性结构的有效复合,能够提高电子和离子传输率,以及降低由于硅的体积变化导致负极片发生变形或粉化脱落的几率,进而能够提高锂离子电池的倍率性能和循环性能。

三维石墨烯纳米线复合掺杂前驱体、正极材料及制备方法

NºPublicación:  CN120681752A 23/09/2025
Solicitante: 
荆门市格林美新材料有限公司格林美股份有限公司
CN_120681752_A

Resumen de: CN120681752A

本发明涉及电池技术领域,涉及一种三维石墨烯纳米线复合掺杂前驱体、正极材料及制备方法,所述制备方法包括如下步骤:混合三维石墨烯‑纳米线复合材料与三元前驱体溶液,得到混合液;保护气氛中,所述混合液进行喷雾热解,得到所述三维石墨烯纳米线复合掺杂前驱体。本发明通过三维石墨烯‑纳米线复合材料的使用,可以使正极材料的导电性和离子导通性大大提高,从而提高锂离子电池的充放电效率,增强锂离子电池的动力性能;此外,复合材料的引入有助于提高正极材料的稳定性,降低在多次充放电过程中可能发生的结构变化和容量衰减,延长电池的使用寿命。

一种硒化铁/碳复合材料及其制备方法与应用

NºPublicación:  CN120681730A 23/09/2025
Solicitante: 
龙岩学院
CN_120681730_PA

Resumen de: CN120681730A

本发明公开了一种硒化铁/碳复合材料及其制备方法与应用,属于电池电极材料技术领域。本发明将有机酸铁与硒粉经球磨混匀并置于氩气气氛下煅烧处理,通过有机酸铁与硒粉的摩尔比和煅烧处理温度的协同调控,可实现不同硒化度的硒化铁/碳复合材料的可控制备;该制备方法工艺简单高效,制得的硒化铁/碳复合材料相纯度高,在电化学性能上具有良好表现。

一种用于提高灵敏性的增强性材料及其制备方法

NºPublicación:  CN120682796A 23/09/2025
Solicitante: 
徐州工业职业技术学院
CN_120682796_PA

Resumen de: CN120682796A

本发明公开了重金属检测领域的一种用于提高灵敏性的增强性材料及其制备方法,包括如下重量份的组分:掺杂型碳量子点前驱体55‑65份、荧光性MOF 35‑45份;掺杂型碳量子点前驱体包括以下重量份的组分:碳源3‑5份、氮源1‑2份、聚乙烯亚胺0.3‑0.5份。本发明通过机理层面的“多配位、高耦合、双信号”协同效应,不仅在理论上显著增强了对Fe³⁺的选择性与灵敏度,也在实际检测中表现出快速、稳定、抗干扰和高重复性的优越性能。

废弃咖啡渣衍生原位单原子铁负载氮掺杂碳纳米材料的制备方法、产品及应用

NºPublicación:  CN120681749A 23/09/2025
Solicitante: 
保山学院
CN_120681749_PA

Resumen de: CN120681749A

本发明涉及绿色能源材料、电化学传感检测、食品和医药领域,特别是涉及一种废弃咖啡渣衍生原位单原子铁负载氮掺杂碳纳米材料的制备方法、产品及应用。该废弃咖啡渣衍生原位单原子铁负载氮掺杂碳纳米材料的制备方法,包括以下步骤:将咖啡渣在氩气气氛下进行碳化,得到所述废弃咖啡渣衍生原位单原子铁负载氮掺杂碳纳米材料;所述碳化具体为以5℃/min速率升温到800~1000℃碳化2h。利用本发明方法制备的废弃咖啡渣衍生原位单原子铁负载氮掺杂碳纳米材料对绿原酸检测具有选择性、高效性,对绿原酸的检出限低至66.67nmol/L。

一种纤维素基硬碳负极材料的制备方法及应用

NºPublicación:  CN120681745A 23/09/2025
Solicitante: 
中南大学
CN_120681745_PA

Resumen de: CN120681745A

本发明提供了一种纤维素基硬碳负极材料的制备方法及应用,属于钠离子电池负极材料制备技术领域。包括:配置强氧化性酸溶液,并将纤维素类原料加入到配置溶液中,超声振动,搅拌均匀;随后将长链分子化合物加入其中,搅拌至混合均匀,得到混合溶液;随后转移至水热反应釜中进行水热处理,待水热反应釜冷却至室温后,对水热产物进行离心、洗涤和干燥;最后将水热产物转移至高温管式炉中,在惰性气氛下进行高温热解碳化处理,得到纤维素基硬碳负极材料。本发明通过水解竞争机制构建含有大量羰基和氮掺杂硬碳前驱体,然后通过高温热解碳化制备硬碳负极材料,解决了生物质衍生硬碳可逆容量低、首周库伦效率差和极端高低温条件下电池性能的优化等问题。

一种磷酸锰铁锂正极材料及其制备方法和磷酸锰铁锂电池

NºPublicación:  CN120681740A 23/09/2025
Solicitante: 
北京车和家汽车科技有限公司
CN_120681740_PA

Resumen de: CN120681740A

本发明提供了一种磷酸锰铁锂正极材料及其制备方法和磷酸锰铁锂电池,属于磷酸锰铁锂电池技术领域。所述制备方法通过喷雾造粒结合两次烧结碳包覆的方式来制备磷酸锰铁锂电池正极材料,显著提高了磷酸锰铁锂正极材料的加工性能和高温电化学性能。

一种基于红色碳点/罗丹明B的比率荧光探针及其制备方法和应用

NºPublicación:  CN120682803A 23/09/2025
Solicitante: 
辽宁大学
CN_120682803_PA

Resumen de: CN120682803A

本发明涉及荧光碳点技术领域,具体涉及一种基于红色碳点/罗丹明B的比率荧光探针及其制备方法和应用。制备方法如下,在邻苯二胺、L‑半胱氨酸、硼酸中加入去离子水和浓硫酸,超声,转移至高压反应釜中进行反应,冷却后离心,将上清液过滤、透析,冷冻干燥得到红色碳点。孔雀石绿的浓度与荧光强度的比值(F582/F622)呈现良好的线性关系,该方法具有良好的检出限和灵敏度,可有效实现水样中孔雀石绿的检测。

一种碳包覆Sn复合材料及其制备方法和应用

NºPublicación:  CN120690831A 23/09/2025
Solicitante: 
溧阳中科海钠科技有限责任公司
CN_120690831_PA

Resumen de: CN120690831A

本发明涉及钠离子电池负极材料技术领域,特别是一种碳包覆Sn复合材料及其制备方法和应用,其为核壳结构,碳包覆层厚18‑28nm,Sn晶格间距(101)峰的衍射角31.84‑32.02°,其内含有306‑387ppm Na+;其制备方法为:将添加有氯化钠的锡盐水溶液与海藻酸钠溶胶常温交联反应,所得产物烘干后在惰性气氛保护下进行预炭化和高温炭化处理;锡盐水溶液浓度c、氯化钠添加量a、碳包覆层厚度h、高温炭化温度T、复合材料中Sn晶格间距d满足:0.89≤c*a*h/(T*d)≤1.44。本发明以简单的操作、较低的成本即可调控碳包覆层厚度,继而获得较高首效的碳包覆Sn复合材料。

一种二维材料的快速剥离方法及其应用

NºPublicación:  CN120683509A 23/09/2025
Solicitante: 
浙江理工大学
CN_120683509_PA

Resumen de: CN120683509A

本发明公开了一种二维材料的快速剥离方法及应用,采用双电极电化学池,将二维材料作为电化学阴极,铂片作为电化学阳极,将电解液与所述电化学阴极和阳极构成电化学回路,在恒定电压下对二维材料进行电化学剥离,获得所述二维材料纳米片。通过本发明的制备方法获得的二维材料纳米片具有形貌良好,分散均匀等特点。本发明中将二维材料与其他导电材料复合制备导电纤维,采用静电自组装工艺和微流体纺丝相结合的制备方法,具有定向多孔结构。本发明所述制备方法所需设备简单,工艺可控,且所制得的复合导电纤维具备高的导电性和优异的柔性等特点,有望在柔性电子器件和智能可穿戴产品等领域实现广泛应用。

一种连续生产碳纳米管的方法及装置系统

NºPublicación:  CN120681750A 23/09/2025
Solicitante: 
常州天奈材料科技有限公司
CN_120681750_PA

Resumen de: CN120681750A

本发明提供一种连续生产碳纳米管的方法及装置系统,所述方法包括以下步骤:(1)将金属原料在保护性气体氛围中进行高温气化,得到金属蒸汽混合物;(2)将步骤(1)所得金属蒸汽混合物经过环形气刀进行急速淬冷,得到金属纳米颗粒或金属液滴;(3)混合碳前驱体、促进剂、还原性气体和步骤(2)所得金属纳米颗粒或金属液滴进行反应,分离后得到碳纳米管;其中,步骤(1)所述高温气化的温度≥2200℃;步骤(2)所述急速淬冷的降温速率≥1×104℃/s。本发明实现了碳纳米管工业化量产的同时,兼顾了碳管产量和质量,提升了碳源转化率,精确控制了碳纳米管壁层数,避免了副反应产物滞留堵塞,改善了反应连续性,有利于大规模推广应用。

一种用于电催化低浓度CO2还原的自增强浓度梯度效应催化剂及其制备方法

NºPublicación:  CN120683545A 23/09/2025
Solicitante: 
南开大学
CN_120683545_PA

Resumen de: CN120683545A

本发明属于纳米碳材料基电催化剂制备领域,涉及一种用于电催化低浓度CO2还原的自增强浓度梯度效应催化剂及其制备方法,基于交联‑溶胀‑原位生长策略,以金属‑羧甲基纤维素钠气凝胶作为前驱体,利用化学气相沉积法原位制备碳基单原子催化剂。该催化剂具有多孔碳纳米片上垂直生长负载金属单原子碳纳米管的有序形貌,可以实现低浓度CO2RR条件下对CO的高选择性,通过调控生长时间可以精准控制碳纳米管长度,从而优化自增强CO2浓度梯度效应,提升电催化低浓度CO2还原性能。

一种基于红/蓝双色碳点的比率荧光探针及其制备方法和应用

NºPublicación:  CN120682802A 23/09/2025
Solicitante: 
辽宁大学
CN_120682802_PA

Resumen de: CN120682802A

本发明属于荧光探针技术领域,具体涉及一种基于红/蓝双色碳点的比率荧光探针及其制备方法和应用。基于红蓝双色碳点的比率荧光探针,是将蓝色荧光碳点溶液和红色荧光碳点溶液按照体积比6:1混合得到的,二者的浓度均为0.5mg/mL;所述的蓝色荧光碳点溶液是在柠檬酸、乙二胺的混合液中,加入去离子水,超声后进行反应离心,过滤、透析后得到蓝色荧光碳点;所述的红色荧光碳点溶液是在邻苯二胺、L‑半胱氨酸、硼酸中加入去离子水和浓硫酸,超声,进行反应,离心,过滤、透析后,冷冻干燥得到红色荧光碳点。本发明所述的基于红/蓝双色碳点的比率荧光探针能够在0~30.0μmol/L浓度范围内准确检测出槲皮素的浓度。

一种硅碳复合材料、其制备方法和二次电池

NºPublicación:  CN120690850A 23/09/2025
Solicitante: 
南方科技大学
CN_120690850_PA

Resumen de: CN120690850A

一种硅碳复合材料、其制备方法和二次电池,属于锂离子电池技术领域。在制备硅碳复合材料时,将氧化石墨烯片和包括表面生长有垂直石墨烯的硅纳米颗粒的核体分散于分散剂中形成分散液,将分散液冷冻干燥后在惰性气氛中进行热还原,使氧化石墨烯片热还原形成包覆于核体表面的片状石墨烯包覆层,获得硅碳复合材料。利用垂直石墨烯和片状石墨烯包覆层的配合,能够提高硅碳复合材料的电子电导率和离子电导率,提高硅碳复合材料的结构稳定性,进而能够提高锂离子电池的倍率性能和循环性能。

一种电刻蚀法制备的纳米硒肥制备方法及农业应用

NºPublicación:  CN120664909A 19/09/2025
Solicitante: 
安徽原植生物科技有限公司
CN_120664909_PA

Resumen de: CN120664909A

本申请提供了一种电刻蚀法制备的纳米硒肥制备方法及农业应用,电刻蚀法制备的纳米硒肥制备方法包括以下步骤:S1.配制含硒前驱体溶液;S2.将石墨棒连接直流电源正极并浸入溶液中,另一导电物连接直流电源负极;S3.施加直流电压刻蚀,对电解液进行离心和浓缩处理,得到纳米硒肥;将所述纳米硒肥添加至水培营养液中,通过电化学刻蚀原位合成的路径,以低成本、绿色工艺解决了纳米硒肥规模化生产难题,并依托硒‑碳量子点复合结构突破传统硒肥吸收效率瓶颈,为农业提质增产提供高效解决方案。

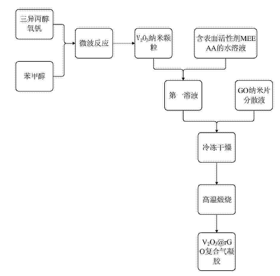
钒基金属氧化物@rGO复合气凝胶及其制备方法和应用

NºPublicación:  CN120664589A 19/09/2025
Solicitante: 
蜂巢能源科技股份有限公司
CN_120664589_PA

Resumen de: CN120664589A

本发明公开了一种钒基金属氧化物@rGO复合气凝胶及其制备方法和应用。所述制备方法包括:1)将钒基氧化物前驱体溶解在有机溶剂中,微波反应,得到钒基金属氧化物纳米颗粒;钒基氧化物前驱体包括三异丙醇氧钒、三氯氧钒、偏钒酸铵和草酸氧钒中的至少一种;钒基金属氧化物纳米颗粒选自V2O3、VO1.52(OH)0.77和VO2中的至少一种;2)将所述的钒基金属氧化物纳米颗粒分散在氧化石墨烯纳米片的分散液中,以进行静电自组装,冷冻干燥后,在保护气氛下进行煅烧,得到钒基金属氧化物@rGO复合气凝胶。本发明的方法制备得到的钒基金属氧化物@rGO复合气凝胶能够有效提升材料的放电容量、倍率性能和循环性能。

一种二氧化钛/三维碳复合材料及其制备方法和储钠应用

NºPublicación:  CN120664584A 19/09/2025
Solicitante: 
太原理工大学
CN_120664584_PA

Resumen de: CN120664584A

本发明公开了一种二氧化钛/三维碳复合材料及其制备方法和储钠应用,属于电极材料技术领域。先配制氧化石墨烯水溶液和水/乙醇混合溶液;将钛酸四丁酯加入水/乙醇混合溶液,搅拌水解后水热反应并保温,冷却后经离心清洗、真空干燥得二氧化钛前驱体;把前驱体置于氧化石墨烯水溶液制成悬浮液,浸渍三聚氰胺泡沫,冷冻干燥;最后在管式炉氮气氛围下碳化、保温,经去离子水浸泡清洗、真空干燥得到目标产物。各步骤对溶液浓度、反应温度、反应时间、速率等参数进行了限定,实现复合材料的制备,将制得的复合材料用于制备钠离子电池,解决了钛氧基钠离子电池负极材料存在的化学动力学特性不足的问题,提高了电极片(电池)倍率性能和循环性能优异。

一种兼具抗氧化及抗菌功能的花生壳基碳点及其应用

NºPublicación:  CN120664529A 19/09/2025
Solicitante: 
河南工业大学
CN_120664529_PA

Resumen de: CN120664529A

本发明涉及一种兼具抗氧化及抗菌功能的花生壳基碳点及其制备方法,属于生物质纳米材料制备与应用技术领域。该方法是将干燥粉碎后的花生壳通过一步水热法制备碳点,该花生壳基碳点表面富含大量的酚轻基、醇和醛的官能团等结构,使得该碳点具有较强抗氧化性,同时,该碳点的抗菌活性也极佳,对金黄色葡萄球菌、大肠杆菌有良好抗菌效果。其制作过程简单,将加工废弃物再次利用,绿色环保。

一种改性高镍三元正极材料及其制备方法与用途

NºPublicación:  CN120674472A 19/09/2025
Solicitante: 
荆门市格林美新材料有限公司格林美股份有限公司
CN_120674472_A

Resumen de: CN120674472A

本发明属于电池技术领域,本发明提供了一种改性高镍三元正极材料及其制备方法与用途,所述改性高镍三元正极材料包括内核以及包覆所述内核的包覆层;所述内核包括经梯度掺杂的高镍三元材料,掺杂元素包括钐元素,且钐元素的掺杂浓度由所述内核的中心到表面逐渐升高;所述包覆层包括碳层,且所述碳层中分散有钐氧化物颗粒。通过形成金属元素钐的梯度掺杂,利用其Sm3+的4f轨道电子,可抑制高镍三元材料的H2‑H3相变,稳定材料的层状结构,还能引入晶格缺陷,促进Li+传输并降低扩散能垒。同时,采用掺杂有钐氧化物颗粒的碳层包覆,一方面有效抑制电解液腐蚀,另一方面,钐氧化物颗粒能够进一步稳定晶格氧并增强电子传导。

一种生物质硬碳负极材料及其制备方法

NºPublicación:  CN120664519A 19/09/2025
Solicitante: 
合肥国轩高科动力能源有限公司
CN_120664519_PA

Resumen de: CN120664519A

本发明提供一种生物质硬碳负极材料及其制备方法,涉及负极材料技术领域。一种生物质硬碳负极材料的制备方法,包括以下步骤:S1、将生物质原料进行预处理后,进行炭化处理,得到炭化后物料;S2、将炭化后物料进行粉碎,得到前驱体;S3、将前驱体与碳纳米管混合、煅烧,得到掺杂碳材料;S4、向掺杂碳材料中加入失水山梨醇、聚氧乙烯醚、甲基磷酸二异丙酯、磷酸二异辛酯,混合均匀,得到混合物,向混合物中加入氢氧化钠,加热,即得。本发明提供的生物质硬碳负极材料应用于钠离子电池具备高容量以及首效。

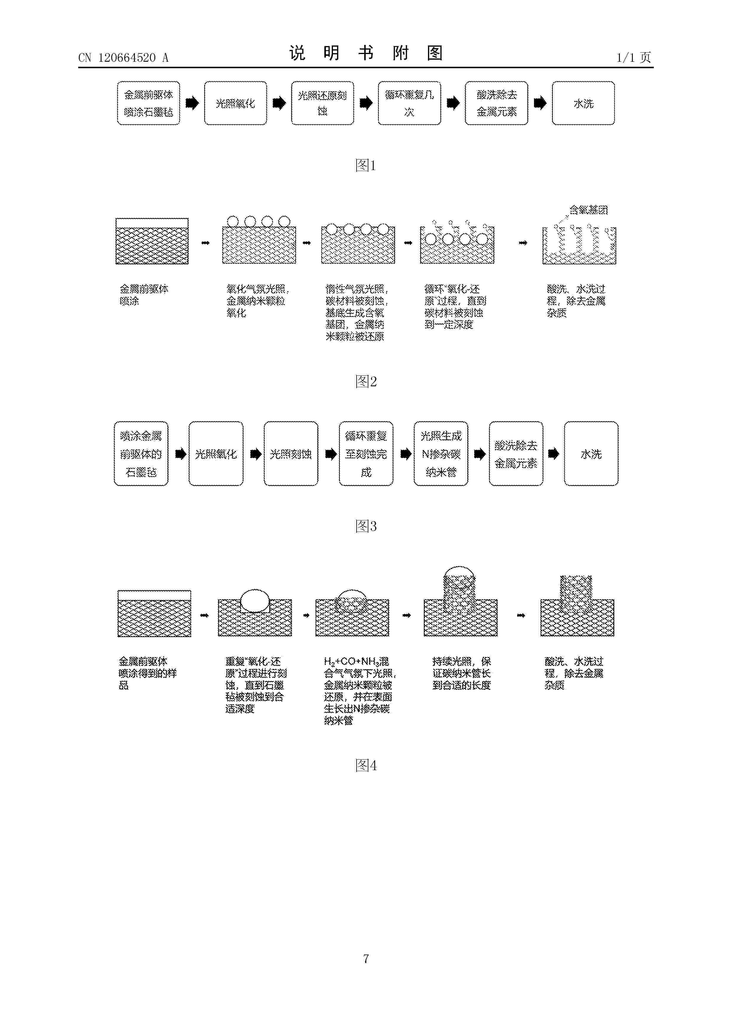
一种利用金属光热效应刻蚀碳载体的方法及其应用

NºPublicación:  CN120664520A 19/09/2025
Solicitante: 
安徽海螺集团有限责任公司安徽海螺产业技术研究院有限公司安徽海螺洁能科技有限公司
CN_120664520_A

Resumen de: CN120664520A

本发明属于电极加工技术领域,具体涉及一种利用金属光热效应刻蚀碳载体的方法及其应用,其中方法包括第一步、在多孔碳介质表面进行金属前驱体的负载,干燥后得到样品;第二步、在氧化气氛下对样品负载有金属纳米粒子的表面进行光照氧化;第三步、在惰性气氛下对上一步得到的样品负载有金属前驱体的表面进行光照刻蚀;循环重复第二步和第三步若干次,直到碳材料被刻蚀到符合需求的深度,完成对多孔碳介质的刻蚀。本发明利用光热效应在金属纳米粒子处发生实现局部快速升温,升温速度快,效率高,节省生产时间。由于整体升温有限,对设备的耐高温性能要求低,降低设备制造成本。

一种绿原酸碳量子点微球胶囊的制备方法及其应用

NºPublicación:  CN120661682A 19/09/2025
Solicitante: 
重庆大学附属三峡医院
CN_120661682_PA

Resumen de: CN120661682A

本发明公开了一种绿原酸碳量子点微球胶囊的制备方法及其应用,以咖啡中的天然活性产物绿原酸(CHA)为原料,通过水合法合成了具有抗炎、抗氧化活性的绿原酸碳量子点(CHA CDs);随后,采用壳聚糖对绿原酸碳量子点(CHACDs)进行封装,同时将DNA适配体修饰于胶囊外层的壳聚糖之上,从而获得绿原酸碳量子点微球胶囊Apt‑CS@CHA CDs。本发明所述绿原酸碳量子点微球胶囊,不仅具有抗炎和抗氧化活性,同时还能对肠道菌群进行条件,增强肠道屏障功能和免疫条件;并且,所述微球胶囊能够长效滞留在肠道内,使得所述微球胶囊能够在抗炎、清除高水平活性氧(ROS)的同时长时间滞留在肠道中并起到调节肠道菌群的作用,最终全面缓解IBS的病情发展,具有很好的应用前景。

一种基于石墨烯负载铂单原子的绿氢电催化合成SAF的方法

NºPublicación:  CN120666345A 19/09/2025
Solicitante: 
北京亿能氢源科技有限公司
CN_120666345_PA

Resumen de: CN120666345A

本发明公开了一种基于石墨烯负载铂单原子的绿氢电催化合成SAF的方法,特别涉及可持续能源技术领域。步骤包括:将氯铂酸、氧化石墨烯与三聚氰胺混合,经冷冻干燥及含氨气氛两阶段热解制得负载铂单原子的氮掺杂石墨烯催化剂;以该催化剂为阳极组装质子交换膜电解槽,施加电压电解纯水制氢;氢气与经脱硫、脱水、脱氧预处理的生物质源混合,通入装填Co/Mn‑Al₂O₃催化剂的固定床反应器反应;收集C₈‑C₁₆烃类产物,并经串联反应器进一步优化性能。该方法降低绿氢制备能耗,提高C₈‑C₁₆选择性至≥85%,优化产物凝点≤‑40℃,通过在线检测精准调控反应,提升SAF品质,适配可持续航空燃料生产需求。

一种碳纳米管分散液及其制备方法和应用

NºPublicación:  CN120664536A 19/09/2025
Solicitante: 
无锡零一未来新材料技术研究院有限公司
CN_120664536_PA

Resumen de: CN120664536A

本发明提供一种碳纳米管分散液及其制备方法和应用,所述制备方法包括:S1.碳纳米管碎料进行除杂处理;S2.除杂处理后的碳纳米管与含有第一分散剂的溶液混合,进行研磨分散,得到第一分散液;S3.第一分散液进行第一次均质分散,得到均质分散液。本发明提供的制备方法得到的碳纳米管的管长管径可控,长径比较大,并且分散稳定性优异。

一种差异化碳包覆制备磷酸锰铁锂材料的方法

NºPublicación:  CN120664515A 19/09/2025
Solicitante: 
江苏珩创纳米科技有限公司
CN_120664515_PA

Resumen de: CN120664515A

本发明公开了一种差异化碳包覆制备高性能磷酸锰铁锂材料的方法,包括以下步骤:控制磷酸锰铁锂前驱体的目标粒径D50范围为350‑600nm,然后进行碳包覆、喷雾干燥、气流粉碎,即得第一干燥粉体;控制磷酸锰铁锂前驱体的目标粒径D50范围为50‑150nm,然后进行碳包覆、喷雾干燥、气流粉碎,即得第二干燥粉体;将第一干燥粉体和第二干燥粉体高混、烧结、冷却得到烧结料;将烧结料进行第二次气流粉碎,得到高性能磷酸锰铁锂粉体。本发明中大小颗粒差异化碳包覆,可以使得小颗粒表面碳层包覆更加完整,减少了磷酸锰铁锂本体直接接触电解液的几率,从而减少三价锰的溶出和副反应导致的电解液消耗,可有效优化其存储和循环性能。

一种碳纳米球、生物质墨水、生物质膜及其制备方法和应用

NºPublicación:  CN120664531A 19/09/2025
Solicitante: 
中国科学院大学
CN_120664531_PA

Resumen de: CN120664531A

本发明公开了一种碳纳米球、生物质墨水、生物质膜及其制备方法和应用。本发明以木质素作为原料通过硫酸处理得到碳纳米球;所述的制备方法包括以下步骤:(1)将木质素分散到去离子水中;(2)将木质素悬浮液搅拌加热;(3)将浓硫酸缓慢加入木质素悬浮液中进行反应得到反应溶液;(4)将反应溶液加入去离子水中淬灭反应得到混合液;(5)将混合液进行过滤并收集固体产物;(6)将固体产物用去离子水进行洗涤,直至滤液呈中性,收集固体产物并干燥,即可得到所述碳纳米球。发明以木质素作为原材料,不仅大幅降低了材料成本,还符合可持续发展理念。采用硫酸处理的方法,相比于传统的直接高温碳化和水热碳化的方法避免了高温高压条件的使用。

一种基于高温放线菌来源的荧光碳点的制备方法及应用

NºPublicación:  CN120664528A 19/09/2025
Solicitante: 
贵州大学四川轻化工大学
CN_120664528_PA

Resumen de: CN120664528A

本发明公开了一种高温放线菌荧光碳点的制备方法,包括将高温放线菌水溶液进行水热反应的步骤。本发明还提供一种所述高温放线菌荧光碳点作Al3+荧光探针和荧光墨水的应用。本发明采用高温放线菌为原料,并利用一步水热反应合成荧光碳点,其原料来源于自然界,绿色无毒,且合成方法简便环保,前处理过程简便易行;本发明所获得的荧光碳点具有优异的结构和荧光优势,其丰富的氨基和荧光特点使得Al3+对荧光碳点的荧光增强具有独特和专一的响应,不受其他重金属等成分的干扰,且可以作为荧光墨水应用。

一种等离子预处理-浸渍沉积制备碳纳米管的方法

NºPublicación:  CN120664535A 19/09/2025
Solicitante: 
华中科技大学
CN_120664535_A

Resumen de: CN120664535A

本发明公开了一种等离子预处理‑浸渍沉积制备碳纳米管的方法,将基板进行等离子处理,将经等离子处理后的基板浸渍到催化剂前驱体溶液中,取出、干燥,得到预处理后的基板;通入碳源气体,采用气相沉积法在预处理后的基板表面制备碳纳米管。本发明中,等离子体处理基材一方面增加催化剂溶液的润湿性,同时使得基板表面粗糙,进而增加了高温退火过程中催化剂原子在基板表面上的迁移势垒,防止催化剂原子过度团聚,促使形成均匀分布的催化剂小颗粒,从而使得制备的碳纳米管较致密,得到的碳纳米管的密度高,比表面积大,产率和纯度较高。

纳米高熵碳化物及其制备方法、高熵复合材料、电催化电极和燃料电池

NºPublicación:  CN120664545A 19/09/2025
Solicitante: 
清华大学
CN_120664545_PA

Resumen de: CN120664545A

本申请公开了一种纳米高熵碳化物及其制备方法、高熵复合材料、电催化电极和燃料电池。一种纳米高熵碳化物的制备方法,包括:提供成型CNTs;将碳源、多种金属源和溶剂进行混合处理,得到前驱体溶液;将所述前驱体溶液浸涂在所述成型CNTs上,再对所述成型CNTs施加电流产生焦耳热,经过升温、保温和冷却后得到纳米高熵碳化物,所述纳米高熵碳化物包括5~22种金属元素,所述5~22种金属元素和碳元素形成高熵相;其中,所述纳米高熵碳化物的平均粒径为10~100nm。根据本申请实施例,纳米高熵碳化物具有高的稳定性、良好的电导率以及高的化学活性。

一种利用碳源浓度梯度制备多层石墨烯的方法

NºPublicación:  CN120664538A 19/09/2025
Solicitante: 
中国科学院上海微系统与信息技术研究所
CN_120664538_PA

Resumen de: CN120664538A

本发明涉及一种利用碳源浓度梯度制备多层石墨烯的方法,包括以下步骤:S1.将可实现双面碳源浓度梯度的金属衬底置于化学气相沉积系统中;所述实现双面碳源浓度梯度的方法包括对金属衬底进行单面封装;S2.通入气态碳源,在所述金属衬底两面形成碳源浓度差,生长多层石墨烯。本发明方法可制备生长层数均匀的薄层石墨烯。

一种玲珑型多级孔结构介孔碳的制备方法

NºPublicación:  CN120664530A 19/09/2025
Solicitante: 
南京大学
CN_120664530_PA

Resumen de: CN120664530A

本申请涉及介孔碳材料制备领域,公开了一种玲珑型多级孔结构介孔碳的制备方法,包括以下步骤:将实心硅球、碳源、表面活性剂、水和乙醇搅拌均匀,得到混合溶液;加入硝酸钴,加热搅拌至粘稠状,得到碳硅复合物前驱体;在惰性气氛下进行高温碳化,得到碳硅复合物;将碳硅复合物至于碱性溶液中浸泡处理,过滤洗涤,干燥,得到玲珑型多级孔结构介孔碳初品;在惰性气氛下进行高温固化,自然冷却,清洗,干燥。本申请采用实心硅球嫁接CTAB一锅法合成玲珑型多级孔结构介孔碳,解决了传统硬模板法合成介孔碳工艺繁琐的问题,简化了工艺流程,具有较高的可重复性、机械稳定性及三维贯通性。

METHOD, APPARATUS AND CATALYST FOR PRODUCING CARBON

NºPublicación:  WO2025191217A1 18/09/2025
Solicitante: 
HYCAMITE TCD TECH OY [FI]
HYCAMITE TCD TECHNOLOGIES OY
WO_2025191217_PA

Resumen de: WO2025191217A1

The application relates to a method and an apparatus for producing at least carbon by a chemical reaction with a catalyst in a reactor. A reactant is supplied to the reactor comprising at least one catalyst surface for the chemical reaction and at least one space in the reactor, and the catalyst surface contains a metal catalyst. The chemical reaction is performed in the reactor in which the reactant is arranged into contact with the catalyst surface to form the carbon comprising an allotrope of carbon, and nano-scale metal particles are detached from the catalyst surface by the formed carbon. The chemical reaction is continued in the space of the reactor and an amount of the carbon is grown by the formed carbon which comprises the detached nano-scale metal particles. Further, the application relates to a catalyst for the chemical reaction.

METHODS OF PREPARING DENSIFIED CARBON NANOTUBE (DCN) STRUCTURES AND THE USES THEREOF

NºPublicación:  US2025289719A1 18/09/2025
Solicitante: 
4TH PHASE TECH INC [US]
4th Phase Technologies, Inc
US_2025289719_PA

Resumen de: US2025289719A1

The present disclosure is directed polymer-free, non-composite densified carbon nanotube (DCN) structures from thin carbon nanotube (CNT) films and methods of making the same. CNT thin films can be cut, folded, stacked and pre-arranged in the form of cylinders, discs, domes, frames, gaskets, jars, rings, sacks, seals and sheets on a smooth reaction vessel surface and subsequently densified with the use of chlorosulfonic acid (HClSO3) at elevated temperatures. The disclosed DCN structures can be used as EMI shielding, lightweight structural and functional components in extreme conditions commonly encountered in space exploration, polar expeditions and military operations, and also as hydrophilic filtration media that resist surface fouling and provide high flux.

ELECTROLYSIS METHODS THAT UTILIZE CARBON DIOXIDE AND A NON-IRON ADDITIVE FOR MAKING DESRIED NANOCARBON ALLOTROPES

NºPublicación:  US2025290209A1 18/09/2025
Solicitante: 
C2CNT LLC [US]
C2CNT LLC
US_2025290209_PA

Resumen de: US2025290209A1

A method for producing a CNM product includes: heating an electrolyte media to obtain a molten electrolyte media; positioning the molten electrolyte media between an anode and a cathode of an electrolytic cell; introducing a source of carbon into the electrolytic cell; introducing an iron-free, chromium-containing additive into the electrolyte media before the step of heating or introducing the iron-free additive into the molten electrolyte media, in which the iron-free, chromium-containing additive is added in an amount of between about 0.05 wt % to about 2 wt %, relative to the amount of the electrolyte media or the molten electrolyte media; applying an electrical current to the cathode and the anode in the electrolytic cell; and collecting the CNM product from the cathode.

SWCNT GLUCOSE BIOSENSOR

NºPublicación:  EP4617372A1 17/09/2025
Solicitante: 
ECOLE POLYTECHNIQUE FED LAUSANNE EPFL [CH]
ECOLE POLYTECHNIQUE FEDERALE DE LAUSANNE (EPFL)
EP_4617372_PA

Resumen de: EP4617372A1

An optical biosensor comprising a single-walled carbon nanotube (SWCNT) and an analyte-binding protein, wherein said analyte-binding protein is covalently conjugated to said SWCNT. Such a biosensor e.g. with glucose oxidase as binding protein, exhibits a change in optical properties when binding the analyte, allowing for its monitoring, detection and quantitation

碳纳米管及其生长单元、生长方法、连续制备方法和系统

NºPublicación:  CN120646818A 16/09/2025
Solicitante: 
江西铜业技术研究院有限公司
CN_120646818_PA

Resumen de: CN120646818A

本发明公开了一种碳纳米管及其生长单元、生长方法、连续制备方法和系统。该碳纳米管连续制备系统包括碳纳米管生长单元以及产物收集单元;碳纳米管生长单元包括反应容器、阳极、阴极、稳弧剂溶液供给机构,所述阳极的起弧端和阴极的起弧端间隔设置且彼此相对,稳弧剂溶液供给机构用于向所述反应容器内注入稳弧剂溶液,且在所述碳纳米管生长单元工作时,所述阳极和阴极的起弧端均浸润在所述稳弧剂溶液内。所述产物收集单元与所述反应容器连通,用于收集所述反应容器内生成的碳纳米管。本发明可实现高性能碳管的可控连续制备,且制得的产品具有低长径比、高导电性、高结晶性、高纯度等优点。

一种钴掺杂SnS/SnS2异质结构/氮掺杂碳核壳纳米管复合负极材料及其制备方法

NºPublicación:  CN120657094A 16/09/2025
Solicitante: 
盐城工学院
CN_120657094_A

Resumen de: CN120657094A

本发明公开了一种钴掺杂SnS/SnS2异质结构/氮掺杂碳核壳纳米管复合负极材料及其制备方法。该材料以氮掺杂碳纳米管(CPPy‑NT)为骨架,负载钴掺杂的SnS/SnS2异质结构,形成核壳纳米管复合体系。通过钴掺杂重构SnS2能带结构,形成Co‑S强键,抑制体积膨胀;氮掺杂碳基体提供高导电网络(电导率>103S/cm)和丰富介孔(孔径2‑10nm),加速Na+传输(扩散系数>2.5×10‑10cm2/s)。制备方法包括模板辅助聚合、煅烧及水热硫化工艺,实现材料结构精准调控。所得负极在0.5A/g下初始容量大于800mAh/g,循环100次容量保持率98%以上,5A/g循环1500次后容量保持率85%以上,15A/g倍率容量达400mAh/g以上。本发明解决了硫化锡基材料体积膨胀大、导电性差及循环寿命短的问题,适用于高性能钠离子电池。

一种窄直径分布碳纳米管的制备方法及其应用

NºPublicación:  CN120646817A 16/09/2025
Solicitante: 
佛山市格瑞芬新能源有限公司江门市昊鑫新能源有限公司
CN_120646817_A

Resumen de: CN120646817A

本发明属于纳米材料制备领域,具体公开了一种窄直径分布碳纳米管的制备方法及其应用,所述制备方法包括以下步骤:将原料混合气加热至900~1500℃进行反应,在反应过程中通入脉冲气体,制得所述碳纳米管;所述原料混合气中含有催化剂、碳源和刻蚀剂;所述加热是采用包括等离子体加热、微波加热、硅碳棒加热、硅钼棒加热、电阻丝加热、电磁感应加热中至少两种方法进行加热。本发明中的制备方法可以宏量制备高质量、窄直径分布的单壁/双壁碳纳米管,实际生产中单次连续运行时间超45h,单位产率可达190g/h以上,其产物单壁/双壁碳纳米管纯度大于85%,平均G/D比大于85,显著提高了制得的碳纳米管的质量和产量。

一种磷酸铁锂正极材料及其制备方法与应用

NºPublicación:  CN120657076A 16/09/2025
Solicitante: 
深圳市德方纳米科技股份有限公司佛山市德方纳米科技有限公司
CN_120657076_PA

Resumen de: CN120657076A

本申请涉及锂离子电池技术领域,尤其涉及一种磷酸铁锂正极材料及其制备方法与应用。提供的磷酸铁锂正极材料,包括磷酸铁锂内核和碳包覆层,其中,磷酸铁锂正极材料的一次颗粒中,粒径d≥600nm的颗粒数量占比≥40%,且粒径d≤200nm的颗粒数量占比≤20%;所述碳包覆层的总体方差满足:#imgabs0#且n≥10,0.01≤s2≤0.5。该磷酸铁锂正极材料通过粒径分布与碳层均匀性的双重调控,有效平衡了能量密度、循环寿命和整体安全性;为高功率动力电池开发提供了创新解决方案。

单壁碳纳米管水性浆料制备方法

NºPublicación:  CN120657119A 16/09/2025
Solicitante: 
中国兵器科学研究院宁波分院
CN_120657119_PA

Resumen de: CN120657119A

一种单壁碳纳米管水性浆料制备方法,其特征在于包括如下步骤:①干磨预混合:将单壁碳纳米管与羟甲基纤维素钠进行研磨,使单壁碳纳米管与羟甲基纤维素钠充分混合得到混合粉末;②搅拌溶解:将上述混合粉末加入水中,使用磁力搅拌,得到混合水溶液;③超声分散:对混合水溶液进行超声处理。通过干磨预混合,使CMC进入SWCNT管束之间的缝隙,加水后CMC吸水溶胀撑开SWCNT团聚结构,结合超声分散,可满足湿法涂布工艺对浆料粒度的要求。

一种家用微波炉快速制备石墨烯量子点的方法

NºPublicación:  CN120646819A 16/09/2025
Solicitante: 
华南师范大学
CN_120646819_PA

Resumen de: CN120646819A

本发明针对大规模制备石墨烯量子点(Graphene Quantum Dots,GQDs)的成本问题,提出了一种使用家用微波炉快速制备GQDs的方法。该方法利用了微波炉中水分子高速振动能够快速提升温度的特性,通过在前驱体柠檬酸中滴入微量去离子水,达到合成时间大幅度缩减的目的,可在3分钟内完成柠檬酸的碳化。此外,我们还通过乙醇溶液离心处理提纯GQDs溶液,该法在提纯石墨烯量子点方面比透析袋提纯法更加便捷,提纯效率更高。适用于大批量制备GQDs。透射电子显微镜(TEM)和高分辨率透射电子显微镜(HRTEM)结果显示,当合成时间控制在2.5‑3分钟时,所得GQDs表现出优良的高结晶度和尺寸均匀性。

一种碳纳米材料的制备方法

NºPublicación:  CN120646816A 16/09/2025
Solicitante: 
佛山市格瑞芬新能源有限公司
CN_120646816_A

Resumen de: CN120646816A

本发明属于微纳合成技术领域,具体公开了一种碳纳米材料的制备方法,该制备方法包括以下步骤:S1:将惰性气体通入等离子体发生区中,所述等离子体发生区的中心的温度≥5000℃,得到高能载气;S2:使所述高能载气与反应混合气混合后在1000~1600℃进行反应,制得所述碳纳米材料;所述反应混合气包括碳源、催化剂前驱体和载气。相比于将反应混合气和惰性气体均通入等离子反应区的技术方案,本发明中的制备方法仅将惰性气体通入等离子反应区,连续生产时间更长,产量更高,所得碳纳米材料的石墨化程度较高,灰分显著降低,管径更小,管长更大。

一种Y型分支碳纳米管电极材料

NºPublicación:  CN120646814A 16/09/2025
Solicitante: 
安徽科技学院
CN_120646814_PA

Resumen de: CN116281959A

According to the porous carbon nanotube material with the branch structure, the average diameter of the porous carbon nanotube is 60 nm, the porous carbon nanotube is of a Y-shaped branch structure, and continuous bamboo-like capsule structure channels are formed in the carbon nanotube. The outer diameter of the prepared porous carbon nanotube material with the bamboo-like branched structure is about 60 nanometers, the interior of the porous carbon nanotube material is of a bamboo-like capsule structure, the unique structure can be used as a sodium ion storage space, the branched structure of the porous carbon nanotube material is beneficial to rapid transmission of ions and charges, and when the porous carbon nanotube material is used as a sodium ion battery positive electrode material, the porous carbon nanotube material can be used as a sodium ion battery positive electrode material. When the current density is 100 mA g <-1 >, the reversible capacity is 416 mAh g <-1 >, when the current density is 2 A g <-1 >, the excellent rate capacity is 257 mAh g <-1 >, and the reversible charge-discharge cycle number exceeds 4500.

一种具有高容量硅碳复合负极材料的制备

NºPublicación:  CN120646766A 16/09/2025
Solicitante: 
湖州启源金灿新能源科技有限公司
CN_120646766_PA

Resumen de: CN120646766A

本发明涉及一种具有高容量硅碳复合负极材料的制备,它包括:电子级盐酸的制备、光伏废硅粉球磨的制备、硅@碳酸钙核壳结构材料的制备、梯度碳包覆层构建的制备、碳纳米管导电网络合成制备、石墨烯纳米带硅碳复合材料的制备等步骤,本发明创造性结合两步静电吸引自组装方法、高温氧化工艺等制备方法,制备所得硅碳复合材料展现稳定循环性能、高容量性能,本发明具有比容量高、阻抗低的优点。

一种防紫外自修复涂料及其制备方法

NºPublicación:  CN120648327A 16/09/2025
Solicitante: 
营口市华洋耐火有限公司
CN_120648327_A

Resumen de: CN120648327A

本发明涉及涂料技术领域,公开了一种防紫外自修复涂料及其制备方法,其原料按重量计,组成包括:500‑550份硫醚树脂、50‑55份碳量子点、100‑110份微胶囊、150‑165份片状云母粉、5‑5.5份润湿剂、200‑220份去离子水。本发明以废弃核桃壳为碳源通过水热法合成制备碳量子点、以腰果酚环氧树脂为主体引入硫醚键制备硫醚树脂、以聚多巴胺为壁材而苯并三氮唑和蓖麻油三缩水甘油醚为芯材制备微胶囊,三方面协同使得涂料具备优异的自修复效果,此外还具有紫外屏蔽作用,防腐防老化,进一步延长涂料使用寿命。

一种高压实电池正极材料磷酸铁锂及其制备方法和应用

NºPublicación:  CN120646794A 16/09/2025
Solicitante: 
万华化学集团股份有限公司
CN_120646794_PA

Resumen de: CN120646794A

本发明公开了一种高压实电池正极材料磷酸铁锂及其制备方法和应用,所述制备方法包括以下步骤:将磷源、铁源、锂源、钛源、分散剂和水混合研磨至D50≤800nm,通过控制钛源含量得到高钛和低钛两种浆料;两种浆料经喷雾干燥造粒得到高钛和低钛中间体;随后将两种中间体按比例混合后在流化床中分两阶段进行还原与碳包覆,碳,得到磷酸铁锂材料。本发明通过流化床动态反应耦合粒径控制,解决了传统工艺碳包覆不均、颗粒粒径控制较难的问题,所得材料具有高压实密度(≥2.5g/cm3)和优异循环稳定性(1C循环500次容量保持率≥90%),适用于储能电池领域。

一种双层碳包覆多孔硅锂离子电池负极材料的制备方法

NºPublicación:  CN120646837A 16/09/2025
Solicitante: 
武汉科技大学
CN_120646837_PA

Resumen de: CN120646837A

本发明涉及一种双层碳包覆多孔硅锂离子电池负极材料的制备方法,包括如下步骤:使用盐酸刻蚀铝硅合金得到多孔硅,对多孔硅进行表面改性后通过静电自组装法和碳纳米管复合得到多孔硅/碳纳米管复合微球,再使用溶胶凝胶法在多孔硅/碳纳米管复合微球表面原位聚合酚醛树脂,然后在管式炉中碳化,得到双层碳包覆多孔硅锂离子电池负极材料;本发明的制备方法通过酸刻蚀得到多孔硅,增加了体积膨胀的缓存空间,通过将碳纳米管均匀包覆多孔硅,使多孔硅锚定在三维导电网络中,增加结构稳定性和导电性,与酚醛树脂的衍生碳层结合进一步提升了材料的导电性,从而提升了锂离子电池的循环稳定性。

一种高荧光量子产率和窄带宽发射碳点及其制备方法

NºPublicación:  CN120646812A 16/09/2025
Solicitante: 
太原理工大学山西浙大新材料与化工研究院
CN_120646812_PA

Resumen de: CN120646812A

本发明公开了一种高荧光量子产率和窄带宽发射碳点,是以柠檬酸和罗丹明6G为碳源进行水热反应制备得到,紫外光激发下发射橙色荧光,发射波长556±2nm,荧光量子产率不小于80%,半峰宽不大于50nm,其的窄带宽特性可有效提升发光颜色纯度,作为光转化荧光粉应用于高色纯度光致发光二极管的制备,表现出优异的光学性能。

一种应用于纤维改性的石墨烯分散液的制备方法

NºPublicación:  CN120646824A 16/09/2025
Solicitante: 
七台河宝泰隆石墨烯新材料有限公司
CN_120646824_PA

Resumen de: CN120646824A

本发明公开一种应用于纤维改性的石墨烯分散液的制备方法,属于石墨烯新材料应用技术领域。本发明为了解决石墨烯在芳纶母液中分散性差、易团聚的问题,实现制备高性能石墨烯增强芳纶纤维复合材料的目标。本发明提供将鳞片石墨分散到浓硫酸中,将高氯酸钾加入混合溶液中,反应结束后得到高氯酸钾/鳞片石墨/浓硫酸的混合溶液;将去离子水加入步骤3获得的混合溶液中,得到去离子水/高氯酸钾/鳞片石墨/浓硫酸的混合溶液;使用离心清洗方式得到氧化石墨烯水溶液,分散在N,N‑二甲基乙酰胺中,得到氧化石墨烯分散液。散液稳定性的均匀性可以保证大规模生产芳纶时,纤维的力学性能稳定。

一种Mn3O4/石墨烯复合物的制备方法和应用

NºPublicación:  CN120646912A 16/09/2025
Solicitante: 
北方民族大学
CN_120646912_PA

Resumen de: CN120646912A

本发明涉及电化学储能材料技术领域,尤其涉及一种Mn3O4/石墨烯复合物的制备方法和应用,包括以下步骤:A、配置水溶性二价锰盐溶液,备用;B、向步骤A水溶性二价锰盐溶液中加入氧化石墨烯水溶液混匀,得到混合物;C、向步骤B混合物中加入季铵碱和过氧化氢搅拌反应,然后加入氨水和水合肼进行水浴加热反应,将反应后所得沉淀经过滤、洗涤与干燥得到Mn3O4/石墨烯复合物;本发明方法将石墨烯引入到Mn3O4中,不仅能够防止Mn3O4的团聚,还能够改善其结构稳定性,帮助抑制充放电过程中材料的体积膨胀和收缩,从而提高循环寿命并减少容量衰减。此外,石墨烯可以在Mn3O4微粒之间形成导电网络,改善电极材料与电解液之间的界面接触,促进离子的传输和扩散。

Method, apparatus and catalyst for producing carbon

NºPublicación:  FI20245304A1 15/09/2025
Solicitante: 
HYCAMITE TCD TECH OY [FI]
Hycamite TCD Technologies Oy
FI_20245304_PA

Resumen de: FI20245304A1

The application relates to a method and an apparatus for producing at least carbon by a chemical reaction with a catalyst in a reactor. A reactant is supplied to the reactor comprising at least one catalyst surface for the chemical reaction and at least one space in the reactor, and the catalyst surface contains a metal catalyst. The chemical reaction is performed in the reactor in which the reactant is arranged into contact with the catalyst surface to form the carbon comprising an allotrope of carbon, and nano-scale metal particles are detached from the catalyst surface by the formed carbon. The chemical reaction is continued in the space of the reactor and an amount of the carbon is grown by the formed carbon which comprises the detached nano-scale metal particles to form a carbon component. Further, the application relates to a catalyst for the chemical reaction.

- Composite comprising lithium-vanadium oxide and carbon nanotubes manufacturing method thereof and energy storage devicecomprising same

NºPublicación:  KR20250135760A 15/09/2025
Solicitante: 
한국에너지기술연구원
KR_20230135697_PA

Resumen de: KR20230135697A

The present invention can provide a nano-sized composite with excellent electrical conductivity, specific surface areas, and pore volume characteristics. The present invention can provide a method for manufacturing the composite through a simple process without an ultracentrifugation process or a flash annealing step. The present invention can provide an energy storage device that has high output performance and provides excellent specific capacity characteristics not only at low current density but also at high current density.

TOPOLOGICAL QUBITS BASED ON SQUARE-ROOT GRAPHENE NANORIBBONS INDUCED BY ELECTRIC FIELDS

NºPublicación:  WO2025188986A1 12/09/2025
Solicitante: 
THE REGENTS OF THE UNIV OF CALIFORNIA [US]
UNIV OF NEBRASKA LINCOLN [US]
SINITSKII ALEXANDER [US]
SARKER MAMUN [US]
THE REGENTS OF THE UNIVERSITY OF CALIFORNIA,
UNIVERSITY OF NEBRASKA-LINCOLN,
SINITSKII, Alexander,
SARKER, Mamun
WO_2025188986_PA

Resumen de: WO2025188986A1

The present disclosure provides a graphene ribbon, comprising a planar monolayer of sp2-hybridized carbon atoms arranged in a hexagonal lattice characterized by a direction of periodicity (see formula (I), the hexagonal lattice structure comprising a unit cell. Each unit cell is symmetric with respect to a plane perpendicular to the plane of the monolayer (a mirror plane); each unit cell comprises 4n zigzags edges, wherein n is a natural number; and wherein the minimal number of hexagons intersected by a line lying in the plane of the monolayer parallel to the mirror plane is 3.

一种磷酸铁锂正极材料及其制备方法与应用

NºPublicación:  CN120637437A 12/09/2025
Solicitante: 
江苏正力新能电池技术股份有限公司
CN_120637437_A

Resumen de: CN120637437A

本发明涉及一种磷酸铁锂正极材料,所述磷酸铁锂正极材料包括:氮硫共掺杂的磷酸铁锂内核和氮硫共掺杂的原位碳包覆层。本发明的技术方案通过一步法实现原位碳包覆NS掺杂的磷酸铁锂,其中大多数NS实现内部掺,少部分NS以掺杂剂掺杂到表面碳源中,并在磷酸铁锂表面形成原位碳包覆层,利用一种物质通过简单的方式实现多重效果,可以改善低温下动力学缓慢的问题,提高电导率,从而改善低温容量保持率低和倍率性能差等问题。

CARBON NANOTUBE-BASED ION ANALYZER

NºPublicación:  WO2025188534A1 12/09/2025
Solicitante: 
PURDUE RES FOUNDATION [US]
PURDUE RESEARCH FOUNDATION
WO_2025188534_PA

Resumen de: WO2025188534A1

Ion analyzers based on carbon nanotubes (CNTs) are provided. The analyzers may include a detector including a CNT field effect transistor, and may be configured to separate ions based on mass and/or charge.

一种高性能磷酸铁锂正极材料及其制备方法

NºPublicación:  CN120622444A 12/09/2025
Solicitante: 
湖北兴发化工集团股份有限公司
CN_120622444_PA

Resumen de: CN120622444A

本发明提供了一种高性能磷酸铁锂正极材料及其制备方法。本发明包括如下步骤:将锂源、磷源、铁源及掺杂剂混合搅拌均匀后,转移至高压反应釜中进行高温高压反应,反应结束后冷却至室温,将沉淀物进行抽滤、洗涤、干燥后得到羟基磷酸铁锂前驱体;将羟基磷酸铁锂、碳源与聚乙二醇二缩水甘油醚混合砂磨、喷雾干燥、烧结、粉碎得到均匀碳包覆的磷酸铁锂正极材料。本发明首先采用水热法制备出的羟基磷酸铁锂前驱体,后利用聚乙二醇二缩水甘油醚与羟基磷酸铁锂的羟基发生环氧开环交联反应制备出颗粒大小均一,碳层均匀包覆的磷酸铁锂/碳正极材料,以此提高磷酸铁锂材料的电化学性能。

一种松针基红色荧光生物质碳点的制备方法及在潜指纹显现中的应用

NºPublicación:  CN120622467A 12/09/2025
Solicitante: 
甘肃政法大学
CN_120622467_A

Resumen de: CN120622467A

本发明公开了一种松针基红色荧光生物质碳点的制备方法及应用。以松针为碳源,通过溶剂热法合成具有红色荧光(670 nm发射)的碳点溶液,加入PVP后干燥成固态粉末。该材料粒径均匀(2 nm)、量子产率高,固态下无荧光猝灭,适用于多种客体(如金属、玻璃、塑料)的潜指纹显现,能在紫外光下清晰显示汗孔等三级特征。本发明原料环保、成本低廉,操作简便,具有工业化生产潜力。

基于含聚丙烯的医用废弃材料制备亲水性碳量子点的方法

NºPublicación:  CN120622472A 12/09/2025
Solicitante: 
天津工业大学
CN_120622472_PA

Resumen de: CN120622472A

本发明涉及碳量子点技术领域,尤其涉及基于含聚丙烯的医用废弃材料制备亲水性碳量子点的方法。该制备方法利用PP对紫外线敏感的特性,将清洗后的含PP的医用废弃材料置于紫外灯照射之下,PP在紫外线、热以及湿氧的作用下,长链分解为短链,甚至分解为酸、酮、醛、酯等有机物单体。然后再以这些分解产物为原料,通过水热法或微波法合成直径小于5nm的亲水性碳量子点。本发明提供的制备方法,具有原料来源广泛(包括医用废弃材料)、工艺简单可控、重复性好、成本低等优势。该方法不仅有助于一次性医用废弃材料的回收,而且还能将废弃物转化为高价值的亲水型碳量子点,在生物成像、光催化等领域具有潜在市场价值。

一种磷酸盐系正极材料及其制备方法和应用

NºPublicación:  CN120637426A 12/09/2025
Solicitante: 
深圳市德方纳米科技股份有限公司曲靖市德方纳米科技有限公司
CN_120637426_PA

Resumen de: CN120637426A

本申请涉及电池材料技术领域,提供了一种磷酸盐系正极材料及其制备方法和应用。本申请提供的磷酸盐系正极材料,包括若干复合颗粒,且复合颗粒包括含锂磷酸盐内核和碳壳层;在复合颗粒中,一次颗粒粒径为150nm‑2000nm的数量占比不低于80%;磷酸盐系正极材料的原料包括锂源、铁源和铁基分散剂;其中,锂源包括碳酸锂;铁源包括磷酸铁;铁基分散剂包括铁‑多元胺配合物。本申请提供的磷酸盐系正极材料具有适当的颗粒级配,不仅可以显著缩短锂离子扩散路径,降低界面阻抗,有效提升电池的倍率性能;还可提高极片的压实密度,进而提高电池的能量密度。

一种磷酸盐系正极材料及其制备方法和应用

NºPublicación:  CN120637425A 12/09/2025
Solicitante: 
深圳市德方纳米科技股份有限公司曲靖市德方纳米科技有限公司
CN_120637425_PA

Resumen de: CN120637425A

本申请涉及电池材料技术领域,提供了一种磷酸盐系正极材料及其制备方法和应用。本申请提供的磷酸盐系正极材料包括若干复合颗粒,且在复合颗粒中,一次颗粒粒径小于或等于150nm的数量占比不低于80%;磷酸盐系正极材料的原料包括锂源、铁源和铁基分散剂;锂源包括主锂源,主锂源包括磷酸二氢锂和磷酸锂中的至少一种;铁源包括主铁源,主铁源包括草酸亚铁、三氧化二铁中的至少一种;铁基分散剂包括铁‑多元胺配合物。本申请通过采用特定的锂源、铁源以及铁基分散剂作为原料,可使得正极材料具有合理的颗粒级配,从而显著提升其能量密度、倍率性能及循环寿命,使其在动力电池、储能系统等多种场景中展现出显著的适用性。

一种微压传感器件及其制备方法

NºPublicación:  CN120628411A 12/09/2025
Solicitante: 
浙江大学
CN_120628411_PA

Resumen de: CN120628411A

本发明涉及功能材料技术领域,特别涉及一种微压传感器件及其制备方法。现有基于石墨烯的风压传感器多数采用面状电极或简单叠层结构,存在方向响应一致性差、灵敏度分布不均、机械稳定性不足。本发明提供一种微压传感器件,在第一方向上,所述微压传感器件包括依次设置的柔性封装层、传感层、硅胶层和柔性印刷电路板,第一方向为由所述柔性封装层指向所述柔性印刷电路板的方向,所述传感层采用单层微穹顶结构石墨烯纳米膜气凝胶制成。通过将单层孔结构石墨烯纳米膜气凝胶作为传感层,纳米级的壁厚可以实现其超灵敏的风速感知。

一种淀粉基硬碳及其制备方法和应用

NºPublicación:  CN120637482A 12/09/2025
Solicitante: 
武汉天钠科技有限公司
CN_120637482_PA

Resumen de: CN120637482A

本发明属于电池材料技术领域,特别涉及一种淀粉基硬碳及其制备方法和应用。该淀粉基硬碳,包括核和壳层构成的核壳结构;核包括硬碳;壳层包括氮掺杂的纳米碳材料。这样的组成和结构使得本发明所述淀粉基硬碳良好导电性,高的容量以及循环性能。

磷掺杂空心纳米球硬碳及其制备方法和应用

NºPublicación:  CN120622470A 12/09/2025
Solicitante: 
成都大学
CN_120622470_PA

Resumen de: CN120622470A

本方案公开了磷掺杂空心纳米球硬碳及其制备方法和应用,属于电池材料领域,所述方法包括:S1、先向烧杯中加入去离子水,缓慢加入植酸或植酸钠,在搅拌下完全溶解,形成含植酸根水溶液;称取淀粉粉末,逐步加入稀释后的植酸根溶液中,混合物在室温下搅拌得到混合的溶液;S2、将混合的溶液转移至高压反应器中,进行水热反应;S3、水热反应完成后,将体系冷却至室温,产物发生相分离,倾析出上清液,留下沉淀;收集的沉淀在冰箱中冷冻过夜,然后使用冻干机冷冻干燥,得到灰褐色干燥固体;S4、将干燥固体进行碳化,碳化后,将碳化后样品冷却至室温并进行酸洗去除灰分和杂质,制得;解决了现有技术存在的掺杂不均匀和层间扩展有限的问题。

中药衍生的抗氧化纳米酶及其制备方法和应用

NºPublicación:  CN120618446A 12/09/2025
Solicitante: 
西华大学
CN_120618446_PA

Resumen de: CN120618446A

本发明提供一种中药衍生的抗氧化纳米酶及其制备方法和应用,属于香烟过滤技术领域。将天然中药材栀子研磨成粉末,作为制备碳点纳米酶的前驱体。栀子粉末加入到蒸馏水,将混合溶液在超声仪中超声处理5min,得到黄色的混合溶液。再将混合溶液转移至高压水热反应釜中进行水热反应;离心与冻干:待反应釜冷却至室温,取水热反应后的混合溶液在离心机进行离心;离心结束,上清液进行过滤后冻干,得到基于中药衍生的抗氧化纳米酶CDs/Gj.E。本发明基于中药栀子构建的纳米酶具有多种酶样活性,能够高效清除烟气中的ROS/RNS。

一种F掺杂碳包覆的MOF衍生磷酸铁锂材料的制备方法

NºPublicación:  CN120622440A 12/09/2025
Solicitante: 
湖北兴发化工集团股份有限公司
CN_120622440_PA

Resumen de: CN120622440A

本发明提供了一种F掺杂碳包覆的MOF衍生磷酸铁锂材料的制备方法,制备方法包括将三价铁盐、含氟配体、表面活性剂、溶剂均匀混合分散经溶剂热反应得到含氟Fe‑MOF;将含氟Fe‑MOF与磷源、锂源进行均匀混合,研磨后经固相烧结得到F掺杂碳包覆的MOF衍生磷酸铁锂材料(LFP@FC)。F掺杂的功能多孔碳具有较高的吸附能力,同时降低了Li+扩散势垒,进一步赋予了额外的活性位点,提高了材料的电子电导率并加速了扩散通道。LFP@FC正极表现出优异的倍率性能和长循环稳定性。

一种空心层状碳-碳化硅内外包覆硅负极材料的制备方法

NºPublicación:  CN120622495A 12/09/2025
Solicitante: 
安徽清致科技发展有限公司
CN_120622495_PA

Resumen de: CN120622495A

本发明公开了一种空心层状碳‑碳化硅内外包覆硅负极材料的制备方法,包括以下制备步骤:将一定量的纳米模板材料加入到旋转管式炉中加热,将碳源反应气和流化气通入高温反应炉中,碳源反应气与模板接触温度升高,分解成硅在纳米模板表面均匀沉积,得到碳包覆纳米模板材料,通入流化气,将炉内的碳源反应气排出,然后将硅源反应气和流化气通入高温反应炉中。本发明提供的一种空心层状碳‑碳化硅内外包覆硅负极材料的制备方法通过提供空心结构解决锂离子电池硅负极材料中体积膨胀大的问题,同时抑制了硅的氧化,提高了首效,也提高了材料的导电性,提高了其电化学性能,而且本发明工艺操作简单易于产业化。

一种碳点X射线闪烁体的制备方法及应用

NºPublicación:  CN120624013A 12/09/2025
Solicitante: 
郑州大学
CN_120624013_PA

Resumen de: CN120624013A

本发明公开了提供了一种碳点X射线闪烁体的制备方法,步骤如下:将以四苯基碘化磷和尿素作为前驱体制备得到前驱体混合物;将前驱体混合物放入反应釜中封闭,然后将反应釜放入干燥箱中,加热温度为180‑210℃,反应5‑10小时;将反应后的前驱体混合物加入N,N‑二甲基甲酰胺溶解,将上清液在加热台上蒸干,得到前驱体粉末;将前驱体粉末加入乙醇溶解,将上清液在加热台上蒸干,得到碳点X射线闪烁体。本发明的制备方法简单,成本低。该碳点X射线闪烁体在X射线激发下的光产额较传统有机闪烁体大幅度提升。将碳点X射线闪烁体成薄膜可以实现X射线下的探测成像功能。

一种氮掺杂生物质基荧光碳量子点、制备方法及用途

NºPublicación:  CN120622469A 12/09/2025
Solicitante: 
深圳稀导技术有限公司深圳赛兰仕科创有限公司
CN_120622469_PA

Resumen de: CN120622469A

本发明提供一种氮掺杂生物质基荧光碳量子点、制备方法及用途,涉及碳纳米材料技术领域,所述方法包括:在超声条件下将生物质材料和去离子水混合后,加入氮源,超声分散,得到均匀分散的待反应溶液;将所述待反应溶液在预设温度下反应预定时间,得到混合的产物溶液;将所述混合产物溶液过滤、透析,得到氮掺杂生物质基荧光碳量子点溶液。本发明制备的氮掺杂生物质基荧光碳量子点表现出稳定的荧光效应、良好的水溶性、对自由基的清除率可达90%以上、抗菌率高达99%以上。可用于药物缓释和生物成像等领域。

一种氟掺杂石墨炔材料及其制备方法和应用

NºPublicación:  CN120622471A 12/09/2025
Solicitante: 
龙岩学院
CN_120622471_PA

Resumen de: CN120622471A

本发明属于新能源电池技术领域,具体涉及一种氟掺杂石墨炔材料及其制备方法和应用。所述氟掺杂石墨炔材料的制备方法如下:在溶剂体系下,将石墨炔和固体氟源混合后,干燥,得到复合前驱体;在保护气氛下,将复合前驱体进行退火,以使氟源分解释放氟化氢和氟自由基,氟化氢或氟自由基通过亲核取代与石墨炔上的碳位点结合,形成C‑F键,得到氟掺杂石墨炔材料;石墨炔和固体氟源的质量比为30:1~4。本发明经氟掺杂后的石墨炔的缺陷增多和无序性降低,提高了石墨炔的储锂能力,从而改善了长期循环性能和大倍率性能。

一种两亲性量子点的合成方法及作为纳米驱油剂在油田中的应用

NºPublicación:  CN120622468A 12/09/2025
Solicitante: 
宁波锋成纳米科技有限公司
CN_120622468_PA

Resumen de: CN120622468A

本申请公开了一种两亲性量子点合成的方法及在纳米驱油中的应用,属于纳米驱油领域。所述合成方法包括:将含有碳源和氮源的混合物,在空气氛围中加热进行反应,将反应产物进行离心,过滤,干燥,得到所述两亲性量子点;所述碳源选自葡萄糖、甘露糖、柠檬酸、木质素、壳聚糖、淀粉中的至少一种;所述氮源选自烷基胺中的至少一种,其中,烷基胺的碳链长为C6到C12。合成的方法简单,可以不需要高压反应釜加热,工艺流程简单,适合大规模工业化生产;该系列两亲性碳量子点在水中和多种有机溶剂中均表现出较好的溶解性和较高的绝对荧光量子产率。

一种磷酸铁锂正极材料及其制备方法

NºPublicación:  CN120622451A 12/09/2025
Solicitante: 
湖南裕能新能源电池材料股份有限公司
CN_120622451_A

Resumen de: CN120622451A

本发明公开了一种磷酸铁锂正极材料及其制备方法,属于锂离子电池正极材料技术领域。一种磷酸铁锂正极材料的制备方法,包括以下步骤:A1:将锂源、磷酸铁、第一碳源混合后得到混合物料,加水进行研磨造粒,得到第一粉料,在惰性气体氛围下,对第一粉料进行煅烧处理,得到第一次烧结产物;A2:将第二碳源加入到第一次烧结产物中,研磨,得到第二粉料;A3:在惰性气体氛围下,对第二粉料进行煅烧处理,得到磷酸铁锂正极材料。本发明以改性碳纳米管/金属有机骨架材料复合纳米银为第二碳源,可以提升磷酸铁锂正极材料的循环性能以及比容量。

WICK-BASED ANALYTICAL DEVICE FOR MULTIPLEXED QUANTIFICATION OF BIOMARKERS USING CARBON DOTS INTEGRATED WITH MOLECULARLY IMPRINTED POLYMER

NºPublicación:  WO2025188593A1 12/09/2025
Solicitante: 
TRUSTEES OF TUFTS COLLEGE [US]
TRUSTEES OF TUFTS COLLEGE
WO_2025188593_PA

Resumen de: WO2025188593A1

A device for assaying analytes has a wicking substrate having a sample zone, a waste zone, a plurality of channels that each support capillary flow between the sample zone and the waste zone. The channels comprise different synthetic receptors that are selected to interact with different analytes. The channels also include nanoparticles that are configured to undergo a visible state change when an interaction between an analyte and a synthetic receptor occurs nearby. An extent of the state change along a channel is indicative of concentration of the analyte that corresponds to that channel.

FLUORINE-DOPED CARBON DOT (CD)-MODIFIED ENRICHMENT CHROMOGENIC MEMBRANE AND USE THEREOF IN DETECTION OF THREE PERFLUORINATED COMPOUNDS (PFCs)

NºPublicación:  US2025283830A1 11/09/2025
Solicitante: 
TIANGONG UNIV [CN]
Tiangong University
CN_119534444_PA

Resumen de: US2025283830A1

A fluorine-doped CD is synthesized through one-pot solvothermal synthesis as follows: dissolving 4-(diethylamino)salicylaldehyde and sodium fluoride in deionized water to produce an aqueous solution, and ultrasonically mixing the aqueous solution with phosphoric acid thoroughly to produce a mixture; placing the mixture in a reactor lined with polytetrafluoroethylene (PTFE), and allowing a reaction for 1 h to 3 h under heating at 180° C. to 220° C.; cooling, and conducting centrifugation to remove unreacted raw materials; collecting a resulting supernatant, and conducting dialysis in a dialysis bag for 24 h to 48 h to produce a sample; and lyophilizing the sample to produce the fluorine-doped CD. The fluorine-doped CD is adopted as a chromogenic agent to achieve the detection of PFCs, and accordingly, a enrichment chromogenic membrane is prepared in combination with UiO-66-F4. The enrichment chromogenic membrane allows convenient detection and can achieve the in-situ monitoring of three PFCs in water.

CHEMICAL-FREE PRODUCTION OF GRAPHENE-REINFORCED CEMENT AND CONCRETE

NºPublicación:  US2025282624A1 11/09/2025
Solicitante: 
GLOBAL GRAPHENE GROUP INC [US]
Global Graphene Group, Inc

Resumen de: US2025282624A1

Provided is a simple, fast, scalable, and environmentally benign method of producing a graphene-enhanced cement or concrete material, the method comprising: (a) mixing multiple particles of a graphitic material and multiple particles of a cement or concrete ingredient to form a mixture in an impacting chamber of an energy impacting apparatus, wherein the impacting chamber optionally contains therein ball-milling media other than the multiple particles of a cement or concrete ingredient; (b) operating the energy impacting apparatus with a frequency and an intensity for a length of time sufficient for peeling off graphene sheets from the particles of graphitic material and transferring the peeled graphene sheets to surfaces of the solid cement or concrete ingredient particles to produce particles of graphene-embraced or graphene-encapsulated cement or concrete ingredient particles inside the impacting chamber; and (c) recovering the graphene-embraced or graphene-encapsulated cement or concrete ingredient particles from the chamber.

CARBON NANOTUBE COMPOSITE COMPRISING MECHANICAL L IGANDS

NºPublicación:  US2025282621A1 11/09/2025
Solicitante: 
NANOCORE APS [DK]
Nanocore APS
PE_20242165_PA

Resumen de: US2025282621A1

A composite material comprising carbon nanotubes is described, wherein said composite material does not comprise any carbon nanotube aggregates having a smallest dimension larger than 1 mm. The efficiency of dispersion and anchoring as well as processing capability of the commercially relevant carbon nanotube composites are significantly improved.

SELF-ASSEMBLED BOROPHENE/GRAPHENE NANORIBBON MIXED-DIMENSIONAL HETEROSTRUCTURES AND METHOD OF SYNTHESIZING SAME

NºPublicación:  US2025282622A1 11/09/2025
Solicitante: 
NORTHWESTERN UNIV [US]
Northwestern University
US_2023008590_PA

Resumen de: US2025282622A1

This invention in one aspect relates to a method of synthesizing a self-assembled mixed-dimensional heterostructure including 2D metallic borophene and 1D semiconducting armchair-oriented graphene nanoribbons (aGNRs). The method includes depositing boron on a substrate to grow borophene thereon at a substrate temperature in an ultrahigh vacuum (UHV) chamber; sequentially depositing 4,4″-dibromo-p-terphenyl on the borophene grown substrate at room temperature in the UHV chamber to form a composite structure; and controlling multi-step on-surface coupling reactions of the composite structure to self-assemble a borophene/graphene nanoribbon mixed-dimensional heterostructure. The borophene/aGNR lateral heterointerfaces are structurally and electronically abrupt, thus demonstrating atomically well-defined metal-semiconductor heterojunctions.

ELECTROLYSIS METHODS THAT UTILIZE CARBON DIOXIDE AND ANON-IRON ADDITIVE FOR MAKING DESIRED NANOCARBON ALLOTROPES

NºPublicación:  US2025283225A1 11/09/2025
Solicitante: 
C2CNT LLC [US]
C2CNT LLC
US_2025043434_PA

Resumen de: US2025283225A1

The embodiments of the present disclosure relate to a method and apparatus for producing a carbon nanomaterial product (CNM) product that may comprise carbon nanotubes and various other allotropes of nanocarbon. The method and apparatus employ a consumable carbon dioxide (CO2) and a renewable carbonate electrolyte as reactants in an electrolysis reaction in order to make CNTs. In some embodiments of the present disclosure, operational conditions of the electrolysis reaction may be varied in order to produce the CNM product with a greater incidence of a desired allotrope of nanocarbon or a desired combination of two or more allotropes.

CARBON NANOTUBE DISPERSION SOLUTION, SLURRY FOR MANUFACTURING ELECTRODE, AND SECONDARY BATTERY

NºPublicación:  EP4613705A1 10/09/2025
Solicitante: 
DONGJIN SEMICHEM CO LTD [KR]
Dongjin Semichem Co., Ltd
EP_4613705_PA

Resumen de: EP4613705A1

The present invention relates to: a carbon nanotube dispersion solution; a slurry for manufacturing an electrode, containing carbon nanotubes; and a secondary battery. The performance of a secondary battery comprising carbon nanotubes can be improved by controlling the particle size and amount of the carbon nanotubes.

CARBON NANOTUBE DISPERSED LIQUID, COMPOSITION FOR BATTERY ELECTRODES USING SAME, AND BATTERY

NºPublicación:  EP4613703A1 10/09/2025
Solicitante: 
DKS CO LTD [JP]
DKS Co. Ltd
EP_4613703_PA

Resumen de: EP4613703A1

Carbon nanotube dispersibility and dispersion stability are improved.A carbon nanotube dispersion liquid according to an embodiment includes a carbon nanotube; carboxymethyl cellulose and/or a salt thereof; water; and a compound represented by general formula (1) below. In formula (1), R<sup>1</sup> represents a hydrogen atom, a methyl group, or an ethyl group, R<sup>2</sup> represents a hydrogen atom, a methyl group, or a hydrocarbon group that forms a 5-membered heterocyclic ring or a 6-membered heterocyclic ring together with an -N-C(=O)-N-R<sup>3</sup>-, R<sup>3</sup> represents a hydrogen atom, a methyl group, or a hydrocarbon group that forms a 5-membered heterocyclic ring or a 6-membered heterocyclic ring together with an -N-C(=O)-N-R<sup>2</sup>-, and R<sup>4</sup> represents a methyl group or an ethyl group.R<sup>1</sup> and R<sup>2</sup> are not simultaneously hydrogen atoms. The number of carbon atoms in the compound is 4 or greater.

CARBON NANOTUBE DISPERSED LIQUID, COMPOSITION FOR BATTERY ELECTRODES USING SAME, AND BATTERY

NºPublicación:  EP4613704A1 10/09/2025
Solicitante: 
DKS CO LTD [JP]
DKS Co. Ltd
EP_4613704_PA

Resumen de: EP4613704A1

Carbon nanotube dispersibility and dispersion stability are improved.A carbon nanotube dispersion liquid according to an embodiment includes a carbon nanotube; carboxymethyl cellulose and/or a salt thereof; water; and a compound represented by general formula (1) below. In formula (1), R represents a hydrogen atom or a methyl group.

一种低成本高压实磷酸铁锂正极材料的生产方法

NºPublicación:  CN120607234A 09/09/2025
Solicitante: 
山东精工电子科技股份有限公司
CN_120607234_PA

Resumen de: CN120607234A

本发明提供了一种低成本高压实磷酸铁锂正极材料的生产方法属于磷酸铁锂正极材料技术领域,所述生产方法包括以下步骤:S1.将磷酸铁和锂源加入羧基化碳纳米管分散液中,搅拌,过滤,干燥,压实成型,转入回转炉,进行低温烧结,得到无机碳掺杂磷酸铁前驱体;S2.将无机碳掺杂磷酸铁前驱体和锂源在聚乙烯醇溶液中搅拌均匀,压实成型,得到有机碳包覆磷酸铁锂混合物料;S3.对有机碳包覆磷酸铁锂混合物料分匣钵进入辊道炉,进行高温烧结,冷却,获得低成本高压实磷酸铁锂正极材料。本发明通过两阶段分炉烧结处理不同反应阶段,能够改善常规横向扩展排列数量及层数带来的磷酸铁锂材料形态一致性差、电化学性能欠佳的缺点。

一种基于表面配体功能化的多色碳量子点制备方法及应用

NºPublicación:  CN120607242A 09/09/2025
Solicitante: 
华东师范大学
CN_120607242_A

Resumen de: CN120607242A

本发明公开了一种基于表面配体功能化的多色碳量子点的制备方法,属于纳米技术领域。首先基于柠檬酸合成了天蓝色发光的碳量子点,经过过滤、透析纯化、表面修饰等步骤制备获得多色碳量子点,通过一系列表面配体功能化策略实现300nm‑1000nm范围内发射的有效调控。本发明提出的波长调控方法系统简单有效,合成方法简单、方便。本发明制备得到的碳量子点荧光量子产率高,最高可达79%;成本和毒性低,并且发光波长可调控至整个可见光谱以及近红外波段。

一种以艾叶为原料合成碳纳米球的方法以及碳纳米球的应用

NºPublicación:  CN120607245A 09/09/2025
Solicitante: 
山西中医药大学
CN_120607245_PA

Resumen de: CN120607245A

本发明提供了一种以艾叶为原料合成碳纳米球的方法以及碳纳米球的应用,属于碳纳米球技术领域。本发明采用艾叶为原料,将其加入去离子水中进行水热反应,经过离心、过滤、干燥、得到碳纳米球。本发明制备的碳纳米球可作为负载药物的载体。本发明采用药食同源的艾草为原料,通过水热反应制备得到碳纳米球;碳纳米球能够稳定负载抗肿瘤药物阿霉素并将其运输到肿瘤细胞中,且能长时间释放药物;同时碳纳米球可以将阿霉素运输到肿瘤微环境,进而发挥药效,提高了阿霉素的生物利用度,降低阿霉素对正常细胞的副作用。本发明的碳纳米球是具有可控药物释放特性的新型纳米材料。

一种层状二氧化钛基电极材料及其制备方法和应用

NºPublicación:  CN120607278A 09/09/2025
Solicitante: 
西北工业大学深圳研究院
CN_120607278_PA

Resumen de: CN120607278A

本发明公开了一种层状二氧化钛基电极材料及其制备方法和应用,属于钠离子电池钛基负极材料技术领域。上述制备方法如下:对层状碱金属钛酸盐K0.8Li0.27Ti1.73O4依次进行酸化处理和抽滤干燥处理得到层状钛酸H1.07Ti1.73O4粉末,随后将层状钛酸H1.07Ti1.73O4粉末与膨胀剂混合进行膨胀处理后得到膨胀的层状钛酸,再向其中加入碳前驱体溶液并搅拌,然后静置处理得到胶状前驱体;对胶状前驱体进行水热处理得到中间电极材料,水洗中间电极材料后进行高温煅烧碳化处理,得到层状二氧化钛基电极材料。制得的材料中二氧化钛层和碳层交替排列,使得碳材料与TiO2充分接触,最大化提高导电性。

由多壁碳纳米管和氧化锌纳米片复合而成的气敏纳米材料及其在甲烷气体检测中的应用

NºPublicación:  CN120607273A 09/09/2025
Solicitante: 
福州大学
CN_120607273_A

Resumen de: CN120607273A

本发明属于气敏材料技术领域,特别涉及由多壁碳纳米管和氧化锌纳米片复合而成的高性能气敏纳米材料及其在甲烷气体检测中的应用。传统的氧化锌基气敏材料在检测甲烷气体时灵敏度不足。本发明通过将多壁碳纳米管与氧化锌纳米片复合,旨在提高气敏材料对甲烷气体的灵敏度。此外,许多气敏材料需要在较高温度下工作以获得较好的性能,这限制了它们在低温环境下的应用。本发明通过将多壁碳纳米管和氧化锌纳米片复合制备高性能气敏纳米材料,实现了在较低温度下(50℃)的高效气敏性能。

一种高荧光量子产率多色的碳量子点、基于碳量子点的LED器件、制备方法及应用

NºPublicación:  CN120607243A 09/09/2025
Solicitante: 
华东师范大学
CN_120607243_A

Resumen de: CN120607243A

本发明公开了一种基于高荧光量子产率的多色碳量子点的多色LED器件以及白光LED器件的制备方法及其应用。本发明所述方法包括:首先柠檬酸合成了天蓝色发光的碳量子点,然后对天蓝色碳量子点进行表面修饰,获得了深蓝色、天蓝色、绿色、黄色、橙色、红色以及近红外发光的多色碳量子点,其中发光中心波长分别为400nm、460nm、535nm、577nm、640nm、750nm和880nm。以多色碳量子点作为发光层制备了多色和白光的LED器件。本发明所述的合成方法简单、方便,制备得到的碳量子点荧光量子产率高,成本和毒性低,制备的多色和白光LED器件亮度高并且外部量子效率EQE最高可达2.42%。

一种多孔菜花状MnO@C水系锌离子电池正极材料的制备方法

NºPublicación:  CN120589793A 05/09/2025
Solicitante: 
河北工业大学
CN_120589793_PA

Resumen de: CN120589793A

本发明为一种多孔菜花状MnO@C水系锌离子电池正极材料的制备方法。该方法采用低成本且环境友好的酒石酸盐作为配位剂,通过其与Mn2+配位得到酒石酸锰作为前驱体,以NaCl作为模板和反应介质,利用球磨技术将前驱体与NaCl进行充分混合,并通过调控煅烧温度,得到由碳包覆MnO纳米颗粒组装的多孔菜花状MnO@C水系锌离子电池正极材料。本发明成功解决了配位剂有毒有害以及MnO在高温下团聚和碳分布不均匀的问题,得到的复合材料在0.2A g‑1的电流密度下的最高容量为561mAh g‑1,循环100圈后容量依然高达507mAh g‑1。

丙酮酸酯型碳点光引发剂及其制备和应用

NºPublicación:  CN120589735A 05/09/2025
Solicitante: 
湖北固润科技股份有限公司
CN_120589735_PA

Resumen de: CN120589735A

本发明涉及一种丙酮酸酯型碳点光引发剂,其中所述碳点表面具有含丙酮酸酯结构部分的基团,并且所述碳点的平均粒径为1‑50nm。该类丙酮酸酯型碳点光引发剂作为光引发剂能够在200‑750nm,尤其是250‑500nm范围内表现出良好的引发性能,可以有效地引发可光聚合单体,尤其是(甲基)丙烯酸酯类单体的光聚合反应。本发明还涉及该丙酮酸酯型碳点光引发剂的制备方法及其用途,该类丙酮酸酯型碳点光引发剂尤其适用于UV‑VIS LED光源固化。本发明的光引发剂生物毒性低,迁移率低,同时具有优良的生物相容性,可以用于光聚合材料及生物大分子等领域,而且合成路线简单,从而具有极高实用价值。

一种氢氟原子掺杂石墨炔材料及其制备方法

NºPublicación:  CN120589738A 05/09/2025
Solicitante: 
北京化工大学
CN_120589738_A

Resumen de: CN120589738A

一种氢氟原子掺杂石墨炔材料及其制备方法,涉及碳材料技术领域。以卤代芳香烃和炔基化合物为原料,以钯催化剂和铜催化剂为催化体系,通过炔基化合物的炔键与卤代芳香烃进行Sonogashira偶联反应,获得氢氟掺杂石墨炔基材料。本发明提供的石墨炔材料具有大的孔径、多的活性位点和高的热稳定性和化学稳定性,使得该氢氟掺杂石墨炔材料具有优异的电化学储能性质,将其作锂离子电池负极应用时,在0.05Ag‑1下表现出1155mAh g‑1的可逆容量,几乎是商业化石墨负极材料(300~350mAh g‑1)的3倍。显著促进了石墨炔材料在电化学储能领域的应用。

一种镍酞菁修饰的碳纳米管材料及其制备方法和应用

NºPublicación:  CN120591829A 05/09/2025
Solicitante: 
天津大学
CN_120591829_PA

Resumen de: CN120591829A

本发明涉及金属酞菁与碳纳米管复合材料技术领域,特别是一种镍酞菁修饰的碳纳米管材料及其制备方法和应用,该镍酞菁修饰的碳纳米管材料的制备操作为:将碳纳米管按照质量体积比(50‑200)mg:20mL加入到有机溶剂Ⅰ中,在冰水浴下超声破碎处理得到溶液A;将镍酞菁按照质量体积比(5‑20)mg:20mL加入到有机溶剂Ⅱ中,在冰水浴下超声破碎处理得到溶液B;将溶液A和溶液B按照体积比1:1混合,先在室温下剧烈搅拌12‑36h,再于60‑120℃下进行真空干燥;其表现出高催化活性、良好的选择性、优异的导电性,既可用于电催化氧还原制备过氧化氢,又可用作固态电解质反应器阴极催化剂生产过氧化氢溶液。

一种提升木质素基钠电负极硬碳层间距的方法

NºPublicación:  CN120589742A 05/09/2025
Solicitante: 
广西科学院
CN_120589742_PA

Resumen de: CN120589742A

本发明公开了一种提升木质素基钠电负极硬碳层间距的方法,属于钠离子电池材料技术领域,该方法通过在含水率≤5%的木质素粉体上喷淋1‑5wt%过氧化氢溶液(液固比0.5‑2:1),60‑80℃预氧化6‑8小时引入含氧基团;经程序升温至1200‑1600℃碳化调控层间距至0.36‑0.40nm;再通过浸泡打浆、高压碱蒸煮(3% NaOH,120‑130℃)、热酸浴(2M HCl,80‑90℃)纯化及气流研磨,制得D50=7‑9μm的硬碳负极材料。本发明以废弃木质素替代椰壳炭/酚醛树脂,用过氧化氢预氧化提升石墨烯微晶的层间距,成本低,质量高,生产技术简单,烧制出高价值的钠电负极硬碳,有良好的经济效益和社会效益,应用前景广阔。

硅碳材料及其制备方法、二次电池和电子装置

NºPublicación:  CN120600792A 05/09/2025
Solicitante: 
宁德新能源科技有限公司
CN_120600792_A

Resumen de: CN120600792A

本申请提供一种硅碳材料及其制备方法、二次电池和电子装置,硅碳材料包括碳骨架和位于碳骨架的孔内的硅颗粒,硅碳材料包括第一硅碳颗粒和第二硅碳颗粒,粒径为R1的硅碳材料为第一硅碳颗粒,3μm≤R1≤6μm,第一硅碳颗粒的平均弹性模量为E1,30GPa≤E1≤65GPa;粒径为R2的硅碳材料为第二硅碳颗粒,6μm<R2≤15μm,第二硅碳颗粒的平均弹性模量为E2,68GPa≤E2≤168GPa。本申请提供的硅碳材料能够提高二次电池的循环性能和改善二次电池的膨胀。

一种制备大面积自支撑石墨烯或石墨烯复合物薄膜的方法

NºPublicación:  CN120589794A 05/09/2025
Solicitante: 
天津理工大学南开大学
CN_120589794_PA

Resumen de: CN120589794A

本发明公开了一种制备大面积自支撑石墨烯或石墨烯复合物薄膜的方法,该方法采用连续化生产工艺,利用金属与前驱体材料之间自发的氧化还原反应实现石墨烯或石墨烯复合物的原位组装,通过控制金属箔片的张力和传送速度、前驱体分散液的浓度和pH、干燥过程的温度、收卷辊轴的半径等参数,连续制备得到大面积且厚度可控的自支撑石墨烯或石墨烯复合物薄膜。本发明的自支撑石墨烯或石墨烯复合物薄膜的连续化制备方法,具有工艺可控、能耗低、方法简单、操作安全、制备效率高的优势。

磷酰氧型碳点光引发剂及其制备和应用

NºPublicación:  CN120589736A 05/09/2025
Solicitante: 
湖北固润科技股份有限公司
CN_120589736_PA

Resumen de: CN120589736A

本发明涉及一种磷酰氧型碳点光引发剂,其中所述碳点表面具有含磷酰氧结构部分的基团,并且所述碳点的平均粒径为1‑50nm。该类磷酰氧型碳点光引发剂作为光引发剂能够在200‑1200nm,尤其是250‑660nm范围内表现出良好的引发性能,可以有效地引发可光聚合单体,尤其是(甲基)丙烯酸酯类单体的光聚合反应。本发明还涉及该磷酰氧型碳点光引发剂的制备方法及其用途,该类磷酰氧型碳点光引发剂尤其适用于UV‑VIS LED光源固化。本发明的光引发剂生物毒性低,迁移率低,同时具有优良的生物相容性,可以用于光聚合材料及生物大分子等领域,而且合成路线简单,从而具有极高实用价值。

石墨烯与碳纳米管螺旋核壳垂直互联结构及其制备方法

NºPublicación:  CN120591783A 05/09/2025
Solicitante: 
湖州镓奥科技有限公司
CN_120591783_PA

Resumen de: CN120591783A

本发明公开了石墨烯与碳纳米管螺旋核壳垂直互联结构,包括基板,所述基板上设有Fe纳米颗粒层,所述Fe纳米颗粒层上垂直阵列的生长有碳纳米管,所述碳纳米管的表面螺旋生长有2~5层的石墨烯层,所述石墨烯层沿碳纳米管轴向呈螺旋状生长,螺旋生长角为10~20°。超低接触电阻:螺旋结构使载流子迁移率提升至1.5×105cm2/(V·s),接触电阻达8.3×10‑9Ω·cm2,传统的非螺旋结构的6.5×10‑8Ω·cm2。高频特性优化:THz时域光谱显示,螺旋结构在10~20GHz频段介电损耗降低至0.0008,传统的无序结构为0.005;极端条件稳定性:300℃老化1000h后电阻变化率<0.9%;电流密度耐受性达1.2×109A/cm2。

一种光致变色荧光碳点材料及制备方法和应用

NºPublicación:  CN120590940A 05/09/2025
Solicitante: 
华南农业大学
CN_120590940_PA

Resumen de: CN120590940A

本发明公开了一种光致变色荧光碳点及制备方法和应用,制备方法包括以下步骤:步骤一:将碳酸盐加入N,N‑二甲基甲酰胺中,混合搅拌均匀;步骤二:加入1,4,5,8‑萘四甲酸酐,继续搅拌,获得混合溶液;步骤三:将混合溶液置于160~200℃烘箱中热解5~10小时,得到光致变色荧光碳点材料。本发明通过一步热解法获得具有光致变色的荧光碳点材料,与现有技术相比,本发明的制备方法制备时间短,过程简单,无需后处理,生产成本低。所制备的光致变色荧光材料还具有荧光颜色变化明显,荧光范围跨度大和可逆性好的优点,适用于信息加密和紫外线检测方面,适合大规模的生产和应用。

一种有机-无机杂化硼酸碳点固化剂及其在制备环氧树脂复合材料中的应用

NºPublicación:  CN120590943A 05/09/2025
Solicitante: 
厦门大学
CN_120590943_PA

Resumen de: CN120590943A

本发明公开了一种有机‑无机杂化硼酸碳点固化剂及其在制备环氧树脂复合材料中的应用,由含有苯硼酸结构的前驱体R1‑C6H4‑B(OH)2、含有硅氧烷结构的前驱体R3‑(CH2)n‑Si(R2)3和溶剂通过水热/溶剂热反应制成。本发明的有机‑无机杂化硼酸碳点固化剂可兼具固化剂和填料作用,其表面丰富的官能团能有效固化环氧树脂,碳点纳米粒子则优化环氧树脂复合材料的力学性能和介电性能,实现环氧树脂复合材料综合性能的提升。

一种板蓝根衍生碳点及其制备方法与应用

NºPublicación:  CN120589737A 05/09/2025
Solicitante: 
安徽大学
CN_120589737_PA

Resumen de: CN120589737A

本发明公开了一种板蓝根衍生碳点及其制备方法与应用,属于生物医用新材料技术领域。其是通过一步水热法生成碳化产物,再经过分离纯化得到所述板蓝根衍生的碳点。该碳点不含金属元素,无毒性,生物安全性高,且无论在体外还是体内均表现出良好的自由基清除活性和一定的类超氧化物歧化酶活性以及良好的生物相容性。基于此,该板蓝根衍生的碳点还表现出优良的抗炎活性,能够下调细胞的炎症水平、缓解AD线虫的瘫痪症状,缓解LPS诱导的小鼠记忆力下降并治疗LPS诱导的小鼠阿尔兹海默症,并可进一步应用于制备治疗神经退行性疾病的药物。

一种以废弃咖啡渣为碳源的碳量子点的制备方法及碳点涂层抗菌织物的制备和应用

NºPublicación:  CN120590941A 05/09/2025
Solicitante: 
铜仁学院
CN_120590941_PA

Resumen de: CN120590941A

本发明公开了一种以废弃咖啡渣为碳源的碳量子点的制备方法及碳点涂层抗菌织物的制备和应用,以咖啡渣为碳源采用水热法进行反应,经过合成溶液的离心、过滤、透析、蒸馏、冷冻干燥等步骤制备得到碳量子点。将织物以简单浸渍在碳点溶液的方式制备碳点涂层抗菌织物。碳量子点及碳点涂层织物的抗菌性通过对金黄色葡萄球菌的抑菌性评价。制得的碳点与金黄色葡萄球菌混合培养数小时之后,再将细菌溶液涂布在LB固体培养基上,继续在37℃培养箱中培养测其抗菌性。碳点涂层抗菌织物的抗菌性通过抑菌圈测试方法。测试发现制备的碳量子点及抗菌织物抗菌性强,满足各种抗菌材料的应用要求。

肟酯型碳点光引发剂及其制备和应用

NºPublicación:  CN120589734A 05/09/2025
Solicitante: 
湖北固润科技股份有限公司
CN_120589734_PA

Resumen de: CN120589734A

本发明涉及一种肟酯型碳点光引发剂,其中所述碳点表面具有含肟酯结构部分的基团,并且所述碳点的平均粒径为1‑50nm。该类肟酯型碳点光引发剂作为光引发剂能够在200‑1200nm,尤其是250‑660nm范围内表现出良好的引发性能,可以有效地引发可光聚合单体,尤其是(甲基)丙烯酸酯类单体的光聚合反应。本发明还涉及该肟酯型碳点光引发剂的制备方法及其用途,该类肟酯型碳点光引发剂尤其适用于UV‑VIS LED光源固化。本发明的光引发剂生物毒性低,迁移率低,同时具有优良的生物相容性,可以用于光聚合材料及生物大分子等领域,而且合成路线简单,从而具有极高实用价值。

一种锌溴液流电池用正极材料及其制备方法和应用

NºPublicación:  CN120600840A 05/09/2025
Solicitante: 
西安热工研究院有限公司华能赫章风力发电有限公司
CN_120600840_PA

Resumen de: CN120600840A

本发明公开了一种锌溴液流电池用正极材料及其制备方法和应用,属于锌溴液流电池技术领域,将活性炭源破碎、过筛后,加入至氧化石墨烯水分散液中,搅拌,离心,去除上清液,烘干后,与活化剂混合,在惰性气氛下进行活化处理后;洗涤至中性、烘干,过筛后,得到石墨烯/活性炭复合材料;将石墨烯/活性炭复合材料附着于碳塑双极板上,得到锌溴液流电池用正极材料。通过石墨烯/活性炭复合体系结合高导电网络、分级孔和表面官能团,突破传统碳材料Br2反应动力学瓶颈。

一种十八面体铈钴复合氧化物锂电池负极材料及其制备方法

NºPublicación:  CN120589800A 05/09/2025
Solicitante: 
淮阴师范学院
CN_120589800_PA

Resumen de: CN120589800A

本发明公开了一种十八面体铈钴复合氧化物锂电池负极材料及其制备方法,该制备方法包括以下步骤:将铈盐溶于无水乙醇中,配制铈盐醇溶液;将钴氰化钾溶于水中,配制钴盐溶液,并依次加入葡萄糖和羧甲基纤维素钠,得到含葡萄糖、羧甲基纤维素钠和钴盐的混合水溶液;将两种溶液混合,搅拌得到白色沉淀,经离心分离,乙醇洗涤三次,烘干得到白色铈钴前驱体。将所得铈钴前驱体置于带盖坩埚中,包裹薄箔,用马弗炉进行高温煅烧,自然冷却后得到十八面体铈钴复合氧化物。本发明的十八面体铈钴复合氧化物负极材料具有特殊的微观结构,有着较好的充放电容量及良好的循环性。

一种碳量子点、钯离子的检测方法、CNN、黄光LED及其在绿豆生长中的应用

NºPublicación:  CN120590942A 05/09/2025
Solicitante: 
宁波大学
CN_120590942_PA

Resumen de: CN120590942A

本发明涉及一种碳量子点、钯离子的检测方法、CNN、黄光LED及其在绿豆生长中的应用。本发明碳量子点合成方法检测,制备成本低廉。此外Pd2+和碳量子点之间基于静态淬灭效应以及光诱导电子转移,一方面使得Pd2+增加了碳量子点的发射波长,另一方面使得碳量子点对Pd2+产生了较强的检测特异性。

一种近红外光热材料及其制备方法与应用

NºPublicación:  CN120586088A 05/09/2025
Solicitante: 
华南理工大学
CN_120586088_PA

Resumen de: CN120586088A

本发明公开了一种近红外光热材料及其制备方法与应用。所述近红外光热材料是是以ZIF‑8金属有机框架负载茶褐素碳量子点的对近红外光响应的纳米材料。其制备方法包括如下步骤:茶褐素碳量子点和ZIF‑8混合,加入去离子水分散,搅拌后,离心保留沉淀,干燥后得到近红外光热材料TB‑CQDs@ZIF‑8。本发明制备的近红外光热材料因TB‑CQDs和ZIF‑8之间的互补与协同作用,解决了TB‑CQDs的自聚集问题,使其能够在近红外激发条件下相较于原有碳点具有更好的光热性,可用作体内外杀菌剂。

一种磷酸锰铁锂正极材料的制备方法

NºPublicación:  CN120600806A 05/09/2025
Solicitante: 
紫金矿业集团股份有限公司厦门紫金新能源新材料科技有限公司厦门紫金矿冶技术有限公司
CN_120600806_PA

Resumen de: CN120600806A

本发明提供一种磷酸锰铁锂正极材料的制备方法,涉及二次电池正极材料技术领域。磷酸锰铁锂正极材料的制备方法,将多种不同粒径的磷酸锰铁锂颗粒级配后进行保温处理;保温处理包括680‑800℃的第一高温处理和之后的第二高温处理;第二高温处理的温度比第一高温处理的温度低10‑100℃。优选的,多种不同粒径的磷酸锰铁锂颗粒可以是三种不同粒径。本发明的磷酸锰铁锂正极材料具有更高的压实密度和更好的电性能。

カーボンナノチューブ集合体及びその製造方法

NºPublicación:  JP2025129315A 04/09/2025
Solicitante: 
日本ゼオン株式会社
JP_2025129315_PA

Resumen de: US2025243066A1

A carbon nanotube assembly satisfies at least one of the following conditions (1) to (3): (1) an FT-IR spectrum of a CNT dispersion obtained by dispersing the CNT assembly has a peak based on plasmon resonance of the CNTs in a wave number range of greater than 300 cm−1 and 2000 cm−1 or less; (2) the highest peak in a differential pore capacity distribution of the CNT assembly is located within a pore size range of more than 100 nm and less than 400 nm; and (3) a two-dimensional spatial frequency spectrum of an 10 electronic micrographic image of the CNT assembly has at least one peak within a range of 1 μm−1 or more and 100 μm−1 or less.

POWER GENERATION ELEMENT AND POWER GENERATION DEVICE

NºPublicación:  WO2025182921A1 04/09/2025
Solicitante: 
TOHOKU UNIV [JP]
\u56FD\u7ACB\u5927\u5B66\u6CD5\u4EBA\u6771\u5317\u5927\u5B66
WO_2025182921_PA

Resumen de: WO2025182921A1

The present invention achieves effective power generation using liquid flow. This power generation element has a carbon material installed on the surface of a flow path through which a liquid flows. The carbon material is installed across a region where the liquid has an irregular flow and a region including a developed flow.

CONDUCTIVE ELEMENT

NºPublicación:  US2025279226A1 04/09/2025
Solicitante: 
QUANTUM CONDUCTORS LTD [GB]
Quantum Conductors Ltd
EP_4401093_A2

Resumen de: US2025279226A1

Methods for producing a conductive element precursor and a conductive element, such as a tape or wire, are provided. The methods comprise growing a plurality of carbon nanotubes on a metallic substrate and coating carbon nanotubes of the plurality of carbon nanotubes on the metallic substrate with a metallic material.

Carbon-Carbon Nanotube Hybrid Materials and Methods of Producing Same

NºPublicación:  US2025276901A1 04/09/2025
Solicitante: 
CHASM ADVANCED MAT INC [US]
Chasm Advanced Materials, Inc
JP_2024169494_PA

Resumen de: US2025276901A1

Carbon-carbon nanotube (CNT) hybrid materials, and methods of producing the hybrid materials. The hybrid materials include carbon particles and CNTs on the surface of the particles. The CNT comprises more than about 3.2 weight percent of the hybrid material.

Carbon Nanotube End Cap Impregnated Multifunctional Catalyst

NºPublicación:  US2025276902A1 04/09/2025
Solicitante: 
GURIN MICHAEL [US]
Gurin Michael

Resumen de: US2025276902A1

A multifunctional end cap catalyst is provided, comprising a multi-wall carbon nanotube with a multi-metal catalyst at the end cap. The catalyst contributes preferentially to growing a multi-wall carbon nanotube through a methane pyrolysis process at a lower temperature, and then infuses the nanotube into a host material, such as concrete, asphalt, polymer, or steel, improving functional parameters including thermal conductivity, electrical conductivity, wettability, flexural strength, tensile strength, or interfacial bonding strength. The catalyst can also increase the host material's decrease phonon scattering or interfacial resistance, and lower the final defect density of the multi-wall carbon nanotube. The multifunctional end cap catalyst can be composed of various metals, including copper, nickel, and manganese, and can achieve specific functional states, such as oxidized or functionalized metal states, without increasing the final defect density.

カーボンナノチューブ分散液、その製造方法、それを含む電極スラリー組成物、それを含む電極、およびそれを含む二次電池

NºPublicación:  JP2025529298A 04/09/2025
Solicitante: 
バッテリーアールカンパニーリミテッド
JP_2025529298_A

Resumen de: CN119836398A

The present invention relates to a carbon nanotube dispersion liquid, a method for preparing the same, an electrode slurry composition comprising the same, an electrode comprising the same, and a secondary battery comprising the same, the carbon nanotube dispersion liquid comprising: carbon nanotubes; a first dispersant having an amide group; a second dispersant having one or more functional groups selected from the group consisting of a hydroxyl group and a carboxyl group; and a sulfur element.

一种α-熊果苷衍生碳量子点的低温快速宏量制备方法

NºPublicación:  CN120573687A 02/09/2025
Solicitante: 
河北工业大学
CN_120573687_PA

Resumen de: CN120573687A

本发明为一种α‑熊果苷衍生碳量子点的低温快速宏量制备方法。该方法包括以下步骤:步骤1:将α‑熊果苷加入到去离子水中;步骤2:将上步配制的α‑熊果苷溶液通过微波加热把温度升高至60~100℃,保温时间10~30min,反应后得到α‑熊果苷衍生碳量子点溶液;步骤3:取步骤2中的α‑熊果苷衍生碳量子点溶液,然后加入等体积的无水乙醇,离心5~15min,得到α‑熊果苷衍生碳量子点固体,低温烘干后得到α‑熊果苷衍生碳量子点粉末。本发明解决了大多数碳量子点制备方法上存在的合成温度高、反应时间长、产率低和能耗高的问题,为实现工业化生产提供了新的方法。

一种辐照快速合成石墨炔及石墨炔复合材料的方法

NºPublicación:  CN120575262A 02/09/2025
Solicitante: 
厦门大学
CN_120575262_A

Resumen de: CN120575262A

本发明属于材料合成技术领域,具体公开了一种辐照快速合成石墨炔及石墨炔复合材料的方法,包括如下步骤:将HEB‑TMS与金属盐超声均匀混合于溶剂中得到混合溶液;将所得混合溶液置于辐照源下辐照处理,辐照处理后经清洗、离心分离、冷冻干燥处理得到石墨炔复合材料。本发明通过高能电离辐射实现HEB‑TMS的原位脱硅偶联,省去耗时且对空气敏感的脱保护步骤,大大降低了时间成本和经济成本,避免了脱去硅保护基团后单体的高敏感性,且该方法具有普适性;本发明通过调节单体量、溶剂、金属盐种类及用量、辐照剂量等参数,可调控石墨炔产率、金属负载状态及石墨炔复合材料形貌。

一种钒酸铈/氮掺杂石墨烯复合材料、GCE传感器及其制备方法和应用

NºPublicación:  CN120573747A 02/09/2025
Solicitante: 
郑州大学
CN_120573747_PA

Resumen de: CN120573747A

本发明属于分析化学领域,涉及农药残留的电化学传感测量。本申请提供了一种钒酸铈/氮掺杂石墨烯复合材料、GCE传感器及其制备方法和应用,复合材料制备步骤如下:将偏钒酸铵溶液加至硝酸铈铵溶液中,搅拌后加入尿素,混匀后记为A液;向单层氧化石墨烯分散液中加入尿素,混匀后记为B液;将A液与B液混匀后,进行水热反应,反应结束后所得产物经离心、洗涤、干燥和研磨后得钒酸铈/氮掺杂石墨烯复合材料,利用该复合材料制备的电化学传感器既可以单独测定杀螟硫磷和吡虫啉,又可对两种农药进行同时检测,具有良好的重现性、稳定性、抗干扰性和选择性。经实际验证本发明的传感器可用于实际样品中杀螟硫磷和吡虫啉的检测。

一种等离子体热喷处理硅泥制备硅碳纳米材料的方法

NºPublicación:  CN120573708A 02/09/2025
Solicitante: 
昆明理工大学
CN_120573708_PA

Resumen de: CN120573708A

本发明涉及固废资源化与纳米材料制备技术领域,具体涉及一种等离子体热喷处理硅泥制备硅碳纳米材料的方法,S1:将硅泥废料、液态碳前驱体与氧化石墨烯按质量比1:(0.001‑1):(0.001‑1)进行机械混合;S2:将混合物料在180℃以下进行喷雾干燥,获得粒径为5‑50μm的球形前驱体粉体;S3:以Ar/H2混合气体为载气,其中H2体积占比5‑20%,采用微波等离子体喷枪于10秒内将前驱体粉体加热至1500‑2000℃;S4:在Ar/H2保护气氛中,于600‑800℃煅烧3‑10h,使碳前驱体裂解形成连续包覆层;本发明突破传统分步工艺限制,实现硅氧层非平衡态刻蚀、碳层梯度生长与导电网络自组装的协同调控,所得材料兼具高比容量(>2200mAh/g)和优异循环稳定性,为光伏硅泥资源化利用提供高效绿色解决方案。

一种基于脉冲DC-PECVD制备少层石墨烯的方法及应用

NºPublicación:  CN120573693A 02/09/2025
Solicitante: 
中国科学院苏州纳米技术与纳米仿生研究所
CN_120573693_A

Resumen de: CN120573693A

本发明提供一种基于脉冲DC‑PECVD制备少层石墨烯的方法和应用。所述制备方法包括:将基底置于PECVD系统的反应腔室中,调节真空度,并将基底加热至预设温度;向反应腔室中通入碳源和氢气,采用脉冲直流等离子体周期性裂解所述碳源,从而在基底上生长得到少层石墨烯;脉冲直流等离子体的电流为50‑200mA/cm2,占空比为10‑50%,频率为1‑100kHz。本发明方法制得的少层石墨烯层数稳定、尺寸均匀、缺陷密度低,具有优异的电导率,适合应用于电池的集流体修饰和正极活性材料包覆。其于集流体上形成的修饰层不仅能够改善电导性能,还能够提高极片的压实密度、改善集流体与活性层间的粘附强度;采用该层石墨烯包覆正极活性材料,能够提高正极材料的充放电倍率特性以及克容量发挥。

纳米管防护膜、防护膜组件、曝光原版及曝光装置

NºPublicación:  CN120584321A 02/09/2025
Solicitante: 
三井化学株式会社
CN_120584321_A

Resumen de: TW202447332A

The nanotube pellicle film according to the present disclosure has a ratio of ventilation resistance to film thickness of 0.015 Pa.cm2/(sccm.nm) or greater.

介孔碳负载锌锰氧化物纳米球及其制备方法和应用

NºPublicación:  CN120573685A 02/09/2025
Solicitante: 
扬州大学
CN_120573685_PA

Resumen de: CN120573685A

介孔碳负载锌锰氧化物纳米球及其制备方法和应用,属于可逆二次电池技术领域,其将锌源、锰盐和介孔碳纳米球溶于溶剂中形成溶液A;将高锰酸钾分散于溶剂中形成溶液B;将溶液B加入溶液A中搅拌混合;将所得悬浮液加热,离心收集产物并洗涤;在空气、Ar或N2气氛中将产物加热,获得氮掺杂介孔碳负载锌锰氧化物纳米球。本发明的合成方法更为简便;所制备的复合材料中锌锰氧化物纳米颗粒均匀负载于介孔氮掺杂碳纳米球,锌离子储存能力优异;相较于传统电池正极材料,该复合材料储能能力更高且循环稳定性更强;同时,本发明制备方法具有成本优势,对推动水系锌离子电池的实用化进程具有积极意义。

一种Fe3C@C组装纳米吸波结构及其制备方法

NºPublicación:  CN120573706A 02/09/2025
Solicitante: 
中航西安飞机工业集团股份有限公司
CN_120573706_PA

Resumen de: CN120573706A

本发明公开一种Fe3C@C组装纳米吸波结构及其制备方法,制备方法为:通过水热法合成Fe2O3@C球,采用空气氧化法对Fe2O3@C球进行除碳处理,获得Fe2O3空心球前驱体,最后所得的Fe2O3空心球前驱体进行化学气相沉积CVD反应,以将Fe2O3空心球前驱体中的Fe2O3相转变为Fe3C相,形成Fe3C空心球,并在Fe3C空心球表面原位生长出C纳米颗粒阵列,从而获得Fe3C@C组装纳米吸波结构。本发明解决了现有磁性吸波材料存在的密度大、阻抗匹配较差,以及电磁波损耗效率低等问题;本发明制备的纳米吸波结构,易于实现介电损耗和磁损耗的耦合和阻抗匹配的优化,其表面C纳米颗粒阵列结构和空心结构,使电磁波的多重散射效应大幅增强,大量Fe3C‑C异质界面促进了界面极化弛豫损耗效应的增强,提高了吸波性能。

一种基于复合印模的二维材料连续共形转移方法

NºPublicación:  CN120573754A 02/09/2025
Solicitante: 
中国人民大学
CN_120573754_PA

Resumen de: CN120573754A

本申请涉及一种基于复合印模的二维材料连续共形转移方法,属于二维材料转移技术领域。该方法包括步骤:提供复合印模,包括依次层叠的硬质基底、第一热塑性聚合物层、第二热塑性聚合物层和第一二维材料层,第一热塑性聚合物层的熔点低于第二热塑性聚合物层的熔点;提供待转移基体,包括牺牲衬底和设于牺牲衬底表面的第二二维材料层;将复合印模设有第一二维材料层的一侧按压至第二二维材料层,升温至第一热塑性聚合物层软化变形,保温一段时间后降温,将第二二维材料层从牺牲衬底分离,重复多次,直至于复合印模表面形成预定数目的第二二维材料层;移除硬质基底、第一热塑性聚合物层和第二热塑性聚合物层,获得二维叠层结构。

一种耐腐蚀多重阴离子改性碳纳米片的制备方法

NºPublicación:  CN120573686A 02/09/2025
Solicitante: 
哈尔滨工程大学
CN_120573686_PA

Resumen de: CN120573686A

本发明公开了一种耐腐蚀多重阴离子改性碳纳米片的制备方法,属于纳米功能材料制备技术领域。所述制备方法包括:将碳源、熔盐模板和水混合,经退火,得到碳纳米片;将所述碳纳米片顺次在含氮硫化合物溶液、含磷溶液和含硼溶液中进行第一次水热反应、第二次水热反应和第三次水热反应,得到所述耐腐蚀多重阴离子改性碳纳米片。本发明通过盐模板法、热力学调控以及多段水热掺杂过程,制备了包含N、S、P、B多重阴离子改性的碳纳米片材料。本发明增加了碳材料原子调控新自由度,且所得的多重阴离子改性的碳纳米片材料具有卓越的电磁波吸收性能和高环境稳定性。

一种高导热石墨烯散热膜及其制备方法

NºPublicación:  CN120573692A 02/09/2025
Solicitante: 
杭州高烯散热材料科技有限公司
CN_120573692_A

Resumen de: CN120573692A

本发明公开了一种高导热石墨烯散热膜及其制备方法。采用半真空加压预还原—真空热压预石墨化—真空压延—气氛加压石墨化的方式、配上合适的工艺进行还原。通过抽真空、通气、升温工艺与压力四者结合,快速将还原产生的水蒸气和其他气体快速抽出,防止水蒸气冷凝;膜在合适的压力和工艺下进行预石墨化,可有效控制膜的膨胀率,保持结构的完整性和高取向性;膜在大压力下进行石墨化促进石墨化度,提升导热性能,从而制备出高导热性能的石墨烯散热膜。

一种单原子金属催化局部石墨化碳基纳米片的制备方法

NºPublicación:  CN120573695A 02/09/2025
Solicitante: 
交通运输部科学研究院华北电力大学
CN_120573695_PA

Resumen de: CN120573695A

本发明公开了一种单原子金属催化局部石墨化碳基纳米片的制备方法及应用。所述制备方法为:(1)材料准备与超声处理;(2)加热与洗涤;(3)后处理;(4)热解;利用单原子金属的催化作用,在热解过程中,碳基纳米片局部区域经历石墨化转变,从而提升其导电性和结构稳定性、同时能够在低温环境下维持较高的放电容量。该技术为钠离子电池负极材料的优化提供了新的思路,并在低温或高倍率充放电场景下具有广泛的应用前景。

一种碳化硅/石墨烯复合材料及其制备方法

Nº publicación: CN120573707A 02/09/2025

Solicitante:

河南科技大学

CN_120573707_PA

Resumen de: CN120573707A

本发明公开了一种碳化硅/石墨烯复合材料及其制备方法,该复合材料由多层石墨烯与硅粉经原位反应生成三维网络结构,该结构中的碳化硅纳米线分布于石墨烯薄片上,碳化硅纳米线长度为1~5μm,直径为50~100 nm,呈β‑SiC晶型。通过碳热还原法制备得到,具体为在石墨烯表面原位生长碳化硅纳米线,以优化材料的电磁参数和阻抗匹配特性。本发明制备的复合材料具有轻质、高比表面积、良好介电损耗等特性,在2‑18 GHz频段内展现出良好的宽频吸波性能,最小反射损耗可达‑23.535 dB,有效吸收带宽达到1.498GHz。该方法工艺简单、能耗低,适用于大规模生产,在隐身技术、电磁屏蔽等领域具有广阔的应用前景。

traducir