Ministerio de Industria, Turismo y Comercio LogoMinisterior
 

Alerta

Resultados 176 resultados
LastUpdate Última actualización 04/02/2026 [07:21:00]
pdfxls
Solicitudes publicadas en los últimos 30 días / Applications published in the last 30 days
Resultados 1 a 176  

一种噪声场景下的风电机组塔筒裂纹识别方法

NºPublicación:  CN121452130A 03/02/2026
Solicitante: 
昆明理工大学
CN_121452130_PA

Resumen de: CN121452130A

本申请涉及信号处理技术领域,尤其涉及一种噪声场景下的风电机组塔筒裂纹识别方法。通过对采集的风电机组的塔筒振动信号进行幅值增量处理后,采用滑窗拟合法进行信号拟合,将拟合信号重构为振动信号后基于振动信号对风电机组的塔筒进行裂纹识别,实现噪声场景下的风电机组塔筒裂纹的有效识别。旨在解决对噪声场景下的风电机组塔筒裂纹的有效识别的问题。

风力涡轮机塔架装配系统和装配方法

NºPublicación:  CN121464276A 03/02/2026
Solicitante: 
西门子歌美飒可再生能源公司
CN_121464276_PA

Resumen de: WO2025011938A1

The present invention relates to a wind turbine tower assembly system (17) for assembling a wind turbine tower (4). The wind turbine tower assembly system (17) comprises an assembly support system (1) for temporarily securing a wedge flange adapter (2) of the wind turbine tower (4) to a first tower segment (3) of the wind turbine tower (4). The assembly support system (1) comprises an alignment pin (5) for being inserted into a first flange bolt hole (6) of the first tower segment (3) in a way that a pin head section (7) of the alignment pin (5) protrudes from an upper end (8) of the first flange bolt hole (6) and a pin main section (9) of the alignment pin (5) is arranged within the first flange bolt hole (6). The pin head section (7) is configured for being inserted into an intermediate flange bolt hole (10) of the wedge flange adapter (2). The assembly support system (1) further comprises a holding device (11) for being attached to the first tower segment (3) for preventing the alignment pin (5) from falling off the first flange bolt hole (6). The invention also relates to a method for assembling a wind turbine tower (4).

高速轴风轮锁紧装置及风力发电机

NºPublicación:  CN121452137A 03/02/2026
Solicitante: 
远景能源有限公司
CN_121452137_PA

Resumen de: CN121452137A

本申请公开了一种高速轴风轮锁紧装置及风力发电机,其中,高速轴风轮锁紧装置包括安装座、锁紧结构、锁销和摩擦部,锁紧结构设于安装座上,锁紧结构的一侧开设有刹车槽,刹车槽用于容纳刹车盘的至少部分,且允许刹车盘在刹车槽内转动,锁紧结构上还开设有至少两个锁孔,锁孔均穿过刹车槽;至少两个锁销与锁孔对应设置,并分别可拆卸的设于锁紧结构上;摩擦部夹设于锁紧结构与安装座之间,用于增加锁紧结构与安装座之间的摩擦力;锁销具有锁死状态和解锁状态,在锁死状态下,至少一个锁销从锁孔穿入刹车槽,并穿过刹车盘上的销孔;在解锁状态下,所有锁销均脱离锁孔。本申请提供的技术方案,可以提高高速轴锁紧装置锁紧可靠性。

一种基于调节能力评估的风电机组综合控制方法及系统

NºPublicación:  CN121461502A 03/02/2026
Solicitante: 
辽宁东科电力有限公司
CN_121461502_PA

Resumen de: CN121461502A

一种基于调节能力评估的风电机组综合调频控制方法及系统,属于风电并网调频技术领域。方法包括:根据风速区间划分风电机组运行状态,量化评估不同风速区对频率下降/上升扰动的调频能力;基于转子动能评估系数设计自适应虚拟惯量控制策略;结合超速控制与虚拟惯量控制提出综合调频策略,通过叠加调频转速信号和惯量响应功率信号实现动态响应;建立风电场与常规电厂的三级协调控制架构,根据风电调频能力系数(η)动态调整火电机组调频参数。本发明解决了风电机组调频能力动态评估与精准调用问题,在充分释放风电调频潜力的同时保障系统频率稳定性和机组安全。

一种飞轮混动式海上浮式变速恒频风力发电系统

NºPublicación:  CN121452123A 03/02/2026
Solicitante: 
山东理工大学
CN_121452123_PA

Resumen de: CN121452123A

本发明公开了一种飞轮混动式海上浮式变速恒频风力发电系统,涉及风力发电技术领域,包括叶轮、发电机、飞轮混动机构、滤波补偿机构和控制单元;高速旋转的飞轮具有陀螺效应,飞轮旋转产生的稳定力矩可以用来抵抗风、浪、流等水平荷载作用,降低浮式风机的摇摆。同时飞轮混动机构和滤波补偿机构可确保发电机在变速风况下获得恒定的同步转速,无需变流器即可实现恒频并网,提高系统的稳定性与电能质量。

一种风机叶片净空距离监测方法、装置、设备及介质

NºPublicación:  CN121452948A 03/02/2026
Solicitante: 
北京开拓航宇导控科技有限公司
CN_121452948_PA

Resumen de: CN121452948A

本发明公开了一种风机叶片净空距离监测方法、装置、设备及介质,属于风机监测技术领域,包括:将监测设备安装在风机塔筒预设位置,获取风机叶片运动图像;采用深度学习网络对所述风机叶片运动图像进行处理,识别叶尖在风机叶片运动图像中的位置坐标;结合所述倾角仪角度和北斗卫星定位数据,根据预先标定的参数将所述叶尖位置坐标转换为实际空间坐标;计算各叶尖到风机塔筒的净空距离;对各叶片净空距离进行滤波处理,计算各叶片净空距离的差异值,以所述差异值中的最大值作为叶轮不平衡度。本发明通过多传感器融合的动态补偿技术,解决了叶片与塔筒相对晃动对净空距离测量精度的影响问题。

一种具有浮动防护功能的海上风电桩基

NºPublicación:  CN121452122A 03/02/2026
Solicitante: 
郴州润阳振博建筑工程有限公司
CN_121452122_PA

Resumen de: CN121452122A

本发明公开了一种具有浮动防护功能的海上风电桩基,包括风电机组和基座,所述基座顶面中心固定安装有固定座,所述风电机组底端固定安装于所述固定座内壁,所述固定座外壁与基座之间焊接有加强筋,所述风电机组外壁滑动连接有浮座,所述浮座外壁等距设置有若干组抗扰板,所述抗扰板一侧壁设置有插板。本发明通过设置的浮座用来保护风电机组外壁,且浮座可根据海水的涨退自动在风电机组外壁外壁滑动以对其进行保护,与此同时,浮座两侧的滑杆会在导座上进行滑动来自动调节位置,止推块用于限制滑杆滑出导座,浮座外壁设置的抗扰板可将波浪进行缓冲,其S状弯曲的结构可将冲击过来的波浪进行逐层缓冲,以减少波浪对浮座和风电机组外壁的破坏。

基于无人机的风电机组叶片防雷智能检测系统及方法

NºPublicación:  CN121452128A 03/02/2026
Solicitante: 
华电(宁夏)能源有限公司新能源分公司
CN_121452128_PA

Resumen de: CN121452128A

本发明公开一种基于无人机的风电机组叶片防雷智能检测系统及方法,该系统包括无人机平台、力位混合控制组件、电气测量单元和地面数据处理单元。无人机搭载检测机构飞行至叶片接闪器位置,通过力传感反馈实现稳定接触,并由恒流源施加测试电流,测量导通电阻并实时回传数据。地面单元对多点测量结果进行滤波、补偿与判定,生成导通状态报告。本发明可在无人值守条件下自动完成防雷通道检测,具有检测精度高、环境适应性强、安全性好、效率高等优点,适用于陆上及海上风电机组的快速巡检与状态评估。

一种风电机组叶根螺栓状态监测方法、系统、设备及介质

NºPublicación:  CN121452134A 03/02/2026
Solicitante: 
运达智服新能源技术(浙江)有限公司
CN_121452134_PA

Resumen de: CN121452134A

本申请公开了一种风电机组叶根螺栓状态监测方法、系统、设备及介质,所属的技术领域为风电机组技术领域。所述风电机组叶根螺栓状态监测方法包括:利用所述数据采集装置可以发射超声并采集实测超声回波声时和叶轮方位角;获取预设配置信息和环境温度;将超声回波声时、叶轮方位角、预设配置信息和环境温度输入边缘计算单元的大数据模型,以使大数据模型输出轴力修正值;根据超声回波声时、基准声时、叶根螺栓的最小应力截面积和超声波应力系数计算螺栓轴力增量;将叶根螺栓的轴力离线检测值、螺栓轴力增量和轴力修正值相加,得到叶根螺栓的轴力绝对值。本申请能够在风电机组工作过程中准确监测叶根螺栓的轴力。

一种风力发电状态监测和预警方法及系统

NºPublicación:  CN121452129A 03/02/2026
Solicitante: 
华能新疆木垒新能源有限公司
CN_121452129_PA

Resumen de: CN121452129A

本发明公开了一种风力发电状态监测和预警方法及系统,其包括:获取并分析风力发电机的历史运行数据,确定与发电相关的运行参数,提取其特征,并基于特征和预设神经网络模型构建风力发电机的发电预测模型进行预测,得到发电预测数据;对发电预测数据进行分析确定异常参数,并对其分析确定异常参数特征;基于异常参数特征对各异常参数的异常程度进行评估得到异常程度评估值,并基于其综合确定风力发电机的状态系数,以此确定风力发电机的预警策略。本发明能够在故障发生之前,精准预警潜在风险,评估设备的状态,为运维团队提供科学的决策支持,从而最大限度地减少非计划停机时间、提升发电可用率、延长设备寿命,低运维成本、保障电网稳定运行。

基于多模态数据的新能源场站设备智能诊断方法及系统

NºPublicación:  CN121456636A 03/02/2026
Solicitante: 
北京华能新锐控制技术有限公司
CN_121456636_PA

Resumen de: CN121456636A

本发明实施例提供了一种基于多模态数据的新能源场站设备智能诊断方法及系统,其通过分别提取振动信号和热红外成像图的专属特征,并对两者进行跨模态深度融合以打破不同数据模态间的信息壁垒,充分挖掘并建模振动特征与温度分布特征之间潜在的、复杂的相互依赖关系。通过构建能够反映设备真实状态的、信息更全面的多模态融合特征,显著提高了故障诊断模型的准确性和对早期微弱故障的识别灵敏度,为新能源场站设备提供更加精准可靠的智能诊断与预警。

一种可调节叶片角度的减喘振低噪音风机叶片

NºPublicación:  CN121452111A 03/02/2026
Solicitante: 
浙江兴益风机电器有限公司
CN_121452111_PA

Resumen de: CN121452111A

本发明涉及风机叶片调节技术领域,提供了一种可调节叶片角度的减喘振低噪音风机叶片,包括:轮毂本体,还包括:调节组件,设置在所述轮毂本体的内壁,所述调节组件包括:多个通孔,设置在所述轮毂本体的外表面,本发明在使用时,在低流量和高背压工况时,离心力较小,利用螺旋弹簧的弹力带动驱动块和两个限位杆向固定柱方向进行移动,便于风电机叶片的攻角增大,有利于提升风能和气流捕获效率,避免低流速下气流分离;在高流量和低背压工况时,离心力大于螺旋弹簧的预紧力,限位块沿着滑轨向风电机叶片的叶尖方向进行滑动,使得风电机叶片的攻角减小,有利于防止攻角过大导致的气流分离与回流,便于从根源抑制喘振。

一种全尺寸风机叶片雷电附着点的模拟试验方法及系统

NºPublicación:  CN121452133A 03/02/2026
Solicitante: 
苏州安规电磁科技有限公司苏州泰思特电子科技有限公司
CN_121452133_PA

Resumen de: CN121452133A

本发明公开了一种全尺寸风机叶片雷电附着点的模拟试验方法及系统,涉及发电设备防雷技术领域,方法包括:将全尺寸风机叶片通过绝缘方式固定于测试场地;在所述叶片与一电极平板之间建立高压‑接地回路;调整所述叶片至一预设的空间姿态;通过控制电极平板与叶片的相对空间关系,使得所述叶片整体或当前测试区域处于一个近似均匀的电场环境中;施加冲击电压,并同步记录所述叶片表面的放电附着点及先导发展过程,能够真实、全面评估现代大型风机叶片防雷系统性能。

用于叶轮的电缆连接装置及叶轮

NºPublicación:  CN121461215A 03/02/2026
Solicitante: 
华电电力科学研究院有限公司
CN_121461215_PA

Resumen de: CN121461215A

本发明涉及风力发电技术领域,公开了一种用于叶轮的电缆连接装置及叶轮,电缆连接装置包括:电缆管,内部设有多个管腔,管腔用于容纳电缆线;管套,可滑动且不可转动地套装在电缆管的第一端,适于相对电缆管滑动,管套具有背离电缆管的平面端,平面端上开设有多个通孔,通孔与管腔一一对应设置;第一球铰链,设于电缆管的第二端,用于连接电缆管和叶轮的轮毂;第二球铰链,设于平面端上,用于连接管套和叶轮的叶片。在叶片做变桨运动时,电缆管和管套做伸缩运动,同时第一球铰链和第二球铰链可以支持电缆管和管套进行360度自由转动,电缆线始终位于管腔和通孔中,进而避免叶轮和轮毂之间的电缆出现甩断或拉断的情况,提高电缆连接的可靠性。

风力发电机组塔筒的异常振动检测方法

NºPublicación:  CN121452131A 03/02/2026
Solicitante: 
吉电(滁州)章广风力发电有限公司
CN_121452131_PA

Resumen de: CN121452131A

本发明涉及振动监测技术领域,具体为风力发电机组塔筒的异常振动检测方法,包括以下步骤:获取塔筒振动信号与持续时间,识别特征参数,采集差异工况下三次振动序列分析变化幅度,验证事件完成与幅度范围输出有效信号生成控制记录,基于记录调整基准值更新执行参数,填入控制指令激活触发信号写入接口,得到塔筒异常振动检测自动化控制信息集。本发明中,通过对振动事件触发信号与持续时间的统计分析,实现塔筒运行状态下的连续波动追踪,增强振动变化的动态可比性与异常识别的实时准确性,排除短时干扰造成的误判,使检测结果自适应环境变化,形成闭环控制,实现自动化异常预警与连续监测,提升振动检测的稳定性与响应效率。

基于AI算法的风电设备控制方法、系统及可读存储介质

NºPublicación:  CN121452117A 03/02/2026
Solicitante: 
鄂尔多斯市蒙电投能源有限公司
CN_121452117_PA

Resumen de: CN121452117A

本申请公开一种基于AI算法的风电设备控制方法、系统及可读存储介质,其中,风电设备控制方法,包括设备数据采集步骤,响应边缘传感器采集到的设备参数,动态更新设备参数集;气候数据采集步骤,响应气象传感器采集的数据,实时更新气象信息集;数字孪生搭建步骤,实时调用设备参数集和气象数据集,搭建数字孪生场站;湍流识别步骤,调用数字孪生场站中的设备参数集、气象信息集,生成实时更新的湍流数据集;设备状态感知步骤,调用设备参数集的信息,进行风力发电设备的数据监测,动态更新设备状态集;设备控制步骤,基于风险情况和调控策略实现对风力发电设备各节点的调控;可实现根据环境预先进行风力发电设备调整的效果。

基于加速效应的多源数据驱动风电设备寿命预测方法

NºPublicación:  CN121457022A 03/02/2026
Solicitante: 
智信能源科技有限公司
CN_121457022_PA

Resumen de: CN119494440A

The invention provides a wind power equipment service life prediction method and system based on multi-source data and an acceleration effect, and relates to the field of wind power equipment service life prediction.The wind power equipment service life prediction method comprises the steps that operation environment data and degradation fault information of wind power equipment are collected, and a wind power equipment basic performance degradation model is constructed; performing mechanism analysis on blade crack propagation data in the degradation fault information, and constructing a first wind power equipment accelerated degradation model based on a primary acceleration stress, a secondary acceleration stress and a comprehensive acceleration equation; constructing a wind power equipment state multi-source data set based on the degradation fault information, and performing data updating on the first wind power equipment accelerated degradation model according to the wind power equipment state multi-source data set, a Bayesian function and an EM algorithm to obtain a second wind power equipment accelerated degradation model; and according to the degradation process multi-condition hypothesis function and the second wind power equipment accelerated degradation model, a wind power equipment multi-stage degradation process model is constructed to predict the residual life of the wind power equipment, the self-adaptive capability of the accelerated degradation model is enhance

一种磁吸式风机塔筒外壁缺陷一体化处理爬壁机器人及其作业方法

NºPublicación:  CN121452140A 03/02/2026
Solicitante: 
苏州融海微机器人有限公司
CN_121452140_PA

Resumen de: CN121452140A

本发明为一种磁吸式风机塔筒外壁缺陷一体化处理爬壁机器人及其作业方法,包括车壳体,车壳体的顶部通过六自由度机械臂连接有缺陷处理机构,车壳体的底部设置有磁吸附模块,车壳体通过磁吸附模块与塔筒壁面形成磁吸附配合,且车壳体上固定安装有被动柔性机构和行走驱动机构,被动柔性机构与行走驱动机构共同传动连接有用于壁面行走的行走轮。本发明创新性地采用Halbach阵列、多变形磁单元及锥形极靴复合结构,经90°梯度充磁叠加磁场,吸附力较传统提升50%,适配塔筒曲面且保障重载稳定行走;同时以6轴柔性机械臂集成检测、打磨、喷涂一体化模块,精简布局、降低负载,规避高空移动风险,兼顾作业灵活性与安全性。

可发泡热塑性组合物、热塑性泡沫及其制备方法

NºPublicación:  CN121464174A 03/02/2026
Solicitante: 
霍尼韦尔国际公司
CN_121464174_PA

Resumen de: WO2024254034A1

Disclosed are foam articles comprising a thermoplastic, closed-cell foam having at least a first surface and comprising: (i) thermoplastic polymer cell walls comprising at least about 0.5% by weight of ethylene furanoate moi eties and optionally one or more co-monomer moieties; and (ii) blowing agent comprising HFC-152a contained in at least a portion of said closed cells.

风电机组健康状态评估方法、装置、介质及电子设备

NºPublicación:  CN121452132A 03/02/2026
Solicitante: 
国能信控技术股份有限公司
CN_121452132_PA

Resumen de: CN121452132A

本公开涉及一种风电机组健康状态评估方法、装置、介质及电子设备,涉及风力发电领域,该方法包括:获取风电机组的多级运行健康状态的评估指标体系;该评估指标体系至少包括整机、多个大部件,及每个大部件对应的多个测点指标;获取该风电机组的实时运行数据;根据该实时运行数据中的测点数据,确定第一大部件对应的隶属度矩阵;该第一大部件为该多个大部件中的任一大部件;根据该第一大部件对应的多个测点指标的权重和该隶属度矩阵确定该第一大部件的指标融合矩阵;根据该多个大部件的指标融合矩阵确定该风电机组整机的健康度。通过对风电机组的关键大部件及主要测点进行多级分析,能够实现多层级、准确稳定的风电机组健康状态评估。

一种用于预测性维护的变桨系统故障诊断方法、系统、设备及介质

NºPublicación:  CN121452127A 03/02/2026
Solicitante: 
内蒙古京能巴音风力发电有限公司三峡陆上新能源投资有限公司中国长江三峡集团有限公司
CN_121452127_PA

Resumen de: CN121452127A

本公开涉及变桨系统维护技术领域,提供了一种用于预测性维护的变桨系统故障诊断方法、系统、设备及介质,所述方法包括首先按预设周期对返场变桨系统的关键特征进行检测,获取实际检测数据,并对各数据依次进行故障分析与标记,基于标记结果,对各关键特征单点状态及系统整体情况进行初步判定,随后,按风险优先级对检测数据编号整合,构建实际检测数据库,并与历史数据库对比,根据对比结果进行二次判定,最后,综合两次判定结果对各关键特征进行关联标记,输出最终的预测性维护方案。本公开通过结合实时检测、历史数据对比与关联分析,实现了故障的精准定位与评估,提升了变桨系统维护的预测性和可靠性。

组装用于风力涡轮机的传动系的方法、风力涡轮机及其组装套件

NºPublicación:  CN121464277A 03/02/2026
Solicitante: 
远景能源有限公司
CN_121464277_PA

Resumen de: AU2023464646A1

The present invention relates to a method of assembling a drivetrain for a wind turbine, and a wind turbine and an assembly kit thereof. First fixture elements are secured to first planet carrier of the first gear stage and second fixture elements are secured to the gearbox housing. The respective gear stages of the gearbox unit are pre-assembled, where the first planet carrier is fixed relative to the gearbox housing via the first and second fixture elements. The first ring gear is further fixed relative to the gearbox housing by fastener elements. The pre-assembled gearbox unit is then aligned with the main shaft and moved into position relative to each other. The gearbox housing is mounted to the main bearing housing, and the first planet carrier is released and moved axially into position relative to the flange of the main shaft. The first planet carrier is then mounted to the flange and the first and second fixture elements are re-moved.

用于风力发电机组的电缆防护装置及风力发电机组

NºPublicación:  CN121461189A 03/02/2026
Solicitante: 
华能陇东能源有限责任公司
CN_121461189_PA

Resumen de: CN121461189A

本发明公开了用于风力发电机组的电缆防护装置及风力发电机组,包括固定架、扭转支撑结构和可转动设置于所述扭转支撑结构上的线缆固定机构;所述扭转支撑结构固定安装于所述固定架,所述线缆固定机构包括限位组件和设置于所述限位组件内部的包裹组件;所述包裹组件包括包裹套和芯体,所述芯体固定安装于所述包裹套内部,且芯体与包裹套之间形成若干用于容纳线缆的容纳腔,本发明通过包裹套与限位筒之间的径向间隙,适配电缆的径向微动;正六边形截面限制周向偏移角度,避免过度扭转;边裙与限位环配合限制轴向窜动,防止部件分离;配合扭转支撑结构的转动功能,全方位适配电缆随风机运行产生的复杂动态变化,减少拉扯、挤压损伤。

一种风力发电机散热机舱及风力发电机组

NºPublicación:  CN121452141A 03/02/2026
Solicitante: 
华能陇东能源有限责任公司
CN_121452141_PA

Resumen de: CN121452141A

本发明涉及风力发电机技术领域,具体地说,涉及一种风力发电机散热机舱及风力发电机组。其包括固定体和散热体,散热体包括舱体壳、风冷结构、冷却结构、泵动结构。本发明中,空气沿着风道流动时,桨叶转动进而带动往复丝杆同步转动,使得与往复丝杆螺纹连接的中筒做往复运动,中筒进而带动压缩板在中转阀内往复活动,当中转阀内容积增大时,第一抽吸油管内的冷却液被抽入中转阀内,当中转阀内容积缩小时,中转阀内的冷却液被推动流入第二抽吸油管,实现冷却液在整个系统中的循环流动;在中筒做往复运动时,第二支架带动竖板,进而带动刮板刮除附着杂质,从而避免形成隔热层,能够确保散热器的导热与散热效率,避免风力发电机组的散热效率下降。

分片式风电塔筒法兰校正装置、校正结构及校正方法

NºPublicación:  CN121452121A 03/02/2026
Solicitante: 
十九冶(西昌)建设有限公司中国十九冶集团有限公司
CN_121452121_PA

Resumen de: CN121452121A

本发明涉及风电设备领域,尤其涉及一种快速实现两个分片之间塔筒法兰位置校正的分片式风电塔筒法兰校正装置、校正结构及校正方法,包括:驱动端,驱动端与塔筒法兰的第一法兰侧边紧贴设置;固定端,固定端与塔筒法兰的第二法兰之间可拆卸连接;第一法兰的第一端面与第二法兰的第二端面之间紧贴设置,驱动端的驱动方向为将第一法兰的第一端面驱动至与第二法兰的第二端面对齐。本发明尤其适用于分片式风电塔筒现场安装之中。

一种波浪能与风能的复合驱动装置及水上设备

NºPublicación:  CN121452118A 03/02/2026
Solicitante: 
国家海洋技术中心
CN_121452118_PA

Resumen de: CN121452118A

本发明公开了一种波浪能与风能的复合驱动装置及水上设备,涉及海洋能的综合开发和利用技术领域,波浪能与风能的复合驱动装置包括:风能直驱结构、波浪能直驱结构、波浪能再驱动结构、风波耦合驱动结构和传动结构;风能直驱结构包括风能捕获组件和风能推进组件,风能捕获组件用于捕获风能,并将风能转化为驱动风能推进组件的动能;波浪能直驱结构包括翼板组件,翼板组件能够随波浪摆动;翼板组件能够通过波浪能再驱动结构、传动结构和风波耦合驱动结构将翼板组件的摆动传递至风能推进组件,实现对风能推进组件的再驱动。本发明不仅有效提升了波浪能和风能的综合利用效率,而且弥补了单一能源不足的缺陷。

微风环境的风力发电机组

NºPublicación:  CN121452110A 03/02/2026
Solicitante: 
华能吉林新能源开发有限公司
CN_121452110_PA

Resumen de: CN121452110A

本发明公开了一种微风环境的风力发电机组,涉及风电技术领域,通过设置塔架、外界风吸入机构、发电机组以及风力加速机构,外界风吸入机构上形成有与气压调控空间连通的气道,发电机组安装于外界风吸入机构,发电机组的出气端与气道连通,风力加速机构安装于发电机组,风力加速机构内形成有与外界连通的外界风加速通道,外界风加速通道与发电机组的进风端连通,且风力加速机构能吸入外界空气时加速外界风,能够利用设置的外界风吸入机构与风力加速机构配合将外界风吸入并使得发电机组进行发电,风力加速机构能够对吸入的外界风进行加速,使得外界风能够有更大的风速经过发电机组并驱动发电机组发电,提升了发电效率,避免了资源浪费。

一种用于风电叶片维护的抗扰机器人

NºPublicación:  CN121452138A 03/02/2026
Solicitante: 
合肥工业大学
CN_121452138_PA

Resumen de: CN121452138A

本发明提供一种用于风电叶片维护的抗扰机器人,包括:机身主体,机身主体上安装有驱动组件和清洁组件,以及吸附系统,吸附系统安装于机身主体上,并在机身主体端面与风电叶片表面之间形成一负压密封腔,使机身主体附着在风电叶片表面;其中,机身主体上还安装有导流翼片,导流翼片的回转轴趋向垂直于机身主体的端面,且导流翼片将部分机身主体的侧向风载转化为其回转轴的绕轴力矩。本发明通过机械锚固与负压吸附的协同作用显著提升高空作业安全性,解决了机器人在强风或突发扰动工况下的附着稳定性不足问题,防止因极端环境载荷导致的意外滑落风险;以解决现有机器人难以稳定附着在叶片表面,严重影响维护作业的可靠性和安全性的技术问题。

风力发电机叶片除冰系统及相变微胶囊涂层喷涂工艺

NºPublicación:  CN121452136A 03/02/2026
Solicitante: 
长沙理工大学
CN_121452136_PA

Resumen de: CN121452136A

本发明提供了一种风力发电机叶片除冰系统及相变微胶囊涂层喷涂工艺,涉及风力发电设备防护技术领域,除冰系统包括加热模块、螺旋导流筋、相变微胶囊涂层和控制模块;加热模块包括加热件和与加热件连通的风机;螺旋导流筋用于形成旋流风道,使加热模块加热形成的热风形成旋流气流;相变微胶囊涂层至少涂覆于叶片内腔壁面;控制模块与加热件和风机通信连接,被配置为至少根据相变微胶囊涂层的状态,调节风机的转速和加热件的加热功率。该除冰系统提高了传热效率,使得热风有效覆盖叶片的各个区域,延长了热风在叶片内腔的停留时间,提高了热风利用率。相变微胶囊涂层与旋流气流协同热作用,有效地使叶片壁面温度快速且均匀地升高,提高了除冰效率。

基于空气密度与风速实时融合的风机切出控制方法及系统

NºPublicación:  CN121452114A 03/02/2026
Solicitante: 
三峡集团西藏能源投资有限公司
CN_121452114_PA

Resumen de: CN121452114A

基于空气密度与风速实时融合的风机切出控制方法及系统,控制方法包括以下步骤:多源数据实时采集、空气密度与风速数据处理、推力系数匹配、实时载荷计算和阈值比较与切出决策。控制系统包括传感器模块、数据处理模块、存储模块、控制模块和通信模块。本申请控制方法和系统能够保障机组安全性,同时提升了发电效率。

用于控制风力涡轮转子振荡的方法和系统

NºPublicación:  CN121452116A 03/02/2026
Solicitante: 
通用电气可再生能源西班牙有限公司
CN_121452116_PA

Resumen de: US20260028963A1

The present disclosure relates to a method (100) of controlling operation of a wind turbine (10). The method (100) comprises receiving operational (215) data indicative of oscillations in a wind turbine rotor (18). The method (100) comprises deriving a first signal (224) representative of loads in a first direction in a reference plane and a second signal (226) representative of loads in a second direction in the reference plane. The second direction is different from the first direction. The method (100) further comprises determining an amplitude (A1, A2) of the first (224) and second (226) signals, as well as a phase offset (ϕ1-ϕ2) between the first (224) and second (226) signals. Finally, the method (100) comprises controlling the wind turbine (10) based on the amplitudes (A1, A2) and the phase offset (ϕ1-ϕ2). The disclosure also relates to a control unit (36) for controlling operation of a wind turbine (10) and to a wind turbine (10).

一种海上风电双馈机组及其机舱系统与散热方法

NºPublicación:  CN121452142A 03/02/2026
Solicitante: 
运达能源科技集团股份有限公司
CN_121452142_PA

Resumen de: CN121452142A

本发明公开了一种海上风电双馈机组及其机舱系统与散热方法,涉及发电机组技术领域,该机舱系统包括:机舱罩;新风供给模块,其进风端贯穿机舱罩连通舱室外、出风端连通舱室,用于向舱室供给经过滤的洁净空气,以建立并维持舱室的微正压环境,并吹扫冷却齿轮箱;齿轮箱空冷模块,包括用于罩设在齿轮箱的散热部的第一风罩,其贯穿机舱罩连通舱室外,以形成与舱室隔离的第一风道;发电机空冷模块,包括用于罩设在发电机的散热部的第二风罩,其贯穿机舱罩连通舱室外,以形成与舱室隔离的第二风道,第二风罩的第二进风口位于舱室并设有风阀。该机舱系统解决了传统空冷散热设计在海上高盐雾环境下密闭性差、散热能力不足的矛盾。

一种基于数据库的风力发电场实时监控系统

NºPublicación:  CN121452135A 03/02/2026
Solicitante: 
西北民族大学
CN_121452135_PA

Resumen de: CN121452135A

本发明涉及风力发电场的实时监控与智能控制技术领域,具体为一种基于数据库的风力发电场实时监控系统,包括:数据采集模块,用于将机组划分为直接监测集与推断监测集;采集直接监测集的真实应力数据,并采集推断监测集的实时控制向量、风况向量与服役时长;第一处理模块,用于计算推断监测集的推断应力;第二处理模块,用于构建真实应力分布与推断应力分布,并计算结构健康熵;风险决策模块,用于基于结构健康熵与预设的熵阈值,确定控制模式;闭环控制模块,用于响应于控制模式,生成更新的实时控制向量,并将更新的实时控制向量反馈至第一处理模块;本发明解决了物理模型难以准确描述老旧机组非线性老化的问题。

一种风电机组主轴轴承润滑装置和控制方法

NºPublicación:  CN121452143A 03/02/2026
Solicitante: 
太原重工股份有限公司
CN_121452143_PA

Resumen de: CN121452143A

本发明公开了一种风电机组主轴轴承润滑装置和控制方法,属于风电机组技术领域,包括:主轴、齿轮箱、喷油装置、内迷宫组件、溢油回收装置、分区过滤装置、挡油装置、除湿系统、多流道盖板、轴承座、检测系统和主轴轴承,本装置能够实现根据工况适配性的喷油,确保轴承各区域润滑充分,提升润滑均匀性;通过溢油回收系统的设置,实现了油液的循环利用,降低了油液损耗:通过分区过滤装置的设置,有效降低了润滑油中的杂质含量,通过除湿系统的设置,能够及时降低轴承周围的湿度,减缓水汽对轴承的磨损与腐蚀,延长了部件寿命;通过检测系统对油液循环状态的检测,实现了按需调节喷油参数和油位,提高润滑效果的同时节约了资源的损耗。

风水联合发电系统多机分层滑模控制方法、系统、设备及存储介质

NºPublicación:  CN121461462A 03/02/2026
Solicitante: 
雅砻江流域水电开发有限公司
CN_121461462_PA

Resumen de: CN121461462A

本发明涉及风水联合发电系统协同控制技术领域。提供一种风水联合发电系统多机分层滑模控制方法、系统、设备及存储介质。步骤如下:基于一管多机水电机组数学模型和风电机组数学模型,构建风水联合系统的动态数学模型;基于动态数学模型和滑模控制理论,设置滑模面;对滑模面求导,并将水电机组数学模型和风电机组数学模型的动态方程代入导出的滑模面导数中,求解得到等效控制律;基于等效控制律,引入切换控制项,优化等效控制律,得到最终控制律;将最终控制律反馈至水电机组的转子运动方程中,实现风电机组与水电机组的协同控制。解决现有风水联合发电系统因风能波动性和水力耦合效应导致的协同控制动态响应不足和稳定性差的问题。

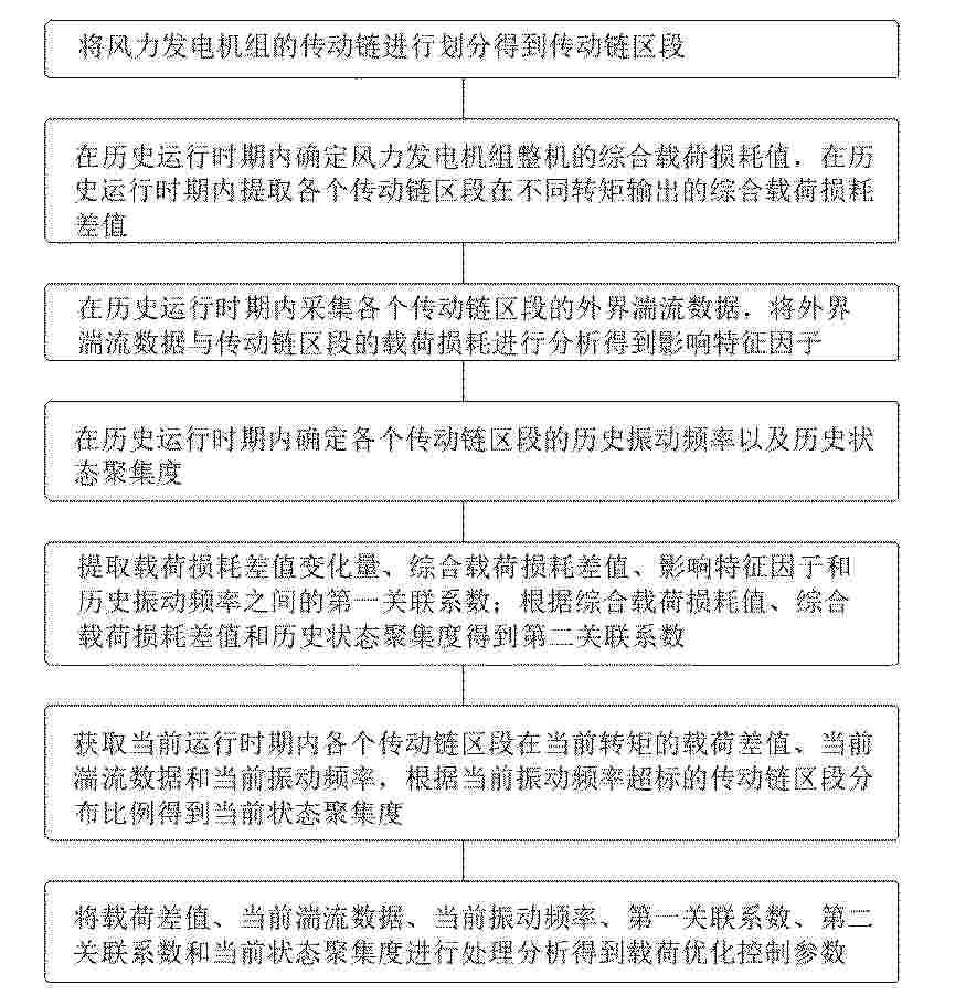
一种风力发电机组前馈控制载荷优化方法

NºPublicación:  CN121452113A 03/02/2026
Solicitante: 
湖北能源集团齐岳山风电有限公司
CN_121452113_PA

Resumen de: CN121452113A

本发明公开了一种风力发电机组前馈控制载荷优化方法,涉及风力发电技术领域,其技术方案要点包括以下步骤:将风力发电机组的传动链进行划分得到传动链区段;在历史运行时期内确定风力发电机组整机的综合载荷损耗值,在历史运行时期内提取各个传动链区段在不同转矩输出的综合载荷损耗差值;在历史运行时期内采集各个传动链区段的外界湍流数据,将外界湍流数据与传动链区段的载荷损耗进行分析得到影响特征因子;在历史运行时期内确定各个传动链区段的历史振动频率以及历史状态聚集度;提取载荷损耗差值变化量、综合载荷损耗差值、影响特征因子和历史振动频率之间的第一关联系数;效果是提升风力发电机组设备的可靠性。

风机故障预防与知识库集成管理系统

NºPublicación:  CN121452124A 03/02/2026
Solicitante: 
广东能源集团科学技术研究院有限公司
CN_121452124_PA

Resumen de: CN121452124A

本发明涉及风机运维管理领域,且公开了风机故障预防与知识库集成管理系统,包括:数据采集模块、数据预处理模块、故障预警模块、知识库模块、决策支持模块及人机交互模块;所述数据采集模块的输出端与数据预处理模块的输入端电性连接;所述数据预处理模块的输出端与故障预警模块的输入端电性连接;所述故障预警模块的输出端分别与知识库模块的输入端及人机交互模块的输入端电性连接;所述知识库模块与故障预警模块双向电性连接;所述决策支持模块的输出端与人机交互模块的输入端电性连接。该发明通过多维度采预处理获高质数据,联动模块智能预警决策,提准缩周期,解传统数据差、预警滞后问题。

一种风能风力机

NºPublicación:  CN121452112A 03/02/2026
Solicitante: 
周顺祥
CN_121452112_PA

Resumen de: CN121452112A

本发明涉及新能源领域中的风能利用技术,尤其涉及一种具有较高能量转换的风能风力机,主要解决现在风机对风能转换效率不高的问题。一种风能风力机,包括导风总成,风叶总成及结构件组成,风叶总成由风叶和风叶连接件组成,导风总成由导风板及导风体构成,导风板与导风体之间通过顶盖或底座固定连接在一起,所述在于:导风板与导风体之间构成一个引导风流流动的风流通道,这个风流通道是圆锥形的,风流通道从进风到出风的截面积是积逐渐减小的,导风板把来风拦截汇集后导流进入风力机内部的风流通道并沿导风体轴向流动并被加速,在风流通道的出风口处流出吹动处于出风口处的风叶转动。

一种最小重力弯矩下的叶根法兰移位矫正方法

NºPublicación:  CN121452139A 03/02/2026
Solicitante: 
金翼安达航空科技(北京)有限公司
CN_121452139_PA

Resumen de: CN121452139A

本发明公开了一种最小重力弯矩下的叶根法兰移位矫正方法,属于风电设备维护技术领域,其过程包括首先在在风机塔架底部的地面上开挖竖井,并储存水体,在竖井井口位置安装有活动的伸缩井筒,然后,锁定风轮,使风机叶片保持最小重力弯矩位置,对螺栓损伤进行专业精密检测、并评估螺栓损伤情况。在此基础上,向上提拉延长井筒向竖井注入水体,使得水位高于地面、并计算需要注水的总量,对单个叶根螺栓总载荷进行计算,对单个螺栓的预紧力重新调整,对于损伤严重的螺栓及时处理,最后锁紧法兰、并分步紧固螺栓至设计预紧力。本发明可以完成两个法兰的自适应协调形变,从而释放因滑移产生的局部应力,确保叶根法兰移位矫正的准确性。

风力发电机组偏航系统的智能化诊断与控制方法及装置

NºPublicación:  CN121452125A 03/02/2026
Solicitante: 
华能青龙风力发电有限公司
CN_121452125_PA

Resumen de: CN121452125A

本发明涉及风力发电技术领域,提供一种风力发电机组偏航系统的智能化诊断与控制方法及装置,方法包括:获取风力发电机组的机舱外部来流风场特性的第一实时数据,以及机舱自身多自由度运动姿态的第二实时数据;基于第一实时数据和第二实时数据,计算获得表征风力发电机组的风轮实际迎风状态的偏航偏差角和当前健康状态;根据偏航偏差角、当前健康状态以及风力发电机组所处的运行工况,生成并执行动态化的偏航控制指令。本发明通过整合了外部风场、机舱的姿态、部件健康和运行工况等多维度信息,构建了一个闭环的智能化诊断与控制体系,实现了从精确感知到智能决策再到优化执行的全流程管理,从而系统性地提升了偏航系统的整体性能。

一种结合环境噪声约束的风力发电机组运行参数协同优化方法及系统、设备、介质

NºPublicación:  CN121452115A 03/02/2026
Solicitante: 
华能新能源股份有限公司山西分公司
CN_121452115_PA

Resumen de: CN121452115A

本发明涉及风机控制技术领域,具体而言,涉及一种结合环境噪声约束的风力发电机组运行参数协同优化方法及系统、设备、介质,采用本发明所提供的方法,主要包括了基于每组运行参数所对应的噪声参数,将运行参数内数据的类型作为噪声变化的影响因子进行评价,根据排序结果选择其中若干种影响因子作为目标影响因子,设置噪声阈值,判断当前噪声参数是否大于噪声阈值,若大于,则对风机控制系统发出调整目标影响因子对应的运行参数的控制信号。通过上述方法,对当前风机的运行参数的噪声进行了评价,挑选出了调节效果较好的若干个影响因子,再通过对若干个影响因子进行调整,来达到较好的降噪效果。

海洋风力水力发电系统

NºPublicación:  CN121452119A 03/02/2026
Solicitante: 
四川神州齐力新能源科技有限公司
CN_121452119_PA

Resumen de: CN121452119A

本发明属于发电技术领域,具体公开了海洋风力水力发电系统,从进风口进来的风以及从水推力管道进来的水作用于风轮结构上,风轮结构转动,从而使得第一发电机和第二发电机进行发电。通过水的推力和阻力来维持稳定发电,风力过大由水的阻力进行调整,避免了风力过载风险。如果风力过小由水的推力进行调整,解决风力过小风机不能启动的问题,从而克服风力先天缺陷,保证风力发电稳定输出电力。如果遇到台风,由稳定升降单元控制发电系统在海水内的升降。利用水力和风力来共同推动风轮结构转动发电,水力发电与风力发电共享发电机并且不要力同步系统,节约了发电机。

一种风电机组弹性支撑装置

NºPublicación:  CN223868105U 03/02/2026
Solicitante: 
甘肃建投新能源科技股份有限公司
CN_223868105_U

Resumen de: CN223868105U

本实用新型涉及风电机组支撑相关技术领域,具体为一种风电机组弹性支撑装置,包括:底座;所述底座的顶部固定连接有固定箱,所述固定箱的顶部设置有缓冲板,所述缓冲板的底部中心处固定连接有套筒,所述套筒底部中心处滑动连接有伸缩杆,所述伸缩杆的底端与所述底座固定连接。本实用新型通过底座、固定箱、缓冲板、套筒、伸缩杆以及泄力机构的配合作用下,可以根据使用者的需求对支撑装置的缓冲力进行调节,解决了现有的风电机组弹性支撑装置虽然能够对风电机组进行缓冲,但其并不具备对缓冲力进行调节的功能,由于弹簧在长期使用的过程中,其自身的弹性会逐渐降低,导致装置对风电机组的缓冲效果也随之降低的问题。

一种防腐蚀耐用的风力发电机的塔筒连接结构

NºPublicación:  CN223868104U 03/02/2026
Solicitante: 
株洲春华实业有限责任公司
CN_223868104_U

Resumen de: CN223868104U

一种防腐蚀耐用的风力发电机的塔筒连接结构,包括两个以上的依次连接的塔筒段;塔筒段包括筒体、上法兰和下法兰;相邻的塔筒段之间通过法兰连接和紧固组件相连接,即相邻的第一塔筒段和第二塔筒段通过法兰和紧固组件相连接;第一塔筒段的顶部与第二塔筒段的底部连接,第一塔筒段的上法兰与第二塔筒段的下法兰通过紧固组件固定连接;紧固组件为环槽铆钉连接副机构。可确保相邻的两塔筒段的连接部更为紧密,使得雨水不易进入相邻的两塔筒段的连接部,且多段塔筒段的结构更为牢固。

一种用于桁架式风电塔架的插入式转换段结构

NºPublicación:  CN223868106U 03/02/2026
Solicitante: 
内蒙古金海新能源科技股份有限公司四川大学江苏金海新能源科技有限公司
CN_223868106_U

Resumen de: CN223868106U

本实用新型公开了一种适用于桁架式风电塔架的插入式转换段结构,主要解决传统钢塔筒与桁架段之间的传力和转换问题。该结构包括钢塔筒结构、变直径中间体、上斜杆、下斜杆、环向横杆及角柱;顶部通过变直径中间体顶部法兰与钢塔筒结构连接,底部通过角柱底部法兰与桁架段连接;内部各部件通过施加预紧力的螺栓连接。从而实现钢塔筒与桁架段的过渡问题。通过合理分块,实现模块化和运输便捷化;通过体型优化和加劲肋布置,提高结构刚度和传力效率,实现桁架式塔架整体传力的高效性和安全性。

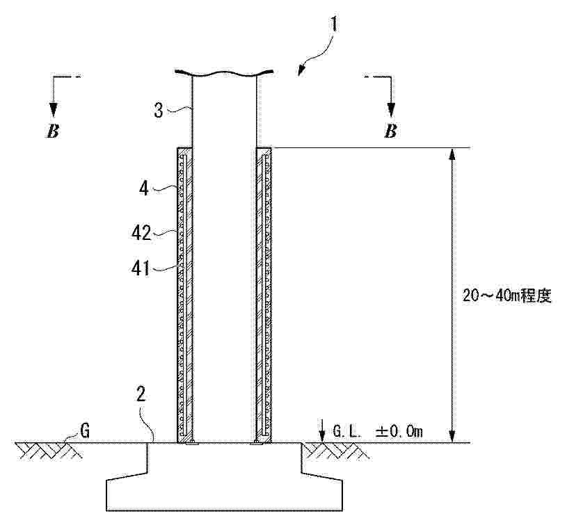
用于风力发电机的基座及风力发电机

NºPublicación:  CN223868107U 03/02/2026
Solicitante: 
国华能源投资有限公司国华(乾安)风电有限公司
CN_223868107_U

Resumen de: CN223868107U

本实用新型提供了一种用于风力发电机的基座及风力发电机,属于风力发电基建技术领域,用于解决传统基座抗占用面积大,偏移能力不理想的问题。本实用新型提供的用于风力发电机的基座包括承载台、加固单元、压板和防偏移单元。加固单元包括第一驱动组件和多个横向锥杆。防偏移单元包括外护筒、一对第二驱动组件以及一对弧形护板。通过承载台与加固单元的配合能够在不增加土地占用面积的情况下,提高承载能力和抗偏移能力,再配合压板和防偏移单元,进一步分散了机组自重和倾覆力矩,并提高了风力发电机的稳定性。

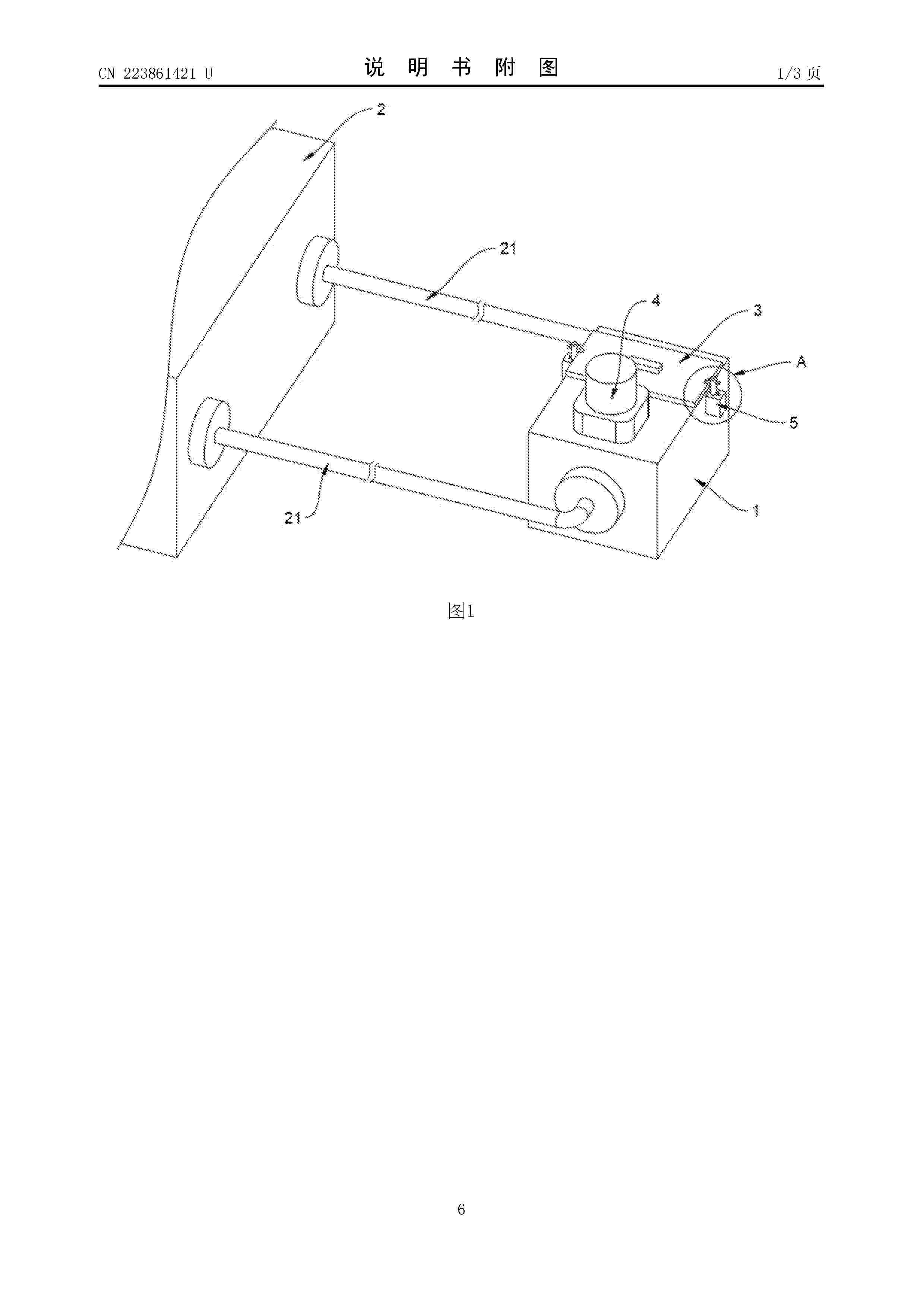
一种风力发电机组冷却液循环过滤装置

NºPublicación:  CN223861421U 03/02/2026
Solicitante: 
华润电力风能(佳木斯)有限公司
CN_223861421_U

Resumen de: CN223861421U

本实用新型公开了一种风力发电机组冷却液循环过滤装置,包括与风力发电机组通过两个管道连接的过滤箱主体、安装在过滤箱主体顶部的循环泵;以及安装在过滤箱主体顶部的滤框顶板,所述滤框顶板的底面固定有两个矩形滤框,两个矩形滤框分别为磁性滤芯和PP滤芯;以及设置在过滤箱主体两侧表面的限位机构;本实用新型通过对现有技术进行改进,设计了由过滤箱主体、滤框顶板、循环泵和限位机构组成的过滤装置,可对风力发电机组内的冷却液进行有效的循环过滤,过滤掉冷却液中的铁锈等其它杂质,减少冷却液的浪费,同时在限位机构的作用下可方便后续操作人员对矩形滤框的拆装更换,提高后续滤芯的维护便捷性。

一种风机用电动葫芦

NºPublicación:  CN223866265U 03/02/2026
Solicitante: 
河北怀鸽起重机械集团有限公司
CN_223866265_U

Resumen de: CN223866265U

本实用新型公开了一种风机用电动葫芦,涉及电动葫芦技术领域,包括移动组件和连接在移动组件下方的电动葫芦,移动组件的前端连接有第一限位组件;移动组件的侧端面上安装有第二限位组件;电动葫芦的进料口下方连接有导向组件,导向组件和移动组件之间连接有防脱落组件。本实用新型通过转动手摇转杆使螺杆带动两个连接板移动从而带动两个锁紧杆的顶部靠近或者远离,从而使夹板能够夹住或者松开横梁,从而实现电动葫芦的位置锁定,并且通过转动顶丝,使顶丝的端部顶在横梁上,进一步锁定电动葫芦的位置,进一步锁定车架,大大的提高了安全性。

一种浮式风机动态海缆

NºPublicación:  CN223872020U 03/02/2026
Solicitante: 
三峡新能源阳江发电有限公司
CN_223872020_U

Resumen de: CN223872020U

一种浮式风机动态海缆,包括浮式基础和固定于浮式基础底部的海缆,海缆包括依次设置的竖直缓冲段和水平缓冲段;竖直缓冲段外设置有弯折卡箍结构,用于将竖直缓冲段弯曲;水平缓冲段外设置有弯折浮动结构,用于将水平缓冲段弯曲。本申请能够弥补动态海缆被反复拉伸导致机械损伤的不足。

一种风机叶片除冰用热气循环导流管道结构

NºPublicación:  CN223868110U 03/02/2026
Solicitante: 
东旭蓝天新能源股份有限公司
CN_223868110_U

Resumen de: CN223868110U

本实用新型公开了一种风机叶片除冰用热气循环导流管道结构,包括塔筒;塔筒上端固定设置有机舱;机舱端部开设有安装槽;安装槽内设置有固定接头和转动接头;所述转动接头上固接有圆周阵列的三个叶片;当风机叶片的表面在低温环境下发生结冰或积雪时,通过热风发生器向第一导流管道、第二导流管道以及第三导流管道内部输入热风,由于第一导流管道和第二导流管道分布于叶片的边缘处,多个第三导流管道位于叶片的中部,因此当热风途经第一导流管道、第二导流管道以及第三导流管道时会持续对叶片输送热量,从而使得叶片上的覆冰或积雪快速融化,避免影响风机的正常运行。

一种风力发电设备

NºPublicación:  CN223868100U 03/02/2026
Solicitante: 
大禹节水(天津)有限公司
CN_223868100_U

Resumen de: CN223868100U

本实用新型提供了一种风力发电设备,通过对发电设备的结构进行改进,在风力或其他外力(如阵风、风向突变等)突然变化时,减少风力发电设备因惯性或外力冲击而产生晃动。风力发电设备包括连接部和固定连接于连接部的若干扇叶,各扇叶均能够沿第一转向旋转;连接部设置有第二摆动件组,第二摆动件组包括若干第二摆动装置,属于同一第二摆动件组的第二摆动装置围绕连接部的周向均布;第二摆动装置的固定端与连接部直接或间接地铰接,并能围绕平行于连接部的轴向的旋转中线在两个极限位置之间摆动;定义连接部的圆心至固定端的连线为参照线,第二摆动装置还具有自由端,自由端在第一转向始终位于其所对应的参照线的后侧,且与参照线成锐角。

一种新能源电力监测装置

NºPublicación:  CN223870687U 03/02/2026
Solicitante: 
河南国控润弘低碳科技有限公司
CN_223870687_U

Resumen de: CN223870687U

本实用新型涉及电力监测装置技术领域,公开了一种新能源电力监测装置,包括固定座,所述固定座的顶部固定有电力监测箱体,所述电力监测箱体的顶部设置有电力监测高度调整机构。本实用新型通过设置有电力监测高度调整机构,便于人员操作以及电力监测后续维护和调试的进行,达到了有利于电力监测以及维护的目的,新能源风力发电机构的升降高度易于根据实际需求进行调节与固定;通过设置有连接机构,可以对固定座和电力监测箱体的连接部位进行加固,固定座和电力监测箱体连接部位结构稳定,延长了本装置的使用寿命,通过设置有稳定机构,使加固套对应面紧贴在升降支架的外侧,从而加强活动支架和升降支架安装结构稳定性。

一种风力发电机分段安装的施工装置

NºPublicación:  CN223868103U 03/02/2026
Solicitante: 
陈载发
CN_223868103_U

Resumen de: CN223868103U

本实用新型公开了一种风力发电机分段安装的施工装置,涉及风力发电技术领域,包括:至少四台柱状体组合架,每台柱状体组合架包括若干层堆叠架设的柱架以及可在柱架上升高的抬升架,其中最底层柱架的底端固定于风电基础平台上,抬升架架设于柱架外圈,各台柱状体组合架围合形成框架形结构;至少两根承重轨道梁,平行架设于抬升架顶部;至少两台行车梁,架设于承重轨道梁上,且每台行车梁上各安装有一台起重设备,其中一个行车梁上还安装有一组悬臂吊,行车梁可沿着承重轨道梁的横向移动。本实用新型施工装置具有结构轻量化施工便捷,抵抗风浪能力、安装稳定性强,安装周期短、安装成本低、适用范围广的效果。

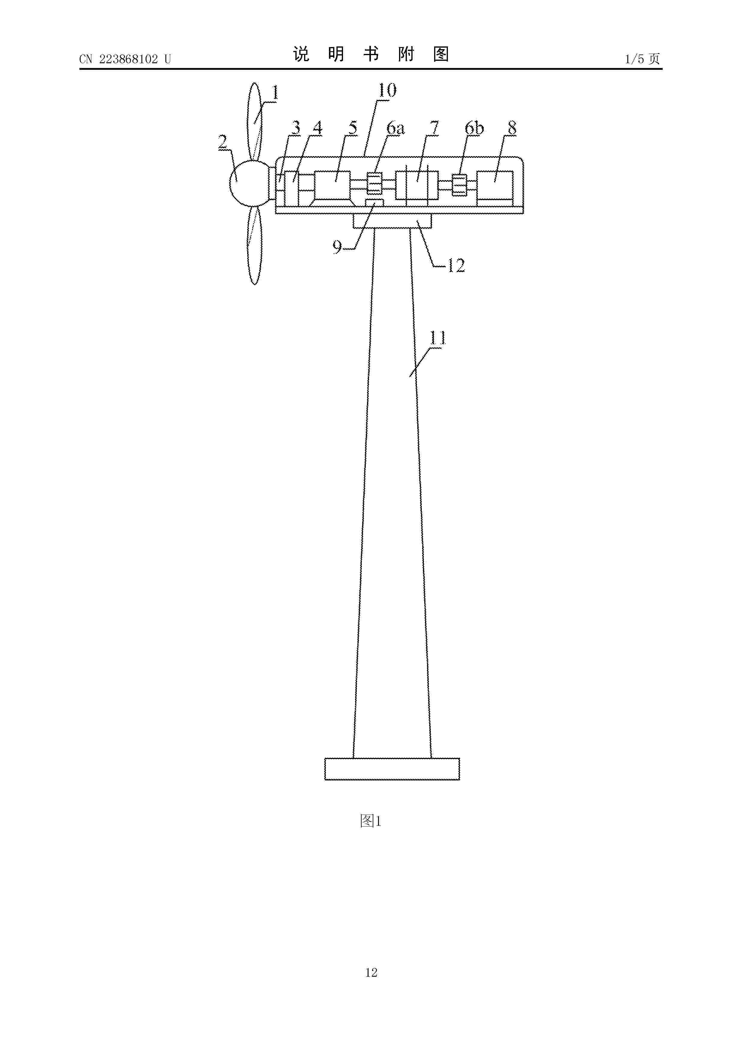
基于磁悬浮技术的风能热电联供机组

NºPublicación:  CN223868102U 03/02/2026
Solicitante: 
赵金财马大勇
CN_223868102_U

Resumen de: CN223868102U

本实用新型涉及基于磁悬浮技术的风能热电联供机组。一种风能热电联供机组可包括:轮毂,其上安装有叶片;主轴,连接到所述轮毂,并且由主轴轴承支承;齿轮箱,包括低速轴和高速轴,所述低速轴连接到所述主轴;发电机,所述发电机的转子的一端通过第一电磁离合器连接到所述齿轮箱的高速轴;以及压缩机,所述压缩机的驱动轴通过第二电磁离合器连接到所述发电机的转子的另一端。

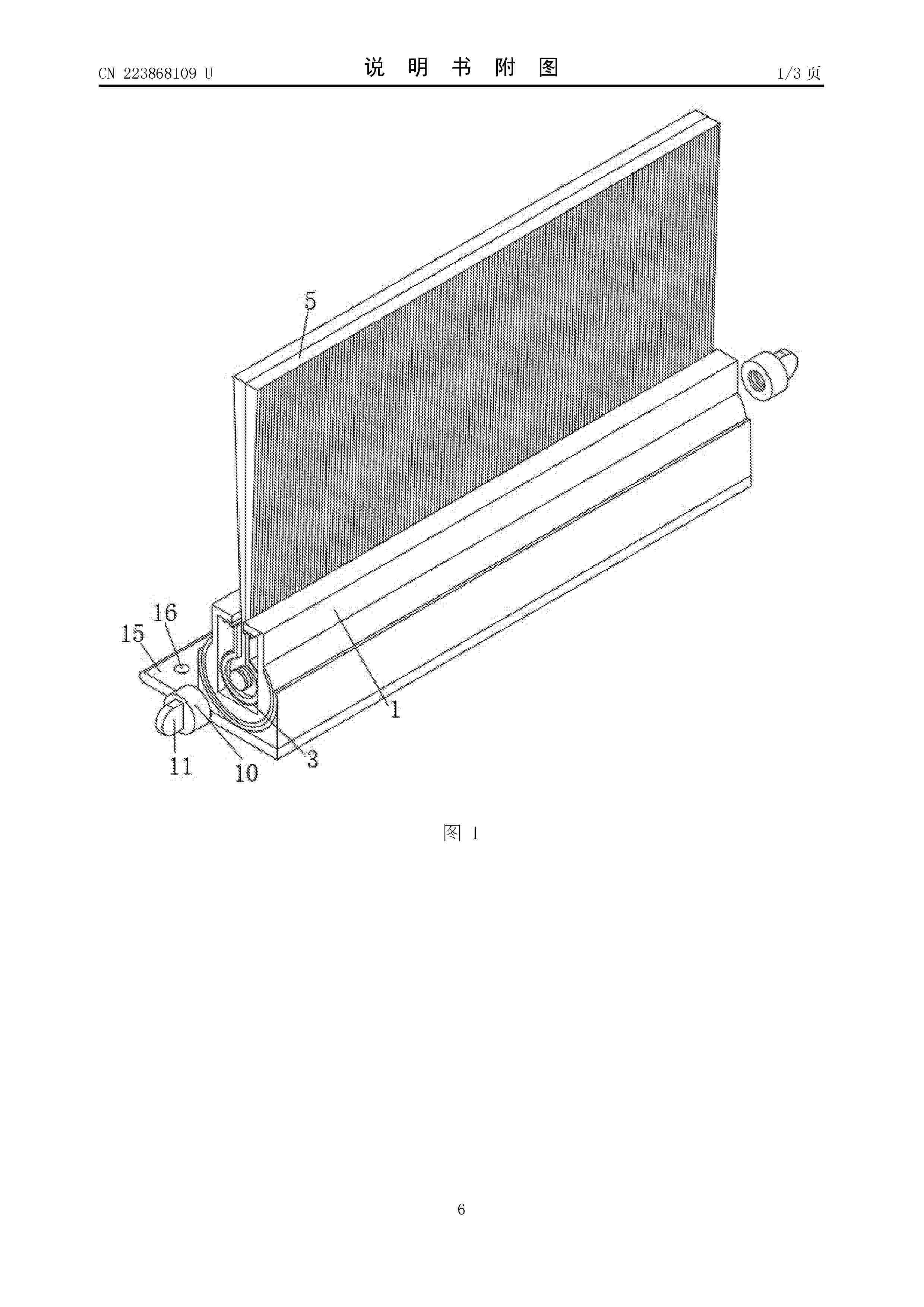
一种方便安装的风电密封毛刷

NºPublicación:  CN223868109U 03/02/2026
Solicitante: 
安徽博林刷业有限公司
CN_223868109_U

Resumen de: CN223868109U

本实用新型公开了一种方便安装的风电密封毛刷,涉及风电密封毛刷技术领域,包括:安装壳,所述安装壳的底部外侧为圆柱型,所述安装壳的底部安装有耐磨层,所述耐磨层的外侧活动安装有滑槽,所述滑槽的底部安装有底板,底板的内侧开设有贯穿口,所述夹持条的内侧贯穿安装有螺纹杆,螺纹杆贯穿毛刷的内侧,所述螺纹杆的外侧通过螺纹活动安装有紧固环,且紧固环抵在夹持条的正面。本实用新型通过安装有耐磨层,安装壳的底部为圆柱型,安装壳对底部耐磨层固定,保证耐磨层的稳定,耐磨层为弧形结构,滑槽对内侧耐磨层限位,耐磨层在滑槽的内侧调整角度,方便使用者根据需要调整毛刷角度。

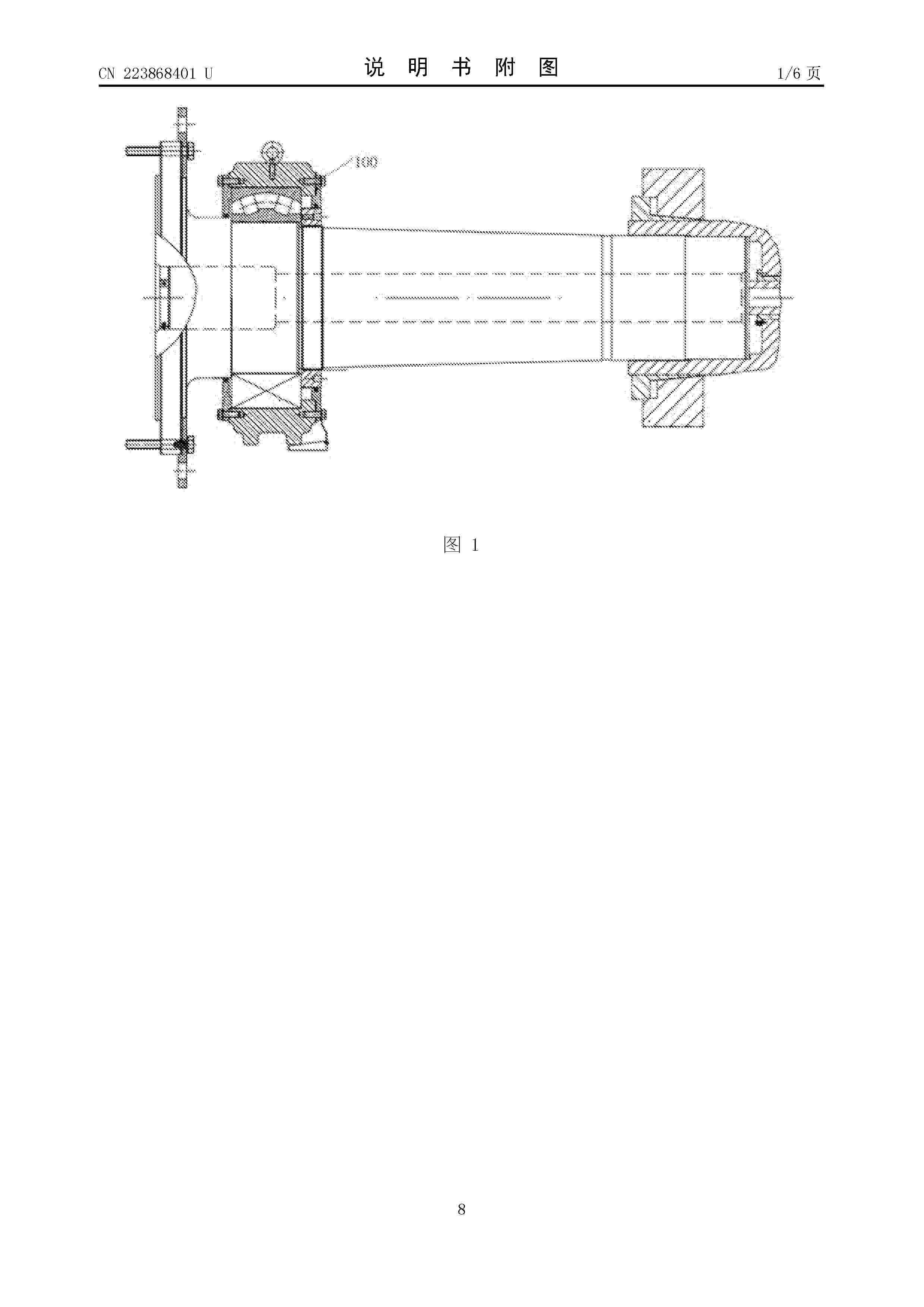
一种免维护的风力发电机组主轴轴承

NºPublicación:  CN223868401U 03/02/2026
Solicitante: 
上海涟屹轴承科技有限公司
CN_223868401_U

Resumen de: CN223868401U

本实用新型属于轴承技术领域,且公开了一种免维护的风力发电机组主轴轴承,包括:轴承内圈及外圈,且所述内圈处于外圈的内部,所述内圈外周面与外圈的内周面之间呈环形阵列设置有多个滚动元件,且所述内圈外周面与外圈的内周面上均开设有与滚动元件匹配的滚道,内圈与外圈之间的缝隙,以及滚道和滚动元件之间填充有固态润滑剂(塑体油)。本实用新型提出的轴承具有长寿命、低振动、低噪音、小的旋转力矩和高可靠性等特点,不仅解决了润滑脂泄露的问题,还能在恶劣环境条件下起到很好的防护作用,完全避免油脂的渗漏。

一种风力发电塔架安装用辅助装置

NºPublicación:  CN223868108U 03/02/2026
Solicitante: 
中国电建集团贵州工程有限公司
CN_223868108_U

Resumen de: CN223868108U

本实用新型涉及发电塔架安装技术领域,尤其是一种风力发电塔架安装用辅助装置,包括输送架,在所述输送架的顶部两侧设有支撑结构和固定单元,塔架搭设在所述支撑结构上,并通过所述锁止组件与所述输送架相固定;其中,所述固定单元包括铰接固定座和活动固定座,所述铰接固定座与所述输送架固定连接,所述活动固定座通过固定单元与所述支撑结构相固定,通过拆卸锁止螺栓的方式对铰接固定座进行解锁,再通过解锁锁止组件的方式驱使活动固定座与支撑板之间进行分离,继而起吊件与起吊设备的输出端相连接,再配合活动固定座即可对塔架进行起吊,通过旋转活动肘节即可驱使销轴伸缩滑动,因此对活动固定座和支撑板固定的方式方便快捷。

一种风机外冷风扇支架

NºPublicación:  CN223868111U 03/02/2026
Solicitante: 
福建省福能海峡发电有限公司
CN_223868111_U

Resumen de: CN223868111U

本实用新型涉及风扇支架技术领域,且公开了一种风机外冷风扇支架,包括升降机构,还包括:驱动机构、移动机构和支撑机构,所述升降机构的侧面与驱动机构的内侧螺纹连接,所述升降机构的侧面与支撑机构的侧面固定连接,所述移动机构的侧面与支撑机构的侧面连接,所述升降机构包括双向螺线杆和支撑杆,所述双向螺线杆的顶端固定连接有旋转电机,所述支撑杆的顶端固定连接有固定块,所述固定块的侧面与工型固定轴的侧面固定连接,通过设有双向螺线杆可轻松调节风机的高度有利于维修人员进行设备的检修和维护工作;通过设有移动调节机构可以根据不同风机的尺寸进行调整,有利于使得支架能够适应不同规格的风机避免了为了每个风机更换专用支架的需求。

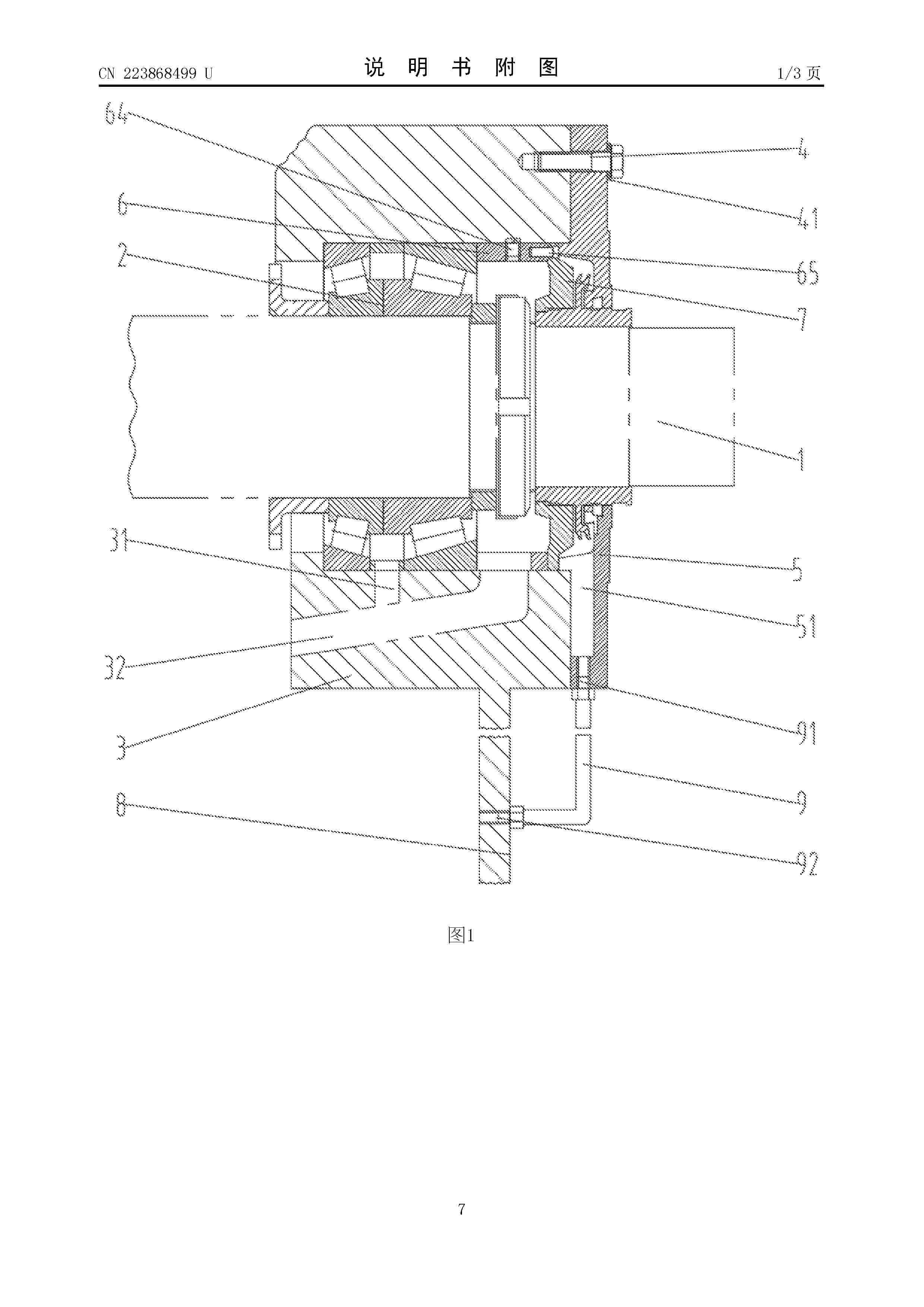
风电齿轮箱及其密封防油雾装置

NºPublicación:  CN223868499U 03/02/2026
Solicitante: 
太原重工股份有限公司
CN_223868499_U

Resumen de: CN223868499U

本实用新型公开了一种风电齿轮箱及其密封防油雾装置,包括设置于风电齿轮箱的输出轴、套设于输出轴外周的轴承、套设于轴承外周的箱体、固定于箱体一侧的透盖、设置于箱体与输出轴之间的定距环、设置于定距环与透盖之间的挡油板、设置于箱体下方的后箱盖,箱体上开设有连通于轴承的第一油路、连通于定距环的第二油路,箱体与透盖之间形成储油仓,储油仓连通有第一油口,后箱盖上开设有第二油口,第一油口与第二油口之间连通设置有回油管;本装置有效阻止高压油气通过回油管溢出,避免机舱及电气设备受油雾污染,解决了现有技术中因定距环错位导致的回油孔堵塞问题,维持了齿轮箱润滑系统的稳定循环,避免因回油不畅引发的渗漏油及润滑失效风险。

一种变桨装置及其风力发电机组

NºPublicación:  CN223868101U 03/02/2026
Solicitante: 
中电投东北新能源发展有限公司
CN_223868101_U

Resumen de: CN223868101U

本实用新型提供一种变桨装置及风力发电机组,适用于电动变桨距的风力发电机组,其安装在风力发电机组的轮毂上,该变桨装置包括至少一安装风力发电机组轮毂上的变桨法兰;至少一与所述变桨法兰适配的主驱动机构;由所述主驱动机构驱动的且与所述变桨法兰适配的从驱动机构;及设置在所述主驱动机构与所述从驱动机构间的同步带动机构。本实用新型具有结构简单,可以有效地解双驱或者多驱方案中速度同步和力矩同步的问题,是现有双驱和多驱方案行之有效的替代方案。

一种基于活塞风的安全门风力发电系统及方法

NºPublicación:  CN121452120A 03/02/2026
Solicitante: 
南昌大学
CN_121452120_PA

Resumen de: CN121452120A

本发明公开了一种基于活塞风的安全门风力发电系统及方法。该系统创新性地在现有安全门的基础上开发风力发电功能,利用地铁列车行驶过程中产生的活塞风作为动力源,驱动地铁车站安全门上集成的风力发电机进行发电,进而实现了活塞风风能的回收利用。该安全门风力发电系统包括风力发电装置、防护网、转换电路及蓄电池等关键部件。本系统结构精巧,易于安装,能有效捕集地铁车站内的活塞风风能,具有节能环保、实用性强、安全性高的特点。

转子支撑缆索的张力控制

NºPublicación:  CN121464275A 03/02/2026
Solicitante: 
维斯塔斯风力系统集团公司
CN_121464275_PA

Resumen de: WO2024235412A1

Wind turbines (10) and methods of controlling wind turbines (10) including cable supported rotors (22). The cable supported rotor (22) includes a plurality of blades (26) and a plurality of cable assemblies (32) that support the blades (26). A plurality of tension mechanisms (44) controls the amount of tension in each of the cable assemblies (32). At start up, the tension is increased until a tension setpoint is reached, and tension levels are balanced across the plurality of cable assemblies (32). Tension may be readjusted periodically, and may be actively controlled during operation of the wind turbine (10) based on functions of tension versus azimuth, wind speed, rotor or generator speed, and blade pitch angle.

一种风力发电机叶片水平识别检测方法及系统

NºPublicación:  CN121452126A 03/02/2026
Solicitante: 
武汉仟智科技有限公司
CN_121452126_PA

Resumen de: CN121452126A

本发明提出了一种风力发电机叶片水平识别检测方法及系统,属于风机叶片检测技术领域;包括如下步骤:S1:在风力发电机附近布置流动感知场站便携式采集终端,流动感知场站便携式采集终端用于采集风力发电机叶片的红外视频图像;标定流动感知场站便携式采集终端的像素尺寸与世界坐标系的尺寸对应关系;确定风力发电机的叶片到达水平位置的指定时刻,并使用流动感知场站便携式采集终端采集指定时刻相邻时间段的红外视频;流动感知场站便携式采集终端对红外视频进行切帧处理,筛选出需要的红外图像;拟合叶片的理论位置,结合预置的形态识别算法和温度分布规则,识别风机叶片的实际位置和温度分布是否满足要求。

刚性倒锥体涡激摇摆振动式风力发电机

NºPublicación:  CN121441047A 30/01/2026
Solicitante: 
湘潭大学
CN_121441047_PA

Resumen de: CN121441047A

本发明涉及风力发电机技术领域,公开了一种刚性倒锥体涡激摇摆振动式风力发电机,包括:外壳、导线、永磁体、球铰、底座、回复机构和润滑机构,导线安装于外壳内壁,外壳与球铰的球座固定连接,永磁体与球铰的球头固定连接,底座与球铰的球头固定连接,回复机构设置于底座内壁,润滑机构设置于球铰内。本发明无需独立电机,结构更加紧凑,无需任何传动机构,减小了能量损失,提高了风能转化率,且可实现任意角度的风能捕获。

一种具有聚流垂荡板结构的半潜式风电平台

NºPublicación:  CN121425414A 30/01/2026
Solicitante: 
中车科技创新(北京)有限公司中车大连机车车辆有限公司
CN_121425414_PA

Resumen de: CN121425414A

本发明提供的一种具有聚流垂荡板结构的半潜式风电平台,利用浮力单元和支撑机构依次交替排布形成环形空间框架结构,具有良好的稳定性和刚度。在每个浮力单元中,浮筒底部安装垂荡板,同时创新性地提出了在垂荡板双面设有向内凹陷的腔体,垂荡板外轮廓为连续光滑的曲面,一方面利用腔体内的流体加速、压缩与扩张效应,腔体内诱导形成局部高压区和稳定回流涡场,显著增强辐射阻尼与垂荡附加质量,另一方面垂荡板外轮廓具有连续光滑的曲面过渡特征,有利于降低局部应力集中,提高结构疲劳性能,可以有效提升运动抑制能力,而无需扩大垂荡板的整体投影面积。通过上述设置,该半潜式浮式平台在保证结构稳定性的前提下,有效控制建造成本。

一种基于置信规则库的风机发电机健康评估方法

NºPublicación:  CN121434685A 30/01/2026
Solicitante: 
杭州电子科技大学
CN_121434685_PA

Resumen de: CN121434685A

本发明公开了一种基于置信规则库的风机发电机健康评估方法,该方法首先确定风机发电机健康评估的输入特征样本向量及健康等级。其次基于风电机组设备历史运行数据,确定前件属性和后件输出的参考值,构建完备交集规则库。然后基于完备交集规则库,构建风机发电机健康评估的并集规则库,利用历史特征样本数据,对并集规则库的参数进行优化,获得健康趋势型和故障趋势型两种并集规则库。最后在线采集待检测样本至优化后的健康趋势型或故障趋势型并集规则库中,获取风机发电机在各健康状态下的信度分布,根据效用值实现健康评估。本发明有效适配样本数据的不确定性,提升评估结果的抗干扰能力与不同风机运行阶段的评估效率。

一种外接扭矩传感器的行星减速机结构

NºPublicación:  CN121429770A 30/01/2026
Solicitante: 
重庆清平机械有限责任公司
CN_121429770_PA

Resumen de: CN121429770A

本发明公开了一种外接扭矩传感器的两级行星减速机结构,包括下箱体、齿圈壳体、内齿圈、拉板和外接扭矩传感器。内齿圈固定于齿圈壳体,齿圈壳体通过轴承组件与下箱体转动连接;内齿圈外侧固定安装拉板,外接扭矩传感器与拉板相连,监测内齿圈扭矩。减速机为两级结构,内齿圈包含第一级和第二级齿圈部分,分别与第一级和第二级行星轮啮合;第一太阳轮输入,第一行星架连接第二太阳轮,第二行星架通过输出轴输出,部件同轴布置。该结构通过分体设计实现内齿圈微转,便于外接监测,无需拆解核心部件,适用于中大型减速机,降低维护成本,提升可靠性。

具有不对称的保持架腔格的球面滚子轴承

NºPublicación:  CN121429711A 30/01/2026
Solicitante: 
斯凯孚公司
CN_121429711_PA

Resumen de: DE102024207178B3

Offenbart wird ein Pendelrollenlager (1), insbesondere zum Stützen einer Windturbinen-Hauptwelle, umfassend mindestens einen Außenring (4) und einen Innenring (6), wobei der Innenring (6) eine Bohrung mit einem Durchmesser von mindestens 499 mm aufweist, zwei Sätze von Tonnenrollen (8), die auf Laufbahnen abrollen, die an dem Außen- und dem Innenring (4, 6) gebildet sind, und mindestens einen Käfig (2), der dazu eingerichtet ist, die Tonnenrollen (8) zurückzuhalten, wobei der mindestens eine Käfig (2) umfasst: mindestens einen axialen inneren Käfigring (10), der sich in einer Umfangsrichtung des Pendelrollenlagers (1) erstreckt, einen ersten axialen äußeren Käfigring (12-1), und einen zweiten axialen äußeren Käfigring (12-2), die jeweils von dem mindestens einen axialen inneren Käfigring (10) auf einer ersten axialen Seite und einer zweiten axialen Seite beabstandet sind und durch mehrere Käfigstege (14) mit ihm verbunden sind, wodurch geschlossene Taschen (16) gebildet sind, wobei jede Tasche (16) dazu eingerichtet ist, eine einzelne Tonnenrolle (8) aufzunehmen, und eine axiale innere Taschenseitenfläche (40) und eine axiale äußere Taschenseitenfläche (42) aufweist, die dazu eingerichtet sind, die Tonnenrolle (8) in der axialen Richtung zu beschränken, wobei jeder Käfigsteg (14) eine sich axial erstreckende Krümmung in der Umfangsrichtung aufweist, wobei die Krümmung mindestens teilweise konkav ist, und wobei in der axialen Richtung eine Distanz (30)

球面滚子轴承

NºPublicación:  CN121429712A 30/01/2026
Solicitante: 
斯凯孚公司
CN_121429712_PA

Resumen de: CN121429712A

公开了一种球面滚子轴承,其包括:至少外圈和内圈;两组球面滚子,沿着形成在外圈和内圈上的滚道滚动;至少一个保持架,被构造为保持球面滚子,保持架包括在球面滚子轴承的周向方向上延伸的轴向内保持架环、第一轴向外保持架环和第二轴向外保持架环,第一轴向外保持架环与轴向内保持架环间隔开并通过多个保持架杆连接到轴向内保持架环以形成封闭的腔格,第二轴向外保持架环与轴向内保持架环间隔开并通过多个保持架杆连接到至少一个轴向内保持架环以形成封闭的腔格,保持架杆沿着轴向方向具有用于使保持架杆在径向方向上弯曲的径向弯曲部,径向弯曲部相对于节圆直径是凹形的,保持架和/或球面滚子没有用于将球面滚子保持在保持架中的任何部件。

具有分离的保持架的球面滚子轴承

NºPublicación:  CN121429721A 30/01/2026
Solicitante: 
斯凯孚公司
CN_121429721_PA

Resumen de: DE102024207177B3

Offenbart wird ein Pendelrollenlager (1), insbesondere zum Stützen einer Windturbinen-Hauptwelle, umfassend mindestens einen Außenring (4) und einen Innenring (6), wobei der Innenring (6) einen Durchmesser von mindestens 499 mm aufweist, zwei Sätze von Tonnenrollen (8), die auf Laufbahnen entlang rollen, die an dem Außen- und dem Innenring (4, 6) ausgebildet sind, wobei ein erster und ein zweiter Käfig (2-1, 2-2) jeweils dazu eingerichtet sind, einen Satz von Tonnenrollen (8) zurückzuhalten, wobei jeder des ersten und des zweiten Käfigs (2-1, 2-2) einen ersten Käfigring (10-1, 10-2) umfasst, der sich in einer Umfangsrichtung des Pendelrollenlagers (1) erstreckt, einen zweiten Käfigring (12-1, 12-2) umfasst, der von dem ersten Käfigring (10-1, 10-2) auf einer axialen Seite beabstandet ist und durch mehrere Käfigstege (14) mit ihm verbunden ist, wodurch geschlossene Taschen (16) gebildet werden, wobei jede Tasche (16) dazu eingerichtet ist, eine einzelne Tonnenrolle (8) eines Satzes von Tonnenrollen aufzunehmen.

基于载荷的发电控制方法、装置、设备及计算机存储介质

NºPublicación:  CN121429556A 30/01/2026
Solicitante: 
华能托里风力发电有限公司
CN_121429556_PA

Resumen de: CN121429556A

本申请公开了一种基于载荷的发电控制方法、装置、设备及计算机存储介质,涉及发电控制技术领域,获取发电过程中的实时载荷数据,实时载荷数据包括实时风场数据、实时环境场数据、实时电场数据和实时结构场数据;根据实时风场数据和实时结构场数据确定发电控制模式,发电控制模式包括单一实时风场数据进行发电控制的第一发电控制模式和四场耦合进行发电控制的第二发电控制模式;第一发电控制模式下,根据实时风场数据和实时结构场数据确定第一发电控制指令,以进行发电控制;第二发电控制模式下,根据实时风场数据、实时环境场数据、实时电场数据和实时结构场数据确定第二发电控制指令,以进行发电控制,提高了基于载荷的发电控制的准确率。

一种基于人工智能的混塔风机防倒塔风险预警系统

NºPublicación:  CN121429569A 30/01/2026
Solicitante: 
中广核(湖北)综合能源服务有限公司
CN_121429569_PA

Resumen de: CN121429569A

本发明公开了一种基于人工智能的混塔风机防倒塔风险预警系统,涉及风电机组运行安全监测与预警技术领域,本发明以塔顶/塔底加速度与来流风速构建可解释的风险指标,通过谱峰锁定、半功率带宽在线估计阻尼,并以相干性与跨窗持续性约束保证特征的稳定可靠;引入基于来流与结构参数的物理基线阈值,以约化速度、湍流度与阻尼的组合修正实现对工况的自适应刻画,使阈值随风况与耗能能力单调可控;在此基础上,强化学习模块仅对基线阈值作受限微调,将数据驱动优势与物理可解释性耦合起来,避免黑箱模型在未见工况下过度敏感;同时设置一致性校验与训练外分布判别,一旦触发即回退至基线与固定规则以兜底,显著降低虚警并抑制漏警。

一种风机偏航器制动系统

NºPublicación:  CN121429734A 30/01/2026
Solicitante: 
华电(宁夏)能源有限公司新能源分公司
CN_121429734_PA

Resumen de: CN121429734A

本发明公开了一种风机偏航器制动系统,包括塔筒、偏航器齿轮、偏航驱动和机头仓,塔筒顶部安装可转动的机头仓,机头仓内设置有偏航驱动,塔筒内安装有与偏航驱动传动安装的偏航器齿轮,机头仓内安装发电机、齿轮箱、传动轴,传动轴的末端设置有风叶总成,其特征在于,所述塔筒与机头仓之间还安装有能够控制机头仓升降的连接总成。该风机偏航器制动系统,能够通过机头仓的重力使刹车组接触实现机头仓定向,配合制动器夹紧环形刹车盘锁死机头仓方向的方式,能够减少制动器的油缸油压供给压力,延长制动器的使用寿命,减少制动器的油缸漏油风险。

一种风机不停机巡检叶尖触发方法、系统设备及存储介质

NºPublicación:  CN121429567A 30/01/2026
Solicitante: 
西安因诺航空科技有限公司
CN_121429567_PA

Resumen de: CN121429567A

本申请公开了一种风机不停机巡检叶尖触发方法,该方法包括:S1:无人机执行固定航线到达叶尖航点,采用单点激光雷达对风机叶片的空间位姿进行实时测量与解算,判断无人机在预设时间内是否触发拍照,若未触发,则调取叶尖感知补偿算法计算新的叶尖拍照航点;S2:通过叶尖感知补偿算法,实现云台相机对风机叶尖的稳定跟踪与画面锁定,通过背景差分法获取风机在水平位置的图像;S3:计算叶片在画面中的比例,结合云台相机内参和巡检距离计算当前航点位置离叶尖水平方向距离;S4:控制无人机飞抵新叶尖航点,执行叶片图像抓取。本申请提供的上述方案,通过单点雷达、补偿算法、背景差分以及航点偏移计算流程形成闭环机制,为重新准确计算目标点完成叶尖区域图像准确采集。

一种风机齿轮箱润滑油过滤装置及过滤方法

NºPublicación:  CN121429791A 30/01/2026
Solicitante: 
华能新能源股份有限公司山西分公司
CN_121429791_PA

Resumen de: CN121429791A

本发明涉及过滤领域,具体涉及一种风机齿轮箱润滑油过滤装置及过滤方法,本发明包括主管,主管一端分别连通有第一进油管和第二进油管,主管另一端连通有并联的第一过滤器和第二过滤器,第一进油管和第二进油管均与风机齿轮箱连通,第二进油管与风机齿轮箱连通处位于风机齿轮箱内润滑油表层,第二进油管内设有第三过滤器;主管靠近第二过滤器的一侧侧壁设有电磁铁,电磁铁用于产生间断的磁场;还包括出油管,第一过滤器和第二过滤器远离主管的一端均与出油管连通,出油管内设有泵体,出油管远离主管的一端与风机齿轮箱连通。采用本发明的技术方案,通过对泵入的润滑油进行细分处理,以区别各类型污染的产生量,定位污染产生原因。

一种风力发电用的储能装置

NºPublicación:  CN121439962A 30/01/2026
Solicitante: 
华能新能源股份有限公司山西分公司
CN_121439962_PA

Resumen de: CN121439962A

本发明公开了一种风力发电用的储能装置,涉及储能装置领域,其包括底板和多个堆叠放置的电池架,多个所述电池架分为两组,两组所述电池架均放置在所述底板上。需要说明的是,在本发明中,通过外箱体上移,使得外箱体上的多个孔洞与内箱体内的多个孔洞重合,加大空气流通面积;通过多个电池架依次抬升,使得多个电池之间的距离得到地增加,加大电池架之间的空气流通量,进而使得多个电池产生的热量能够被带走,有效地提高电池的散热效果;通过横移清理箱移动将外箱体顶侧上的杂质推走,并使得集水箱内收集的雨水通过横移清理箱洒在外箱体的顶侧上,既可以保证将杂质进行软化,便于推走,同时通过水的蒸发,进一步地提高外箱体的散热效果。

风力发电机组变桨系统的叶片级独立安全控制方法及系统

NºPublicación:  CN121429561A 30/01/2026
Solicitante: 
江苏洛凯动力科技有限公司
CN_121429561_A

Resumen de: CN121429561A

本发明公开了一种风力发电机组变桨系统的叶片级独立安全控制方法及系统,属于风力发电安全控制领域。针对变桨系统主控集中管理下单支叶片故障易致整机停机且响应慢的问题,本发明为每支叶片变桨机构配置独立传感单元,并通过边缘自治控制单元进行叶片级安全控制。边缘单元实时处理传感器信号,计算单叶片健康度值,并在不依赖机组主控的情况下,基于健康度自主决策、直接输出控制指令,对对应叶片独立执行分级安全操作,包括预警、切换备用驱动或实施保护性顺桨,从而将故障风险限制于单叶片内,实现快速可靠的安全防护。

一种风电场全局环控散热智能管理方法及系统

NºPublicación:  CN121429555A 30/01/2026
Solicitante: 
镇赉华兴风力发电有限公司
CN_121429555_PA

Resumen de: CN121429555A

本发明提供了一种风电场全局环控散热智能管理方法及系统,应用于数据处理技术领域。本申请通过获取风电场设备运行与环境参数,经全局环控感知模块,借多传感器融合监测核心设备状态,构建设备‑环境关联模型得初步散热需求;再经智能散热调控模块优化策略,生成精准控制指令;由变频器无故障管理模块动态调整参数,形成无故障管理信息;通过联合优化策略协调设备联动,生成全局环控方案;最终经运行效能评估模块输出含效率与安全系数的评估信息,实现风电场散热智能管理。

与风力涡轮机的调试相关的改进

NºPublicación:  CN121443842A 30/01/2026
Solicitante: 
维斯塔斯风力系统有限公司
CN_121443842_PA

Resumen de: WO2025008033A1

A method of commissioning a wind turbine, wherein the wind turbine comprises a tower extending along a tower axis (X), a tower top and at least one connection flange, the wind turbine having a tower damping system actuatable to control oscillatory movement of the tower, in use. The method comprises: controlling the tower damping system during a tower-settling phase of operation to cause the tower top to move in a plurality of directions (F1-F4) about at least a part of the tower axis to release residual stress in the at least one connection flange of the tower of the wind turbine. A benefit of the invention is the release of stresses built in during the manufacturing of tower sections of the wind turbine can be released rapidly allowing a more efficient commissioning process to be achieved.

一种用于超高塔筒的组合式防变形装置

NºPublicación:  CN121429566A 30/01/2026
Solicitante: 
武汉华电工程装备有限公司
CN_121429566_PA

Resumen de: CN121429566A

本发明提供了一种用于超高塔筒的组合式防变形装置,包括安装壳,所述安装壳的上侧中心处滑动配合有两个齿槽撑板,两个所述齿槽撑板的上端共同固定连接有一个下支撑板,所述安装壳内壁的下侧固定连接有两个固定板。通过设置下支撑板、侧支撑板与内撑机构的组合结构,利用塔筒自重驱动齿轮传动实现轴向夹紧,再配合多点弧形撑板的径向均匀支撑,结合激光测距传感器精准对准轴心,提升塔筒端口部位刚度,有效改善水平放置时因自重产生的径向椭圆变形,同时缓解运输颠簸造成的筒壁局部压溃问题,减少端口平面度偏差及法兰连接螺栓孔错位现象,保障后续安装精度与连接可靠性,满足超高塔筒薄壁厚、大高度的变形控制需求。

一种风力发电机组叶片防雨环定位工装

NºPublicación:  CN223859021U 30/01/2026
Solicitante: 
毕经硕
CN_223859021_U

Resumen de: CN223859021U

本实用新型公开了一种风力发电机组叶片防雨环定位工装,应用于风力发电机技术领域,包括工装固定环,所述工装固定环的一侧对称焊接有两个固定板,所述工装固定环的内部转动连接有转动环,所述转动环的表面固定套接有圆形齿环,所述工装固定环内部的一侧转动连接有同圆形齿环啮合的圆盘齿轮。通过两个第一螺杆同步旋转与螺纹套螺纹咬合,从而使两个延伸板可以在固定板的内部同步向前移动对夹持的防雨环进行移动调节,保证防雨环水平移动调节的稳定性。通过夹持电机的输出端可以利用菱形插块带动菱形插头转动,从而对夹持板进行移动调节,使夹持板对防雨环夹持固定。同时可以对电机进行拆卸。

一种风力发电检修维护组合工具

NºPublicación:  CN223849180U 30/01/2026
Solicitante: 
大唐黑龙江新能源开发有限公司
CN_223849180_U

Resumen de: CN223849180U

本实用新型提供一种风力发电检修维护组合工具,涉及五金工具领域,风力发电检修维护组合工具,包括锤头,锤头横向设置有锤柄,锤头的尾端设置有插接孔,锤柄分为固定部和插接部,固定部与锤头固定连接,固定部的尾端设置有容纳插接部的插槽,插接部的顶端设置有相互铰接的杠杆,其中一个杠杆与插接部固定连接,固定部的尾端设置有与另一个杠杆插接的容纳槽。该风力发电检修维护组合工具,通过设置的将锤柄设置为两部分,一部分固定另一部分插接在固定部分的内部,并在两部分相互靠近面设置放置槽用于放置内六角扳手和方轴,当插接部插接到固定部的内部时,会将放置槽覆盖,在需要取出时仅需要插拔插接部即可实现取出指定部件,较为方便。

一种风电机组的散热装置

NºPublicación:  CN223854385U 30/01/2026
Solicitante: 
甘肃龙源新能源有限公司
CN_223854385_U

Resumen de: CN223854385U

本实用新型涉及风电机组散热技术领域,公开了一种风电机组的散热装置,将发电机上部的翅片散热结构作为安装定位支撑结构,通过对位嵌合配合端侧螺栓紧固将散热筒套与进风端座以同轴状安装在发电机的外部,结构简单安装方便,安装后通过散热筒套与进风端座配合形成一体式的风道散热结构,配合进风端座内的排气风机构成主动式的单向风道散热结构,相比于传统的自热风道式散热结构具有更好的散热降温效果,可实现对发电机的高效散热降温,使机组可进行更加稳定可靠的工作运行,并且在进风端座的中部设置有半圆导流座,通过半圆导流座可降低空气的流通阻力配合散热筒套上部均匀设置的进气通孔,可实现空气的高效流通,利于装置散热效率的提升。

一种新能源风电运行维护装置

NºPublicación:  CN223856585U 30/01/2026
Solicitante: 
华润新能源(阜新)风能有限公司
CN_223856585_U

Resumen de: CN223856585U

本实用新型公开了一种新能源风电运行维护装置,包括风电振动检测组件,包括振动检测仪、与振动检测仪通过导线电连接的振动检测探头;与振动检测仪壳体通过螺丝固定连接的安装壳,所述安装壳的外表面上通过胶水粘接固定的把手;安装在安装壳上的限定组件;振动仪上有收卷导线并能往外传拉伸增加长度的储线装置,振动检测探头较长的导线可以收卷并置于安装壳和移动板和挡板之间形成储线腔内部,振动检测探头较长的导线在储线腔内部呈波浪形状,安装壳、移动板和挡板限定住收卷的导线,避免导线散乱开,移动板和挡板的位置可以移动,不影响导线往外侧拉伸,可以根据需要往外侧拉伸增加导线的长度。

一种配置分布式储能的风电场最大化风能利用方法及系统

NºPublicación:  CN121440807A 30/01/2026
Solicitante: 
湖南大学
CN_121440807_PA

Resumen de: CN121440807A

本发明公开了一种配置分布式储能的风电场最大化风能利用方法及系统,本发明方法包括构建配备分布式储能风电场的尾流耦合优化模型以统一描述风力机组的风机间尾流效应、风机内部气动‑机械‑电气耦合、储能系统之间的动态耦合关系,构建尾流优化模态WOP和功率追踪模态PTP两种系统模态的问题模型及基础目标函数,风力机组各种工作模式的功率补偿项;确定风力机组的当前模态和当前工作模式;将当前模态下的基础目标函数、当前工作模式的功率补偿项相加生成最终的目标函数,求解当前模态的问题模型并将获得的控制量下发给风力机组。本发明旨在解决风电场低功率运行、储能响应慢、尾流效应未充分考量等问题,提升风能捕获和电网接纳效率。

一种风机叶片缺陷检测方法及装置

NºPublicación:  CN121437426A 30/01/2026
Solicitante: 
天津农学院
CN_121437426_PA

Resumen de: CN121437426A

本发明涉及风机叶片无损检测领域,提出一种风机叶片缺陷检测方法及装置,通过采集叶片图像或视频并进行规格统一与细节增强;将图像输入含区域自适应卷积和动态特征选择的YOLO模型,生成融合特征并在网格位置输出候选框,经置信度和交并比阈值处理得到初步结果;依据预设的叶片缺陷类别进行筛选并将目标组织为背景、可疑和缺陷队列;对可疑目标进行连续帧跟踪,依据相邻帧交并比、停留时长、中心点位移判定有效性,输出缺陷类型和位置。有益效果:通过采用本方案公开的检测方法,还可根据实际需求使用本方案公开的检测装置,可以减少在风机叶片无损检测过程中由于环境变化带来的波动,提升结果稳定性。

基于时空关联分析的新能源电站故障预测方法及系统

NºPublicación:  CN121434946A 30/01/2026
Solicitante: 
北京华能新锐控制技术有限公司
CN_121434946_A

Resumen de: CN121434946A

本发明实施例提供了一种基于时空关联分析的新能源电站故障预测方法及系统,其通过将实时变化的环境数据(如风速、风向)与设备间的静态相对位置作为输入,显式地生成能够反映物理场影响的动态关联图结构。通过这种方式,模型不再依赖于固定的关联假设,而是能够动态地、可解释地学习设备间随时间变化的相互影响强度。这一动态图结构序列随后与设备自身的运行状态数据一同被输入到时空图神经网络中,使得模型可以在一个更符合物理真实的、时变的拓扑关系上进行学习和推理,从而能够更精确地捕捉故障在时空维度上的传播与演化模式,最终实现对新能源电站设备故障更早期、更精准的预测。

用于风力涡轮机塔架组件的紧固系统及其使用方法

NºPublicación:  CN121443844A 30/01/2026
Solicitante: 
维斯塔斯风力系统有限公司
CN_121443844_PA

Resumen de: WO2025011719A1

A fastening system (142) and method for connecting a flange (64) of one tower section (62) to a flange (74) of an adjacent tower section (72) is disclosed. The first and second flanges (64, 74) have aligned through holes (66, 76). The fastening system (142) includes a plurality of bolts (82) received in a plurality of aligned through holes (66, 76) in the respective flanges (64, 74) and first and second bolt extenders (144, 148). Each bolt extender (144, 148) has at least one extender bore (146, 150), each receiving one of the plurality of bolts (82). For each adjacent pair of extender bores (146, 150) one extender bore is threaded and the other is unthreaded. For each adjacent pair of bolts (82), one bolt (82) has a first orientation and the other bolt (82) has a second orientation opposite to the first orientation. The centerlines between two adjacent bolts (82) are spaced apart a centerline distance (Cblt) and the centerline distance (Cblt) may be in the range of 1.01 to 1.75 times a shaft diameter (Dsh) of the bolt (82).

一种分段式拉杆风力发电机风轮

NºPublicación:  CN223854372U 30/01/2026
Solicitante: 
石家庄日华科技有限公司清天新能源(北京)有限公司
CN_223854372_U

Resumen de: CN223854372U

本实用新型提供了一种分段式拉杆风力发电机风轮,属于风力发电技技术领域,包括调节机构、若干叶片一以及若干叶片二;每一个叶片一上均连接有叶片轴一,叶片轴一的一端连接在调节机构上;若干叶片二与叶片一一一对应;每一个叶片二上均连接有叶片轴二,叶片轴二的一端与叶片轴一的自由端连接;每一个叶片二与对应的叶片一平行设置;其中,叶片轴一与叶片轴二的连接位置设有拉杆连接盘,拉杆连接盘与叶片轴一在轴线方向相对固定;拉杆连接盘上连接有前后拉杆,前后拉杆的另一端连接在调节机构上;本申请将叶片分为叶片一和叶片二,能够减少叶片整体的长度,在叶片加工和运输过程中能够降低难度,并且能够降低安全隐患。

一种变桨系统的电气布局结构

NºPublicación:  CN223854375U 30/01/2026
Solicitante: 
福氏工业(北京)有限公司
CN_223854375_U

Resumen de: CN223854375U

本实用新型公开了一种变桨系统的电气布局结构,包括安装在变桨柜上的转接背板,安装在转接背板上的若干线槽以及安装导轨,变桨柜上还安装有控制器;其中,线槽上安装有第一电气件;安装导轨上安装有第二电气件;各电气件的线束通过线槽引出后与控制器通信连接;本实用新型形成预制的电气布局结构且保证了电气件的接线质量,在实施应用时,拆除变桨柜内的老旧器件及走线后直接在变桨柜内安装该预制的电气布局结构即可,不需要现场人员考虑各电气件及走线位置,明显提高变桨柜内更换器件的速度。

一种风电机组叶片除冰装置

NºPublicación:  CN223854382U 30/01/2026
Solicitante: 
王鹏
CN_223854382_U

Resumen de: CN223854382U

本实用新型公开了一种风电机组叶片除冰装置,涉及叶片除冰技术领域,包括无人机,所述无人机下方连接有镂空板,所述无人机和镂空板之间固定连接有多个连接杆,所述镂空板前侧固定连接有延伸板,所述镂空板和延伸板的顶部安装有供应装置,所述延伸板底部安装有喷洒装置;通过固定空心方管和两个活动空心方管,再加上两个调节关节组成的喷洒装置,配合无人机和供应装置,可对风电机组叶片一次性进行大范围且足量的喷洒除冰剂,并且喷洒装置中的活动空心方管角度可调,能够适应叶片不同地方的弧面进行作业,使得整体的工作效率更高,使用非常方便。

可增容预制装配法兰式风机基础

NºPublicación:  CN223853379U 30/01/2026
Solicitante: 
中国电建集团河南省电力勘测设计院有限公司中国电建集团华中电力设计研究院有限公司
CN_223853379_U

Resumen de: CN223853379U

可增容预制装配法兰式风机基础,包括外圈岩石锚杆和内圈岩石锚杆,其中,内圈岩石锚杆为新增的岩石锚杆;外圈岩石锚杆设置在外圈地基桩内,内圈岩石锚杆设置在内圈地基桩内;外圈岩石锚杆和内圈岩石锚杆顶部共同支撑设置有底板,底板顶部设置有下圆锥墙板,下圆锥墙板顶部设置有上圆锥墙板,上圆锥墙板的顶部设置有风机基础现浇段,风机混凝土塔筒固定在风机基础现浇段上;风机混凝土塔筒内设置有塔筒体外预应力钢束,塔筒体外预应力钢束固定在塔筒体外预应力钢束锚固环板上,塔筒体外预应力钢束锚固环板设置在下圆锥墙板上部内侧。本实用新型需要对原有基础进行适当改造加固即可满足风机增容改造的需求,具有极高的经济价值和社会效益。

一种海上风电结构多频率可控减振装置及方法

NºPublicación:  CN121429762A 30/01/2026
Solicitante: 
天津大学
CN_121429762_PA

Resumen de: CN121429762A

本发明公开一种海上风电结构多频率可控减振装置及方法,装置包括塔筒,塔筒内上部及中部分别设置有阻尼箱,阻尼箱为环状空腔结构且外壁与塔筒内壁固定连接,阻尼箱内填充有液体并沿周向等间距设置有若干阻荡板,阻荡板中间设置有通孔,各阻尼箱上均连接有补气管,塔筒内还安装有中控系统;阻尼箱之间通过第一连接管和第二连接管相互连通,其中第一连接管的两端分别与上部阻尼箱的底部和中部阻尼箱的顶部相连,且其上设有电子阀;第二连接管分别与各阻尼箱的下部相连,且其上设有泵;阻尼箱内部设置有液位计,用于监测阻尼箱中液体的液位;塔筒内壁安装有加速度传感器;中控系统与加速度传感器、电子阀、泵及液位计电连接。

一种变桨轴承开裂预警装置及其预警方法

NºPublicación:  CN121429568A 30/01/2026
Solicitante: 
江阴市恒润传动科技有限公司
CN_121429568_PA

Resumen de: CN121429568A

本发明提供一种变桨轴承开裂预警装置及其预警方法,涉及轴承检测领域,包括变桨轴承主体,环形滑轨设置在变桨轴承主体外圈;预警支架与环形滑轨滑动设置;传动轴与预警支架转动连接;两个检测顶针分别上下滑动设置在预警支架的左右两侧;调位辅助机构设置在传动轴与两个检测顶针之间;两个检测探头分别与两个检测顶针螺纹连接;预警辅助机构设置在检测顶针与预警支架之间;大幅减少摩擦生热与接触损耗;同时配合检测探头内部的润滑脂储存腔及排液槽,进一步降低磨损概率,显著延长检测顶针与检测探头的整体使用寿命;解决了检测顶针与变桨轴承外壁持续接触,极易因摩擦生热加速检测顶针端部接触区域的磨损和变形的问题。

一种新能源汽车风力发电及充电系统

NºPublicación:  CN121424980A 30/01/2026
Solicitante: 
果智
CN_121424980_PA

Resumen de: CN121424980A

本发明公开了一种新能源汽车风力发电及充电系统,属于新能源汽车技术领域。系统包含:双涡轮风力发电机系统,安装于前舱,利用行驶风驱动发电;电能存储与驱动链路,电池组储电并为驱动电机供电;余电回收系统,回收驱动电机无功电,经转化回充电池组。通过组件协同,实现行驶中风能发电及电能回收转换,解决现有车辆电能来源单一、回收不足问题,提升续航与能源利用率,推动技术迭代,具良好应用前景。

具有在径向上偏离的保持架杆的球面滚子轴承

NºPublicación:  CN121429713A 30/01/2026
Solicitante: 
斯凯孚公司
CN_121429713_PA

Resumen de: DE102024207172B3

Offenbart wird ein Pendelrollenlager (1), insbesondere zum Stützen einer Windturbinen-Hauptwelle, umfassend: mindestens einen Außenring (4) und einen Innenring (6), wobei der Innenring (6) eine Bohrung mit einem Durchmesser von mindestens 499 mm aufweist, zwei Sätze von Tonnenrollen (8), die auf Laufbahnen (9, 11) abrollen, die an dem Außen- und dem Innenring (4, 6) ausgebildet sind, und mindestens einen Käfig (2, 2-1, 2-2), der dazu eingerichtet ist, die Rollen (8) zurückzuhalten, wobei der mindestens eine Käfig (2, 2-1, 2-2) umfasst: mindestens einen axialen inneren Käfigring (10), der sich in einer Umfangsrichtung des Pendelrollenlagers (1) erstreckt, einen ersten axialen äußeren Käfigring (12-1), der von dem mindestens einen axialen inneren Käfigring (10) auf einer ersten axialen Seite beabstandet ist und durch mehrere Käfigstege (14) mit ihm verbunden ist, wodurch geschlossene Taschen (16) gebildet werden, wobei jede Tasche (16) dazu eingerichtet ist, eine einzelne Tonnenrolle (8) des ersten Satzes von Rollen aufzunehmen, und einen zweiten axialen äußeren Käfigring (12-2), der von dem mindestens einen axialen inneren Käfigring (10) auf einer zweiten axialen Seite gegenüber der ersten axialen Seite beabstandet ist und durch mehrere Käfigstege (14) mit ihm verbunden ist, wodurch geschlossene Taschen (16) gebildet werden, wobei jede Tasche (16) dazu eingerichtet ist, eine einzelne Tonnenrolle (8) des zweiten Satzes von Rollen aufzunehmen, wobei die Käfig

Gréement rotatif télescopique

NºPublicación:  FR3164971A1 30/01/2026
Solicitante: 
FARWIND ENERGY [FR]
FARWIND ENERGY
FR_3164971_PA

Resumen de: FR3164971A1

L’invention concerne un gréement rotatif de type Flettner comprenant : un mât fixe (100) ; un tronçon tubulaire inférieur (110) d’un premier diamètre extérieur (190) ; un tronçon tubulaire supérieur (120) d’un deuxième diamètre intérieur (191), le deuxième diamètre intérieur (191) étant supérieur au premier diamètre extérieur (190) ; un dispositif d’entraînement (130) du tronçon tubulaire inférieur (110) en rotation autour du mât fixe (100) ; un dispositif de déplacement linéaire ( 160, 161, 162) du tronçon tubulaire supérieur (120) relativement au tronçon tubulaire inférieur (110) entre une position rétractée et une position déployée ; et un dispositif de verrouillage axial (152) et de verrouillage en rotation (151) du tronçon tubulaire supérieur (120) relativement au tronçon tubulaire inférieur (110) dans la position déployée

一种水平轴柳叶型风力发电装置

NºPublicación:  CN121429564A 30/01/2026
Solicitante: 
刘斌包头市荣者机电有限责任公司
CN_121429564_PA

Resumen de: CN121429564A

一种水平轴柳叶型风力发电装置,其特征在于柳叶型反动力叶片的叶尖段的横截面结构为柳叶型即左右弧面完全对称,该叶片高效工作的方法为:保持工作状态参数桨距角ˎ零升力角及相对攻角都等于0°,自然攻角等于90゜。其结果是旋转阻力的方向与弦长方向一致,因此旋转阻力极小,层流边界层较稳定,反动力的效率较高;柳叶型反动力叶片的叶根段的横截面结构非对称,前缘宽度相等且总是大于叶尾偏离度b,自然攻角小于90°,叶尾偏角小于30°,这样,既能提高自然风能利用率,又不增加旋转阻力。上述柳叶型反动力叶片的叶尾增设了尾鳍,尾鳍的主要作用是隔开尾流,避免湍流损失,降低噪音。

一种碳纳米管-石墨烯复合电热防冰除冰系统

NºPublicación:  CN121429571A 30/01/2026
Solicitante: 
内蒙古工业大学
CN_121429571_PA

Resumen de: CN121429571A

本发明属于风力机叶片防冰除冰技术领域,具体涉及一种碳纳米管‑石墨烯复合电热防冰除冰系统,包括复合电热层,铺设于所述风力机叶片基体表面,用于产生热量,所述复合电热层从内至外依次包括基层、复合导电层和绝缘保护层。电极组件,设置于所述复合电热层上,用于向所述复合导电层供电;冰层监测模块,被配置为监测叶片表面的冰层厚度和环境温度;供电控制模块,与所述电极组件和所述冰层监测模块电连接,并被配置为根据所述冰层厚度和环境温度,控制所述电极组件的供电参数。本发明能够通过优化复合导电层结构、改进电极布置及智能控制方式,实现热响应速度提升、加热均匀性优化、能耗降低及使用寿命延长,适配风力机叶片复杂工况。

一种基于智能网关风力发电变频器实时在线监测方法

NºPublicación:  CN121440914A 30/01/2026
Solicitante: 
云南博可能源科技有限公司
CN_121440914_PA

Resumen de: CN121440914A

本发明公开了一种基于智能网关风力发电变频器实时在线监测方法,涉及变频器监测技术领域;本发明通过运用预设的评估算法,对采集到的运行参数进行深度分析,通过计算电气状态值、温度评估值和机械状态值,将变频器复杂的运行状态以量化的数值呈现,设定电气状态值、温度评估值和机械状态值对应的报警阈值,一旦这些数值超过阈值,立即触发相应的报警信号,包括电气报警信号、温度报警信号以及机械预警信号,及时提醒相关人员关注变频器的异常状态,以便采取措施避免故障发生。

一种海上风电结构状态监测方法和系统

NºPublicación:  CN121434815A 30/01/2026
Solicitante: 
中广核射阳特庸风力发电有限公司
CN_121434815_PA

Resumen de: CN121434815A

本发明公开一种海上风电结构状态监测方法和系统,涉及海上风电结构健康监测技术领域,包括采集塔筒加速度信号计算振动位移与速度比值作为状态判断系数,得到状态分布序列;根据状态分布序列采集振动和应变信号进行时频分析,提取特征系数矩阵计算状态关联度生成疲劳损伤状态图;对波浪和海流载荷信号进行谐波分解并与状态关联度加权叠加得到应力分布函数;构建应力泊松场计算散度和旋度比值确定应力流动方向,调节桨距角和偏航角使疲劳损伤位置沿最小路径运动。本发明能够实现对海上风电机组疲劳损伤的主动控制,提高结构运行可靠性。

风电塔筒存放鞍座

NºPublicación:  CN121429565A 30/01/2026
Solicitante: 
新疆中车新能源装备有限公司
CN_121429565_PA

Resumen de: CN121429565A

本申请实施例提供风电塔筒存放鞍座,涉及风力发电设备的领域。风电塔筒存放鞍座包括底座、支撑件和接触面板;支撑件的底端设置于底座;接触面板设置于支撑件的顶端,接触面板设置有弧形接触面,弧形接触面设置有缓冲垫,接触面板通过缓冲垫存放塔筒。本申请能够解决通过金属基座存放塔筒时,塔筒易出现损坏等情况,且金属基座的适配性差的问题。

一种双螺旋风力发电机集风口装置

NºPublicación:  CN121429551A 30/01/2026
Solicitante: 
矩阵汽车有限公司
CN_121429551_PA

Resumen de: CN121429551A

本发明属于风力发电领域,尤其是一种双螺旋风力发电机集风口装置,针对传统的风力发电机依靠自然风进行发电,由于自然风的风力有限,发电效率有限,满足不了使用需求的问题,现提出如下方案,其包括装置本体,所述装置本体的一侧设有进风口,且装置本体的远离进风口的一侧设有出风口,所述装置本体内设有集风组件,所述集风组件的数量为多个,且依次等间距设于装置本体内,本发明通过增加集风组件,能够在相同的自然风的情况下,利用集风组件提高风力发电机的发电效率,满足实际使用的需求。

风力发电叶片结冰风险分级与智能除冰决策方法、装置、设备以及介质

NºPublicación:  CN121429570A 30/01/2026
Solicitante: 
华能新能源股份有限公司山西分公司
CN_121429570_PA

Resumen de: CN121429570A

本发明公开了风力发电叶片结冰风险分级与智能除冰决策方法、装置、设备以及介质,包括:获取目标风力发电机的发电叶片在若干历史时间段内的结冰气象数据;将若干结冰气象数据输入待训练神经网络中,以对待训练神经网络进行训练,得到结冰预测神经网络模型;获取目标风力发电机所在环境的实时气象环境数据,并将实时气象环境数据输入结冰预测神经网络模型中,得到每个发电叶片的预测结冰参数并确定该发电叶片的风险指数;根据目标风力发电机中发电叶片的风险指数,确定目标风力发电机的目标除冰运行决策和目标除冰运行决策对应的热能输配策略。本发明属于叶片除冰领域。本发明可实现智能化除冰。

一种雷击接闪试验装置及其试验方法

NºPublicación:  CN121432093A 30/01/2026
Solicitante: 
苏州安规电磁科技有限公司苏州泰思特电子科技有限公司
CN_121432093_PA

Resumen de: CN121432093A

本发明公开了一种雷击接闪试验装置及其试验方法,雷击接闪试验装置包括移动机构、升降调平机构、雷电发生机构和接闪试验机构,所述移动机构用于移动,所述升降调平机构设置在所述移动机构上,用于升降和调平,所述雷电发生机构设置在所述升降调平机构上,用于输出符合雷击试验标准的冲击电压波形,所述接闪试验机构设置在所述升降调平机构上,且与所述雷电发生机构形成高压电连接,所述接闪试验机构用于传导冲击电压以模拟雷击接闪过程。该雷击接闪试验装置不仅提高了试验的灵活性,还提高了试验效率和安全性。

一种风力发电机

NºPublicación:  CN121429563A 30/01/2026
Solicitante: 
张威
CN_121429563_PA

Resumen de: CN121429563A

本发明涉及一种风力发电机,包括风轮、发电机,风轮的旋转平面与其旋转主轴垂直;发电机包括箱体、硅铁芯,制动励磁线圈,发电线圈,磁轭;发电机的旋转主轴一端贯穿箱体与风轮的旋转主轴一端连接,另一端通过转动轴承固定在箱体内部;硅铁芯的旋转臂设置在发电机的旋转主轴上,硅铁芯的旋转平面与发电机的旋转主轴垂直;磁轭的两端分别位于硅铁芯旋转平面的两侧,磁轭通磁后其两端可与硅铁芯接触,制动励磁线圈和发电线圈间隔缠绕在磁轭上。该风力发电机在风速较低时不发电,保证风叶易于启动。在强风状态,发电的同时,可对风叶有效制动,避免了风轮高速旋转或骤停带来的危害。

一种风力叶片及叶轮

NºPublicación:  CN121429553A 30/01/2026
Solicitante: 
新垣科技(苏州)有限公司
CN_121429553_PA

Resumen de: CN121429553A

本发明涉及一种风力叶片,其中风力叶片包括骨架,所述骨架包括多个间隔设置的空间曲线,多个所述空间曲线由对应平面的螺旋曲线自原点沿Z轴方向抬升并拉伸形成,其中,在相邻的任两个所述螺旋曲线中,外侧的所述螺旋曲线的抬升高度大于内侧的所述螺旋曲线的抬升高度,且多个所述螺旋曲线在平面组成半径变化率由内至外递增的曲线族;本体,所述本体包括基于多个所述空间曲线拟合而成拟合面组成,并与所述骨架固定相连。本发明可通过由多个间隔设置的空间曲线作为骨架基础,并贴附本体形成叶片,其相较之于一体成型的叶片工艺要求低,且刚度、韧性、可修复性可以做到更好。

一种海上风电低频断路器故障诊断方法和相关装置

NºPublicación:  CN121434992A 30/01/2026
Solicitante: 
广东电网有限责任公司珠海供电局
CN_121434992_PA

Resumen de: CN121434992A

本发明公开了一种海上风电低频断路器故障诊断方法和相关装置,融合电气参数数据、环境数据和机械性数据,拼接为多维特征向量,全面捕捉低频断路器在复杂工作环境下的各类故障特征信息,提升了对故障的敏感度和识别能力,降低了误检率,采用随机森林算法实现小样本下的高精度诊断,充分利用有限的低频断路器数据,有效避免过拟合问题,优化随机森林中决策树的数量,提高模型的分类性能,采用ROC曲线与混淆矩阵对低频断路器故障诊断模型进行性能评估,提高故障诊断模型的有效性和可靠性。解决了现有的基于单一数据源的海上风电低频断路器故障诊断方法误检率高和基于多模态数据融合的海上风电低频断路器故障诊断方法存在模型过拟合的技术问题。

一种高疲劳强度的风电机组

NºPublicación:  CN121429558A 30/01/2026
Solicitante: 
华能饶平风力发电有限公司
CN_121429558_PA

Resumen de: CN121429558A

本发明涉及风电机组技术领域,且公开了一种高疲劳强度的风电机组,包括塔筒,所述塔筒的顶部固定连接有轮舱,所述轮舱的内壁处转动连接有叶轮毂,所述塔筒的顶部设置有三个桨叶,三个所述桨叶的外壁处均与叶轮毂的内壁处转动连接,通过启动电动伸缩杆伸出,推动活塞杆下降,减小液压腔的容积,在桨叶转动时,会带动挤压板挤压液压油,通过挤压组件和减缓组件,增大液压油的流动阻力,减缓桨叶的转动速度,有效防止桨叶开始转动后,较大的初始扭矩带动桨叶以较快的转速移动一段距离,避免桨叶以较快的速度与气流对桨叶转动方向产生的反向推力相对抗,从而降低桨叶变桨时受到的冲击,减少桨叶表面出现疲劳损伤,确保桨叶运行时的抗疲劳强度。

一种叶片铺层的反向设计方法、装置及电子设备

NºPublicación:  CN121424706A 30/01/2026
Solicitante: 
中国华能集团清洁能源技术研究院有限公司华能海上风电科学技术研究有限公司
CN_121424706_PA

Resumen de: CN121424706A

本发明涉及风力发电机叶片铺层技术领域,尤其涉及一种叶片铺层的反向设计方法、装置、设备及计算机可读存储介质,其中,方法包括:获取叶片的目标弯曲刚度分布和叶片几何外形,并在叶片几何外形上铺设基础壳体铺层;以叶片轴为中心线,在基础壳体铺层上设置梁帽;针对叶片截面,计算无梁帽时基础壳体铺层的初始弯曲刚度;判断目标弯曲刚度是否大于初始弯曲刚度,若大于,则从第一个梁帽开始,依次增加其单向布铺层层数,并计算当前界面的弯曲刚度,直至当前截面的弯曲刚度与目标弯曲刚度的误差满足预设容差。以目标弯曲刚度分布为直接输入,通过系统化的算法流程反向求解铺层参数,避免了传统方法中大量的试错性计算和依赖于经验的反复调整。

基于激光雷达的抗扰复合风机变桨控制方法及系统

NºPublicación:  CN121429562A 30/01/2026
Solicitante: 
中国海洋大学
CN_121429562_PA

Resumen de: CN121429562A

本申请涉及一种基于激光雷达的抗扰复合风机变桨控制方法及系统,属于风力发电机控制领域,所述方法包括:获取风机风轮实际转速和激光雷达测量的风速信息,根据风速信息计算得到叶轮面等效风速;根据风机气动特性和风速信息计算风速对应桨距角并进行拟合得到稳态关系曲线,进而得到叶轮面等效风速对应的稳态桨距角,并结合实际桨距角计算得到前馈桨距角;根据风机风轮实际转速与给定的风机参考转速得到自抗扰控制量;利用前馈桨距角对自抗扰控制量进行补偿得到桨距角给定值;根据风机实际运行工况对桨距角给定值进行速度限制和角度限制,得到最终的执行桨距角。本申请能够改善风机的动态响应,提升自抗扰系统的运行稳定性,提高控制精度。

一种风电塔筒载荷测量方法

NºPublicación:  CN121434789A 30/01/2026
Solicitante: 
上海拜安传感技术有限公司
CN_121434789_PA

Resumen de: CN121434789A

本发明提供一种风电塔筒载荷测量方法,将预设的时间段分为N份时间间隔,在每份时间间隔内采集至少一个温度传感器的训练温度测量数据,以及至少一个载荷传感器的训练中心波长数据,基于每份时间间隔采集的至少一个温度传感器的训练温度测量数据和至少一个载荷传感器的训练中心波长数据训练得到N个载荷温度补偿模型;采集风电塔筒小风停机下的所述的至少一个温度传感器的小风停机温度测量数据和所述的至少一个载荷传感器的小风停机中心波长数据;基于小风停机温度测量数据N个载荷温度补偿模型中选择目标载荷温度补偿模型,并通过目标载荷温度补偿模型获得中心波长预测值;基于小风停机中心波长数据和所述的中心波长预测值计算风电塔筒载荷。

基于人工智能的风电机群群控策略优化系统

NºPublicación:  CN121429560A 30/01/2026
Solicitante: 
华电郑州机械设计研究院有限公司
CN_121429560_PA

Resumen de: CN121429560A

本发明涉及群控优化技术领域,具体为基于人工智能的风电机群群控策略优化系统,系统包括:状态特征提取模块、协同关系建模模块、群控策略优化模块、控制指令生成模块、执行反馈模块。本发明中,通过引入机组运行特征与空间拓扑关系的融合计算,利用多源状态数据挖掘群体协同特征,能动态识别机组间的能量耦合强度并量化协同影响权重,从而实现对功率分配的自适应优化。基于优先级调节逻辑的分配机制使功率缺口响应更具实时性与针对性,结合模糊控制生成的桨距角调节指令,使多个机组输出与整体负载精确匹配,在多风速扰动与复杂运行场景下仍能保持协调运行,提升功率分配的协调性、系统能量利用效率与整体运行稳定性。

基于Excel文件的风电机组控制程序生成方法及装置

NºPublicación:  CN121429554A 30/01/2026
Solicitante: 
国电联合动力技术有限公司
CN_121429554_PA

Resumen de: CN121429554A

本发明公开了一种基于Excel文件的风电机组控制程序生成方法及装置,该方法包括:通过Excel表格配置风电机组的安全规则、硬件地址映射和控制设备交互映射;解析所述Excel表格,生成用于表示所述风电机组的各部件参数和控制逻辑的结构化数据文件;根据预设的转换规则,将所述结构化数据文件转化为由所述风电机组的主控函数调用的可执行代码,包括设备参数初始化函数、控制算法函数和技术文档生成规则;通过所述转换规则生成所述风电机组可直接执行的控制代码,并生成技术文档。实施本发明,可以大大提高风电机组控制系统的开发效率,保证安全保护逻辑的完整性,并简化硬件适配与系统移植过程。

用于风力涡轮机主轴的可调式支撑系统

NºPublicación:  CN121443845A 30/01/2026
Solicitante: 
升降解决方案公司
CN_121443845_PA

Resumen de: AU2024290696A1

An adjustable support system for supporting and immobilizing a longitudinally extending main shaft in a nacelle of a wind turbine when a gearbox has been dismounted involves: a transverse beam rigidly mounted in the nacelle and extending over the main shaft; a saddle having an arcuate recess to engage with the main shaft from above the main shaft, the saddle movably connected to the transverse beam; a flexible strap that engages the main shaft from below the main shaft to support the main shaft from below; and, a transverse saddle adjuster connected to the saddle and configured to adjust transverse position of the saddle relative to the main shaft.

风机叶片除冰装置、控制方法及存储介质

NºPublicación:  CN121429572A 30/01/2026
Solicitante: 
国网湖南省电力有限公司湖南防灾科技有限公司国网湖南省电力有限公司防灾减灾中心国家电网有限公司
CN_121429572_PA

Resumen de: CN121429572A

本申请实施例提供一种风机叶片除冰装置、控制方法及存储介质。除冰装置包括:环绕设置在叶尖区域的第一电极、环绕设置在叶根区域的第二电极、设置在第一电极和第二电极之间的导电涂层和用于给第一电极、第二电极和导电图层供电的电源。导电涂层覆盖风机叶片从叶尖至叶根的区域,形成稳定均匀的加热区间,在电源工作时能够在整个叶片外表面形成连续一致的发热效果,通过在叶尖和叶根设置电极,并在中间区域涂覆导电涂层,构建覆盖风机叶片全长的电加热结构,且不受风机叶片的形状影响,使得整个叶片具备快速、均匀、可靠的电加热除冰能力。

一种风电耦合CCUS的能流与碳流优化系统及方法

NºPublicación:  CN121436299A 30/01/2026
Solicitante: 
华北理工大学
CN_121436299_PA

Resumen de: CN121436299A

本发明公开了一种风电耦合CCUS的能流与碳流优化系统及方法,系统包括八个模块,发电模块将风能转化为电能并采集风速数据;储能模块存储并分配电能;优化控制模块根据风电预测与储电量设定碳捕集量阈值,并调控二氧化碳流量;捕集模块从空气中捕集并解析二氧化碳;储集模块对二氧化碳进行压缩存储;两个安全模块分别负责储集过程的压力温度监控与泄漏应急响应;AI模块通过机器学习自适应优化系统运行参数。本发明有效利用波动性风电能源,实现了能流与碳流的精准匹配与高效协同,在降低CCUS系统运行能耗与成本的同时,提升了风电消纳能力与系统的整体安全性与智能化水平。

一种基于尾流扰动与风向转变识别的风机控制方法及装置

NºPublicación:  CN121429559A 30/01/2026
Solicitante: 
国网冀北张家口风光储输新能源有限公司国家电网有限公司
CN_121429559_PA

Resumen de: CN121429559A

本发明公开了一种基于尾流扰动与风向转变识别的风机控制方法及装置,涉及新能源技术领域,主要目的为有效识别尾流扰动与风向转变,延长风机的使用寿命。本发明主要技术方案为:获取机舱顶部风向标输出的第一风向信号及机舱绕塔筒轴线摆动的动态响应信号;通过预设因果计算方法得到两信号间的因果度量。结合因果度量、动态响应信号主导频率分量及第一风向信号变化速率构建多维决策特征向量,并输入扰动分类模型,输出尾流扰动与风向转变的初始分类概率。利用风机电功率信号对初始分类概率加权修正,得最终分类概率;根据最终分类概率与预设阈值判定当前状态。若为尾流扰动,抑制基于第一风向信号的偏航触发;若为风向转变,则基于该信号触发偏航。

基于置信度集成校准的风机多类别故障在线概率预测方法

NºPublicación:  CN121435179A 30/01/2026
Solicitante: 
武汉大学
CN_121435179_PA

Resumen de: CN121435179A

本发明公开了一种基于置信度集成校准的风机多类别故障在线概率预测方法及系统,首先基于SCADA系统的多维时间序列数据,采用滑动窗口采样并构建带有前瞻性标签的监督数据集;其次利用LSTM时序网络学习故障早期演化特征,在故障多分类感知结果的基础上叠加输出相应的概率估计,为调度运行人员提供更丰富的参考信息;最后引入集成温度缩放方法对概率输出进行后处理校准,构建网络分对数保序函数的凸化组合,从而在保持分类精度的同时有效改善概率估计的可靠性,缓解模型过自信问题。通过实际风电场数据验证了所提方法能够显著提高概率估计可靠性,有效缓解模型自信偏置问题,在保持高分类精度的同时,为风电机组智能运维提供了更可靠的故障预测概率输出。

一种共轴对转双风轮风力发电机

NºPublicación:  CN121429552A 30/01/2026
Solicitante: 
上海工程技术大学
CN_121429552_PA

Resumen de: CN121429552A

本发明提供了一种共轴对转双风轮风力发电机,前风轮和后风轮之间设置有整流消涡装置,整流消涡装置包括绕主轴周向设置的整流罩,整流罩的轴向截面呈翼型,整流罩上开设有连通径向内外侧且连通空腔内外的导流孔;栅形穿孔板,栅形穿孔板位于整流罩的径向内侧;共轴对转双风轮风力发电机还包括控制器,控制器被配置通过监测整流罩翼型表面的风信号控制连接主动变间距机构。该共轴对转双风轮风力发电机,可通过中间整流消涡装置主动改善尾流,能够主动干预、剪切和破碎前风轮产生的大尺度、高能尾流涡旋;通过增设控制器,控制器可根据整流罩翼型表面的风信号通过主动变距机构调整风轮间距,主动变距机构和中间整流消涡装置协同工作。

一种加固型风机变桨轴承

NºPublicación:  CN121429573A 30/01/2026
Solicitante: 
大唐平阴清洁能源开发有限公司
CN_121429573_PA

Resumen de: CN121429573A

本发明涉及风机发电领域,更具体地说,它涉及一种加固型风机变桨轴承,包括轴承内圈和轴承外圈,所述轴承内圈的上表面均匀开设有内圈固定孔,所述轴承内圈和轴承外圈相互靠近的一侧开设有两组转动槽,所述转动槽的内侧转动连接有滚珠,所述轴承内圈上设置有加固机构,且加固机构用于加固轴承内圈和轴承外圈的连接并提高稳定性,所述加固机构包括设置于所述内圈固定孔中的螺栓,以及与所述螺栓抵触驱动的加固组件,所述轴承外圈上开设有加固槽,且所述加固槽开设在轴承外圈靠近轴承内圈一侧的中部,本发明解决了当前变桨轴承的轴承内圈和轴承外圈连接不够稳定,以及无法根据滚珠的使用情况进行自动加注润滑油的技术问题。

一种风力发电安装辅助对正装置

NºPublicación:  CN223854380U 30/01/2026
Solicitante: 
刘海涛
CN_223854380_U

Resumen de: CN223854380U

本实用新型涉及风力发电技术领域,且公开了一种风力发电安装辅助对正装置,包括支柱、支柱上侧设置的转座、转座上侧转动连接的安装箱、安装箱一侧固定连接的引向板、安装箱内部固定连接的发电机和发电机输出端固定连接的风叶,所述支柱上侧设置有便捷拆装机构,所述支柱下侧设置有便移稳固机构,所述便捷拆装机构包括滑杆,所述滑杆固定连接在转座下表面,所述滑杆下端固定连接有锥顶方块,所述锥顶方块滑动连接在支柱内部,所述滑杆外壁滑动连接有滑块,所述滑杆外壁固定连接有限位块,所述限位块设置在滑块上侧,所所述便捷拆装机构用于辅助用户快速拆装发电装置结构件,所述便移稳固机构用于为装置提供可切换的移动与稳固模式。

一种装配式混凝土复合塔筒管片

NºPublicación:  CN223854379U 30/01/2026
Solicitante: 
湖北能源集团汉江能源发展有限公司
CN_223854379_U

Resumen de: CN223854379U

本实用新型提供一种装配式混凝土复合塔筒管片,涉及风机塔筒领域,包括位于两侧的侧板和位于上下两端的端板,侧板和端板材质为碳钢,侧板与端板之间固定连接;在侧板设有用于周向连接的周向连接孔;端板为弧形,在顶部或底部的端板的弧形内缘的位置设有多个张拉孔;在两侧的侧板之间设有至少两组水平筋,两组水平筋分别位于靠近管片弧形的内缘和外缘的位置,两组水平筋沿着管片的高度方向布置为多根;在两端的端板之间设有至少两组竖筋,两组竖筋分别位于靠近管片弧形的内缘和外缘的位置,两组竖筋沿着管片的弧线布置为多根;水平筋与竖筋之间固定连接,在相邻的竖筋之间设有多组箍筋;其余部分为混凝土。本实用新型具有抗拉和抗扭强度高的优点。

一种风力发电机塔架结构

NºPublicación:  CN223854378U 30/01/2026
Solicitante: 
辽宁峰泰建设工程有限公司中铁北京工程局集团有限公司中铁北京工程局集团第六工程有限公司
CN_223854378_U

Resumen de: CN223854378U

本实用新型公开了一种风力发电机塔架结构,属于风力发电领域,包括塔基,所述塔基的上顶端对称固定连接有立架,所述立架的外侧壁固定连接有桁架,其中一个所述立架的侧壁设置有攀爬组件,所述攀爬组件包括固定连接在立架侧壁的多个支撑架,通过以上各装置之间的配合使用,能够便于操作人员对发电机进行维修,降低冬季维修时的安全隐患,通过外接热水源,利用水泵将高温水从进水口泵入,由于支撑架与踩踏架均呈中空状,且均采用防冻管进行联通,故而高温水源可以将充满其内,通过内部的高温将支撑架与踩踏架外部的冰雪融化,避免人员攀爬时出现滑落的现象,该组件结构简单,实用性强,能够大大降低操作人员的操作风险。

一种建筑吊塔风力发电装置

NºPublicación:  CN223854381U 30/01/2026
Solicitante: 
山东临顺市政建设有限公司
CN_223854381_U

Resumen de: CN223854381U

本实用新型涉及风力发电装置技术领域,具体为一种建筑吊塔风力发电装置,包括安装板、机体和防护机构,所述机体设置在所述安装板顶部,所述防护机构包括圆环、防护板、第一螺纹机构、第一开槽、第一方块、第一半圆板、第二开槽、第二方块、第二半圆板、第二螺纹机构、第三螺纹机构、第一限位块和第二限位块,所述第一开槽与所述第二开槽均开设在所述机体上,所述第一方块一端伸入第一开槽与所述第一半圆板连接,所述第二方块一端伸入第二开槽与所述第二半圆板连接,所述第一限位块一端与所述机体连接,所述第一限位块另一端穿过所述第一半圆板,本实用新型一种建筑吊塔风力发电装置,解决了目前设备不方便防护效果差的问题。

基于神经网络二阶滑模控制器的海上风电统一变桨控制方法

NºPublicación:  CN121429557A 30/01/2026
Solicitante: 
西安宝美电气工业有限公司中国石油天然气集团有限公司宝鸡石油机械有限责任公司
CN_121429557_PA

Resumen de: CN121429557A

本发明的基于神经网络二阶滑模控制器的海上风电统一变桨控制方法,包括:基于漂浮式风电机组动力学模型的结构和动力学特性,构建风电机组非线性模型,之后推导出风电机组的风轮转速和额定风轮转速;以风轮转速和额定风轮转速做差结果作为输入设计滑模控制器,基于海上漂浮式风电机组功率调节和载荷抑制的影响以及平台纵摇速度对于风电机组额定转速的影响,此时额定参考转速为跟随平台纵摇速度的变量,在稳定发电机功率的同时解决平台的负阻尼效应;基于滑模控制器自身存在的抖振因素,引入神经网络对滑模控制增益进行自适应调节。本发明解决了由于受海浪风速等随机干扰引起的浮式支撑平台运动而产生的疲劳结构载荷及功率波动问题。

一种风力发电机故障维护检测设备

NºPublicación:  CN223854383U 30/01/2026
Solicitante: 
辽宁中远电力建设工程有限公司中铁北京工程局集团有限公司中铁北京工程局集团第六工程有限公司
CN_223854383_U

Resumen de: CN223854383U

本实用新型公开了一种风力发电机故障维护检测设备,属于风力发电领域,包括底板,底板的上表面四角处均设置有伸缩柱,伸缩柱的顶部固定安装有升降板,通过定位对接组件的设置,工作人员将风力发电机放置在承载板的表面,通过启动下方的驱动电机使得两侧的定位板向中部滑动,从而将风力发电机固定在承载板的表面,从而避免了在检测过程中发生晃动与位移的情况发生,进而保障了风力发电机检测结果的准确性,然后再通过第一电动推杆与第二电动推杆先将风力发电机向内滑动,再向另一侧进行滑动,使得风力发电机一端的转轴插入到联轴器的内部,代替了人工进行对接的操作,减轻了工作人员的工作负担,进而提高了装置的检测效率。

一种集成全向风叶的轻量化直驱磁悬浮垂直轴风力发电机

NºPublicación:  CN223854373U 30/01/2026
Solicitante: 
周扬
CN_223854373_U

Resumen de: CN223854373U

本实用新型涉及垂直轴风力发电机技术领域,公开一种集成全向风叶的轻量化直驱磁悬浮垂直轴风力发电机,包括立柱、电机主轴、下端盖、壳体、上端盖、风机叶片连接法兰、全向风叶,全向风叶和转子部分相连接,任意方向的风能通过风叶传递到转子部分上,全向风叶的气动设计能够减小风叶的质量,减小风电转子的轴向摩擦,从而减小能耗、降低发电机最小工作风,转子部分在径向由径向轴承支承,在轴向由轴向磁悬浮轴承支承,轴向磁悬浮轴承产生固定的吸力用以抵消重力,从而实现发电机外转子悬浮,实现轴向无摩擦传动,进而提高了能量转换的效率;本实用新型能够保证稳定的轴向悬浮和较高的发电效率。

一种风力发电叶片清洗装置

NºPublicación:  CN223854384U 30/01/2026
Solicitante: 
大唐黑龙江新能源开发有限公司
CN_223854384_U

Resumen de: CN223854384U

本实用新型提供一种风力发电叶片清洗装置,涉及风力发电机领域,包括卡箍,卡箍外侧安装有驱动卡箍在发电机立柱外侧上下移动的移动小车,卡箍的外侧壁通过连接杆固定安装有环形清洗部,环形清洗部包括环形金属片以及柔性导水管,柔性导水管固定连接于环形金属片的内侧;通过设置的可以在发电机立柱外侧上下移动的卡箍、环形金属片以及柔性导水管,可以代替人工攀爬的方式自动对叶片清洗,不仅降低了对叶片的清洗难度,同时较为省力,安全性较高。

一种集成全向风叶的新型磁悬浮垂直轴风力发电机

NºPublicación:  CN223854374U 30/01/2026
Solicitante: 
周扬
CN_223854374_U

Resumen de: CN223854374U

本实用新型涉及垂直轴风力发电机技术领域,公开一种集成全向风叶的新型磁悬浮垂直轴风力发电机,全向风叶和风电转子相连接,任意方向的风能通过全向风叶传递到风电转子上,全向风叶的气动设计能够减小其质量,减小风电转子的轴向摩擦,从而减小能耗、降低发电机最小工作风速;风电转子在径向由径向轴承支承,在轴向由轴向推力磁悬浮轴承和平面轴承共同支承,轴向推力磁悬浮轴承产生固定的吸力用以抵消重力,从而减小平面轴承上摩擦力,进而提高了能量转换的效率,当轴向振动过大时,风电转子上热套铝环切割轴向磁悬浮轴承磁感线产生电涡流阻尼,抑制过大的轴向振动;本实用新型能够保证稳定的轴向悬浮和较高的发电效率。

一种风力发电机叶片的角度调节装置

NºPublicación:  CN223854376U 30/01/2026
Solicitante: 
湖南水利水电职业技术学院
CN_223854376_U

Resumen de: CN223854376U

本实用新型属于风力发电辅助装置技术领域,公开了一种风力发电机叶片的角度调节装置,包括叶片角度调节机构,它包括安装柱,安装柱的外壁通过套筒Ⅰ转动连接有连接柱,连接柱外壁上固定套接有蜗轮,并啮合连接有蜗杆,蜗杆的一端与步进电机连接,连接柱的外壁固定套接有限位环块,限位环块远离蜗轮的侧面搭接有限位环板,连接柱活动贯穿限位环板与风力发电机的桨叶固接,限位环板通过固定柱固接在安装柱上;本实用新型通过设置蜗轮、蜗杆,便于调节桨叶的角度,同时对桨叶具有良好的限位作用,减少桨叶偏转,通过设置套筒Ⅰ、限位环块和限位环板,便于对桨叶进行限位,便于稳定调节桨叶的角度,通过设置滚珠,便于减小摩擦力,便于降低能耗。

一种海上风电防冲刷保护装置

NºPublicación:  CN223853399U 30/01/2026
Solicitante: 
南通道达风电科技有限公司
CN_223853399_U

Resumen de: CN223853399U

本实用新型涉及海上风电设备技术领域,具体为一种海上风电防冲刷保护装置,包括两个防护套筒,两个所述防护套筒两端之间通过螺栓固定连接,所述防护套筒外侧底端均匀设置有若干连接杆,若干所述连接杆远离防护套筒的一端之间设置有防护架,若干所述连接杆两侧均固定设置有搭台,所述搭台顶部与防护架之间设置有草皮。本实用新型通过对固定板的驱动使用能够使得本保护装置在使用时的稳定性,不会轻易脱离基桩,通过外旋钮和连接机构的设置使得后续本保护装置在进行使用时,内旋钮不会因海底环境的复杂而受到外力因素的影响产生意外的转动而使固定板受到调节产生位移,从而保证了固定板所提供的连接稳定性,使得本防护装置具有良好的长期使用效果。

一种海上风机转动系统的密封圈结构

NºPublicación:  CN223854856U 30/01/2026
Solicitante: 
青岛科技大学
CN_223854856_U

Resumen de: CN223854856U

本实用新型涉及海上风机密封圈技术领域,具体为一种海上风机转动系统的密封圈结构,包括安装外罩,所述安装外罩的一端设置有第一环气囊,所述安装外罩的另一端设置有第二环气囊,所述安装外罩的内部设置有安装内罩,所述安装外罩的顶端固定连接有控气阀座。本实用新型通过设置的安装外罩、第一环气囊、第二环气囊、第一环架、第二环架、密封顶环、密封圈本体、阀密封环和控气阀口,可以使得设备去进行海上风机转动系统的密封圈两端更紧固的紧密贴合操作,在实际的使用过程中,工作人员首先将安装外罩整体套接安装在海上风机转动系统的内壁处,然后将控气阀座延伸在海上风机的外部,并通过控气阀座内部阀密封环和控气阀口。

一种塔上吊机提升装置

NºPublicación:  CN223852157U 30/01/2026
Solicitante: 
上海戈洛立科技有限公司
CN_223852157_U

Resumen de: CN223852157U

本实用新型提供一种塔上吊机提升装置,包括安装座、支架、吊架和钢丝绳;安装座固定在机舱的顶部,支架安装在安装座上,吊架设置在支架的顶部,吊架上设置有吊装滑轮组;塔上吊机的后端设置有起升滑轮组,塔上吊机竖直设置时,起升滑轮组与吊装滑轮组相对设置;吊装滑轮组包括同轴设置的至少一个吊装滑轮,起升滑轮组包括同轴设置的至少一个起升滑轮;塔上吊机的吊臂上设置有导向滑轮组;提升塔上吊机时,钢丝绳的一端固定在塔上吊机或者吊架上,另一端穿过起升滑轮组、吊装滑轮组和导向滑轮组后连接到设置于风机塔下的动力单元;动力单元收紧钢丝绳以提升塔上吊机。

风电塔筒平台盖板开闭组件的液压助力装置

NºPublicación:  CN223854074U 30/01/2026
Solicitante: 
启东亚恒机电设备科技有限公司
CN_223854074_U

Resumen de: CN223854074U

本实用新型提供风电塔筒平台盖板开闭组件的液压助力装置,包括:本体,本体的两端均设置有转动座,两个转动槽分别设置于两个转动座的内部,两个转动槽的内部均转动连接有转动杆,两个转动杆的表面均螺纹连接有移动板,移动板的一侧固定连接有多个固定销,两个滑动槽均设置于本体的内部,两个滑动槽的内部均滑动连接有滑动块。本实用新型提供风电塔筒平台盖板开闭组件的液压助力装置,通过滑动槽配合滑动块,对本体与转动座之间进行快速连接定位后,通过转动杆配合移动板、固定销和固定孔,对滑动块进行限位,从而方便快速的对转动座与本体之间进行固定,方便后期对本体进行快速更换,增加了工作效率。

一种分段预应力混凝土塔架施工装置

NºPublicación:  CN223853959U 30/01/2026
Solicitante: 
中国安能集团第一工程局有限公司安能集团第一工程局云南投资建设有限公司
CN_223853959_U

Resumen de: CN223853959U

本实用新型公开了一种分段预应力混凝土塔架施工装置,涉及风机基础施工技术领域,包括支撑组件、连接组件;支撑组件包括中心支撑台、多组防护件、多组调节支撑环、滑动杆、辅助防护条;连接组件包括连接件、连接头,连接头与塔架上的预留孔可拆卸连接;中心支撑台、滑动杆为整个装置提供支撑,能够根据整个塔架施工装置的尺寸变化调整防护件之间的间距,设置在滑动杆上的多组调节支撑环,可与中心支撑台分离,并缩小相邻的防护件之间的间距,从而实现整个塔架施工装置的尺寸可调,并通过连接头、连接件与塔架连接,从而无需将整个塔架施工装置吊出塔架更换尺寸较小的施工装置,通过调整本施工装置的尺寸,可适应不同内径的塔架内施工作业。

一种塔筒法兰防变形支撑结构

NºPublicación:  CN223854377U 30/01/2026
Solicitante: 
海南申能新能源有限公司中国铁建港航局集团有限公司
CN_223854377_U

Resumen de: CN223854377U

本申请涉及风力塔筒技术领域,尤其是涉及一种塔筒法兰防变形支撑结构,包括同轴设置于塔筒的支撑板以及若干个绕支撑板轴线设置的支撑臂,支撑臂的轴向平行于塔筒的径向,每个所述支撑臂包括设置于支撑板的支撑管以及滑移插设于支撑管的支撑杆,所述支撑管设置有调节支撑杆滑移位置的调节件,支撑杆远离支撑管的一端设置有固定件,固定件与法兰上的法兰孔配合,以将支撑杆固定在法兰上。本申请具有满足不同尺寸规格的塔筒法兰加强使用的效果。

用在风力涡轮机中的发电机

NºPublicación:  CN121444310A 30/01/2026
Solicitante: 
维斯塔斯风力系统有限公司
CN_121444310_PA

Resumen de: WO2024235405A1

A generator rotor for a wind turbine, comprising a cylindrical ring structure defining a radially inner surface and a central hollow portion, and being arranged to rotate around a rotational axis. The cylindrical ring structure comprise a plurality of ring-shaped permanent magnet packages arranged coaxially around the rotational axis, the plurality of permanent magnet packages being adapted to form at least one coolant passage through the cylindrical ring structure. The cylindrical ring structure is adapted to serve as a sump for coolant, such that the sump is defined, at least in part, by the radially inner surface of the cylindrical ring structure, and further comprises at least one coolant passage inlet that extends from the radially inner surface of the cylindrical ring structure to the at least one coolant passage and wherein at least one coolant passage outlet is arranged at one axial end of the cylindrical ring structure.

用于风力涡轮机塔架组件的紧固系统及其使用方法

NºPublicación:  CN121443843A 30/01/2026
Solicitante: 
维斯塔斯风力系统有限公司
CN_121443843_PA

Resumen de: WO2025011718A1

A fastening system (60) and method for connecting a flange (64) of one tower section (62) to a flange (74) of an adjacent tower section (72) is disclosed. The first and second flanges (64, 74) have aligned through holes (66, 76). The fastening system (60) includes a plurality of bolts (82) received in a plurality of aligned through holes (66, 76) in the respective flanges (64, 74) and first and second bolt extenders (100, 104, 198, 202, 210, 214). Each bolt extender (100, 104, 198, 202, 210, 214) has a plurality of extender bores (102, 106), each receiving one of the plurality of bolts (82). For each adjacent pair of extender bores (102, 106) one extender bore is threaded and the other is unthreaded. For each adjacent pair of bolts (82), one bolt (82) has a first orientation and the other bolt (82) has a second orientation opposite to the first orientation.

WIND TURBINE PITCH CONTROL METHOD AND SYSTEM

NºPublicación:  WO2026020604A1 29/01/2026
Solicitante: 
HUANENG RENEWABLES CO LTD SHANXI BRANCH [CN]
\u534E\u80FD\u65B0\u80FD\u6E90\u80A1\u4EFD\u6709\u9650\u516C\u53F8\u5C71\u897F\u5206\u516C\u53F8
WO_2026020604_PA

Resumen de: WO2026020604A1

A wind turbine pitch control method and system. The method comprises: acquiring operation parameters of a wind turbine, determining whether current operation of the wind turbine is normal, and if the wind turbine is currently faulty, stopping the operation of the wind turbine; and acquiring first pitch parameters of a first wind turbine that receives wind, and on the basis of horizontal coordinate parameters, sending second pitch parameters to a wind turbine adjacent to the first wind turbine that receives wind. By this method, the first wind turbine that receives wind can be used to collect parameters, and the parameters are processed by using positional relationships between wind turbines and then sent to all wind turbines in the entire section, so that the wind turbines can make pre-pitch adjustments before the wind arrives, thereby saving pitch adjustment time, enabling the wind turbines to be in an optimal pitch state, and further improving power generation capacity.

Wind- oder Wasserkraftanlage

NºPublicación:  DE102024121235A1 29/01/2026
Solicitante: 
SOLMAZ ERHAN [DE]
SOLMAZ ISMAIL [DE]
Solmaz, Erhan,
Solmaz, Ismail

Resumen de: DE102024121235A1

Die Erfindung betrifft eine Wind- oder Wasserkraftanlage (1), umfassend ein Gehäuse (2), eine Turbine und einen von der Turbine angetriebenen Generator (4), wobei das Gehäuse (2) eine Einlassöffnung (12) zum Einströmen des Windes oder des Wassers zur Turbine aufweist und eine Auslassöffnung (15) zum Ausströmen des Windes oder des Wassers von der Turbine aufweist. Wesentlich dabei ist, dass das Gehäuse (2) einen strömungsleitenden Gehäuseteil aufweist, der als Wind- oder Wasseraufnahmefläche (10) ausgebildet ist, um die Luft zu verdichten und die Wind- oder Wassergeschwindigkeit zu erhöhen, welche zum Antrieb der Turbine verwendet wird, und dass die Turbine vollständig innerhalb des Gehäuses (2) angeordnet ist, und dass die Turbine als Schneckenwelle (20) ausgebildet ist.

Energie aus dem Windkanal

NºPublicación:  DE102024002406A1 29/01/2026
Solicitante: 
HECKER KARL THEODOR [DE]
Hecker, Karl Theodor

Resumen de: DE102024002406A1

Windschutzwand (1), welche so ausgestaltet ist, dass die Windströmung in einer Tubine/Genrator zur Stromerzeugung geleitet wird.

SUPPORT STRUCTURE FOR WIND BLADES

NºPublicación:  WO2026022640A1 29/01/2026
Solicitante: 
REWIND TURBINE S R L [IT]
REWIND TURBINE S.R.L
WO_2026022640_PA

Resumen de: WO2026022640A1

A support structure (1) for wind blades (2), each wind blade (2) having an upper surface (8) and a lower surface (9), said support structure (1) comprising: an enclosure (10) insertable within a wing cavity (11) defined between the upper surface (8) and the lower surface (9), said enclosure (10) extending along a longitudinal direction (X-X) between a first end portion (13) which can be coupled to a rotor hub (3a) for wind blades (2) and an opposite second end portion (14), said enclosure (10) having a side wall (15) connected to the first end portion (13) and the second end portion (14) and configured to be coupled to the upper surface (8) and the lower surface (9); said enclosure (10) having one or more cavities (20) defined between the side wall (15), the first end portion (13) and the second end portion (14); an inflatable frame (30) arranged within at least one cavity (20) and configured to reversibly switch between a first configuration and a second configuration wherein said inflatable frame (30) preloads at least partially the side wall (15) of the enclosure (10).

WIND OR HYDROELECTRIC POWER PLANT

NºPublicación:  WO2026022222A1 29/01/2026
Solicitante: 
SOLMAZ ERHAN [DE]
SOLMAZ ISMAIL [DE]
SOLMAZ, Erhan,
SOLMAZ, Ismail
WO_2026022222_PA

Resumen de: WO2026022222A1

The invention relates to a wind or hydroelectric power plant (1) comprising a housing (2), a turbine and a generator (4) driven by the turbine, wherein the housing (2) has an inlet opening (12) for the wind or the water to flow into the turbine and an outlet opening (15) for the wind or the water to flow out from the turbine, wherein the housing (2) has a flow-conducting housing part, designed as a wind or water receiving surface (10), in order to compress the air and to increase the wind or water velocity used for driving the turbine, and wherein the entire turbine is arranged within the housing (2), and wherein the turbine is in the form of a worm shaft (20). It is essential here for inlet wings (11) to be formed on the housing (2), in order to adjust the size of the inlet opening (12).

SYSTEM AND METHOD FOR DETECTING ICE ACCRETION

NºPublicación:  WO2026022201A1 29/01/2026
Solicitante: 
INSTITUTO NAC DE TECNICA AEROESPACIAL ESTEBAN TERRADAS [ES]
CONSEJO SUPERIOR DE INVESTIG CIENTIFICAS CSIC [ES]
INSTITUTO NACIONAL DE T\u00C9CNICA AEROESPACIAL \"ESTEBAN TERRADAS\",
CONSEJO SUPERIOR DE INVESTIGACIONES CIENT\u00CDFICAS (CSIC)
WO_2026022201_PA

Resumen de: WO2026022201A1

The present invention relates to a system (1) for detecting icing conditions. The system (1) comprises a plurality of piezoelectric crystals (2, 2', 2''), a vector network analyser (3), and a processing means (4). A pair of electrodes (5) is connected to each piezoelectric crystal (2, 2', 2''). The piezoelectric crystals (2, 2', 2''), by means of the electrode (5) pairs thereof, are connected in parallel to each other and to the vector network analyser (3). The vector network analyser (3) is configured to scan the response of the piezoelectric crystals in the frequency domain by generating electric signals suitable for producing acoustic waves in each piezoelectric crystal (2, 2', 2''), and by periodically measuring a set of resonance data for each piezoelectric crystal and to send the sets of resonance data to the processor (4). The processor (4) is configured to receive, from the vector network analyser (3), the sets of resonance data and to calculate, using the sets of resonance data, an indicator of ice accretion, a value of ice accretion rate, an indicator of the severity of the ice event and an indicator of the droplet size.

METHOD FOR OPERATING A WIND TURBINE AND WIND TURBINE

NºPublicación:  WO2026021707A1 29/01/2026
Solicitante: 
NORDEX ENERGY SE & CO KG [DE]
NORDEX ENERGY SPAIN S A U [ES]
NORDEX ENERGY SE & CO. KG,
NORDEX ENERGY SPAIN S.A.U
WO_2026021707_PA

Resumen de: WO2026021707A1

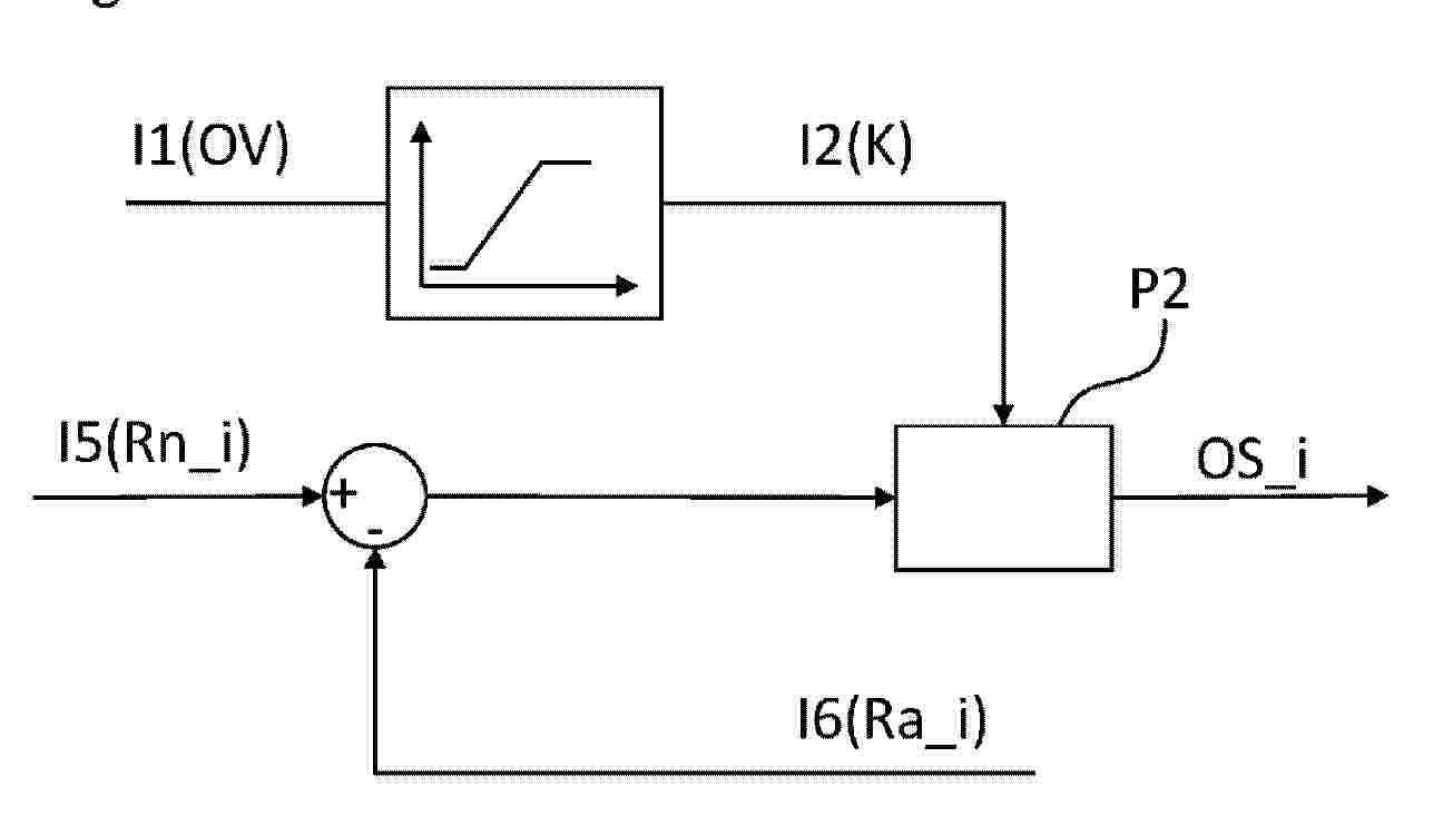
According to an embodiment, the method is for operating a wind turbine having (100) a rotatable component (1 to 4) and at least one drive (di) for rotating the rotatable component by exerting torque. The method comprises a step of providing first information (I1) which is representative of an operational variable (OV) of the wind turbine. The method further comprises a step of determining second information (I2) depending on the first information, wherein the second information is representative of a variable gain factor (K), the value of which depends on the operational variable. Furthermore, an operating setpoint (OS_i) for the at least one drive is determined depending on the second information. The operating setpoint is determined with the help of a controller (P1 to P4) which uses the variable gain factor.

風力タービンブレード用の先端マーキング装置

NºPublicación:  JP2026503410A 29/01/2026
Solicitante: 
ポリテック・アクシェセルスケープ
JP_2026503410_PA

Resumen de: CN120530263A

Disclosed is a tip marking device (6) for making a tip end (2) of a wind turbine blade (1) more clearly visible, said tip marking device (6) comprising a sleeve part (7), the sleeve member (7) is made of an elastic material and is configured to be mounted around a tip end (2) of the wind turbine blade (1) such that at least an edge of the sleeve member (7) farthest from the tip end (2) of the wind turbine blade (1) at a first end of the sleeve member fits tightly around an outer surface of the wind turbine blade (1).

風力タービンのタワーに取り付けられた少なくとも1つの移動物監視装置及び/又は少なくとも1つの移動物衝突防止装置の氷落下保護システム

NºPublicación:  JP2026503646A 29/01/2026
Solicitante: 
オルファノス、ヴァシレイオス
JP_2026503646_PA

Resumen de: WO2024157036A1

An ice fall protection system for at least one moving objects monitoring device and/or at least one moving objects collision prevention device installed on the tower of a wind turbine, wherein said system comprises: a mounting base (1) adapted to be fastened to the tower and comprising a flat surface (A) in a quadrilateral shape and at least one pair of opposite walls (2, 2'), at least one cover (10) comprising an ice repulsion surface (B) adapted to be installed on the tower to cover said devices and protect them from ice fall, wherein the mounting base (1) and the cover (10) are adapted to be removably connected to each other such that a removable installation of the cover (10) on the tower is achieved, with the repulsion surface (B) to present an inclination with respect to the surface of the tower, thereby repulsing the ice striking onto it.

洋上風力タービン用の半潜水型浮体およびそのような浮体を構築する方法

NºPublicación:  JP2026503659A 29/01/2026
Solicitante: 
サイペムエス.アー.
JP_2026503659_PA

Resumen de: CN120603757A

The invention relates to a semi-submersible float (2-1), in particular for offshore wind turbines, comprising four struts comprising a central column (4) for receiving a wind turbine mast (6), and at least three outer columns (8) connected by branches to the central column to form a lower buoy (10). The float does not have an upper branch connecting the central column and the outer column, and the outer column and the lower pontoon are each assembled from planar panels (81-86, 101-104) and each have a polyhedral cross-section. The invention also relates to a method for constructing the floater.

AXIS-VARIABLE, CONTRA-ROTATING WIND TURBINE

NºPublicación:  WO2026023724A1 29/01/2026
Solicitante: 
CHA DONG YOUL [KR]
\uCC28\uB3D9\uC5F4
WO_2026023724_PA

Resumen de: WO2026023724A1

An axis-variable, contra-rotating wind turbine is disclosed. The axis-variable, contra-rotating wind turbine according to the present invention comprises: a tower; spline shafts horizontally connected to both upper sides of the tower; main rotors respectively coupled to the spline shafts on both sides so as to be axially movable and configured to contra-rotate to convert wind energy into mechanical energy; a main actuator having one end connected to the main rotors and the other end connected to the tower, and configured to move the main rotors on both sides in the axial direction of the spline shafts so as to adjust the distance between the main rotors; and a nacelle that converts mechanical energy transferred to the spline shafts into electrical energy, wherein the rotors are moved in the axial direction of the spline shafts by means of the main actuator to adjust the distance between the main rotors on both sides, such that the amount of generated power can be maximized.

ATTACHMENT STRUCTURE OF END EFFECTOR

NºPublicación:  WO2026023626A1 29/01/2026
Solicitante: 
THK CO LTD [JP]
\uFF34\uFF28\uFF2B\u682A\u5F0F\u4F1A\u793E
WO_2026023626_PA

Resumen de: WO2026023626A1

Provided is an attachment structure of an end effector, which is attached to a tip part of a shaft extending in a front direction of a flying body, wherein provided is a connection member which is a member for connecting the tip part of the shaft and the end effector, the member being bent and deformed in a first direction orthogonal to the axial direction of the shaft and in a second direction opposite to the first direction in response to receiving an external force, and the member being restored to the original shape thereof in response to release from the external force. The connection member is configured such that the amount by which bending and deformation are possible in the first direction is smaller than the amount by which bending and deformation are possible in the second direction.

PROBE

NºPublicación:  WO2026023627A1 29/01/2026
Solicitante: 
THK CO LTD [JP]
\uFF34\uFF28\uFF2B\u682A\u5F0F\u4F1A\u793E
WO_2026023627_PA

Resumen de: WO2026023627A1

This probe is attached to the front end of a shaft that extends toward the front of a flying body. The probe comprises: a probe main body that is formed in an elongated shape extending in the front-rear direction of the flying body; a connecting member that is a member connecting the rear end of the probe main body and the front end of the shaft, and that can be bent and deformed in the up-down direction of the flying body; and an electrode that extends continuously across at least the upper surface, the front surface, and the lower surface of the probe main body. When the probe main body comes into contact with a target object, the connecting member bends and deforms in the up-down direction of the flying body, thereby allowing the electrode to follow the position of the target object.

WIND POWER GENERATION DRYING APPARATUS AND USAGE METHOD THEREFOR

NºPublicación:  WO2026020989A1 29/01/2026
Solicitante: 
HUANENG HULUNBEIER WIND POWER CO LTD [CN]
\u534E\u80FD\u547C\u4F26\u8D1D\u5C14\u98CE\u529B\u53D1\u7535\u6709\u9650\u516C\u53F8
WO_2026020989_PA

Resumen de: WO2026020989A1

Disclosed are a wind power generation drying apparatus (300) and a usage method therefor. The wind power generation drying apparatus comprises a power generation unit (100), which comprises a generator housing (101), a generator (102) arranged in the generator housing (101), and a speed reducer (103) arranged in the generator housing (101) and connected to an output shaft of the generator (102); and a drying unit (200), which comprises a drying shell assembly (201) arranged at an air inlet port of the generator housing (101), a drying assembly (202) arranged in the drying shell assembly (201), a drive assembly (203) arranged on the drying shell assembly (201), an air outlet assembly (204) arranged on the drying shell assembly (201) and fitted into the generator housing (101), and a moving sealing assembly (205), a moving assembly (206) and a fastening assembly (207) arranged on the drying assembly (202).

CULTURE NET CAGE BASED ON OFFSHORE WIND TURBINE FOUNDATION AND TENSIONING METHOD THEREFOR

NºPublicación:  WO2026020826A1 29/01/2026
Solicitante: 
HUANENG CLEAN ENERGY RES INSTITUTE [CN]
HUANENG OFFSHORE WIND POWER SCIENCE AND TECH RESEARCH CO LTD [CN]
\u4E2D\u56FD\u534E\u80FD\u96C6\u56E2\u6E05\u6D01\u80FD\u6E90\u6280\u672F\u7814\u7A76\u9662\u6709\u9650\u516C\u53F8,
\u534E\u80FD\u6D77\u4E0A\u98CE\u7535\u79D1\u5B66\u6280\u672F\u7814\u7A76\u6709\u9650\u516C\u53F8
WO_2026020826_A1

Resumen de: WO2026020826A1

Provided are a culture net cage based on an offshore wind turbine foundation and a tensioning method therefor. The culture net cage comprises a frame foundation, wherein netting is provided on the bottom surface and the side surfaces of the frame foundation. The netting has an initial state and a tensioned state. The length and the width of the frame foundation are L1 and L2. The length of the netting in the initial state is Ld1, and Ld1=(1.05-1.1)L1. The width of the netting in the initial state is Ld2, Ld2 is the original width of the netting, and Ld2=(0.9-0.95)L2. The length of the netting in the tensioned state is La1, and La1=L1. The width of the netting in the tensioned state is La2, and La2=L2.

DEVICE AND METHOD FOR STRUCTURE MODELING

NºPublicación:  US20260030404A1 29/01/2026
Solicitante: 
NEARTHLAB INC [KR]
NEARTHLAB INC
US_20260030404_PA

Resumen de: US20260030404A1

A device for modeling blades comprises a data collection module configured to receive sensing data of a drone for a reference blade included in a wind turbine, and a modeling module configured to generate a blade model by performing modeling on the wind turbine based on the sensing data, wherein the modeling module comprises: a reference blade model generation unit configured to generate a reference blade model by performing modeling on the reference blade, and another blade model generation unit configured to generate another blade model for at least one other blade included in the wind turbine based on the reference blade model.

RESERVOIR-REGULATING DIGITAL LOAD CONTROL

NºPublicación:  US20260028958A1 29/01/2026
Solicitante: 
LONE GULL HOLDINGS LTD [US]
LONE GULL HOLDINGS, LTD
US_20260028958_PA

Resumen de: US20260028958A1

Disclosed is an apparatus that adapts the rate of its computational work to match the availability of energy harvested from a stochastic energy source; and, with respect to some types of energy harvesting, regulates the rate of energy capture, the rate of energy conversion, and the rate of consumption of stored potential energy, through its alteration, regulation, and/or adjustment, of that same computational work load.

METHOD AND SYSTEM FOR CONTROLLING WIND TURBINE ROTOR OSCILLATIONS

NºPublicación:  US20260028963A1 29/01/2026
Solicitante: 
GE VERNOVA RENOVABLES ESPANA S L [ES]
GE Vernova Renovables Espana, S.L
US_20260028963_PA

Resumen de: US20260028963A1

The present disclosure relates to a method (100) of controlling operation of a wind turbine (10). The method (100) comprises receiving operational (215) data indicative of oscillations in a wind turbine rotor (18). The method (100) comprises deriving a first signal (224) representative of loads in a first direction in a reference plane and a second signal (226) representative of loads in a second direction in the reference plane. The second direction is different from the first direction. The method (100) further comprises determining an amplitude (A1, A2) of the first (224) and second (226) signals, as well as a phase offset (ϕ1-ϕ2) between the first (224) and second (226) signals. Finally, the method (100) comprises controlling the wind turbine (10) based on the amplitudes (A1, A2) and the phase offset (ϕ1-ϕ2). The disclosure also relates to a control unit (36) for controlling operation of a wind turbine (10) and to a wind turbine (10).

WIND TURBINE ROTOR BLADE

NºPublicación:  US20260028962A1 29/01/2026
Solicitante: 
SIEMENS GAMESA RENEWABLE ENERGY AS [DK]
Siemens Gamesa Renewable Energy A/S
US_20260028962_PA

Resumen de: US20260028962A1

A wind turbine rotor blade is provided including an inboard region and an outboard region including a spanwise section associated with the development of an unstable aeroelastic mode. The disclosed rotor blade includes a leading-edge corrective mass arranged within the spanwise section, which leading-edge corrective mass is adapted to move the center of mass of the spanwise section towards the leading edge in order to suppress the development of an unstable aeroelastic mode. A method of manufacturing a wind turbine rotor blade is also provided.

SERVICE UNIT WITH CRANE FOR MODULAR NACELLE OF A WIND TURBINE AND METHOD OF USING SAME

NºPublicación:  US20260028966A1 29/01/2026
Solicitante: 
VESTAS WIND SYSTEMS AS [DK]
Vestas Wind Systems A/S
US_20260028966_PA

Resumen de: US20260028966A1

A service unit (24) for a wind turbine (10) nacelle (14) that includes a main nacelle unit (22) having a main housing outer wall (72) and a base frame (98) with a mounting pad (100). The base frame (98) is configured to be attached to a tower (12) of the wind turbine (10). The service unit (24) includes a frame (38) that extends between a first end (40) and a second end (42) to define a longitudinal axis (A2) of the service unit (24), and sidewalls (44, 44a, 44b) that define an interior (50). A crane (26) is located within the interior (50) of the service unit (24) and includes a crane base (62) with a mounting interface (68) configured to be connected to the mounting pad (100) to couple the crane (26) to the base frame (98) of the main nacelle unit (22). The crane base (62) is rotatably movable between a stored position where the mounting interface (68) is positioned within the interior (50) of the service unit (24), and a deployed position where the mounting interface (68) extends through one of the sidewalls (44a, 44b) of the service unit (24). A method of erecting or servicing a wind turbine using the service unit (24) is also disclosed.

METHOD FOR CRANELESS WIND TURBINE PITCH BEARING INDEXING

NºPublicación:  US20260028967A1 29/01/2026
Solicitante: 
INVENTUS HOLDINGS LLC [US]
Inventus Holdings, LLC
US_20260028967_PA

Resumen de: US20260028967A1

A method for re-indexing a wind turbine bearing coupled to a blade and having damaged teeth driven by a motor includes installing temporary support structures between the turbine bearing and the blade to decouple a portion of the turbine bearing having the damaged teeth from the blade. The turbine bearing is re-indexed and the temporary support structures removed. The re-indexed turbine bearing is recoupled to the blade.

METHOD FOR MONITORING ONE OR MORE ELECTRIC DRIVES OF AN ELECTROMECHANICAL SYSTEM

NºPublicación:  US20260028965A1 29/01/2026
Solicitante: 
PROKON REGENERATIVE ENERGIEN EG [DE]
PROKON Regenerative Energien eG
US_20260028965_A1

Resumen de: US20260028965A1

A method monitors one or more electric drives of an electromechanical installation, particularly a wind orientation control of a wind turbine. The drive or drives work on a movable machine element of the installation, e.g., on a bearing ring of an azimuth bearing. A plurality of currents, e.g., phase currents of a plurality of phases, and/or a plurality of drives are measured during the operation of the drives at a predetermined sampling rate and are stored as series of measurement values with a predetermined quantity m of measurement values. Statistical characteristic values are calculated from one or more series of measurement values, and one or more pieces of state information and/or one or more state prognoses are/is generated for one or more drives through analysis of the time evolution of the characteristic values and/or through analysis of a relationship of the characteristic values of different motor currents.

METHOD AND TOOL FOR APPLYING A PANEL TO THE SURFACE OF A WIND TURBINE BLADE

NºPublicación:  US20260028961A1 29/01/2026
Solicitante: 
LM WIND POWER AS [DK]
LM WIND POWER A/S
US_20260028961_PA

Resumen de: US20260028961A1

A method for attaching a panel to a surface of a wind turbine blade using a pressure application tool includes: placing a first attachment surface of the panel on a part of the pressure side or the suction side of the wind turbine blade with adhesive; arranging the pressure application tool such that a first roller is arranged to contact a second surface of the panel, and a second roller is arranged to contact the other side of the pressure side or suction side of the wind turbine blade; applying pressure using the pressure application tool to the second surface of the panel and to the part on the other side of the pressure side or suction side of the wind turbine blade; and moving the two rollers along a part of the panel in order to attach the panel to the surface of the wind turbine blade.

SOLAR WINDMILL FOR JOINT POWER GENERATION

NºPublicación:  US20260028964A1 29/01/2026
Solicitante: 
PHOS GLOBAL ENERGY SOLUTIONS INC [US]
PHOS GLOBAL ENERGY SOLUTIONS, INC
US_20260028964_PA

Resumen de: US20260028964A1

A vertical wind turbine generator including a base including a generator housed therein, a magnetic pinion gear connected to the generator via a shaft, a magnetic bull gear in magnetic communication with the pinion gear, a rotating shaft rigidly connected to the magnetic bull gear, a wind turbine blade connected to the rotating shaft and including a photovoltaic (PV) panel, and an energy storage device electrically coupled to the generator and the PV panel, wherein rotation of the wind turbine blade and rotating shaft is transferred to the generator via the magnetic bull gear and magnetic pinion gear to produce electrical energy.

BLADE ASSEMBLY FOR A WIND TURBINE BLADE, WIND TURBINE AND METHOD FOR BUILDING A WIND TURBINE BLADE

NºPublicación:  US20260028960A1 29/01/2026
Solicitante: 
LM WIND POWER AS [DK]
LM Wind Power A/S
US_20260028960_PA

Resumen de: US20260028960A1

A blade shell assembly for a wind turbine blade shell is described. The blade shell assembly includes a first element (200) having a first mating surface (201) and a second element (300) having a second mating surface (301). The first mating surface (201) and the second mating surface (301) are adapted for abutting on each other in an assembled state. The second element (300) includes one or more grooves (310) able to generate a spring effect to close a gap (450) between the first element (200) and the second element (300), the gap (450) extending substantially in a direction (402) substantially perpendicular to the second mating surface (301) or the first mating surface (201). Further, a method for building a blade shell of a wind turbine blade and a wind turbine blade are described.

HOISTING ARRANGEMENT FOR ASSEMBLY OF WIND TURBINES

NºPublicación:  US20260028204A1 29/01/2026
Solicitante: 
DELTA LABORATORIES HOLDING B V [NL]
DELTA LABORATORIES HOLDING B.V
US_20260028204_PA

Resumen de: US20260028204A1

A hoisting arrangement for hoisting an offshore wind turbine blade, comprising a gripper attachment 150 arranged to be connected to the wind turbine blade, comprising a set of cable attachment points 191, 192,193 arranged as a first polygon, a vessel attachment module 194 arranged to be connected to a vessel, comprising a plurality of cable guide elements 190 arranged as a second polygon, a plurality of cables 141, 142, 143, 144 spanned between the cable attachment points and the cable guide elements, and a control system for controlling a position and/or orientation of the gripper attachment within a work space by controlling a spanned length of at least two cables of the plurality of cables between the cable attachment points and the cable guide elements.

METHOD FOR PERFORMING A MAINTENANCE OR REPAIR OF A ROTOR BLADE OF A WIND TURBINE

NºPublicación:  US20260027664A1 29/01/2026
Solicitante: 
LM WIND POWER AS [DK]
LM Wind Power A/S
US_20260027664_PA

Resumen de: US20260027664A1

A method for performing a maintenance or repair of a rotor blade of a wind turbine, the method comprising: planning and scheduling data acquisition; acquiring data of the at least one rotor blade based on the planning and scheduling; processing and analyzing the acquired data using artificial intelligence; identifying (108) defects of the one rotor; and tracking and visualizing the identified defects of the rotor blade; performing a maintenance or a repair of the rotor blade; wherein processing and analyzing the acquired data using artificial intelligence includes determining one or more artificial intelligence, and wherein the artificial intelligence is trained based on previously acquired data of one or more rotor blades and the previously acquired data is further augmented using blending to obtain augmented training data, and wherein the blending includes a random cut and paste and/or a Poisson blending/alpha blending and/or a GAN based blending.

Magnetohydrodynamic hydrogen electrical power generator

NºPublicación:  AU2026200145A1 29/01/2026
Solicitante: 
BRILLIANT LIGHT POWER INC
Brilliant Light Power, Inc
AU_2026200145_A1

Resumen de: AU2026200145A1

MAGNETOHYDRODYNAMIC HYDROGEN ELECTRICAL POWER GENERATOR A power generator is described that provides at least one of electrical and thermal power comprising (i) at least one reaction cell for reactions involving atomic hydrogen hydrogen products identifiable by unique analytical and spectroscopic signatures, (ii) a molten metal injection system comprising at least one pump such as an electromagnetic pump that provides a molten metal stream to the reaction cell and at least one reservoir that receives 5 the molten metal stream, and (iii) an ignition system comprising an electrical power source that provides low-voltage, high-current electrical energy to the at least one steam of molten metal to ignite a plasma to initiate rapid kinetics of the reaction and an energy gain. In some embodiments, the power generator may comprise: (v) a source of H2 and O2 supplied to the plasma, (vi) a molten metal recovery system, and (vii) a power converter capable of (a) 10 converting the high-power light output from a blackbody radiator of the cell into electricity using concentrator thermophotovoltaic cells or (b) converting the energetic plasma into electricity using a magnetohydrodynamic converter. MAGNETOHYDRODYNAMIC HYDROGEN ELECTRICAL POWER GENERATOR an a n

ADJUSTABLE SUPPORT SYSTEM FOR MAIN SHAFT OF WIND TURBINE

NºPublicación:  AU2024290696A1 29/01/2026
Solicitante: 
LIFTWERX SOLUTIONS INC
LIFTWERX SOLUTIONS INC
AU_2024290696_PA

Resumen de: AU2024290696A1

An adjustable support system for supporting and immobilizing a longitudinally extending main shaft in a nacelle of a wind turbine when a gearbox has been dismounted involves: a transverse beam rigidly mounted in the nacelle and extending over the main shaft; a saddle having an arcuate recess to engage with the main shaft from above the main shaft, the saddle movably connected to the transverse beam; a flexible strap that engages the main shaft from below the main shaft to support the main shaft from below; and, a transverse saddle adjuster connected to the saddle and configured to adjust transverse position of the saddle relative to the main shaft.

SYSTEM AND METHOD FOR DETECTING ICE ACCRETION

NºPublicación:  EP4685477A1 28/01/2026
Solicitante: 
INSTITUTO NAC DE TECNICA AEROESPACIAL ESTEBAN TERRADAS [ES]
CONSEJO SUPERIOR INVESTIGACION [ES]
LEIBNIZ INST FUER FESTKOERPER UND WERKSTOFFFORSCHUNG DRESDEN [DE]
Instituto Nacional De Tecnica Aeroespacial \"Esteban Terradas\",
Consejo Superior De Investigaciones Cient\u00EDficas - CSIC,
Leibniz-Institut f\u00FCr Festk\u00F6rper- und Werkstoffforschung Dresden
EP_4685477_A1

Resumen de: EP4685477A1

The present invention relates to a system (1) for detecting icing conditions. The system (1) comprises a plurality of piezoelectric crystals (2, 2', 2"), a vector network analyser (3), and a processing means (4). A pair of electrodes (5) is connected to each piezoelectric crystal (2, 2', 2"). The piezoelectric crystals (2, 2', 2"), by means of the electrode (5) pairs thereof, are connected in parallel to each other and to the vector network analyser (3). The vector network analyser (3) is configured to scan the response of the piezoelectric crystals in the frequency domain by generating electric signals suitable for producing acoustic waves in each piezoelectric crystal (2, 2', 2"), and by periodically measuring a set of resonance data for each piezoelectric crystal and to send the sets of resonance data to the processor (4). The processor (4) is configured to receive, from the vector network analyser (3), the sets of resonance data and to calculate, using the sets of resonance data, an indicator of ice accretion, a value of ice accretion rate, an indicator of the severity of the ice event and an indicator of the droplet size.

超電導機械のための強制流動冷却システム

NºPublicación:  JP2026503226A 28/01/2026
Solicitante: 
ゼネラルエレクトリックレノバブレスエスパーニャ,エセ.エレ.
JP_2026503226_PA

Resumen de: CN120457621A

A superconducting machine includes a vacuum vessel, at least one superconducting coil disposed within the vacuum vessel, and a cooling system for cooling the at least one superconducting coil. The cooling system includes a torque transmitting member secured to an inner wall of the vacuum vessel, at least one superconducting coil secured to the torque transmitting member. The cooling system also includes a cryocooler external to the vacuum vessel, the cryocooler including a forced flow cooling system. The cooling system also includes at least two cooling tubes for supply and return of refrigerant, the at least two cooling tubes being thermally coupled between the cryocooler and the at least one superconducting coil. By operating the cooling system, the cryocooler supplies refrigerant to the at least one superconducting coil via the at least two cooling tubes.

TRANSMISSION FOR A WIND TURBINE

NºPublicación:  EP4684147A1 28/01/2026
Solicitante: 
VESTAS WIND SYS AS [DK]
VESTAS WIND SYSTEMS A/S
CN_120858240_PA

Resumen de: CN120858240A

A transmission includes a fixed ring gear, a first drive member defining a plurality of bores, each bore housing a tooth element. The second drive member extends within the first drive member and defines a cam surface or profile that engages each of the plurality of tooth elements. The body region of the tooth element includes: a substantially cylindrical first body portion proximate the tooth tip region; a substantially cylindrical second body portion remote from the tooth tip region wherein the first body portion and the second body portion are spaced apart along a body axis (A); and a mass reduction portion between the first body portion and the second body portion. The mass reducing portion includes an outer surface. An imaginary cylindrical surface extends between the substantially cylindrical first body portion and the substantially cylindrical second body portion, and wherein an outer surface of the mass reduction portion shares less than 95% of its surface area with the imaginary cylindrical surface.

OFFSHORE HYDROGEN PRODUCTION SYSTEM

NºPublicación:  EP4684047A1 28/01/2026
Solicitante: 
RWE OFFSHORE WIND GMBH [DE]
RWE GENERATION SE [DE]
RWE Offshore Wind GmbH,
RWE Generation SE
DE_102023106853_PA

Resumen de: WO2024193977A1

The invention relates to an offshore hydrogen production system (100, 200), comprising a plurality of offshore hydrogen production wind turbines (102, 202, 240), in each case comprising a wind turbine (106, 206) and a micro-electrolysis system (104, 204), at least one first central offshore treatment structure (108, 208), comprising at least one water treatment plant (110, 210) designed to treat water for hydrogen production, and at least one interconnected medium network (118, 218) arranged between the plurality of offshore hydrogen production wind turbines (102, 202, 240) and the first central offshore treatment structure (108, 208). The interconnected medium network (118, 218) comprises at least one water supply network (120, 220) designed to supply the micro-electrolysis systems (104, 204) with the treated water.

METHOD FOR MONITORING THE HEALTH CONDITION OF WIND TURBINE SYSTEM

NºPublicación:  EP4684125A1 28/01/2026
Solicitante: 
SIEMENS GAMESA RENEWABLE ENERGY AS [DK]
Siemens Gamesa Renewable Energy A/S
WO_2024193987_PA

Resumen de: WO2024193987A1

The invention relates to a method for monitoring the health condition of a wind turbine system, the method comprising the steps of: a) measuring a first and a second dynamic signal of a component of the wind turbine system; b) sampling the first and the second dynamic signals with a given sampling frequency (fs) for receiving a first sampled signal and a second sampled signal, where the sampling is executed by a processing unit; c) processing the first and the second sampled signals by establishing at least one differential value between the first sampled signal and the second sampled signal, where the at least one differential value is used for health condition of the wind turbine system or one of its components; The method is characterized in that the first and the second dynamic signals are fed to the processing unit without undergoing signal shaping before being sampled, and that the first and the second dynamic signals are measured with the same sensor at different points in time.

METHOD FOR LIFTING OR LOWERING COMPONENTS TO OR FROM A LOCATION ON AN OFF-SHORE WIND TURBINE GENERATOR AND HANDSHAKE-TOOL FOR USE IN THE METHOD

NºPublicación:  EP4685348A2 28/01/2026
Solicitante: 
VESTAS WIND SYS AS [DK]
VESTAS WIND SYSTEMS A/S
EP_4685348_PA

Resumen de: EP4685348A2

In order to allow for a safe and cost-efficient lifting of components from a service vessel to a location on an off-shore wind turbine generator or lowering of components from a location on an off-shore wind turbine generator to a service vessel a method involving the use of a handshake-tool is provided my means of which the component to be lifted or lowered can easily be transferred from one crane to another.

Floating wind turbine platform with ballast distribution system

NºPublicación:  GB2700357A 28/01/2026
Solicitante: 
TECHNIP ENERGIES FRANCE [FR]
Technip Energies France
TW_202540537_A

Resumen de: GB2700357A

A floating wind turbine platform 200 includes a floatable structure having multiple semisubmersible columns 202, 204, 206, interconnected by pontoons 210, which are adapted to contain a ballast. The floating wind turbine platform further includes a ballast distribution system (300, Fig 3), with pumps 214 for controlling a flow of ballast in the pontoons and a sensor 302 that is usable to detect an inclination of the floatable structure in a body of water. A controller 304 of the ballast distribution system, in communication with the pumps, can balance the floatable structure in response to a signal from the sensor by operating the pumps to distribute the ballast within spaced apart ballast compartments 210b and 210c in each of the pontoons. A method of balancing a floating platform and a ballast distribution system for a floating platform are also disclosed. Figure 2

Electric vehicle chargeable by wind energy

NºPublicación:  GB2642892A 28/01/2026
Solicitante: 
KIM YONG HO [KR]
Yong Ho Kim
GB_2642892_PA

Resumen de: GB2642892A

The present invention provides an electric vehicle chargeable by wind energy, enabling travel using electricity generated by wind power generation. The electric vehicle includes an air inlet that is formed on the front of the electric vehicle travelled by rotating a wheel by an electric motor to allow wind to flow in during traveling, a turbine that is formed at a rear end of the air inlet and rotated by wind power, a power generation unit that includes a rotor coupled to a rotating shaft extended from the turbine and a stator disposed in a ring shape on the outside of the rotor and generates power by rotation of the rotor, a power supply unit that converts power from the power generation unit into a chargeable voltage to charge a battery and supplies a driving voltage from the battery to the electric motor, and a controller that electrically connects the battery and the electric motor through an electrical system and controls charging from the power generation unit to the battery.

Structure comprising a heater layer and an erosion shield layer

NºPublicación:  GB2642825A 28/01/2026
Solicitante: 
ULTRA PCS LTD [GB]
Ultra PCS Limited
GB_2642825_PA

Resumen de: GB2642825A

A de-icing structure 300 comprising a heater layer 310, with a plurality of heater regions 202-214 and a heatable parting region 220 separating adjacent heater regions, and an erosion shield layer 305 disposed over the heater layer. At least one region of the erosion shied layer that disposed over at least one heater area is substantially insulated from the parting region or parting strip. The structure may be used in an aircraft (100, fig 1), on an aerofoil or the aircraft wing 104. The section of the erosion protection layer over the heater region may be separated from the area over the parting section, by a channel (422, fig 4) in the erosion shield layer. The channel may be filled with thermally insulating filler material. Alternatively, there may be a gap between the portion of the erosion shield layer over the heater region and the portion over the parting region; the gap may be bridged with thermally insulating bridge material (562, fig 5).

METHOD FOR OPERATING A WIND TURBINE AND WIND TURBINE

NºPublicación:  EP4685347A1 28/01/2026
Solicitante: 
NORDEX ENERGY SE & CO KG [DE]
NORDEX ENERGY SPAIN SAU [ES]
Nordex Energy SE & Co. KG,
Nordex Energy Spain S.A.U
EP_4685347_PA

Resumen de: EP4685347A1

According to an embodiment, the method is for operating a wind turbine having (100) a rotatable component (1 to 4) and at least one drive (di) for rotating the rotatable component by exerting torque. The method comprises a step of providing first information (I1) which is representative of an operational variable (OV) of the wind turbine. The method further comprises a step of determining second information (12) depending on the first information, wherein the second information is representative of a variable gain factor (K), the value of which depends on the operational variable. Furthermore, an operating setpoint (OS_i) for the at least one drive is determined depending on the second information. The operating setpoint is determined with the help of a controller (P1 to P4) which uses the variable gain factor.

風力タービンのスリップリングユニットのためのトルク伝達システム及びスリップリングユニットの組立ての方法

NºPublicación:  JP2026013364A 28/01/2026
Solicitante: 
ゼネラルエレクトリックレノバブレスエスパーニャ,エセ.エレ.
JP_2026013364_PA

Resumen de: US20260022688A1

The present disclosure is related to a torque transmission system (203) for a slip ring unit (200) The slip ring unit (200) is configured for being mounted along a rotational axis (30) of the wind turbine rotor (18). The slip ring unit (200) comprises an encoder, a rotating part (201) configured for connection to a rotating component of the wind turbine and a static part (202) configured for connection to a static component of the wind turbine. The torque transmission system (203) is configured for connecting the rotating part (201) of the slip ring unit (200) to the rotating component of the wind turbine while having a degree of freedom in an axial and/or in a radial direction. Furthermore, the torque transmission system (203) is configured to prevent relative displacement between the rotating part (201) of the slip ring unit (200) and the rotating component of the wind turbine in a tangential direction. The present disclosure also relates to methods (100) of assembly of a slip ring unit (200) in a wind turbine.

風力発電用タワー構造

NºPublicación:  JP2026013275A 28/01/2026
Solicitante: 
鹿島建設株式会社
JP_2026013275_PA

Resumen de: JP2026013275A

【課題】簡易な構造で容易に風力発電装置の地上からの高さを高くすることができるとともに、十分な耐震性能を有した風力発電用タワー構造を提供する。【解決手段】風力発電用タワー構造100は、下部構造10と上部構造90とを具備する。下部構造10は、地盤103内に打設された地中基礎95と接続されることにより、地盤103に固定される。上部構造90は、下部構造10の上部に接合され、その上部に風力発電装置93が配置される。下部構造10には、振動エネルギーを吸収する制震構造5が配置される。【選択図】図1

陸上風車支持物のブレース構造

NºPublicación:  JP2026013048A 28/01/2026
Solicitante: 
清水建設株式会社
JP_2026013048_PA

Resumen de: JP2026013048A

【課題】タワーを大口径にする必要なく、陸上風力発電装置を大型化・高層化できる陸上風車支持物のブレース構造を提供する。【解決手段】地盤に支持される基礎部2と、基礎部2に支持されるタワー3と、基礎部2とタワー3とを接合するブレース4と、を有する。【選択図】図1

陸上風力発電装置および陸上風力発電装置の施工方法

NºPublicación:  JP2026013145A 28/01/2026
Solicitante: 
清水建設株式会社
JP_2026013145_PA

Resumen de: JP2026013145A

【課題】輸送時のタワーを大口径にする必要なく、陸上風力発電装置を大型化・高層化できる陸上風力発電装置および陸上風力発電装置の施工方法を提供する。【解決手段】地盤Gに支持されるタワー3と、タワー3の下部側を囲繞しタワー3と一体化に設けられるコンクリート巻き立て部4と、を有する。【選択図】図1

分数次高調波制御

NºPublicación:  JP2026503282A 28/01/2026
Solicitante: 
シーメンスガメサリニューアブルエナジーエー/エス
JP_2026503282_PA

Resumen de: CN120883500A

There is described a method of controlling a fractional slot motor (865), in particular a fractional slot motor of a wind turbine, for processing at least one fractional harmonic oscillation, the fractional slot motor comprising a stator and a rotor rotatable relative to the stator, the method comprises: determining a fractional harmonic electrical angular position (theta h) of the rotor corresponding to the fractional harmonic; the motor (865) is controlled based on the fractional harmonic angular position (theta h).

PITCH-CONTROLLED WIND TURBINE

NºPublicación:  EP4684124A1 28/01/2026
Solicitante: 
VESTAS WIND SYS AS [DK]
VESTAS WIND SYSTEMS A/S
CN_120882969_PA

Resumen de: CN120882969A

According to the present invention, there is provided a pitch controlled wind turbine comprising a tower, a nacelle mounted on the tower, and a rotor rotatably mounted to the nacelle. The rotor defines a rotor axis and a rotor plane perpendicular to the rotor axis. The rotor includes a hub and a plurality of wind turbine blades, each blade extending in a spanwise direction between a blade root defined by an inboard portion of the blade and a blade tip defined by an outboard portion of the blade. Each blade is rotatably connected to the hub via a respective pitch mechanism such that each blade is rotatable about a pitch axis. Further, each blade includes a windward side and a leeward side that meet at a leading edge and a trailing edge to define an airfoil profile. The airfoil profile has a chord, which is a distance between the leading edge and the trailing edge, and a flapping direction thickness, which is a distance between the windward side and the leeward side in a flapping direction orthogonal to the chord. The pitch controlled wind turbine is configured to reduce the loading of the inboard portion of each wind turbine blade in use. Therefore, each blade further comprises a connection position located between the blade root and the blade tip at a radial distance r from the rotor axis. The connection location defines an inboard end of the outboard portion and an outboard end of the inboard portion. The turbine further includes a plurality of blade connection members, and

一种抗分层缝合复合材料及其制备方法

NºPublicación:  CN121403768A 27/01/2026
Solicitante: 
广东明阳新能源材料科技有限公司
CN_121403768_PA

Resumen de: CN121403768A

本发明公开了一种抗分层缝合复合材料及其制备方法,采用多层织物通过缝合线利用桥接缝合形成整体结构,在缝合过程中,层间桥接的缝合线沿垂直于织物表面的方向进行穿刺与交织,形成三维立体网络结构,实现多层织物机械联锁。本发明填补了现有依赖树脂或上浆剂提升层间性能的局限,能使多层织物形成稳定机械联锁以增强层间结合强度,可提升风电叶片结构强度与稳定性,延长设计寿命、降低维护成本,为大型风电叶片制造提供更优材料解决方案,赋予复合材料更优的结构整体性与服役可靠性。

一种风电机组叶片红外辐射除冰系统及其智能控制方法

NºPublicación:  CN121408162A 27/01/2026
Solicitante: 
中国大唐集团科学技术研究总院有限公司中国大唐集团科学技术研究总院有限公司中南电力试验研究院江西大唐国际新能源有限公司
CN_121408162_PA

Resumen de: CN121408162A

本发明涉及风力发电技术领域,公开了一种风电机组叶片红外辐射除冰系统及其智能控制方法,包括多模态状态感知模块、智能除冰控制模块和红外辐射模块。多模态状态感知模块用于采集覆冰厚度、温度场、机组运行及环境等多源状态数据;智能除冰控制模块分析数据,当覆冰厚度超过预设阈值,或功率偏差率超过阈值且红外图像确认低温区时,触发除冰决策,诊断准确性高。除冰时,该模块依据叶片目标区域的宽度与覆冰等级,协同控制红外辐射模块的加热面积、功率及时间,实现分区精准加热,提升了能源利用率。本发明还公开了相应的自动化控制方法,通过实时温度闭环控制保障叶片安全,实现了从监测、决策、执行到复位的全流程自动化作业。

风力发电机组的转动控制方法、装置、设备及存储介质

NºPublicación:  CN121408153A 27/01/2026
Solicitante: 
长江三峡集团江苏能源投资有限公司
CN_121408153_PA

Resumen de: CN121408153A

本申请提供一种风力发电机组的转动控制方法、装置、设备及存储介质。该方法包括:获取两种风速风向仪在预设时间周期内采集到的风速信息,获取振动传感器在预设时间周期内采集到的振动信息;振动信息表征机头因风吹振动产生的加速度;根据两种风速风向仪在预设时间周期内采集到的风速信息,从两种风速风向仪中确定目标风速风向仪;根据目标风速风向仪在预设时间周期内采集到的风速信息与振动传感器在预设时间周期内采集到的振动信息,确定风力发电机组的目标转动信息;目标转动信息包括机头的转动角度和叶片的旋转角度;根据目标转动信息,控制风力发电机组进行转动发电。本申请增加了风力发电机组的发电量,提高了风力发电机组的安全性。

风机及轮毂、封堵组件、轮毂的制造方法

NºPublicación:  CN121408133A 27/01/2026
Solicitante: 
上海电气风电集团股份有限公司
CN_121408133_PA

Resumen de: CN121408133A

本发明涉及风机领域,公开了一种风机及轮毂、封堵组件、轮毂的制造方法,风机包括轮毂和叶片,轮毂包括轮毂主体和封堵组件,叶片安装在轮毂主体的轮毂开口处,封堵组件包括封堵件和至少三个连接件,封堵件通过连接件安装于轮毂主体,封堵件用于封堵轮毂开口的至少部分,封堵件包括柔性部,连接件分散设置在柔性部上,三个连接件的连线呈三角形,以将封堵件张拉开以封堵轮毂开口的至少部分,柔性部具有柔性,可以适应并吸收轮毂运行中轮毂主体的变形,减少轮毂和连接件连接处产生的作用力。制造轮毂时,先设计出轮毂开口的结构,再根据轮毂开口的形状和尺寸设置封堵件,然后将连接件连接在轮毂上。

双高斯远尾流初始宽度确定方法、评估方法、设备及介质

NºPublicación:  CN121413490A 27/01/2026
Solicitante: 
华北电力大学
CN_121413490_PA

Resumen de: CN121413490A

本申请涉及风力发电技术领域,具体提供双高斯远尾流初始宽度确定方法、评估方法、设备及介质,旨在解决现有方法获得的远尾流起始点尾流宽度在偏航条件下横向扩散误差显著的技术问题。为此目的,本申请的双高斯远尾流初始宽度确定方法包括:获取尾流计算核心参数;构建横向尾流宽度膨胀模型,横向尾流宽度膨胀模型至少包括远尾流起始点和水平远尾流起始宽度;基于尾流计算核心参数确定远尾流起始点;获取偏航修正关系,偏航修正关系用于表示水平尾流宽度与垂向尾流宽度的约束关系;基于偏航修正关系和远尾流起始点确定远尾流起始点尾流宽度,显著提升了远尾流起始点尾流宽度的计算准确性。

基于潮汐-波浪耦合的浮式风电锚固基础冲刷实验装置

NºPublicación:  CN121409780A 27/01/2026
Solicitante: 
深圳大学
CN_121409780_PA

Resumen de: CN121409780A

本发明公开了一种基于潮汐‑波浪耦合的浮式风电锚固基础冲刷实验装置,包括水槽、波浪‑潮汐耦合模拟系统、可变锚固基础模型、数据采集和监测系统;水槽内部设置可更换海床区域;波浪‑潮汐耦合模拟系统设置造波装置和潮汐生成装置,通过协同控制生成周期性潮汐水流与多向波浪的复合水动力场;锚固基础模型内置应变传感单元并配置模块化防冲刷结构;数据采集和监测系统通过声学、光学及光纤传感技术同步采集流场分布、冲刷形貌及桩基动态响应数据。本发明将潮汐‑波浪动态耦合模拟与多维监测结合,复现复杂海洋环境下桩基冲刷的过程,克服传统装置难以模拟多向水动力交互作用及精细化监测的缺陷,为海上风电锚固结构优化与安全评估提供实验支撑。

一种超声波测风装置

NºPublicación:  CN223841932U 27/01/2026
Solicitante: 
新天绿色能源围场有限公司
CN_223841932_U

Resumen de: CN223841932U

本申请公开了一种超声波测风装置,属于超声波测风的技术领域,其包括包括底座、水平移动组件、连接轴以及超声波风速风向仪,水平移动组件包括固定板、螺杆、第一驱动电机、导向杆以及滑块,固定板安装在底座上表面,螺杆转动连接在固定板上,第一驱动电机固定连接在固定板上,且第一驱动电机的输出端与螺杆固定连接,导向杆固定连接在固定板上,滑块一侧螺纹连接在螺杆上,滑块另一侧滑动连接在导向杆上,连接轴安装在滑块上表面,超声波风速风向仪安装在连接轴上。水平移动组件能够带动连接轴和超声波风速风向仪移动,从而改变超声波风速风向仪的安装位置,使得安装不准确的超声波风速风向仪无需拆除,便于超声波风速风向仪的安装。

一种用于微风发电的引风装置

NºPublicación:  CN223839251U 27/01/2026
Solicitante: 
天津市大川精工实业有限公司
CN_223839251_U

Resumen de: CN223839251U

本发明创造提供了一种用于微风发电的引风装置,包括导风筒和导风筒内的轴流式风力发电机,该导风筒包括进风段和出风段,进风段大开口端朝下,出风段大开口端朝上,进风段小开口端与出风段小开口端衔接处形成颈部,轴流式风力发电机的发电叶轮对应该颈部设置,进风段大开口端横截面积,大于出风段大开口端横截面积。本发明创造结构设计合理,即使在微风环境下,自然风依次经过导风筒的进风段和出风段时,会产生“文丘里效应”,气流的流速会在出风段处增加,而提高了对轴流式风力发电机的发电叶轮的驱动作用力,能提高发电设备在微风环境下的发电效率。

一种叶尖前缘开缝的水平轴升力型风力机叶片

NºPublicación:  CN223839252U 27/01/2026
Solicitante: 
沈阳航空航天大学
CN_223839252_U

Resumen de: CN223839252U

该一种叶尖前缘开缝的水平轴升力型风力机叶片包括风力机叶片主体,风力机叶片主体上设有高压面和低压面,风力机叶片主体上设有前缘和后缘,风力机叶片主体的任意一端开设有引流缝,引流缝设有起始端和终止端,本实用新型通过引流缝使得部分气流从高压面流向低压面,在低压面形成一层稳定的气流层,这种气流重新分布能够减弱翼尖区域的压力差,并削弱气流的展向流动,从而抑制翼尖涡的产生,从而减小诱导阻力,与传统叶片相比,风力机的功率和同尖速比下风能利用系数得到显著提高。

一种风机偏航检测装置

NºPublicación:  CN223839260U 27/01/2026
Solicitante: 
新天绿色能源围场有限公司
CN_223839260_U

Resumen de: CN223839260U

一种风机偏航检测装置,包括塔架;塔架顶端转动设置有机舱;机舱一侧转动设置有风轮;机舱内设置有传动发电装置;机舱与塔架连接位置设置有偏航系统;偏航系统包括于传动发电装置两侧设置的驱动电机;塔架顶端固定设置有固定齿轮;驱动电机输出轴设置有驱动齿轮与固定齿轮之间采用啮合连接;机舱顶部设置有安装台;安装台上固定设置有多个螺纹柱;多个螺纹柱之间滑动设置有安装板;螺纹柱于安装板下侧通过螺纹连接设置有调节轮;调节轮与安装板之间于螺纹柱外侧设置有弹簧;安装板中部向上延伸设置有立柱;立柱上部分转动设置有风速计;立柱顶端转动设置有风向仪;风向仪向立柱内延伸转动设置有转轴延伸至机舱内;机舱内于转轴一侧设置有控制仪。

一种风机叶片表面损伤巡检装置

NºPublicación:  CN223835815U 27/01/2026
Solicitante: 
华北电力大学(保定)
CN_223835815_U

Resumen de: CN223835815U

本实用新型涉及智能巡检技术领域,具体为一种风机叶片表面损伤巡检装置。本实用新型,包括无人机本体,所述无人机本体的表面安装有四个机翼,所述无人机本体下表面设有支撑装置,所述支撑装置包括四个固定块,四个所述固定块两两一组,每组所述固定块彼此靠近的一端固定连接有连接杆,所述连接杆的圆弧面转动连接有支撑板,所述支撑板的两侧均固定连接有挡板,所述固定块的表面开设有方形槽。解决了无人机本体在一些潮湿或者布满灰尘、沙子的环境中进行巡检工作时,且无人机本体的巡检设备与地面距离过近,导致无人机本体在起飞的过程中,灰尘飞溅附着在巡检设备的表面,造成巡检效果降低的问题。

一种风电混凝土塔架的钢绞线用转向装置

NºPublicación:  CN223839659U 27/01/2026
Solicitante: 
天津银龙工程科技有限公司
CN_223839659_U

Resumen de: CN223839659U

本实用新型提供一种风电混凝土塔架的钢绞线用转向装置,包括支撑板(1),两块肋板(2)、转向耳板(3);所述两块肋板(2)相对间隔放置,且固定在所述支撑板(1)顶部,所述转向耳板(3)架在两块所述肋板(2)的上方。所述转向耳板(3)的顶部中间带有凹槽Ⅰ,还包括约束带(4),所述约束带(4)中间带有凹槽Ⅱ;所述约束带(4)放置在所述转向耳板(3)上方,所述凹槽Ⅰ和凹槽Ⅱ合并成一个通孔。本实用新型的有益效果是:本方案顺利解决了钢绞线转向安装的问题,结构简单,安装方便,效率高,降低了成本;无粘结的钢绞线束得到附加层的保护,解决了磨损损伤问题。

一种风电机组气热除冰装置

NºPublicación:  CN223839265U 27/01/2026
Solicitante: 
江苏智易佳新材料科技有限公司扬州爱斯派电器有限公司
CN_223839265_U

Resumen de: CN223839265U

本实用新型公开了一种风电机组气热除冰装置,涉及风电机组除冰技术领域,该风电机组气热除冰装置,包括加热器一,加热器一安装在叶片的根部,使热量从叶片根部开始传递,叶片的中段安装有加热器二,补充根部加热器一的能量不足,叶片的尖端处安装有加热器三,直接为叶片尖端提供热量,叶片的根部安装有气流输送机构。本实用新型通过加热器一位整个叶片内部提供热量传递,加热器二补充根部加热器一的能量不足,确保叶片中部也能获得足够的热量输入,加热器三直接为叶片尖端提供热量,避免因距离过远而导致的热量损失,结合风扇产生的气流,气流通过空心管上多个出风口向外输送,使叶片内部通过气热进行除冰。

一种风电机组设备监控装置

NºPublicación:  CN223839261U 27/01/2026
Solicitante: 
华电(云南)新能源发电有限公司
CN_223839261_U

Resumen de: CN223839261U

本实用新型实施例提供的一种风电机组设备监控装置,涉及风电机组设备技术领域。该风电机组设备监控装置,包括安装支座,所述安装支座的顶部连接有防护箱,所述防护箱的内腔设置有清洁组件,所述清洁组件包含有电动伸缩杆,所述防护箱内腔底部的左右两侧均固定连接有导轨,所述导轨的活动部安装有监控装置本体,所述防护箱底部的前侧固定连接有安装箱。本方案通过设置清洁组件,不仅实现了对监控装置的闭合防护功能,有效避免了在恶劣天气下监控装置因外部物体冲击而造成的损坏,还能够在设备闲置时自动对监控装置镜头进行清扫,通过清洁组件中的毛刷和其它结构的配合使用下,清除镜头表面积累的灰尘和污染物,防止镜头模糊。

一种智能化风机焊缝检测爬壁机器人

NºPublicación:  CN223835706U 27/01/2026
Solicitante: 
广西环保产业投资集团有限公司
CN_223835706_U

Resumen de: CN223835706U

本实用新型公开了一种智能化风机焊缝检测爬壁机器人,包括框架组件,均固定连接在框架组件表面的攀爬履带组件,所述框架组件的表面且位于攀爬履带组件的内侧均固定连接有清灰机构,所述清灰机构包括固定板,所述固定板外侧的底部固定连接有伺服电机,所述伺服电机的输出端固定连接有往复杆,所述往复杆的表面螺纹连接有往复块,所述往复块外侧的两侧均固定连接有异形板,所述异形板的内侧设置有清灰板,所述清灰板的内侧与攀爬履带组件接触。本实用新型爬壁机器人改变了传统履带轮位置容易吸附很多灰尘的现象,采用了清灰板对履带轮位置进行扫灰处理,就不会影响了攀爬吸附力,也不会导致攀爬过程中出现掉落的现象。

风力发电装置集风导流结构

NºPublicación:  CN223839253U 27/01/2026
Solicitante: 
山东格瑞德人工环境产业设计研究院有限公司
CN_223839253_U

Resumen de: CN223839253U

本实用新型公开了一种风力发电装置集风导流结构,包括导流组合结构、锥环复合体、支撑结构和叶轮结构;导流组合结构包括导流叶片,旋转轴,弧形导柱;导流叶片为梯形结构,迎向叶轮结构方向高度逐步缩小;旋转轴位于导流叶片中间位置;弧形导柱位于导流叶片上、下位置,在风压作用下沿锥环复合体上的弧形导槽自动调节角度;锥环复合体位于导流组合结构上、下部分,包括上锥环,下锥环,防尘导流结构,可调节伸缩结构;上锥环包括上锥环本体及弧形导槽;下锥环包括下锥环本体及弧形导槽,上锥环本体和下锥环本体上安装有旋转轴固定装置;防尘导流结构位于上锥环顶部;可调节伸缩结构位于上锥环和所述防尘导流结构中间位置。

一种开合机构及海上风电机组机舱

NºPublicación:  CN223839267U 27/01/2026
Solicitante: 
华能(浙江)能源开发有限公司清洁能源分公司
CN_223839267_U

Resumen de: CN223839267U

本实用新型公开了一种开合机构及海上风电机组机舱,涉及风电机舱领域,包括通风组件,包括驱动件、设于所述驱动件外部的过滤件以及与设于所述驱动件外壁的活动件;所述驱动件穿过所述过滤件与所述活动件活动连接;通过设置通风组件,能够使门板打开,在压强差作用下,空气由机舱尾部进风口进入,从侧翼流出,对机舱内各部件进行强制散热,不仅如此,还通过设置限位开关,使舱门在不同的海况和风况下,对机舱开合的大小进行相应的调整,且在恶劣海况和风况下,限位开关可以迅速关闭舱门,防止海水和强风进入机舱,保护设备和人员的安全。

一种风电变桨装置

NºPublicación:  CN223839255U 27/01/2026
Solicitante: 
华能(浙江)能源开发有限公司清洁能源分公司华能浙江平湖海上风电有限责任公司
CN_223839255_U

Resumen de: CN223839255U

本实用新型公开了一种风电变桨装置,包括变桨组件,包括轮毂、设置在所述轮毂内部的变桨液压油缸,设置在所述变桨液压油缸上的密封件,以及设置在所述轮毂上的叶片轴承,所述密封件包括外螺塞,设置在所述外螺塞内部的轴用密封圈、设置在所述外螺塞内部的USH密封圈,以及设置在所述外螺塞内部的缓冲密封圈,所述外螺塞的端部设置有垫片,设置在所述垫片上的压盖;该风电变桨装置通过将外螺塞和定位套分开设计的,此种方式由于外螺塞和定位套是独立的部件,可以分别拆卸,简化了拆卸过程,减少了所需的步骤,分开设计使得在需要更换或维护活塞杆时,可以更方便地单独处理外螺塞和定位套,而不会影响到其他部件。

一种垂直轴风力发电机的风轮叶片结构

NºPublicación:  CN223839254U 27/01/2026
Solicitante: 
黑龙江中创华鑫新能源科技有限公司
CN_223839254_U

Resumen de: CN223839254U

一种垂直轴风力发电机的风轮叶片结构包括上端盖、竖轴、拉力杆、外部H型风轮叶片、内部风筒、下端盖,内部风筒的螺旋型设计有助于引导气流顺畅通过内部空间,减少涡流损失,提高风能转换效率,使其在低风速时能够启动。内部风筒匀速转动,带动外部H型风轮叶片转动,速度可控,达到稳定输出电力的效果。使风力发电机在较低风速时能够启动、速度可控、稳定输出电力。

一种风电机组油液调控装置

NºPublicación:  CN223839268U 27/01/2026
Solicitante: 
大唐陕县风力发电有限责任公司
CN_223839268_U

Resumen de: CN223839268U

本实用新型提出一种风电机组油液调控装置,涉及风电机组技术领域,包括储液件,储液件上形成空腔,且储液件上固定连接有进液件和出液件,且进液件出液端处于出液件进液端的上方,进液件的进液端固定连接有过滤件;过滤件包括壳体部分,壳体部分内部形成第一分离腔和第二分离腔,且第二分离腔处于第一分离腔之间形成有多个滤孔,第二分离腔的内部转动连接有绞龙;与现有技术相比,当油液输入至过滤件内部后,油液输送至第二分离腔中,通过滤孔对油液过滤,让杂质滞留于第二分离腔中,通过绞龙在第二分离腔中转动,使杂质沿着第二分离腔移动,最后通过排污管排出,从而让人员需要清理装置内部的杂质时,无需停机进行。

一种新型叶片防雷系统接地金属网连接结构

NºPublicación:  CN223839264U 27/01/2026
Solicitante: 
江苏金松新材料有限公司
CN_223839264_U

Resumen de: CN223839264U

本实用新型涉及叶片防雷系统领域,具体公开了一种新型叶片防雷系统接地金属网连接结构,包括铺设在叶片表面的主金属网、与所述主金属网贴合布置的接地结构金属网、设置在所述接地结构金属网一侧的接地结构金属板和接闪器,所述接地结构金属板为薄板结构,所述接地结构金属板包括金属板一和金属板二,所述金属板一和所述金属板二分别位于所述接地结构金属网的两侧,且所述金属板一和所述金属板二相对设置,所述接闪器依次贯穿所述金属板一、所述接地结构金属网和所述金属板二。

一种基于重力储能的风光储算仓集成装置

NºPublicación:  CN223843546U 27/01/2026
Solicitante: 
北京石岱重储科技有限公司
CN_223843546_U

Resumen de: CN223843546U

本实用新型提供一种基于重力储能的风光储算仓集成装置,该集成装置包括集成主体、重力储能模块、发电模块以及储存模块,集成主体包括位于基准面上的第一容纳部和位于基准面下的第二容纳部,重力储能模块包括发电块部和储能块部,发电块部设置于第一容纳部的上部,储能块部设置于第二容纳部,发电模块包括设置于集成主体的在基准面上的一侧的第一发电部,储存模块设置于第一容纳部的内部。该基于重力储能的风光储算仓集成装置能够实现将发电、重力储能与耗电设备整合布设,在有限的空间内容纳更多的资源,最大化的利用重力储能设备的总体结构,能够优异的整合各种资源,保证耗电设备的运行,节约总体投资,提升项目全生命周期的收益率。

基于深度学习预测海域环境的自适应海上风电装置和优化方法

NºPublicación:  CN121408157A 27/01/2026
Solicitante: 
海洋石油工程股份有限公司
CN_121408157_PA

Resumen de: CN121408157A

本发明提供一种基于深度学习预测海域环境的自适应海上风电装置,涉及海上风力发电技术领域,包括:激光雷达模块,所述激光雷达模块负责实时监测风电机组所在海域的风场和海洋数据;雷达信号接收模块,所述雷达信号接收模块负责接收激光雷达返回的光信号;信号处理模块,负责将风场和海洋数据进行处理形成数据集;数据分析与处理模块,负责利用深度学习模型针对数据处理模块中的数据集进行分析和预测;预测结果输出模块,负责输出预测的风场和海洋数据;转向调节模块,所述转向调节模块负责根据预测的风场信息对风电机组的转向进行调节。本发明解决了当前海上风电装置无法预测海域环境导致风能利用率降低的问题、海洋环境缺少监测的问题。

一种高空风力发电系统

NºPublicación:  CN121408146A 27/01/2026
Solicitante: 
北京临一云川能源技术有限公司
CN_121408146_PA

Resumen de: CN121408146A

本发明公开了一种高空风力发电系统,包括:主气囊,主气囊沿前后方向延伸,其外周面为回转形面;环翼,环翼套在主气囊的径向外侧,并与主气囊间隔,环翼内壁与主气囊外壁之间形成涵道空间;第一支撑架和第二支撑架,第一支撑架和第二支撑架沿主气囊轴向依次套在主气囊的径向外侧;以及风电组件,风电组件安装于第一支撑架;第一支撑架包括多个支撑单元,多个支撑单元围合形成具有内圈和外圈的环形支撑框架,环形支撑框架包括形成于相邻支撑单元之间的涵道,所述风电组件安装于涵道内;所述第二支撑架为环形网格桁架结构,包括主体框架以及通过桁架节点装配于主体框架内的桁架杆件,桁架杆件和桁架节点模块化拓展形成网格桁架结构。

一种风力发电塔筒倾斜沉降监测系统及方法

NºPublicación:  CN121409186A 27/01/2026
Solicitante: 
深圳市双合电气股份有限公司
CN_121409186_PA

Resumen de: CN121409186A

本发明提供了一种风力发电塔筒倾斜沉降监测系统及方法,所述系统包括陀螺仪、北斗定位模块、气象传感器、集成支架和中央处理模块,所述陀螺仪,安装于塔筒高度60%~80%位置,用于采集角速度数据;所述北斗定位模块,包含设置于塔顶的北斗天线和设置于塔基的北斗参考站,用于输出载波相位观测值;所述气象传感器,设置于塔顶,用于采集风速及温度数据;所述集成支架,用于将所述北斗天线和所述气象传感器固定于塔顶,并使二者的距离限定在设定的范围内;所述中央处理模块,用于根据采集到的角速度、风速、温度数据及载波相位观测值计算塔筒沉降量。本发明的风力发电塔筒倾斜沉降监测系统具有监测精度高的优点。

叶片引导设备

NºPublicación:  CN121420133A 27/01/2026
Solicitante: 
维斯塔斯风力系统有限公司
CN_121420133_PA

Resumen de: WO2024230906A2

The present disclosure relates to a blade guiding apparatus for facilitating connection between a wind turbine blade and a rotor hub. The blade guiding apparatus has a guide and a cushion which is carried by said guide. The cushion is provided for interfacing with a wind turbine blade or with a rotor hub to create an interference fit between the guide and the wind turbine blade or rotor hub. The provision of a cushion helps to absorb and/or dampen impacts which may be encountered during installation due to relative movement between the wind turbine blade and the rotor hub.

浮式海上发电装置

NºPublicación:  CN121419918A 27/01/2026
Solicitante: 
浦项股份有限公司
CN_121419918_PA

Resumen de: WO2025014010A2

This floating wind power generation device comprises: a power generation part for performing wind power generation; and a floating body for supporting the power generation part, wherein the floating body can include: a main column for supporting the power generation part; a plurality of auxiliary columns provided in the vicinity of the main column; a plurality of connection members for connecting the main column and each of the plurality of auxiliary columns; and a plurality of pontoons provided below the plurality of connection members with respect to the direction of gravity so as to support the weight of each of the main column and the plurality of auxiliary columns.

基于火车车载的涵道式气流耦合风能回收发电系统及方法

NºPublicación:  CN121408140A 27/01/2026
Solicitante: 
成都葆瑞新能源科技有限公司
CN_121408140_PA

Resumen de: CN121408140A

本发明涉及风力发电技术领域,具体公开了基于火车车载的涵道式气流耦合风能回收发电系统及方法,包括:N个通过连接组件顺次连接的涵道式风车;支撑组件,与涵道式风车一一对应;支撑组件用于支撑涵道式风车且能实现涵道式风车转动掉头;储能装置,与涵道式风车一一对应,储能装置与涵道式风车中的发电机通过电缆连接;连接组件,包括第一固定部、连接段和第二固定部;第一固定部与涵道式风车的出口端连接,第二固定部与涵道式风车的入口端连接,连接段的两端分别与第一固定部和第二固定部可拆卸式连接。本发明通过将多个涵道式风车进行串联安装在火车上,且涵道式风车能够基于不同行驶方向进行快速掉头,能够实现将涵道式风车用于火车发电。

基于协同调节的半潜漂浮式风机抗台风防御方法及系统

NºPublicación:  CN121408149A 27/01/2026
Solicitante: 
武汉理工大学
CN_121408149_PA

Resumen de: CN121408149A

本发明公开了一种基于协同调节的半潜漂浮式风机抗台风防御方法及系统,方法包括:采集数据并进行条件判断,当满足触发条件时开启主动防御模式;建立风机浮筒和载重块位置对应系泊缆绳张力响应的非线性映射模型,以最小化最大缆绳张力为目标求解,得到此时的预测浮筒和载重块位置;对浮筒和载重块位置进行反馈调节,当风机数据满足约束条件时,保持浮筒和载重块位置不变并持续监测气象数据;当气象数据满足恢复条件时,使浮筒和载重块回到初始位置。本发明通过建立非线性映射模型,在风机开启主动防御模式时调节浮筒和载重块位置,实现浮力与重力的主动调控,从而在极端海况下降低系泊海况的张力峰值,提升了风机平台的姿态稳定性和抗台风能力。

一种风电叶片用玻璃纤维布及其制备方法和应用

NºPublicación:  CN121403779A 27/01/2026
Solicitante: 
山东兴国大成电子材料有限公司
CN_121403779_PA

Resumen de: CN121403779A

一种风电叶片用玻璃纤维布及其制备方法和应用,属于玻璃纤维布领域。所述风电叶片用玻璃纤维布包括玻璃纤维基布和涂覆在所述玻璃纤维基布表面的耐腐蚀涂层;所述玻璃纤维基布包括上层、中间层和下层;所述上层为‑45°铺设的第一玻璃纤维,所述下层为45°铺设的第二玻璃纤维,所述中间层为90°铺设的改性纤维,所述第一玻璃纤维、第二玻璃纤维和改性纤维交叉处用涤纶丝进行编织固定;其中,所述改性纤维是丙纶纤维包缠的第三玻璃纤维;所述改性纤维中,所述丙纶纤维和第三玻璃纤维的体积比为45‑48:52‑55。本发明所述玻璃纤维布兼具优异的力学性能和耐磨耐腐蚀性,能够进一步提高风电叶片的风区适应性和使用寿命。

一种基于大数据的风力发电机组故障预测方法

NºPublicación:  CN121408161A 27/01/2026
Solicitante: 
北京信莱能源技术有限公司
CN_121408161_PA

Resumen de: CN121408161A

本发明涉及风力发电技术领域,公开一种基于大数据的风力发电机组故障预测方法,包括:步骤一,在分布式小型风电机组的关键部件与周围环境部署低功耗传感器,实时采集所述风机的运行状态数据与本地环境气象数据,且通过无线网络将运行状态数据与环境气象数据同步传输至云端大数据平台,形成运行环境一体化监测数据集;步骤二,在云端大数据平台对监测数据集进行数据清洗。采用低功耗异构数据采集、智能缺失值插补和标准化处理的技术方案,达到提升小样本数据集质量和模型适用性的技术效果,相较于现有技术中直接应用大型风电场标准化预测模型的技术方案,解决数据量少、标准化程度低导致预测准确率降低的不足。

一种基于齿轮箱油温的海上风电机组故障检测方法及系统

NºPublicación:  CN121408160A 27/01/2026
Solicitante: 
中国能源建设集团广东省电力设计研究院有限公司
CN_121408160_PA

Resumen de: CN121408160A

本申请公开了一种基于齿轮箱油温的海上风电机组故障检测方法及系统,属于机组运行故障检测技术领域,所述方法为:从若干个历史时刻下的风电机组历史运行数据中提取出与齿轮箱油温有关的多维特征;将齿轮箱冷却器的出口油温作为目标特征,从所述多维特征中筛选出与所述目标特征相匹配的关键特征;将所述关键特征作为模型输入参数,通过正常工况数据集训练深度学习模型,得到油温预测模型;根据油温预测模型,对所述出口油温的实际值及增长趋势进行预测,输出齿轮箱故障检测结果。因此通过实施本申请,能够解决现有技术存在的对齿轮箱油温的检测不够精确,难以及时发现风电机组的运行异常的问题。

一种基于服役环境的海上风电机组管理方法及系统

NºPublicación:  CN121413920A 27/01/2026
Solicitante: 
广东粤电珠海海上风电有限公司
CN_121413920_PA

Resumen de: CN121413920A

本发明公开了一种基于服役环境的海上风电机组管理方法及系统,涉及数据处理技术领域,该方法包括以下步骤:获取风电机组的环境数据;根据环境数据对风电机组的环境等级进行评级,计算环境等级指数;获取风电机组的图像数据;根据图像数据对风电机组的表面损伤进行评级,计算表面损伤指数;根据环境等级指数和表面损伤指数,获取风电机组的可靠性曲线;根据可靠性曲线确定风电机组的维护时间,对风电机组进行维护管理。本发明通过获取风电机组的服役环境数据和表面损伤数据,构建风电机组的可靠性曲线,根据可靠性曲线对风电机组的运行状态进行评估,以确定最佳的风险机组维护时间,提高了风电机组管理的准确性,降低了风电机组的维护成本。

风力发电机联轴器打滑失效预测方法、系统、终端及介质

NºPublicación:  CN121408156A 27/01/2026
Solicitante: 
中车山东风电有限公司
CN_121408156_PA

Resumen de: CN121408156A

本申请涉及风力发电领域,具体提供一种风力发电机联轴器打滑失效预测方法、系统、终端及介质,包括:实时获取风力发电机的机械转矩和负载转矩;将机械转矩与负载转矩之和与预设的打滑临界转矩进行比较,若两者之和不小于打滑临界转矩,则判定联轴器发生打滑;响应于判定联轴器发生打滑,进行报警并记录当次打滑事件的特征数据,将该特征数据存储到历史打滑信息库;根据历史打滑信息库中的历史打滑事件的特征数据,基于预先训练的联轴器失效趋势预测模型对联轴器的失效趋势进行预测,预测结果包括健康状况、失效概率和剩余使用寿命。本发明提升风力发电机组的运行可靠性与经济性。

基于PLC的风电机组远程监测方法及系统

NºPublicación:  CN121408154A 27/01/2026
Solicitante: 
华能陕西靖边电力有限公司北京华能新锐控制技术有限公司西安热工研究院有限公司
CN_121408154_PA

Resumen de: CN121408154A

本发明实施例提供了一种基于PLC的风电机组远程监测方法及系统,其通过在边缘侧就主动对来自PLC的多源传感器数据流进行实时特征融合与分析,并利用轻量级AI模型即时推理出机组的健康状态。具体来说,通过在边缘端评估出的正常、警告或危急等不同健康状态码,动态构建信息粒度不同的摘要包、特征包或快照包,并匹配差异化的MQTT服务质量等级进行上报。这种方法变被动的数据搬运为主动的信息提炼与择优上报,在降低网络带宽占用的同时,确保了关键告警信息的传输时效性与可靠性,从而解决了分析滞后的问题。

集成防雷系统的风力涡轮机叶片

NºPublicación:  CN121408131A 27/01/2026
Solicitante: 
西门子歌美飒可再生能源创新与技术有限公司
CN_121408131_PA

Resumen de: CN121408131A

本发明涉及一种集成防雷系统的风力涡轮机叶片。所述风力涡轮机叶片包括一个翼梁帽,所述翼梁帽由堆叠在一起的多个碳板形成。所述风力涡轮机叶片包括沿着所述翼梁帽的末端区域放置的第一引下线,以及沿着所述翼梁帽的根部区域放置的第二引下线。所述第一引下线从所述翼梁帽的末端端部朝向所述翼梁帽的中间区域延伸,并且终止于位于所述翼梁帽的第一区域附近的第一引下线的端部处,所述第一区域从面积等于或大于所述翼梁帽的最大横截面积的75%、是最靠近于所述翼梁帽的末端端部的区的所述翼梁帽的横截面区延伸到面积是所述翼梁帽的横截面积的100%、是最靠近于所述翼梁帽的根部端部的区的所述翼梁帽的横截面区。

用于风电机组的数据分析方法、装置、电子设备、存储介质和计算机程序产品

NºPublicación:  CN121408152A 27/01/2026
Solicitante: 
北京金风慧能技术有限公司江苏金风软件技术有限公司
CN_121408152_PA

Resumen de: CN121408152A

本公开关于用于风电机组的数据分析方法、装置、电子设备、存储介质和计算机程序产品,包括:获取风电机组的目标参数的历史数据;基于目标参数的历史数据,计算目标参数的目标概率密度曲线;基于目标概率密度曲线,评估风电机组的运行性能。这样,在评估风电机组的运行性能时,不依赖任何输入信息,而是会基于风电机组在历史运行过程中的真实运行数据计算风电机组的参数对应的概率密度曲线,进而会基于计算出的概率密度曲线来评估风电机组的运行性能,其充分结合了风电机组的实际运行规律,即充分利用了风电机组的设计原理与控制特征,可以保证真实还原风电机组的控制模式,提高针对风电机组的运行性能进行评估的准确性。

一种能锁定叶片变桨的变桨驱动机构及其工作方法

NºPublicación:  CN121408135A 27/01/2026
Solicitante: 
北方联合电力有限责任公司呼和浩特金桥热电厂东方电气风电股份有限公司
CN_121408135_PA

Resumen de: CN121408135A

本发明公开了一种能锁定叶片变桨的变桨驱动机构及其工作方法,涉及风电机组结构领域,包括驱动电机、支架和齿轮总成,齿轮总成具有内齿和外齿,驱动电机的输出轴与内齿啮合,外齿能够始终与变桨轴承的内圈啮合;支架具有竖臂和横臂,竖臂能够固定安装于安装架上;横臂上螺纹连接螺杆;螺杆连接有提拉件;齿轮总成上设置有环形槽,提拉件的端部位于环形槽内;竖臂上固定有能够与外齿啮合的锁定齿。本发明将变桨驱动机构与锁定机构联动,使得内圈在被锁定时驱动电机的连接会自动断开,内圈不被锁定时驱动电机能够与内圈进行自动连接,有效避免驱动电机的动作无法正常输出,防止出现驱动电机损坏和吃损伤的情况发生。

一种风电变桨双刹车系统的刹车故障处理策略

NºPublicación:  CN121408159A 27/01/2026
Solicitante: 
重庆华渝重工机电有限公司
CN_121408159_PA

Resumen de: CN121408159A

本发明涉及风电变桨控制技术领域,公开了一种风电变桨双刹车系统的刹车故障处理策略。该策略包括持续监测三类关键信号:风电变桨系统的驱动器刹车故障信号、两个霍尔传感器分别采集的刹车回路电流信号,以及驱动器输出电流。基于这些信号的实时状态进行综合评估,可精准区分刹车系统故障、霍尔传感器故障与系统正常运行状态,并执行对应处理操作。刹车系统故障时,驱动器停输出并触发电机自由停机抱闸;霍尔传感器故障时,报障并控制桨叶紧急顺桨至安全位置;系统正常则维持运行。该策略实现故障全面监测与精准判断,提升变桨系统安全性与稳定性。

一种风浪复合俘能装置及方法

NºPublicación:  CN121408143A 27/01/2026
Solicitante: 
齐齐哈尔大学
CN_121408143_PA

Resumen de: CN121408143A

本发明公开了一种风浪复合俘能装置及方法;所述装置包括壳体、转轴、摆砣、复合传动机构、振动平台和振动俘能组件。复合传动机构包括单向传动机构、增速机构和直线致动机构。所述单向传动机构包括分别通过独立的单向轴承转动连接在转轴上的第一转动结构和第二转动结构。两个转动结构相对于转轴的锁止方向相反。本发明通过单向轴承配合锥齿轮的反向锁止与同向输出机制,从结构层面实现了往复运动向单向旋转的高可靠转换,从而能够配合齿轮增速机构提高输入到振动俘能组件的频率。同时,本发明通过将风力诱导的涡激振动与波浪基础激励耦合于同一压电俘能器件,实现风能与波浪能的协同俘获,克服了单一涡激振动俘能对工况敏感、适应性差的问题。

用于测定风电叶片重量、重心和质量矩的装置及方法

NºPublicación:  CN121409339A 27/01/2026
Solicitante: 
湖南诺亿科技有限公司
CN_121409339_PA

Resumen de: CN121409339A

本发明涉及一种用于测定风电叶片重量、重心和质量矩的装置和方法,该装置包括叶根称重平台、叶尖称重平台、叶根称重工装、叶尖称重工装、AGV运输小车以及中央控制模块,该方法包括以下步骤:S1,将待测风电叶片正确地放置在两个称重工装上方;S2,将两个称重平台分别正确地放置在两个称重工装下方;S3,找准叶根端面与叶根称重平台的相互位置关系;S4,找准叶尖称重平台与叶根称重平台的相互位置关系;S5,根据力学理论,称取并计算风电叶片重量、重心及质量矩;S6,生成测量报告并进行打印和存储。本发明通过构建动态精确的空间位置关系基准,有效克服了传统方法因划线误差和人工干预导致的基准精度不足问题。

一种风力发电机固定锚栓组合件

NºPublicación:  CN121408148A 27/01/2026
Solicitante: 
衢州宇桐新能源科技有限公司
CN_121408148_PA

Resumen de: CN121408148A

本发明公开了一种风力发电机固定锚栓组合件,涉及绿色发电设备领域,包括第一固定罩,所述第一固定罩顶部连接第二固定罩,所述第二固定罩顶部连接有顶部安装板,所述第一固定罩底部连接底部安装板,所述第一固定罩内顶部设置有第二固定板,所述第二固定罩内顶部设置有第一固定板,所述第一固定板和第二固定板上均开设有连接开口,所述第一固定板和第二固定板之间设置有第三固定板,所述第三固定板中心位置设置有第三连接锚板。本发明通过固定锚栓两端第一焊接件经连接槽件安装开口入活动开槽,移动至指定位置焊接,第三连接锚板固定槽内套设第二焊接件后焊接,实现锚栓精准调节定位,双重焊接固定增强连接稳定性,避免松动。

防止风力发电机叶片扫塔的装置和方法

NºPublicación:  CN121408136A 27/01/2026
Solicitante: 
中车启航新能源技术有限公司
CN_121408136_PA

Resumen de: CN121408136A

本发明实施例涉及风力发电机技术领域,提供一种防止风力发电机叶片扫塔的装置和方法,装置包括:射流装置、塔架净空监测设备和控制单元;射流装置设置于风力发电机的塔筒外壁,且与叶片尖部扫掠的等高区域;塔架净空监测设备,用于实时监测叶片与塔筒之间的净空距离;控制单元与射流装置和塔架净空监测设备之间信号连接,用于在监测到净空距离低于预设阈值时,启动射流装置喷射气流,推动叶片远离于塔筒。由本装置,通过射流装置结合净空监测策略对可能发生叶片扫塔的瞬时状态进行流动控制,通过射流装置喷射高速气流产生气流力推动叶片远离塔筒外壁,实现有效防止叶片扫塔,减少限功率触发频次进而提升整机可靠性和发电量。

能量回收方法

NºPublicación:  CN121408145A 27/01/2026
Solicitante: 
丰田自动车株式会社
CN_121408145_PA

Resumen de: CN121408145A

本发明提供一种抑制对进行发电的船的航线的影响的能量回收方法。该能量回收方法包括:通过构成发电系统的浮体在自动航行的同时进行发电,从而使该浮体蓄积能量的工序;在浮体自动航行的海域的端部附近处,能量运输船从浮体回收能量的工序。

一种叶片健康状态监测方法、装置、介质和设备

NºPublicación:  CN121408151A 27/01/2026
Solicitante: 
国家电投集团新疆能源化工额敏有限责任公司上海能源科技发展有限公司
CN_121408151_PA

Resumen de: CN121408151A

本发明实施例提供的一种叶片健康状态监测方法、装置、介质和设备,通过基于叶片的历史状态数据,构建叶片健康状态数据集,其中,叶片健康状态数据集包括载荷、加速度、温度;基于叶片健康状态数据集,分别进行有监督训练和无监督训练,生成有监督模型和无监督模型;周期性采集叶片的实时状态数据,对所述有监督模型和所述无监督模型进行周期性更新;利用更新后的所述有监督模型对叶片健康状态进行实时监测。本发明通过有监督学习和无监督学习相结合的方式不断动态的在线更新有监督学习模型,有效提高了有监督学习模型在线进化的能力,从而实现叶片健康状态监测的实时性和准确性,同时无需人工巡检,具有很高的监测效率。

一种塔筒健康状态监测方法、装置、介质和设备

NºPublicación:  CN121408150A 27/01/2026
Solicitante: 
上海能源科技发展有限公司
CN_121408150_PA

Resumen de: CN121408150A

本发明实施例提供的一种塔筒健康状态监测方法、装置、介质和设备,通过基于塔筒的历史状态数据,构建至少两个塔筒健康状态数据集,该数据集由塔筒至少两个不同位置的振动数据构成;基于每个塔筒健康状态数据集,分别训练一个神经网络模型;周期性采集塔筒的实时状态数据,分别对每个神经网络模型进行周期性更新;利用更新后的神经网络模型对塔筒健康状态进行实时监测。本发明实时监测风机塔筒的振动状态,利用神经网络进行数据处理和预测,实时反映塔架刚度的退化,判断损伤情况,据此可对塔架长期运行后老化、局部裂纹损伤等进行判断,实现了对风机塔筒健康状态的准确监测和预警,有效提高了塔筒监测的效率和实时性。

一种桁架式风机塔基系统及其除冰雪方法

NºPublicación:  CN121408164A 27/01/2026
Solicitante: 
三峡新能源阳山发电有限公司
CN_121408164_PA

Resumen de: CN121408164A

本发明公开了一种桁架式风机塔基系统及其除冰雪方法,包括桁架座,桁架座包括至少三根管柱,相邻管柱之间安装有支撑架,管柱的顶部用于安装风机塔筒,还包括加热装置,加热装置通过管道分别与各管柱连通,加热装置用于产生带压热风。加热装置产生的热风经管道进入到管柱底部,然后经过管柱向上运动,对管柱从内部进行加温,从而融化管柱表面的冰雪,加热装置能够同时对多个管柱进行加温,除冰雪效率高,除冰雪不需要人员登高或者指挥,安全性更高。

一种高低压蒸汽耦合供汽系统及其控制方法

NºPublicación:  CN121416146A 27/01/2026
Solicitante: 
北京鲁电国际电力工程有限公司
CN_121416146_PA

Resumen de: CN121416146A

本发明涉及供汽技术领域,提供了一种高低压蒸汽耦合供汽系统及其控制方法,包括压水堆、闪蒸设备、电蓄热锅炉、压力匹配器和数据计算控制模块;压水堆与闪蒸设备之间设置多级水水换热系统;电蓄热锅炉,用于在风电场产生的绿电过剩或电力现货市场处于非峰电价时,将电转换为热能的形式存储,并在供汽时,通过储存的热能加热给水,生成高压蒸汽;数据计算控制模块,用于基于核能侧数据仪、电蓄热锅炉侧数据仪和用户侧数据仪采集的参数,通过高压蒸汽诱导低压蒸汽的方式,使得压力匹配器出口的蒸汽满足供汽用户对蒸汽的需求。节能降耗的同时,推动了核能综合利用产业及海上风电事业的快速发展。

行驶车辆风能回收发电系统

NºPublicación:  CN121408141A 27/01/2026
Solicitante: 
坤鸿动力科技(山东)有限公司
CN_121408141_PA

Resumen de: CN121408141A

本发明公开了行驶车辆风能回收发电系统,具体涉及风力发电技术领域,包括发电机、槽轴、叶轮、多个齿阻片以及联动减速件,所述发电机的上方设有槽轴;叶轮固定在槽轴的外壁上,所述叶轮的内壁滑动连接有多个齿阻片;联动减速件安装在齿阻片的顶部。本发明检测到槽轴转速超标时,从叶轮的顶部、中部以及底部不同部位,同时快速且全面减速控制,采用大面积多维度同时减速,具有大幅提高风力发电系统安全性的优点,从而解决了瞬间超标发电产生的巨大能量极易对发电设备造成损坏,难以针对顶部、中部以及底部不同部位实现快速且全面的减速控制,导致风力发电系统的安全性降低的问题。

一种可自动调节的牧场风机能量回收发电装置

NºPublicación:  CN121408142A 27/01/2026
Solicitante: 
现代牧业集团有限公司
CN_121408142_PA

Resumen de: CN121408142A

本发明涉及空气净化技术领域,具体是一种可自动调节的牧场风机能量回收发电装置,包括底板,所述底板顶部固定安装有驱动电机,所述驱动电机输出端固定安装有电机轴,所述电机轴远离驱动电机的一侧固定安装有扇叶,所述电机轴轴体上固定套设有安装环一,所述安装环一外环面上等间距圆周开设有若干个安装槽,每个所述安装槽内均滑动设置有卡接块,该装置使用时,可通过皮带与传动轮一和传动轮二的配合,将驱动电机输出的部分剩余能量传递至发电机进行发电,实现能量回收与节能目标;此外,装置配备的辊筒可对运行中的皮带进行冷却处理,所设双向锥形环体能够实现皮带的被动纠偏,弧面柔性硅胶刮片则可有效刮除皮带表面的杂质。

一种风机控制参数优化方法、装置、设备及存储介质

NºPublicación:  CN121417340A 27/01/2026
Solicitante: 
国网重庆市电力公司电力科学研究院
CN_121417340_A

Resumen de: CN121417340A

本申请公开了一种风机控制参数优化方法、装置、设备及存储介质,涉及风电机技术领域,包括:获取目标水电系统的频率运行曲线,并基于所述频率运行曲线确定所述目标水电系统在目标超低频段的阻尼水平提升目标;设置所述目标水电系统中的双馈风机的调频目标;利用所述阻尼水平提升目标和所述调频目标构建目标函数,并基于所述目标函数对所述双馈风机的目标控制参数进行优化。通过将阻尼水平提升目标与调频目标共同构建目标函数并优化风机控制参数,实现了在单一控制框架内协调解决调频性能与振荡抑制这一对固有矛盾,从而突破了现有技术中风机仅参与调频或水电机组单独抑制振荡的局限性。

一种基于SCADA系统预警调度方法及SCADA系统

NºPublicación:  CN121408158A 27/01/2026
Solicitante: 
华能云和风力发电有限公司
CN_121408158_PA

Resumen de: CN121408158A

本发明涉及风电场系统控制技术领域,具体而言,涉及一种基于SCADA系统预警调度方法及SCADA系统,采用本发明所提供方法及系统,主要包括了获取风机的机组状态,所述机组状态包括正常运行的第一风机、维护停机的第二风机、故障运行的第三风机和检修停机的第四风机,基于排序结果和对应的发电功率生成对若干个第三风机进行停机的调度指令,或,基于排序结果生成对第二风机或第四风机优先顺序处理的调度指令,通过本发明的上述方法,结合到了风机的运行状态和风电场的发电功率的情况,对所采集的数据进行了进一步的分析,得到更为合理的结果,用于供远程控制端的工作人员进行参考,进而及时做出更准确的操作。

基于多传感器融合的风机叶片状态监测方法

NºPublicación:  CN121409592A 27/01/2026
Solicitante: 
广东中科传感智慧科技有限公司
CN_121409592_PA

Resumen de: CN121409592A

本发明公开了基于多传感器融合的风机叶片状态监测方法,涉及风电技术领域,适用于涉及风能原动设备制造、陆上及海上风力发电机组的叶片状态监测技术;本方法通过采集风机的运行数据、振动信号、声学信号和脉冲信号;识别当前风机的工况状态,并对振动信号和声学信号执行共模故障校验、局部损伤定位和瞬态应力损伤分析,获取故障分析结果和第一损伤分析结果;通过主动激励对所述振动信号和声学信号进行锁相放大分析,获取第二损伤分析结果;最终生成风机叶片的综合状态监测报告,解决了风能原动设备制造、陆上及海上风力发电机组的叶片在非平稳工况下微弱损伤难以识别和虚警率高的问题,有效提升了风能原动设备制造行业中的设备运维智能化水平。

风电机组的全过程动态特性仿真方法、装置、介质和设备

NºPublicación:  CN121413119A 27/01/2026
Solicitante: 
云南电网有限责任公司电力科学研究院
CN_121413119_PA

Resumen de: CN121413119A

本发明公开了一种风电机组的全过程动态特性仿真方法、装置、介质和设备,构建风电机组全过程动态特性仿真模型所需的各个子模型,包括风场效应模型、塔影效应模型、风机空气动力学模型、机械模型、电路模型、变桨控制系统模型、感应发电机模型以及变流器模型。这些子模型综合起来可以模拟风电机组在实际运行中的动态响应,使得可以对其全过程特性进行准确的仿真和分析。

变桨系统控制方法、装置、变桨系统、介质及程序产品

NºPublicación:  CN121408138A 27/01/2026
Solicitante: 
国能信控互联技术(河北)有限公司国能信控技术股份有限公司
CN_121408138_PA

Resumen de: CN121408138A

本公开涉及一种变桨系统控制方法、装置、变桨系统、介质及程序产品,涉及风力发电控制技术领域,可避免变桨系统发生能效与功率稳定性失衡。该方法包括:获取发电机组的运行参数;根据所述运行参数,生成第一桨距角调整指令,根据所述第一桨距角调整指令控制变桨机构运行,并获取所述变桨机构的桨距角;确定所述桨距角与预设目标桨距角之间的偏差,根据所述运行参数生成隶属度修正系数;在所述偏差大于偏差阈值的情况下,根据所述隶属度修正系数和所述运行参数,生成第二桨距角调整指令;根据所述第二桨距角调整指令控制所述变桨机构运行,直至所述发电机组的输出功率大于或等于所述电网需求功率且所述输出功率对应的风能捕获效率最优。

一种风力发电机组用偏航控制方法及相关装置

NºPublicación:  CN121408137A 27/01/2026
Solicitante: 
华能国际电力股份有限公司湖南清洁能源分公司
CN_121408137_PA

Resumen de: CN121408137A

本发明公开了一种风力发电机组用偏航控制方法及相关装置,包括:采集风力发电机组的运行状态信息,基于运行状态信息设置动态偏航阈值,根据所述动态偏航阈值得到偏航需求:基于所述偏航需求,采用自适应软启动与液压制动协同释放协同控制的方式启动,并确定软启动器输出电压及机舱偏航角速度;根据软启动器输出电压及机舱偏航角速度,判定当前运行状态;根据所述当前运行状态确定停位控制需求,根据所述停位控制需求采用智能软停和制动协同施加的方式实现机舱停位,该方法及相关装置能够避免固定参数控制策略带来设备使用寿命短的问题。

一种风电机组机舱部件无损检测设备

NºPublicación:  CN121409980A 27/01/2026
Solicitante: 
杨金澄
CN_121409980_PA

Resumen de: CN121409980A

本发明涉及风电机组检测技术领域,具体为一种风电机组机舱部件无损检测设备,包括安装板一;导向组件一,所述导向组件一包括安装块,所述安装块固定连接在安装板一的一侧,所述安装块的一侧固定连接有转动块,所述转动块的内部转动连接有转动杆一,所述转动杆一的侧表面固定连接有蜗轮。该风电机组机舱部件无损检测设备,在使用该装置时,导向组件一与动力组件一负责驱动摄像头实现上下方向的角度偏转,导向组件二与动力组件二则承担左右方向的角度调控,可实现摄像头在三维空间内的多角度转向,同时配合万向管优异的形变特性,能够对设备整体位置进行灵活微调,彻底解决传统设备检测范围有限、存在检测盲区的问题。

一种深远海漂浮式风电机组机舱系统及风机

NºPublicación:  CN121408166A 27/01/2026
Solicitante: 
运达能源科技集团股份有限公司
CN_121408166_PA

Resumen de: CN121408166A

本发明公开了一种深远海漂浮式风电机组机舱系统及风机,涉及风力发电设备技术领域,上述深远海漂浮式风电机组机舱系统及风机包括机舱、变压器和发电机冷却器,机舱内设有依次相连布置的主轴组件、齿轮箱和发电机,机舱顶部由若干个独立且密封可拆卸连接的机舱罩上罩板组成,控制柜、变流器、液压站和辅助变压器均匀布置于齿轮箱的两侧,变压器位于机舱外部,发电机冷却器包括发电机换热箱、具有与发电机换热箱换热功能的换热件,发电机换热箱安装于发电机顶部,换热件安装一端与发电机换热箱连通,换热件的另一端伸出机舱,方便对机舱内部的部件进行检修或更换,降低检修的成本,防止盐雾与杂质进入设备,延长设备使用寿命。

一种适用于发电功率增效的风电机组群尾流优化方法及系统

NºPublicación:  CN121417395A 27/01/2026
Solicitante: 
广州航海学院
CN_121417395_PA

Resumen de: CN121417395A

本发明公开了一种适用于发电功率增效的风电机组群尾流优化方法及系统,包括以下步骤:建立考虑尾流延迟的工程尾流模型;在尾流区域内,计算下游风电机组的等效风速;基于工程尾流模型获取风速关于推力系数的灵敏度系数;根据等效风速是关于上游机组推力系数的多项式,即关于叶尖速比和俯仰角的多元非线性函数,获取风速灵敏度系数;建立基于风速灵敏度系数的风电机组群增量状态空间方程;建立提升发电功率的优化目标;基于风速灵敏度系数的风电机组群增量状态方程,求解优化值,并将优化后的有功功率和桨距角的优化指令发送到风电机组控制器。

一种风机主轴滑动轴承轴系、拆卸工装及装配方法

NºPublicación:  CN121408167A 27/01/2026
Solicitante: 
金雷科技股份公司金雷传动技术(苏州)有限公司
CN_121408167_PA

Resumen de: CN121408167A

本发明公开了一种风机主轴滑动轴承轴系,包括风机主轴、轴承块组件、轴承座、轴承外圈和密封端板,轴承块组件均包括若干沿轴肩周向均匀布置滑动轴承块;轴承座套设于风机主轴外部;轴承外圈设置于轴承孔内,且与轴承孔过盈配合。本发明的轴承座与轴承外圈采用分体式结构,一方面降低了轴承座的加工难度与制造成本,另一方面,便于对轴承外圈单独进行淬火调制等热处理,保证轴承外圈内锥面的强度。本发明还公开了一种拆装工装,便于拆卸风机主轴滑动轴承轴系的滑动轴承块,此外,本发明还公开了一种风机主轴滑动轴承轴系装配方法,用于装配上述的风机主轴滑动轴承轴系。

一种桥梁预应力损失检测装置及其检测方法

NºPublicación:  CN121409486A 27/01/2026
Solicitante: 
安徽省华通路桥工程有限责任公司
CN_121409486_PA

Resumen de: CN121409486A

本发明涉及桥梁检测技术领域,具体为一种桥梁预应力损失检测装置及其检测方法,包括引导机构和检测机构,所述检测机构设在引导机构的底部,所述引导机构包括安装组件、引导组件和传动组件,所述引导组件设在安装组件的底部,所述传动组件设在引导组件的底部,所述检测机构包括调节组件、适应组件、运动组件、检测组件和供能组件,所述调节组件设在传动组件的两侧,所述适应组件设在调节组件的底部。本发明提供了一种桥梁预应力损失检测装置及其检测方法,具有对桥梁形变过程中预应力损失位置检测的结构,因此可以对桥梁在形变过程中预应力损失的位置进行检测,从而提高了对桥梁在形变过程中预应力损失检测灵活性的优点。

一种力矩稳定的风电偏航制动器及一种风电偏航设备

NºPublicación:  CN121408389A 27/01/2026
Solicitante: 
安徽创新电磁离合器有限公司
CN_121408389_PA

Resumen de: CN121408389A

本发明公开了一种力矩稳定的风电偏航制动器及一种风电偏航设备,涉及电磁制动器结构领域,力矩稳定的风电偏航制动器包括摩擦盘和制动组件;所述制动组件上设置有第一摩擦面,所述第一摩擦面上设置有台阶,所述台阶上形成有第二摩擦面;所述台阶位于所述第一摩擦面的中部位置;所述第一摩擦面或所述第二摩擦面用于对所述摩擦盘进行摩擦制动,通过中部设置的台阶和第二摩擦面可以保持初始力矩和最终力矩相同。

一种风电塔筒高空对接辅助平台

NºPublicación:  CN223839257U 27/01/2026
Solicitante: 
中国电建集团贵州工程有限公司
CN_223839257_U

Resumen de: CN223839257U

本实用新型涉及风电塔筒技术领域,尤其是一种风电塔筒高空对接辅助平台:包括具有一穿孔的底板,所述底板通过支撑组件耦合在上层塔筒的内部,在所述底板的上方通过驱动组件滑动连接有载台;其中所述载台的至少部分正对在所述底板的上端,在所述载台的下方还安装有撑涨组件,本实用新型的撑涨组件在收纳状态下可从所述底板的穿孔中自由移动,此外在初始状态下盖撑涨组件收纳在底板的上方,如此在塔筒的高空对接过程中,可首先将撑涨组件收纳在上层的塔筒中,待两个塔筒相互靠近并大致对位时,通过驱动组件驱使撑涨组件向下移动,并在下层的塔筒中张开定位,以保证上下两层塔筒的对接准确性,同时减少了在前期对接时撑涨组件收到撞击损坏的风险。

风电机组叶片对零调整装置

NºPublicación:  CN223839256U 27/01/2026
Solicitante: 
郑州电力高等专科学校
CN_223839256_U

Resumen de: CN223839256U

本实用新型涉及风电叶片调零技术领域的风电机组叶片对零调整装置,包括磁性底座及激光器,激光器通过连接架与磁性底座连接,连接架包括连接杆一及连接杆二,连接杆一的一端通过万向节一与磁性底座连接,连接杆一的另一端固定连接有转轴,转轴通过轴承与连接杆二的一端转动连接,转轴与连接杆二配合有锁紧件,连接杆二的另一端通过万向节二与激光器连接。本实用新型精度高,对零调整精度可精确到0.1°以内,效率高缩短工作时间;稳定性好:磁性底座与万向节配合,可根据使用场景需求,安装在风机轮毂内的任意位置,进行360°对零检测调整;可用于各种类型的风电机组叶片,具有广泛的适用性。

一种自动开合的风机免爬器踏板

NºPublicación:  CN223837065U 27/01/2026
Solicitante: 
华能(浙江)能源开发有限公司清洁能源分公司华能浙江平湖海上风电有限责任公司
CN_223837065_U

Resumen de: CN223837065U

本实用新型公开了一种自动开合的风机免爬器踏板,包括踏板体;以及,翻转组件,包括有曲杆和设置在所述曲杆一侧的短杆;其中,所述踏板体受力进行转动时,所述曲杆会随之转动,当所述踏板体不再受力时,所述曲杆会推动所述踏板体回到原位。工人离开踏板体时,第一弹性件就会带动短杆进行转动,使踏板体贴合壳体外壁,这样就能自动地将踏板体收起,从而避免工人忘记收起踏板,而导致免爬器空载时与其他物体发生碰撞。

风电运维舱

NºPublicación:  CN223839266U 27/01/2026
Solicitante: 
扬州中集新能装备有限公司中国国际海运集装箱(集团)股份有限公司中集集装箱(集团)有限公司
CN_223839266_U

Resumen de: CN223839266U

本实用新型提供一种风电运维舱,风电运维舱包括集装箱箱体、挂接组件以及运维设备,集装箱箱体的顶部具有开口。挂接组件至少部分地设置于集装箱箱体,并且挂接组件至少部分地用于布设于风电机组的机舱,使得集装箱箱体能够沿第一方向挂接在风电机组的侧部并与风电机组的机舱的侧部贴合在一起。运维设备设置于集装箱箱体内,运维设备至少包括起吊装置。其中,集装箱箱体靠近挂接组件的一侧设置有检修口,挂接组件沿垂直于第一方向的第二方向布设于集装箱箱体的端部,从而使得集装箱箱体的检修口用于对齐至风电机组的机舱的检修舱口。根据本实用新型的风电运维舱,可以提升运维效率,降低运维成本,且适用范围广。

风电叶片腹板自行走转运设备

NºPublicación:  CN223839259U 27/01/2026
Solicitante: 
酒泉天煜机械有限公司
CN_223839259_U

Resumen de: CN223839259U

本实用新型涉及风电叶片生产设备技术领域,具体是风电叶片腹板自行走转运设备,包括蓄电池组,蓄电池组安装在承载组件内,承载组件的下方连接有驱动组件,承载组件包括两个根水平布置的承载梁,承载梁的上方设置有支撑梁,承载梁与支撑梁的两端通过连接臂固定连接,位于连接臂之间通过倾斜设置若干个拉结杆a将承载梁与支撑梁固定连接,支撑梁之间通过若干个连接梁固定连接,同一端的所述连接臂之间通过加强杆a固定连接。本实用新型通过设置驱动组件、承载组件,在遥控设备与电控装置的配合下,可以控制驱动组件的驱动轮进行驱动和转向,而从动轮配合驱动轮转向及移动,进而带动承载组件携带风电叶片腹板进行转运,具有高效安全的优势。

一种风机出风口法兰结构

NºPublicación:  CN223839263U 27/01/2026
Solicitante: 
江苏南条机械科技有限公司
CN_223839263_U

Resumen de: CN223839263U

本实用新型提供一种风机出风口法兰结构,包括密封结构,其包括密封环、组合片和转动轴,所述密封环的顶部和底部设置有充气圈,所述充气圈的外壁设置有贴合环,所述贴合环与贴合槽连接。本实用新型设计合理,通过在法兰本体与风机和其他设备的连接位置设置有充气圈,当法兰本体与其连接之后,对充气圈的内部进行充气,从而对连接位置进行密封,当风机启动时风机后侧排出的气体使法兰本体内部的气压增加可以推动多个密封片之间打开,将气体排出,反之密封片相互贴合,从而可以实现其密封,避免水汽进入到风机的内部。

一种风力发电机组叶轮吊装缆风系统

NºPublicación:  CN223836976U 27/01/2026
Solicitante: 
中国电建集团华东勘测设计研究院有限公司浙江华东工程咨询有限公司
CN_223836976_U

Resumen de: CN223836976U

本实用新型公开了风力发电技术领域的一种风力发电机组叶轮吊装缆风系统,包括吊机,所述吊机的一侧吊装有风机叶片,所述风机叶片背离吊机一侧的端部安装有监测传感器,所述风机叶片靠近监测传感器的一侧连接有缆风绳,所述缆风绳背离风机叶片的一端设置有缆风绳控制器,所述缆风绳控制器远离风机叶片的一侧设置有控制终端。本实用新型通过监测传感器在风机叶片吊装过程中实时监测风机叶片的位置与状态,监测数据无线传输至控制终端并进行显示,便于操作人员在进行缆风操作过程中进行查看,同时通过缆风绳控制器控制缆风绳对风机叶片状态进行实时调整,以保证吊装的顺利进行。

一种风力发电机组封闭式全静压滑动偏航轴承

NºPublicación:  CN223839269U 27/01/2026
Solicitante: 
成都工业职业技术学院
CN_223839269_U

Resumen de: CN223839269U

本实用新型属于风力发电技术领域,尤其是涉及一种风力发电机组封闭式全静压滑动偏航轴承。技术包括竖直设置的塔架,所述塔架顶部水平固定有固定部,固定部的外侧壁向内开设有滑槽,滑槽内套装有与之呈滑动配合的转动部,固定部的内侧壁水平固定有内齿圈,内齿圈内设置有与之啮合的齿轮,转动部顶部水平固定有主机座,主机座内安装有偏航驱动组件,齿轮安装在偏航驱动组件的动力输出端,滑槽的水平槽底上安装有若干组径向静压导轨,滑槽的竖直槽壁上安装有若干组轴向静压导轨,固定部内开设有储油空腔,储油空腔开设有与滑槽相通的油孔。全静压滑动偏航轴承的轴向、径向、防倾覆定位支撑均为封闭式的静压导轨结构,受力稳定。

海上风电高强度不锈钢-高强钢复合钢塔筒结构

NºPublicación:  CN223839258U 27/01/2026
Solicitante: 
广州大学
CN_223839258_U

Resumen de: CN223839258U

本实用新型公开了海上风电高强度不锈钢‑高强钢复合钢塔筒结构,涉及土木工程技术领域,包括塔筒本体、上法兰板、下法兰板和螺旋加劲肋,塔筒本体为圆台状筒体,塔筒本体内顶部设置有上法兰板,塔筒本体内底部设置有下法兰板,螺旋加劲肋设置于塔筒本体内侧,且螺旋加劲肋顶端连接至上法兰板上,螺旋加劲肋底端连接至下法兰板上,螺旋加劲肋上均匀设置有两个以上的焊接点,且螺旋加劲肋通过焊接点与塔筒本体的筒壁焊接固定。本实用新型提出的海上风电高强度不锈钢‑高强钢复合钢塔筒结构,能够提高普通钢结构的承载性能、耐久性能和在海洋工程中的适用性。

风电机舱及包含其的风力发电机

NºPublicación:  CN223839262U 27/01/2026
Solicitante: 
上海电气风电集团股份有限公司
CN_223839262_U

Resumen de: CN223839262U

本实用新型提供一种风电机舱及包含其的风力发电机。该风电机舱包括散热装置、齿轮箱、冷却管路和机舱,机舱的舱壁设有与外界相连通的通风口;散热装置和齿轮箱之间分体设置,通过冷却管路相连接,并分别通过机舱的舱壁固定,散热装置冷却所述冷却管路中的冷却流体,且散热装置靠近通风通道设置,齿轮箱远离通风口设置。散热装置能够直接通过舱壁现有的通风通道和机舱外部实现换气,不必在机舱的机舱罩或其他位置新开通风孔,降低了机舱的整体成本;在高温下,散热装置的进风、出风的温度均能低于机舱内部的温度,和齿轮箱的油温的温差更大,提高对齿轮箱的散热效果。散热装置和齿轮箱分体设置,提高散热装置布置的灵活性。

一种漂浮式海上风机拼装平台和漂浮式海上风机拼装方法

NºPublicación:  CN121408147A 27/01/2026
Solicitante: 
中国海洋大学
CN_121408147_PA

Resumen de: CN121408147A

本申请涉及海洋技术产业领域,尤其涉及一种漂浮式海上风机拼装平台以及漂浮式海上风机拼装方法;漂浮式海上风机拼装平台用于先起吊提升顶节塔筒段至第一目标高度后,在顶节塔筒段的顶端吊装叶片、轮毂和机舱;然后提升顶节塔筒段至第二目标高度,并在顶节塔筒段的下方对接顶节塔筒段和中节塔筒段;然后提升中节塔筒段,并在中节塔筒段的下方对接中节塔筒段和底节塔筒段,以依次向下分节提升拼装风力捕获系统,并将所拼装的风力捕获系统安装在浮动支撑系统上;本申请实现先拼装顶节塔筒段,再在下方依次拼装中节塔筒段和底节塔筒段的流程,仅需要使用较小的起重设备,大多数作业在低高度完成,还可以有效地减少拼装平台主体的拼装占地。

一种风力发电叶片的运行参数调整方法及系统

NºPublicación:  CN121408139A 27/01/2026
Solicitante: 
华能吐鲁番风力发电有限公司明阳智慧能源集团股份公司
CN_121408139_PA

Resumen de: CN121408139A

本发明涉及陆地风力发电叶片技术领域,特别是一种风力发电叶片的运行参数调整方法及系统。包括如下步骤:步骤S1:基于发电机所在地区的地理特征,获取不同时间段内对应的环境参数;步骤S2:对叶片进行运行参数的调节,获取得到多个运行方案;步骤S3:通过预测模型获取运行方案在不同时间段内对应的环境参数的发电量;获取每一个运行方案的整天综合发电量,以整天综合发电量最高的运行参数,作为叶片的运行参数的调整方案。本发明的技术方案充分考虑到早上与夜间的环境变化,满足陆地风力发电的需求,实现全天乃至整个运行周期的总发电量最大化,从而提升项目的整体经济回报率。

基于塔壁视觉测量的风电机组全叶片载荷监测方法

NºPublicación:  CN121408155A 27/01/2026
Solicitante: 
明阳智慧能源集团股份公司广东明阳新能源科技有限公司
CN_121408155_PA

Resumen de: CN121408155A

本发明公开了一种基于塔壁视觉测量的风电机组全叶片载荷监测方法,包括步骤,S1、观测平台布置与相机安装;S2、叶片标记群布置;S3、图像采集与时间同步;S4、相机标定与畸变校正;S5、特征检测与跟踪;S6、三维重建;S7、离心力与重力补偿计算;S8、叶片净位移计算;S9、气动力载荷反演与结果输出。本发明能够有效实现对风电机组全叶片edge方向载荷的监测,为大型风力发电机组叶片的安全运行、优化设计与经济性提升提供可靠的技术支撑。

一种梁轴式风机及其工作方法

NºPublicación:  CN121408144A 27/01/2026
Solicitante: 
承风能源(太原)有限公司
CN_121408144_PA

Resumen de: CN121408144A

本发明公开了一种梁轴式风机及其工作方法,属于风力发电设备技术领域,采用梁轴分离、功能集成架构,通过固定主承力梁与纯扭传动主轴的物理分离,实现了载荷传递路径与扭矩传递路径的彻底解耦;通过变桨及连接轴承与双组滑轨滑块的创新配合,同时实现轮毂旋转支撑与高精度变桨导向;通过轮毂内部集成制动机构与主承力梁直接连接,实现快速制动且不干扰扭矩传递,本发明还公开了该风机的载荷扭矩解耦传递方法、同步变桨控制方法及制动间隙自动补偿方法,本发明从根本上优化了风机核心部件的受力状态,具有结构紧凑、运行稳定、可靠性高、维护成本低的优点。

一种复合型风能采集器

NºPublicación:  CN121417713A 27/01/2026
Solicitante: 
贵州电网有限责任公司
CN_121417713_PA

Resumen de: CN121417713A

本发明公开了一种复合型风能采集器,涉及能量采集技术领域,包括驱动组件,包括壳体、转轴、风杯、轴承和放置盘;生电组件,包括电磁组件、压电组件以及摩擦组件。本发明的有益效果为在电磁能量采集和压电能量采集结合的基础上,额外增加了摩擦生电的过程,一方面通过电磁能量采集和压电能量采集提高能量利用率,电磁能收集到的能量电压小电流大,压电收集到的能量电压大,电流小,两种能量互相补足,另一方面通过磁铁对压电片上的磁极施加交替的力,实现压电能量采集上的变频,而且风杯在风小无需生电时不进行摩擦生电,风大时进行摩擦生电的同时降低风杯转速,确保能量的充分转化。

一种储能弹簧板

NºPublicación:  CN121408393A 27/01/2026
Solicitante: 
柳有根
CN_121408393_A

Resumen de: CN121408393A

一种储能弹簧板,包括单板,所述单板是由若干凸起结构和凹陷结构组合而成的金属板;凸起结构和凹陷结构连续重复设置。这种储能弹簧板主要是利用单板中的凸起结构和凹陷结构之间的挤压实现单板塑性变形,在变形过程中,单板产生的弹性势能实现自身完成能量储存,储存时间长,输出多样化,不受外部环境温度的影响,稳定可靠,无化学作用和自发热等缺陷,使用安全,维护费用少,尤其适用于对光伏、风能和电厂弃电的储存更为合适,将其电能变成转动能,再由转换器把转动能变成势能,由本发明所公开的这种弹簧板储存,在使用时,只要将储存释放开关打开,就可将势能由转换器变为转动能,然后再转变成电能使用。

一种风电机组冷却装置及其冷却方法

NºPublicación:  CN121408165A 27/01/2026
Solicitante: 
江苏沿海可再生能源技术创新中心
CN_121408165_PA

Resumen de: CN121408165A

本发明公开了风电机组技术领域的一种风电机组冷却装置,包括主安装外壳,主安装外壳内套接有内连接框,内连接框与主安装外壳之间形成一个密闭的冷凝腔,冷凝腔内转动安装有转动环,主安装外壳的上端固定安装有上安装框,上安装框与主安装外壳之间设置有制冷系统,制冷系统包括:风冷系统,风冷系统包括螺旋管,螺旋管处于上安装框内,螺旋管的两端分别导入到内连接框内;水冷系统,水冷系统包括冷凝器一和冷凝器二,冷凝器一和冷凝器二均串联在上安装框和冷凝腔之间,本发明通过水冷对风电机组降温的同时也将风冷的冷媒降温,提升降温效率的同时,避免水分和外部颗粒进入到风电机组内部,降低风电机组受损的可能。

用于浮式风机的分级式抗冰碰撞防护结构

NºPublicación:  CN121404442A 27/01/2026
Solicitante: 
江苏科技大学
CN_121404442_PA

Resumen de: CN121404442A

本发明公开了用于浮式风机的分级式抗冰碰撞防护结构,包括浮基平台和防撞装置,所述浮基平台安装在风机塔下方,对风机塔支撑,风机塔上安装有浮式风机;三个防撞装置围合成三角形之后布置在浮基平台外周;防撞装置包括破冰组件、连接组件;所述浮基平台底部设置三个第二支撑柱,三个连接组件围合成三角形,三角形的三个内角与浮基平台的三个第二支撑柱之间各通过一个缓冲组件连接;本发明能够在冰层碰撞导流罩时,转动破碎辊借破碎钉使浮冰提前碎裂,降低撞击能量,防止大冰层碰撞,蜂窝缓冲层吸收撞击能,导流罩和支撑架同步移动,支撑架移动时,固定柱压缩弹簧缓冲,阻尼器超阈值自动启动,实现浮基平台分级抗冰。

一种具有叶片变桨锁定功能的变桨驱动机构及其工作方法

NºPublicación:  CN121408134A 27/01/2026
Solicitante: 
北方联合电力有限责任公司呼和浩特金桥热电厂东方电气风电股份有限公司
CN_121408134_PA

Resumen de: CN121408134A

本发明公开了一种具有叶片变桨锁定功能的变桨驱动机构及其工作方法,涉及风电机组结构领域,包括齿轮总成、轮毂和设置在轮毂上的安装架、变桨轴承;安装架上固定有驱动电机和支架,齿轮总成具有内齿和外齿,驱动电机的输出轴与内齿啮合,外齿与变桨轴承的内圈啮合;支架上螺纹连接螺杆,螺杆连接有提拉件,齿轮总成上设置有与齿轮总成共轴线的环形槽,提拉件的端部位于环形槽内;支架上固定有锁定销,齿轮总成上设置有锁定孔;锁定销能够插入锁定孔内,且锁定销插入锁定孔、齿轮总成与驱动电机进行啮合连接不能同时存在。本发明有效避免驱动电机的动作无法正常输出,防止出现驱动电机损坏和齿损伤的情况发生。

一种漂浮式风电机组及其使用方法

NºPublicación:  CN121404437A 27/01/2026
Solicitante: 
华能国际电力股份有限公司大连电厂
CN_121404437_PA

Resumen de: CN121404437A

本发明属于漂浮式风力发电技术领域,具体的说是一种漂浮式风电机组及其使用方法,包括:塔杆,所述塔杆的顶部安装有扇叶;调节机构,所述调节机构安装在塔杆的底部;漂浮机构,所述漂浮机构安装在调节机构的端部;支撑机构,所述支撑机构安装在塔杆的外壁,所述支撑机构远离塔杆的一端与漂浮机构的顶部转动连接,本发明通过设置支撑机构,支杆跟随调节机构形成展开和收拢的工作状态,在此过程中限位组件在塔杆的外壁上下滑动,保持支杆的支撑稳定,也通过支杆与漂浮机构保持不动,对塔杆形成稳定的支撑,增加塔杆与底部平台的连接,通过平台稳定强化塔杆的支撑稳定,避免塔杆受到强风影响发生弯折,提高塔杆的强度。

风力发电机组的除冰装置

NºPublicación:  CN121408163A 27/01/2026
Solicitante: 
北京京能电力股份有限公司乌兰察布分公司
CN_121408163_PA

Resumen de: CN121408163A

本发明公开了一种风力发电机组的除冰装置,涉及风力发电机技术领域,其中,风力发电机组的除冰装置包括柔性导热件、水泵、储能组件、传热组件和导热组件,柔性导热件围设于齿轮箱的外围,柔性导热件的内部设置有第一传热管;第一传热管的一端与水泵的出水端连通;储能组件的外围环绕第二传热管,传热组件与第二传热管连接;导热组件包括导热环和导热条,导热条用于与扇叶连接,导热条的数量为多个,导热条与扇叶的数量一致且一一对应设置,各导热条均与导热环的一端连接,传热组件与导热环远离导热条的一端抵接。依靠储能组件吸收齿轮箱的热量,使得储能组件在叶片需要融冰除雪时,储能组件可以释放热量对叶片进行融冰除雪。

自己調節式風力と太陽光のハイブリッド発電型フロート防波堤及び作動過程

NºPublicación:  JP2026502793A 27/01/2026
Solicitante: 
江蘇科技大学
JP_2026502793_PA

Resumen de: WO2025107728A1

A self-adjusting floating breakwater for wind-photovoltaic hybrid power generation, and an operating process. The self-adjusting floating breakwater comprises a floating breakwater (4), wherein a plurality of wind power generation mechanisms are arranged in the floating breakwater (4), each wind power generation mechanism comprising a pair of wind power generation devices (1), with a photovoltaic power generation device (2) being connected between the pair of wind power generation devices (1) by means of wind-photovoltaic linkage devices (3). The wind power generation devices (1) are height-adjustable wind power generation devices (1); the lifting and lowering of the wind power generation devices (1) drive the photovoltaic power generation device (2) to extend and retract. The present structure enables the combined or independent operation of wind and photovoltaic power generation to be automatically adjusted on the basis of sea conditions and weather conditions, thereby improving energy utilization efficiency and ensuring device safety.

风机齿轮箱的扭力臂的载荷测量方法、设备及介质

NºPublicación:  CN121409602A 27/01/2026
Solicitante: 
远景能源有限公司
CN_121409602_PA

Resumen de: CN121409602A

本发明实施例涉及风机监测领域,公开了一种风机齿轮箱的扭力臂的载荷测量方法、设备及介质。本发明中,所述扭力臂的第一侧设有第一位移传感器,所述扭力臂的第二侧设有第二位移传感器,所述方法包括:获取所述第一位移传感器的第一测量值,以及所述第二位移传感器的第二测量值;其中,所述第一测量值包括所述第一侧的旋转位移与垂向位移的和,所述第二测量值包括所述第二侧的旋转位移与垂向位移的差;基于所述第一测量值和所述第二测量值,求解得到所述扭力臂的垂向位移;根据所述垂向位移值和预设的位移刚度关系,确定所述第一侧和所述第二侧的垂向载荷。从而,实现了对传统评估中被忽略的附加垂向载荷的精确量化。

一种用于风力发电机叶片的组装装置

NºPublicación:  CN121408132A 27/01/2026
Solicitante: 
贵州工程应用技术学院
CN_121408132_PA

Resumen de: CN121408132A

本发明提供一种用于风力发电机叶片的组装装置,包括长条型支撑架,所述支撑架正上方沿其长度方向均匀间隔设有多条横梁,所述横梁两端与支撑架顶部之间分别设有升降组件,多条横梁下表面对称设有两吊轨,两吊轨沿其长度方向均匀间隔设有多个可沿吊轨滑动的滑动件,与滑动件相对的横梁上设有可供滑动件移动的位移组件,多个滑动件下端分别垂直设有连接杆,多条连接杆下端分别设有可对风力发电机叶片绑定的叶片绑定组件;该装置可多段叶片分段同时进行限位固定,减少了操作步骤,使整个装配过程更加简洁高效,并且提高了装配精度和安装稳定性。

自動車用風力発電装置

NºPublicación:  JP3254499U 26/01/2026
Solicitante: 
王建▲輝▼
JP_3254499_U

Resumen de: JP3254499U

【課題】車両走行中に走行風を利用して発電を行うことができ、電池への充電および電動機への給電を同時に行えるため、電気自動車の航続距離を大幅に向上させ、充電不安を解消できる自動車用風力発電装置を提供する。【解決手段】電気自動車の技術分野における自動車用風力発電装置であって、風車ロータ1と取付枠2を含む風車ロータユニットと、発電機3と、インバータとを備える。風車ロータユニットは電気自動車車両前部のフロントグリル内に設置される。発電機は風車ロータユニットと動力伝達接続され、車両走行の際に発生する風力によって風車ロータユニットが回転し、発電機を駆動して発電する。インバータは発電機に接続されることで、電力の変換および供給を果たす。【選択図】図1

一种基于半潜式近海海上风-浪耦合发电装置

NºPublicación:  CN121382530A 23/01/2026
Solicitante: 
山东华特拓疆智能装备有限公司
CN_121382530_PA

Resumen de: CN121382530A

本发明公开了一种基于半潜式近海海上风‑浪耦合发电装置,涉及到海洋可再生能源利用技术领域,包括风力发电模块、若干波浪能发电模块和半潜式基础平台,半潜式基础平台为三角形框架形态,若干波浪能发电模块均固定安装在半潜式基础平台上,且若干波浪能发电模块均匀分布在半潜式基础平台的三边上,风力发电模块固定安装在半潜式基础平台的几何中心交汇处。将垂直轴风力发电机安装于半潜式基础平台的几何中心,使半潜式基础平台受力均衡,避免单侧偏重,大幅降低半潜式基础平台的倾覆风险,且采用垂直轴风力发电机后,无需传统水平轴风机的偏航系统,可360°适应近海任意风向变化,有效提升风能捕获效率,同时减少偏航系统的维护成本。

一种便于维护的风力发电塔体

NºPublicación:  CN121382540A 23/01/2026
Solicitante: 
东台市力诚新能源科技有限公司
CN_121382540_PA

Resumen de: CN121382540A

本发明提供了一种便于维护的风力发电塔体,涉及风电设备运维技术领域,包括:混凝土基础,所述混凝土基础的顶部固定设置有圆筒塔身,圆筒塔身内等距固定设置有楼板;楼板中均开设有方形通孔,上下方形通孔位置交错;方形通孔中间靠近圆筒塔身的一侧均固定设置有垂直爬升梯;垂直爬升梯的两侧相邻面远离圆筒塔身的边侧均固定设置有进给齿条,进给齿条的长度为垂直爬升梯的一半;本发明提供了便利的自移动输送功能,能够自动化高效作业,通过在触控器预设控制程序,配合H形轮、驱动齿轮等部件的联动,能够自动完成部件的移动、升降、攀爬等一系列操作,减少人工干预,大幅提升了部件更换和搬运的效率,尤其适用于圆筒塔身这类特定场景下的作业。

一种风电场主动尾流控制方法和电子设备

NºPublicación:  CN121382525A 23/01/2026
Solicitante: 
上海电力大学
CN_121382525_PA

Resumen de: CN121382525A

本发明涉及一种风电场主动尾流控制方法和电子设备,该方法包括:考虑风电机组在实际运行过程中的时变载荷影响,结合长柔叶片在挥舞与摆振方向的位移,构造长柔叶片在垂直平面投影下的动态等效叶轮半径;基于动态等效叶轮半径,构建尾流模型,并计算各风电机组的输出功率;利用各风电机组的输出功率,设计考虑柔性特性修正的风电场模型预测控制器,在预测时域内通过滚动优化输出最优的偏航与变桨角控制序列;将最优的偏航与变桨角控制序列应用于风电机组,实现对风电场内各风电机组的动态耦合控制。与现有技术相比,本发明具有提升大型风电场的发电量,同时避免偏航与变桨机构的过度动作,有助于降低机械疲劳损伤以及降低机械疲劳损伤等优点。

一种基于人工智能的风力发电机运行故障诊断方法及系统

NºPublicación:  CN121382546A 23/01/2026
Solicitante: 
东旭新能源投资有限公司
CN_121382546_PA

Resumen de: CN121382546A

本发明公开了一种基于人工智能的风力发电机运行故障诊断方法及系统,涉及数据分析的技术领域。通过获取风力发电机的监测信号集;对监测信号集进行预处理,得到目标信号集;对目标信号集进行二维表征,得到振动时频图和电流时频图;将振动时频图和电流时频图作为预训练的故障诊断模型的输入,得到故障诊断结果。通过融合振动信号和电流信号,充分发挥多源数据互补性,结合预训练的人工智能模型,更好应对非线性、耦合效应干扰等复杂工况,实现对风力发电机故障的高效诊断,提升故障识别的准确率和可靠性,提高运维效率。

一种高强混凝土塔片及塔筒

NºPublicación:  CN223825172U 23/01/2026
Solicitante: 
西安市政道桥建设集团有限公司新型建材科技发展分公司西安市政道桥建设集团有限公司(礼泉)智造基地
CN_223825172_U

Resumen de: CN223825172U

本实用新型属于风力发电技术领域,提供一种高强混凝土塔片及塔筒,包括高强混凝土塔片,高强混凝土塔片设置有若干个,若干高强混凝土塔片中相邻两个高强混凝土塔片之间通过组装结构进行连接,若干高强混凝土塔片中不同水平高度的两个高强混凝土塔片之间均通过对接结构沿其轴线方向依次连接,对接结构用于若干高强混凝土塔片之间的加固连接及密封,组装结构包括固定安装在若干高强混凝土塔片相互靠近一端两侧的两个组装连接板,若干组装连接板之间均通过等距开设的若干通孔插接有组装螺栓,若干组装螺栓的另一端均通过螺纹安装有组装螺母。解决了采用一体化制作,其体积过大,导致出现运输成本剧增、运输工序繁琐的问题。

一种风机变桨柜

NºPublicación:  CN223825169U 23/01/2026
Solicitante: 
苏州格远电气有限公司
CN_223825169_U

Resumen de: CN223825169U

本实用新型揭示了一种风机变桨柜,包括第一型材管和第二型材管,两者拼合而成;还包括挡板,所述挡板包括垂直设置的承载面和连接面;所述承载面位于第一型材管与第二型材管之间,所述连接面位于所述第一型材管和第二型材管的端部,且所述连接面上形成有便于连接件贯穿的通孔;所述连接件将所述挡板连接于所述第一型材管上。本实用新型的有益效果体现在:通过挡板设置于第一型材管和第二型材管之间,起到承载和限定两者安装的作用,以减少因磨损造成第二型材管松动脱落的问题,提高加热器工作稳定性和使用安全性。

风电机组塔筒攀爬助力装置

NºPublicación:  CN223824913U 23/01/2026
Solicitante: 
北京嘉镒新能源技术有限公司
CN_223824913_U

Resumen de: CN223824913U

本实用新型涉及助爬装置技术领域,具体为风电机组塔筒攀爬助力装置,包括安装于塔筒内壁的竖梯,竖梯上设有引导支撑组件,引导支撑组件包括两个矩形竖管,矩形竖管的后侧设有多个呈上下等距排布的U形挂板,U形挂板套设于竖梯的踏棍外侧,两个矩形竖管共同连接有提升组件,提升组件上设有两个牵引安全绳,两个牵引安全绳的底端均设有活动件。该风电机组塔筒攀爬助力装置,通过引导支撑组件中的多个U形挂板将矩形竖管的受力均匀分散到竖梯的各个踏棍上,有效避免了现有技术中牵引系统仅依赖竖梯顶部两个踏棍支撑的问题,避免了踏棍因集中受力而发生弯折或断裂,从而显著提高装置的安全性和使用寿命。

一种具有锁紧结构的驱动装置

NºPublicación:  CN223829167U 23/01/2026
Solicitante: 
广东精铟海洋工程股份有限公司
CN_223829167_U

Resumen de: CN223829167U

本实用新型公开了一种具有锁紧结构的驱动装置,包括座体、传动轴及设置在座体内的安装腔体的驱动电机和锁紧结构,安装腔体内设置有导向齿排并通过该导向齿排与驱动电机的输出齿轮传动啮合,锁紧结构与驱动电机的输出轴连接;传动轴具有传动端和连接端,传动端连接夹手,连接端设置有齿条并通过该齿条与所述输出齿轮传动啮合;以使驱动电机驱动传动轴并一起沿导向齿排方向滑动到指定位置,传动控制夹手进行夹紧或松开,并通过锁紧结构的锁紧头锁紧驱动电机的输出轴。以此,通过驱动电机和传动轴,精准地传动控制夹手的动作,以及通过锁紧结构制动驱动电机,确保驱动电机在大负载情况下的制动安全性,降低耗能,提高工作效率。

一种海上风电机组杆塔用桩基结构

NºPublicación:  CN121381681A 23/01/2026
Solicitante: 
中国铁塔股份有限公司天津市分公司
CN_121381681_PA

Resumen de: CN121381681A

本发明提供一种海上风电机组杆塔用桩基结构,属于海上风电技术领域,该海上风电机组杆塔用桩基结构包括轴线沿竖直方向延伸的桩基筒以及固定安装在桩基筒底部的灌注桩,桩基筒和灌注桩同轴设置,灌注桩包括桩筒,桩筒的外壁固定安装有沿其轴线方向延伸的支撑翅片,支撑翅片有多个,多个支撑翅片沿桩筒的圆周方向均布,桩基筒的外壁滑动套接有防护筒,桩基筒的外壁固定套接有固定压片,固定压片位于防护筒的上方,用于对防护筒沿其轴线方向上的移动进行限位,防护筒的外壁底部固定套接有防护架,防护架包括与防护筒同轴设置的固定盘,固定盘的底部固定安装有两组防护件,避免桩基结构在长时间使用后,由于地质的变化导致桩基筒下沉和倾斜。

用于风电机组偏航制动器安装的顶紧工装及其操作方法

NºPublicación:  CN121382538A 23/01/2026
Solicitante: 
华锐风电科技(集团)股份有限公司
CN_121382538_PA

Resumen de: CN121382538A

本发明公开了一种用于风电机组偏航制动器安装的顶紧工装及其操作方法,该顶紧工装包括第一顶紧装置、第二顶紧装置、液压缸和液压泵,液压泵通过油管与液压缸连接,液压缸包括与第一顶紧装置共轴连接的缸体和与第二顶紧装置共轴连接的液压杆,使得第一顶紧装置和第二顶紧装置能够通过液压缸分别顶紧相对布置的两个偏航制动器。本发明结构简捷且操作方便,在风电现场和装配车间都能够方便快速地顶紧偏航制动器从而保证安装的顺利进行。

大型风力发电机组机舱多吊点协同吊装装置及方法

NºPublicación:  CN121376815A 23/01/2026
Solicitante: 
中国电建集团贵州工程有限公司
CN_121376815_PA

Resumen de: CN121376815A

本发明涉及风力发电技术领域,尤其是大型风力发电机组机舱多吊点协同吊装装置:包括安装在地面上的多个协同单元以及用于吊装机舱的起重机;多个协同单元牵引在所述机舱的下方;其中,所述协同单元包括:车架以及安装于所述车架上的卷绳组件,在所述车架的两侧均转动连接有两个定位组件,同侧的两个所述定位组件之间通过同步组件同步转动,本发明通过起重机将机舱向上起吊,采用多个协同单元从机舱的底部多个方向对机舱进行起到导向,以防止机舱在空中旋转或晃动,确保吊装过程的稳定性,整体可进行灵活布局,极大提升了多点协同吊装的便捷性,此外,协同单元配置有定位组件,在起吊过程时,可将协同单元通过定位组件固定在地面上。

一种基于偏航指令库的风电场尾流优化控制方法

NºPublicación:  CN121382515A 23/01/2026
Solicitante: 
汕头大学
CN_121382515_PA

Resumen de: CN121382515A

本申请提供一种基于偏航指令库的风电场尾流优化控制方法,涉及风电场技术领域,该方法通过聚类分析提取典型的常规风况和极端风况,构建风况场景库,确保了控制策略对多样化气象条件的广泛覆盖与适应能力;更重要的是,结合环境等值线方法,构建极限状态曲面模型,确定风电场关键部件的载荷安全边界,在离线阶段进行优化求解,构建各风况场景簇对应的偏航指令库,并在指令执行前设置在线校验与保护机制,实现了功率增益与机组疲劳寿命的协同优化,保障了控制过程的安全可靠,尤其在数据缺失或极端工况下仍能维持稳定运行,具有良好的工程实用性与推广价值。

新能源自循环应用系统

NºPublicación:  CN223825163U 23/01/2026
Solicitante: 
中国电建集团河南省电力勘测设计院有限公司中国电建集团华中电力设计研究院有限公司
CN_223825163_U

Resumen de: CN223825163U

新能源自循环应用系统,生产生活耗能系统包括居民地和农用地;抽水蓄能发电系统包括高位蓄水池和低位蓄水池;高位蓄水池通过第一水管连接低位蓄水池,在低位蓄水池中设置有低位水池水泵;高位蓄水池还通过第二水管连接水力发电机,水力发电机的出水通过第三水管连接低位蓄水池;水力发电机分别通过第四电力线和第五电力线连接居民地和农用地;补充水源中设置有补充蓄水池,补充蓄水池通过补充水源水管连接低位蓄水池,在补充水源水管中设置有补充水源水泵;新能源发电系统通过第一电力线分别连接低位水池水泵和补充水源水泵。本实用新型可以通过自循环系统利用新能源为居民生活以及生产持续稳定的提供电和水,同时节约不可再生能源。

一种叶片结构及具有其的风力发电机

NºPublicación:  CN223825165U 23/01/2026
Solicitante: 
侯凯刘伟苏醒
CN_223825165_U

Resumen de: CN223825165U

本申请涉及风力发电机的叶片结构,包括:叶片、叶尖、叶根、襟翼和两个以上的驱动装置;叶根、叶尖分别设置在叶片的两端,且叶片从叶根至叶尖逐渐变宽设置;两个以上的驱动装置均设置在叶片上,且沿叶片的体长方向等距分布,两个以上的驱动装置的输出端均贯穿叶片的后缘与襟翼固定连接,适用于控制襟翼的展开或闭合;叶尖的顶端设有折弯翼;通过在叶片上设置襟翼,并通过驱动装置控制襟翼的展开或闭合,使得风力发电机能够在不同的风速条件下保持较高的风能利用率,提高了整个风力发电系统的能源产出效率,叶尖的顶端设有折弯翼的设计有效减少了叶尖涡流的产生,使气流变得相对平稳,从而降低了因气流不稳定产生的噪音。

一种风电机舱空气监测调节装置

NºPublicación:  CN223827653U 23/01/2026
Solicitante: 
大唐三门峡风力发电有限公司
CN_223827653_U

Resumen de: CN223827653U

本实用新型公开了一种风电机舱空气监测调节装置,涉及空气净化技术领域,包括能够检测PM2.5浓度、空气湿度的监测模块和调节箱,所述监测模块设在调节箱一侧,所述调节箱下端设有集尘盒,所述集尘盒上方设有用于过滤灰尘的第一过滤组件,所述第一过滤组件上设有自清洁组件,所述第一过滤组件上方设有风机,所述风机上方设有用于吸收空气水分的第二过滤组件。本实用新型通过由涡轮和清理组件组成的自清洁组件,使清理组件在涡轮的带动下,绕第一过滤组件转动,同时对第一过滤组件进行清洁,从而避免第一过滤组件被灰尘堵塞影响空气监测调节装置的使用效果。

挂接装置及风力发电机的防雨装置

NºPublicación:  CN223825178U 23/01/2026
Solicitante: 
远景能源有限公司
CN_223825178_U

Resumen de: CN223825178U

本实用新型涉及风力发电技术领域,公开了一种挂接装置及风力发电机的防雨装置。其中,挂接装置包括安装件、外延件和导引件,安装件用于与待遮雨设备相连,外延件一端与安装件连接,且外延件与安装件呈角度设置,导引件的一端与外延件的另一端连接并朝向远离待遮雨设备方向延伸,导引件上开设有导引孔,导引孔用于供遮雨件上的第一束紧绳穿过。本实用新型可以利用挂接装置从待遮雨设备的内部对遮雨件进行拆装,简化遮雨件的拆装步骤,提升了遮雨件安装效率,保障工作人员安全。

基于移动声纹的风力发电机齿轮箱故障诊断系统及方法

NºPublicación:  CN121382547A 23/01/2026
Solicitante: 
华能重庆奉节风电有限责任公司中国华能集团清洁能源技术研究院有限公司
CN_121382547_PA

Resumen de: CN121382547A

本发明涉及风电设备状态监测与故障诊断技术领域,具体涉及基于移动声纹的风力发电机齿轮箱故障诊断系统及方法,包括:声纹采集终端,用于采集齿轮箱的运行声纹信号及相关环境数据;嵌入式边缘计算模块,用于对所述声纹信号进行噪声分离和时频特征提取,并将提取的特征数据上传;云端故障诊断平台,用于接收所述特征数据,并融合齿轮箱的温度、转速参数,通过预训练的深度学习模型进行故障诊断,输出诊断结果;运维终端,用于接收、显示云端诊断平台发出的故障报警与诊断报告,为现场或远程运维人员提供直观的决策支持,以便他们能及时安排并执行针对性的检修维护工作。本发明提高了风电设备状态监测与故障诊断的准确性。

风力发电机叶片及其失速控制方法、风力发电机组

NºPublicación:  CN121382510A 23/01/2026
Solicitante: 
中车启航新能源技术有限公司
CN_121382510_A

Resumen de: CN121382510A

本发明涉及风力发电技术领域,提供一种风力发电机叶片及其失速控制方法、风力发电机组,风力发电机叶片包括叶片本体和泵体,叶片本体的背风面后缘区域的叶片表面设有吸气单元,叶片本体的迎风面后缘区域的叶片表面设有吹气单元;泵体设于叶片本体的内部,泵体与吸气单元和吹气单元连通,被配置为通过吸气单元对背风面后缘区域进行吸气,促使分离的气流重新附着于叶片表面;通过吹气单元进行吹气,使吹气单元向上变形,增大迎风面后缘区域的翼型弯度。本发明能够有效提升风电叶片的抗失速性能,使其在遭遇湍流或阵风时仍能保持稳定的气动性能,在不牺牲轻量化设计优势的前提下,降低失速引发的有害振动和结构载荷,保障风力发电机组的安全运行。

一种风电机组转矩控制性能评估方法及系统

NºPublicación:  CN121382526A 23/01/2026
Solicitante: 
湖南五凌电力科技有限公司五凌电力有限公司
CN_121382526_PA

Resumen de: CN121382526A

本发明属于风电机组转矩控制领域,具体涉及一种风电机组转矩控制性能评估方法及系统,其方法包括:获取风电机组的SCADA时序数据作为样本,得到样本数据,将样本数据进行清洗并生成转矩‑转速曲线,根据斜率求曲线拐点后进行分段,得到控制参数;统计分析恒功率段数据,得到恒功率段参数;将非恒功率段控制参数以及恒功率段参数作为训练样本;将训练样本输入单分类机器学习模型进行训练,优化单分类机器学习模型参数,得到优化学习模型以及输出结果,将输出结果作为故障阈值;将实际的SCADA数据处理后输入优化学习模型中,得到输出结果,将输出结果与故障阈值比较,得到评估结果。本申请具有提高转矩控制性能评估结果准确性的效果。

基于可再生能源和甲醇驱动的多联供综合能源系统及方法

NºPublicación:  CN121383454A 23/01/2026
Solicitante: 
山东大学
CN_121383454_PA

Resumen de: CN121383454A

本发明提出了基于可再生能源和甲醇驱动的多联供综合能源系统及方法,属于综合能源技术领域,包括:甲醇光热利用系统、光伏与风力发电控制系统、有机朗肯循环系统、双效吸收式制冷系统、空气源热泵系统、质子交换膜电解水系统和燃气锅炉系统;甲醇光热利用系统吸收太阳能热量实现甲醇的光热,输出燃烧原料至所述燃气锅炉系统;光伏与风力发电控制系统基于光伏与风力可再生能源输出电能至蓄电池与市政电网;双效吸收式制冷系统、有机朗肯循环系统、所述空气源热泵系统用于回收利用燃气锅炉系统的尾气余热;质子交换膜电解水系统将燃气锅炉系统中的蓄热水箱中的水电解生成氢气及氧气。

一种风电机组偏航盘自动清洁装置

NºPublicación:  CN223825182U 23/01/2026
Solicitante: 
江苏龙源新能源有限公司
CN_223825182_U

Resumen de: CN223825182U

本实用新型提供的一种风电机组偏航盘自动清洁装置,包括刮板机构和清洗机构。刮板机构包括刮板、刮板支架、预紧组件和总支臂,清洗机构包括喷嘴、喷淋管、动力泵和清洗液储存箱。利用清洗机构的喷嘴向偏航盘的待清洗面喷淋清洗液,清洗偏航盘表面污物。动力泵能够提供输送清洗液的动力,使清洗液从清洗液储存箱顺着喷淋管从喷嘴喷出。再通过刮板机构的刮板将经清洗液浸泡的偏航盘表面的污物刮除干净。预紧组件能够提供刮板向偏航盘压紧的力,使刮板始终与偏航盘的待清洁表面贴合。上述设置,可有效清除偏航盘表面的污染物,维持偏航刹车片与偏航盘之间的稳定摩擦系数。

一种风机变桨调试电路

NºPublicación:  CN223825167U 23/01/2026
Solicitante: 
苏州格远电气有限公司
CN_223825167_U

Resumen de: CN223825167U

本实用新型揭示了一种风机变桨调试电路,包括至少包括主模块,控制模块和外部模块;主模块和控制模块均连接与零线和火线上;其中,主模块上设置有用于连接待调试的风机变桨装置的供电单元,并联设置于供电单元输出端的电枢单元、励磁单元和刹车单元;控制模块上设置有电枢控制单元,励磁控制单元和刹车控制单元;外部模块包括连接于电枢单元上的电机电枢,连接与励磁单元上的电机励磁,以及连接与刹车单元上的电机刹车。本实用新型的有益效果体现在:通过插拔供电单元为主模块、控制模块和外部模块供电,使得三者分别对他励直流变桨电机的电机电枢、励磁和刹车及进行控制,能够在短时间内实现风场变桨调试功能。

一种风光组合发电装置

NºPublicación:  CN223825170U 23/01/2026
Solicitante: 
翟本民
CN_223825170_U

Resumen de: CN223825170U

本实用新型涉及新能源发电技术领域,具体涉及一种风光组合发电装置,包括机架7,所述机架7上固定连接至少一个光伏板201,所述机架7上固定连接与光伏板201对应的至少一个导向板202,导向板202与光伏板201之间形成风道,风道的截面积由导向板202后端至导向板202前端变小;风道内设置叶轮轴1,叶轮轴1连接发电机8,使得通过叶轮轴1的旋转带动发电机8发电,相对于现有技术,本实用新型导向板与光伏板之间形成的风道,在风道内安装用于风力发电的叶轮轴,风道截面积由后至前变小,形成狭管效应,有助于提高风力发电的效率以及对光伏板的冷却效果。

一种风机变桨装置

NºPublicación:  CN223825168U 23/01/2026
Solicitante: 
大唐郏县风力发电有限责任公司
CN_223825168_U

Resumen de: CN223825168U

本实用新型提出一种风机变桨装置,涉及风力发电技术领域,包括风机外壳、设于所述风机外壳一侧的转鼓、以及多个安装在所述转鼓外圆周的桨叶,所述转鼓的内部设置有驱动多个所述桨叶旋转调节的变桨调整机构,所述风机外壳上设有将转鼓与其转动连接的连接件;所述转鼓上还设置有将所述连接件快速定位的限定结构;与现有技术相比,本实用新型通过限定结构的设置,能够将转鼓和连接盘之间榫接固定,从而实现转鼓和连接盘之间的快速定位,不仅便于紧固结构将转鼓和连接盘之间安装固定,有利于转鼓和连接盘之间快速组装,还可实现转鼓和连接盘之间稳定组装,进而方便风力发电的稳定进行。

一种超大扭矩主轴液压锁紧装置

NºPublicación:  CN223825181U 23/01/2026
Solicitante: 
焦作市制动器有限公司
CN_223825181_U

Resumen de: CN223825181U

本实用新型涉及液压锁紧装置技术领域,且公开了一种超大扭矩主轴液压锁紧装置,包括主轴主体,所述主轴主体的表面安装有锁紧机构,所述主轴主体的末端固定连接有立板,所述立板的底部固定连接有底座,所述底座的表面固定连接有水冷箱。该超大扭矩主轴液压锁紧装置,通过锁紧机构的设置,在进行使用时,将主轴主体位于两个摩擦块的中部,然后启动底部的双头液压杆,双头液压杆伸缩并带动两侧的延伸块发生相对运动,进而使得延伸块顶部连接半环一侧的摩擦块进行移动并将中部的主轴主体夹持在内部,能够凭借摩擦块与主轴主体表面产生的摩擦力,有效抵抗主轴所承受的超大扭矩,实现对主轴的可靠锁紧。

一种风电机叶片断裂风险预测方法及系统

NºPublicación:  CN121389509A 23/01/2026
Solicitante: 
盐城工业职业技术学院
CN_121389509_PA

Resumen de: CN121389509A

本发明提供一种风电机叶片断裂风险预测方法及系统,其中,方法包括:获取风电机叶片设计数据;根据风电机叶片设计数据构建风电机作业仿真模型;将气象数据转换为风电机作业模型的输入参数,获取风电机作业仿真模型的仿真结果;根据仿真结果确定叶片断裂风险预测结果。本发明的一种风电机叶片断裂风险预测方法及系统,基于风电机叶片设计数据构建风电机作业仿真模型。风电机作业仿真模型耦合气象模型对接气象数据,获取风电机作业仿真模型的仿真结果。根据仿真结果进行断裂风险参数分析获取叶片断裂风险预测结果,实现了从参数化设计、环境耦合仿真到多源风险融合的全链条断裂预测,提高了叶片断裂风险的预测精度。

风力发电机阵列协同偏航调度方法、电子设备和系统

NºPublicación:  CN121382517A 23/01/2026
Solicitante: 
金开智维(宁夏)科技有限公司
CN_121382517_PA

Resumen de: CN121382517A

本申请实施例提供一种风力发电机阵列协同偏航调度方法、电子设备和系统,该风力发电机阵列协同偏航调度方法包括获取风力发电机阵列的布置参数;获取风力发电机阵列所在区域的实时风况;基于风力发电机阵列的布置参数和风力发电机阵列所在区域的实时风况,对风力发电机阵列进行实时分簇;以最大化风力发电机实时簇内总发电功率为目标,获取风力发电机实时簇内的各个风力发电机单体的实时最佳偏航角;基于风力发电机实时簇内的各个风力发电机单体的实时最佳偏航角,控制各个风力发电机单体执行偏航动作。该方法能够有效提升风力发电机阵列的整体发电量,提升风资源的利用效率和风电场的经济性。

一种风力发电机高密封性风电滑环结构及实现方法

NºPublicación:  CN121395780A 23/01/2026
Solicitante: 
安徽同盛重型装备有限公司
CN_121395780_PA

Resumen de: CN121395780A

本发明公开了一种风力发电机高密封性风电滑环结构及实现方法,属于风电滑环技术领域。一种风力发电机高密封性风电滑环结构,包括定子壳体和转子轴,所述转子轴通过轴承支承于定子壳体内,转子轴上设置有导电环道,定子壳体内设置有与导电环道滑动接触的电刷,定子壳体一端连接有端盖。一种风力发电机高密封性风电滑环结构及实现方法,通过将非接触式的磁流体动态密封、迷宫密封以及由密封垫和O型圈等构成的静态密封系统有机结合,形成了主动与被动、动态与静态相结合的立体防护网络,极大地提升了整体密封可靠性;磁流体密封利用吸附在磁隙中的磁流体形成液态密封环,解决了旋转轴与壳体间的动密封难题。

面向风机塔筒状态监测的电源模块和倾角传感器

NºPublicación:  CN121395938A 23/01/2026
Solicitante: 
北京信息科技大学
CN_121395938_PA

Resumen de: CN121395938A

本发明涉及数据监测技术领域,提供一种面向风机塔筒状态监测的电源模块和倾角传感器,电源模块包括:第一电源输入口、第二电源输入口、变压器、第一防护模块、电源切换控制模块、第二防护模块、电压转换模块和稳压器;第一电源输入口通过变压器与第一防护模块连接,第二电源输入口与第一防护模块连接,第一防护模块、电源切换控制模块、第二防护模块、电压转换模块、稳压器依次连接。本方案考虑到风电现场电压波动显著,传感器支持18‑75V DC宽电压输入,并具备防反接及过压保护,实现浪涌保护与瞬态抑制,确保传感器在风机塔筒复杂环境下能够长期稳定运行。

一种螺杆预应力预制放射状梁板式风机基础

NºPublicación:  CN223824217U 23/01/2026
Solicitante: 
中国电建集团华东勘测设计研究院有限公司
CN_223824217_U

Resumen de: CN223824217U

本实用新型公开了一种螺杆预应力预制放射状梁板式风机基础,包括梁墩组合预制件、锚盘、水平锚杆、竖向锚栓、连接板,上下锚板。风机基础由多个梁墩组合预制件按环形布置拼接而成,在变阶梁板上设置若干排水平预留孔道,水平锚杆通过预留孔道锚固在基础中心位置的连接锚板上及基础外侧将基础锁紧。各变阶梁板之间布置连接板,提高整体结构一致性。变阶梁板内侧中墩设有竖向预留孔,并在中墩上下表面预留风机塔筒锚板凹槽,便于竖向锚栓安装。该基础形式受力合理,采用连接锚板拉结的方式避免了水平锚杆之间的碰撞问题;并且可实现施工现场免灌浆干作业,安装便捷高效环保,有效解决了传统风机基础施工过程中的核心区温度过高的问题。

一种海上风电塔筒防腐蚀防护设备

NºPublicación:  CN223825175U 23/01/2026
Solicitante: 
江苏天能海洋重工有限公司
CN_223825175_U

Resumen de: CN223825175U

本实用新型公开了一种海上风电塔筒防腐蚀防护设备,涉及防护设备技术领域,包括对称设置的两个半圆安装套筒和对称设置的两个半圆行程套筒,半圆安装套筒套接在半圆行程套筒的外筒壁上,半圆行程套筒的外筒壁上固定连接有行程块,半圆安装套筒的筒壁上对应行程块开设有相适配的行程槽,安装套筒和行程套筒的设置可以有效的避免海上风电塔筒受到碰撞,且半圆行程套筒上的浮板能够随着海浪的冲击而产生浮力,其浮板的浮力能够带动半圆行程套筒内的清理半环对海上风电塔筒的外筒壁进行清理,可以有效的将海上风电塔筒外筒壁上附着的污垢以及海洋生物刮落,可以有效的避免海上风电塔筒受到腐蚀。

过渡连接装置及风力发电机的防雨装置

NºPublicación:  CN223825179U 23/01/2026
Solicitante: 
远景能源有限公司
CN_223825179_U

Resumen de: CN223825179U

本实用新型涉及风力发电技术领域,公开了一种过渡连接装置及风力发电机的防雨装置。其中,过渡连接装置用于风力发电机,连接在舱座上,以使遮雨件通过过渡连接装置连接在舱座上,过渡连接装置包括板组、第一连接件和第二连接件,第一连接件设于板组上并用于与舱座可拆卸连接,第二连接件设于板组上并用于连接遮雨件。本实用新型将过渡连接装置安装在舱座上,再通过过渡连接装置上的第二连接件固定遮雨件,确保遮雨件牢固地安装在舱座上,操作简单高效,提高了现场施工的便利性。

一种储能风机外壳及其散热构造

NºPublicación:  CN223825183U 23/01/2026
Solicitante: 
江苏曼淇威电气产品有限公司
CN_223825183_U

Resumen de: CN223825183U

本实用新型公开了一种储能风机外壳及其散热构造,其包括外风框,所述外风框的内侧面固定连接有导风板,所述导风板远离外风框的一端固定连接有内风框,所述外风框的内侧面固定连接有引风板,所述外风框的侧内壁转动连接有风叶外框,所述风叶外框的侧内壁固定连接有扇叶,所述扇叶远离风叶外框的一端固定连接有风叶内框,所述风叶内框的侧表面设置有散热孔一,所述风叶内框的侧表面设置有散热孔二。通过以上部件,可利用引风板将流动的空气引入内风框中,并使空气沿着内风框与风叶内框流动并对内部发电机进行降温散热,并通过在风叶内框上设置散热孔一与散热孔二增加流动的空气与发电机之间的接触面积,提高了散热效果。

一种风机轮毂漏油监测报警装置

NºPublicación:  CN223825176U 23/01/2026
Solicitante: 
中闽(平潭)风电有限公司
CN_223825176_U

Resumen de: CN223825176U

本实用新型属于报警技术领域,尤其是一种风机轮毂漏油监测报警装置,针对现有的随着使用时间的增加,油封的密封性下降,容易导致液压油泄漏,人工无法及时发现液压油的泄漏,风机继续工作容易出现损坏的问题,现提出如下方案,其包括风机,风机内设有风机轮毂,还包括通过螺栓固定于风机风机轮毂内的侧盖;风机轮毂内设有固定框,固定框通过夹持组件固定于风机的风机轮毂内;风机内设有一组监测组件,监测组件用于实时监测风机轮毂内部漏油情况;实现了对风机轮毂漏油情况的实时监测与报警,大大提高了故障响应速度,降低了因漏油导致的设备损坏风险。

structure modulaire de fondation fixe pour éolienne offshore et son procédé d’installation

NºPublicación:  FR3164733A1 23/01/2026
Solicitante: 
SAIPEM S A [FR]
SAIPEM S.A
FR_3164733_PA

Resumen de: FR3164733A1

Structure modulaire de fondation fixe pour éolienne offshore et son procédé d’installation L’invention concerne une structure modulaire (2-1) de fondation fixe pour éolienne offshore, comprenant au moins trois éléments unitaires (4) identiques de forme triangulaire comprenant chacun une colonne tubulaire centrale (6), une traverse tubulaire radiale (8) raccordée à une extrémité inférieure de la colonne centrale en formant un angle droit avec celle-ci, et une traverse tubulaire diagonale (10) raccordée, d’une part à la colonne centrale au-dessus de l’extrémité inférieure de celle-ci, et d’autre part à une extrémité libre de la traverse radiale au niveau de moyens d’ancrage avec le fonds marin, des moyens de maintien par le bas (12) des extrémités inférieures des colonnes centrales des éléments unitaires, et un collecteur supérieur (18) centré sur un axe (X-X) du mât de l’éolienne et comprenant, dans une partie supérieure, des moyens de réception (20) d’un mât d’éolienne et, dans une partie inférieure, au moins trois réceptacles (22) destinés à recevoir chacun l’extrémité supérieure d’une colonne centrale. Figure pour l’abrégé : Fig. 1.

一种风电塔筒清洗装置及其方法

NºPublicación:  CN121382559A 23/01/2026
Solicitante: 
河北云蛟电气设备制造有限公司
CN_121382559_PA

Resumen de: CN121382559A

本发明涉及风电塔筒清洗技术领域,尤其涉及风能原动设备制造中的运维维护技术,具体为一种风电塔筒清洗装置及其方法,包括两个定位架,定位架上固定安装有转接座,并连接至空气压缩装置,转接座上设有吹水杆,吹水杆上活动安装有清洁板,定位架远离转接座的一端固定安装有半环形架,半环形架上固定安装有水管,定位架内壁上设置有调节架,调节架内安装有双轴电机,双轴电机两侧对称设有滚动轮,清洁板上固定安装有导向杆,导向杆滑动配合于调节架内,通过在清洁板上集成通风槽与可拆卸清洁布,并利用压缩空气驱动吹水杆往复摆动,使高压气流能穿透清洁板直接吹扫刚擦拭过的塔筒表面,实现边洗边干。

一种可调节风力发电装置及其使用方法

NºPublicación:  CN121382537A 23/01/2026
Solicitante: 
大唐定边风力发电有限责任公司
CN_121382537_PA

Resumen de: CN121382537A

本发明公开了一种可调节风力发电装置及其使用方法,属于风力发电技术领域,包括支撑杆;收纳机构,收纳机构设置于支撑杆上;活动杆,活动杆设置于收纳机构上;安装机构,安装机构设置于活动杆上;机舱,机舱设置于安装机构上;调节机构,调节机构设置于机舱上,通过收纳机构将机舱和调节机构密封在活动杆和支撑杆内,减少风力发电装置的体积,便于运输,降低运输成本与难度,同时,密封结构可避免扇叶在运输中因颠簸或挤压受损,提升设备完好率,通过收纳机构调节扇叶的高度,通过安装电机调节转动杆带动安装板、机舱和调节机构转动,可全方位调节扇叶的位置,通过高度调节与角度调节可适应不同风场环境,可提升发电效率与稳定性。

一种风电混塔的重力储能结构

NºPublicación:  CN121382533A 23/01/2026
Solicitante: 
中国电建集团华东勘测设计研究院有限公司
CN_121382533_PA

Resumen de: CN121382533A

一种风电混塔的重力储能结构,包括风电混塔、风机和风叶,风机中设置风电储能匣子,风电混塔的中上部转动设置两个电动滑轮和固定设置重力储能匣子,风电储能匣子通过电线电性连接电动滑轮,重力储能匣子通过能量转换系统电性连接电动滑轮,两个电动滑轮上分别通过两根牵引线挂置第一重物和第二重物,第一重物的重量比第二重物的重量重,在第一重物一侧的风电混塔上设置传动机构,电线上设置常开触动开关,工作时,风电储能匣子驱动电动滑轮带动第一重物上升和第二重物下降,第一重物上升时通过传动机构拨动常开触动开关断电,在重力作用下,第一重物自由下落产生动能,并由能量转换系统转换为电能并储存在重力储能匣子中。

基于鲁棒滑模在线迭代的风机叶片低能耗电热除冰方法

NºPublicación:  CN121382554A 23/01/2026
Solicitante: 
华能大理风力发电有限公司中国华能集团清洁能源技术研究院有限公司中原石墨烯实验室
CN_121382554_PA

Resumen de: CN121382554A

本发明涉及基于鲁棒滑模在线迭代的风机叶片低能耗电热除冰方法,具体步骤包括:利用传感器实时采集风机叶片的覆冰状态数据,包括环境温湿度、风速和叶片表面冰层厚度;建立电热除冰系统的能耗目标函数,包括电热除冰系统热力学模型和叶片结冰速率模型,并引入环境温湿度、风速作为扰动变量,定义电热除冰系统状态变量和控制变量;基于电热除冰系统的能耗目标函数,设计鲁棒滑模控制器计算能耗目标函数的最优解,即最优的加热功率及最优加热时间;所述鲁棒滑模控制器设计包括滑模面设计、控制律设计以及自适应增益调整设计;在控制律设计中利用饱和函数替代理想的开关函数抑制抖振。

一种风力发电塔架稳固装置

NºPublicación:  CN223825173U 23/01/2026
Solicitante: 
衢州艺航新能源科技有限公司
CN_223825173_U

Resumen de: CN223825173U

本实用新型涉及风力发电塔架稳固装置技术领域,公开了一种风力发电塔架稳固装置,包括底座:所述底座顶部开设有卡槽一,所述底座顶部边缘开设有限位槽一,所述底座顶部中心安装有塔体,所述塔体外壁底端安装有多个围板,多个所述围板外壁底端均开设有卡槽二,所述卡槽二内部安装有底撑板,所述底撑板底部与卡槽一可拆卸连接,多个所述围板外壁中端转动连接有斜撑杆二,所述斜撑杆二底端转动连接有安装座。本实用新型中,实现了多元支撑体系和装配式结构设计,多元支撑体系含底部斜撑、侧面支撑及顶部延伸板加固,配合地锚保障稳定性与抗风能力;装配式结构以多种便捷拼接与卡槽连接,方便安装、拆卸与维护,提高工作效率。

基于机舱式激光雷达的风电机组动态偏航误差校正方法及系统

NºPublicación:  CN121382522A 23/01/2026
Solicitante: 
华能江西清洁能源有限责任公司
CN_121382522_PA

Resumen de: CN121382522A

本发明公开了基于机舱式激光雷达的风电机组动态偏航误差校正方法及系统,属于风电机组监测领域,所述方法包括以下步骤:控制风电机组机舱上的激光雷达扫描测量风电机组叶轮前方预设距离范围内的风场,得到未受叶轮扰动的真实风向数据;实时获取机舱当前朝向角,将所述真实风向数据与所述机舱当前朝向角进行对比,计算得到动态偏航误差角;基于所述动态偏航误差角,通过控制算法实时计算得到偏航角度调整量,基于所述偏航角度调整量完成偏航角度校正。本发明能够能够解决风电机组存在偏航误差的问题。

一种风电机组发电机轴承故障检测方法及系统

NºPublicación:  CN121388411A 23/01/2026
Solicitante: 
北京四方继保工程技术有限公司北京四方继保自动化股份有限公司
CN_121388411_PA

Resumen de: CN121388411A

一种风电机组发电机轴承故障检测方法及系统,包括:采集风力发电机不同设定天数内的功率、风速、发电机轴承温度和发电机转速;基于功率和风速进行数据分箱和四分位距异常检测;将去除异常值的运行数据矩阵按天划分,将每个子矩阵中的风速和功率拟合成sigmoid曲线作为每天的风速功率曲线;基于每天的风速功率曲线剔除非满功率发电状态的天数的数据;将正常状态的运行数据矩阵划分为多个样本,将每个样本中的发电机转速和发电机轴承温度均拟合为设定的非线性函数,构建每个样本的劣化值的概率密度曲线,获取轴承劣化概率,若存在轴承劣化概率超过设定的劣化概率阈值,则认为存在故障。本发明实现了对整体运维成本的节约与发电效率的提升。

一种风力发电机轴承自适应油气润滑控制方法及装置

NºPublicación:  CN121382563A 23/01/2026
Solicitante: 
中国华能集团清洁能源技术研究院有限公司华能广东汕头海上风电有限责任公司
CN_121382563_PA

Resumen de: CN121382563A

本发明提出一种风力发电机轴承自适应油气润滑控制方法及装置。本发明实施例的风力发电机轴承自适应油气润滑控制方法,能够根据轴承温度、振动和转速动态调整油气比例,实现润滑状态与工况的高适配性,显著降低轴承磨损和故障率,延长轴承使用寿命至7年以上,并有效减少压缩空气能耗和运维成本。

一种漂浮式风-浪-光联合发电平台

NºPublicación:  CN121382532A 23/01/2026
Solicitante: 
上海理工大学
CN_121382532_PA

Resumen de: CN121382532A

本发明涉及一种漂浮式风‑浪‑光联合发电平台,包括第一漂浮式风力机、以及通过柔性缆绳组成的多边形蛛网式结构;多边形蛛网式结构以第一漂浮式风力机为中心布置,多边形蛛网式结构的边角处均匀设置有第二漂浮式风力机和浮筒:多边形蛛网式结构由外至内的纬线上依次设置有外层筏式波浪能收集装置、漂浮式太阳能收集装置和内层筏式波浪能收集装置;以“逐级削波‑柔性耦合‑共享系泊”为核心,将耐波性设计嵌入整体布局与能量转换全过程,使垂荡、纵摇固有周期远离常见波能周期,显著降低共振风险;形成外骨骼式张力环在提取波能的同时诱发相位相消,减少反射波对平台主体的二次激励。

海上风电场的水下结构检测方法、系统及装置

NºPublicación:  CN121382548A 23/01/2026
Solicitante: 
上海勘测设计研究院有限公司上海晟德瑞新能源科技有限公司
CN_121382548_PA

Resumen de: CN121382548A

本申请公开了一种海上风电场的水下结构检测方法、系统及装置,该方法包括:按照目标检测区域的采样点的数量,在缆控水下机器人检测系统的初始检测路径中插入采样点,得到局部加密检测路径。根据预设的曲线对局部加密检测路径进行平滑处理,得到目标检测路径,控制缆控水下机器人检测系统按照目标检测路径对水下结构的目标检测区域进行检测,得到检测结果。本申请通过自动动态调整缆控水下机器人检测系统的检测路径、按照目标检测路径对水下结构的目标检测区域进行检测这一系列自动化检测流程,不仅实现了对水下结构的自动化检测,而且还实现了对水下结构的目标检测区域的精细化检测,从而提高了海上风电场水下结构的检测效率和准确性。

一种内置运营风险管理系统的抗冲击式海上风电平台

NºPublicación:  CN121376050A 23/01/2026
Solicitante: 
南通长风新能源装备科技有限公司
CN_121376050_PA

Resumen de: CN121376050A

本发明公开了一种内置运营风险管理系统的抗冲击式海上风电平台,旨在解决现有平台抗海浪冲击能力弱、运营管理分散的问题。应用于中大型海上风电系统,该种海上风电平台包括远洋控制平台和至少一个设置有抗冲击结构的风电平台,风电平台机舱内置运营管理系统,含数据采集、故障预警、状态监控模块,可实时将运行数据传输至远洋控制平台。抗冲击结构中,环形作业平台底部连接节点处设抗冲击装置,抗冲击装置含浮式扩展盘、阻尼杆、水平伸缩杆及抗冲击分流板,能分流并缓冲海浪力。且浮式扩展盘的内部集成设置海浪监测传感器,可实时采集海浪高度、浪形、方向参数并汇总计算。本发明可提升平台抗冲击能力,实现多平台集中化运营管理,且维护便捷。

基于太赫兹分析的风力发电机叶片故障检测方法

NºPublicación:  CN121384874A 23/01/2026
Solicitante: 
东北电力大学吉林市瑞德电力技术开发有限公司

Resumen de: CN121384874A

本发明公开了基于太赫兹分析的风力发电机叶片故障检测方法,涉及叶片故障检测技术领域,用于解决微小裂纹或分层等内部缺陷难以及时发现的问题,通过监测风力发电机叶片转速评估运行状态,在低速运转时采集各叶片反射信号与入射信号并计算太赫兹反射比,根据反射比判断叶片异常并标记,对标记叶片检测反射延迟与穿透速率生成结构评估特征,将标记叶片划分为不同区域,检测各划分区域的吸收峰偏移量与峰宽值,根据峰宽值评估峰宽变化趋势,结合吸收峰偏移量计算划分区域的介电扰动系数,以判断划分区域是否存在故障并生成告警信号,利用太赫兹波的高穿透性特性,实现叶片表面及内部缺陷的高精度检测。

海上风电运输船只及运输方法

NºPublicación:  CN121376035A 23/01/2026
Solicitante: 
宏华海洋油气装备(江苏)有限公司
CN_121376035_PA

Resumen de: CN121376035A

本发明属于船只运输技术领域,尤其是海上风电运输船只及运输方法,针对海上运输风电船只在航行途中遭遇风浪,导致风电叶固定不稳问题,现提出以下方案,包括船体;工作台,所述工作台的底端与船体的顶端固定连接;适配座,所述适配座位于工作台的上方;风电叶,风电叶的外侧与适配座的顶端相接触;挡板,所述挡板均位于风电叶的两端;固位组件,所述固位组件位于风电叶的外侧,固位组件包括弧形活动架。本发明公开的海上风电运输船只及运输方法,具有可根据风电叶外形调整位置并紧密贴合,全方位包裹风电叶外侧,提供稳定支撑,防止运输中因晃动、碰撞等导致位移或脱落的效果。

風力タービン用発電機、発電機用ステータおよび風力タービン

NºPublicación:  JP2026502702A 23/01/2026
Solicitante: 
シーメンスガメサリニューアブルエナジーエー/エス
JP_2026502702_PA

Resumen de: CN120604428A

A generator for a wind turbine (7), the generator comprising an inner stator (10) and a rotatably mounted outer rotor (11), in which at least one braking member (21) is arranged on at least one braking support plate (23) of the generator (7), the invention relates to a stator (10) comprising at least one braking member (21) adapted to interact with at least one braking disc (22) attached to said rotor (11) in order to brake and/or lock the rotation of the rotor (11), where said at least one braking support plate (23) is one of several laminated stator plates (14) constituting the core (13) of said stator (10).

Aerogenerador eléctrico para vehículos

NºPublicación:  ES1326430U 23/01/2026
Solicitante: 
SANCHEZ IBANEZ ANTONIO [ES]
Sanchez Iba\u00F1ez, Antonio

一种轻量化一体式海上风力发电机组机座

NºPublicación:  CN121382543A 23/01/2026
Solicitante: 
扬州市海洋环保设备有限公司
CN_121382543_PA

Resumen de: CN121382543A

本发明涉及风力发电技术领域,并具体公开了一种轻量化一体式海上风力发电机组机座,包括安装底座,所述安装底座顶部固定连接有风力发电机本体,所述连接支架底部固定连接有浮沉筒,所述浮沉筒内壁顶部贯穿并滑动连接有活塞推动组件,所述转动口内壁转动连接有支撑组件,所述浮沉筒侧面位于转动口一侧的部分均匀的固定连接有防冲刷防护装置,该轻量化一体式海上风力发电机组机座,通过活塞推动组件与支撑组件的协同作用,能够使浮沉筒安装下沉时利用海水的压力自动展开进行支撑,提高了机座安装的稳定性。通过防冲刷防护装置,能够减少浮沉筒在安装后海水对其的冲刷力,进一步提高了机座安装后的稳定性。

风电机组的异常数据处理方法、系统及设备

NºPublicación:  CN121382551A 23/01/2026
Solicitante: 
华电电科新能技术(杭州)有限公司

Resumen de: CN121382551A

本申请提供了风电机组的异常数据处理方法、系统及设备,涉及数据处理技术领域,方法包括:按照预设监测指标对目标风电场的Q台风电机组在第一监测窗口进行窗口时序监测;对Q个窗口时序监测数据序列进行纵向数据扩展趋势时序迭代;结合密度传播机制,对Q个纵向数据扩展趋势特征进行横向一致性解析;对M个异常纵向数据扩展趋势特征进行记忆独立验证,根据识别的N个验证异常纵向数据扩展趋势特征对Q个窗口时序监测数据序列中对应的窗口时序监测数据序列进行标识预警。通过本申请可以解决现有技术中存在风电机组的异常数据处理准确性较低的技术问题,达到提高异常数据处理准确性的技术效果。

一种风电叶片检测设备多模态供电装置及使用方法

NºPublicación:  CN121382549A 23/01/2026
Solicitante: 
周志远

Resumen de: CN121382549A

本发明涉及风电检测设备供电技术领域,具体为一种风电叶片检测设备多模态供电装置,包括装置底板;供电组件,所述供电组件包括风电储存仓,所述风电储存仓固定连接在装置底板的顶部。该风电叶片检测设备多模态供电装置及使用方法,通过安装供电组件,可实现风电储存仓作为核心储能模块固定于装置底板顶部,专门用于承接并存储外接风电发电设备通过风电充电孔输入的风能转化电能,为风电叶片检测设备提供基础供电支撑,太阳能板转化后的电能通过存电线精准输送至风电储存仓或备用储存仓进行分类存储,为风电叶片检测设备构建起双能源互补、高效收集、稳定存储的多模态供电保障体系,进而满足设备在不同环境下的持续用电需求。

一种基于冰层厚度和表面状态识别的激光除冰方法及装置

NºPublicación:  CN121382556A 23/01/2026
Solicitante: 
哈尔滨工业大学
CN_121382556_PA

Resumen de: CN121382556A

一种基于冰层厚度和表面状态识别的激光除冰方法及装置,属于风机叶片除冰技术领域,本发明为解决现有风机叶片激光除冰技术因无法精准感知冰层状态而导致的效率低下、能量损耗大及叶片损伤风险高的问题。本发明包括主动感知模块和激光清除模块。主动感知模块通过红外激光测量冰层厚度与表面状态,结合激光雷达、摄像头和红外热像仪进行多维度监测。激光清除模块根据感知结果动态调整激光参数进行除冰。本发明首创了基于红外激光的非接触式冰厚测量方法和基于相对光照强度的表面状态识别方法,实现了冰层状态的精准感知。设备将激光器与电源全集成于无人机,摆脱了地面平台和光纤束缚,精准地完成风机叶片除冰任务。

一种结合移动式码头的漂浮式双风机吊装装置

NºPublicación:  CN121376055A 23/01/2026
Solicitante: 
长三角船舶与海工装备技术创新中心
CN_121376055_PA

Resumen de: CN121376055A

本发明提供一种结合移动式码头的漂浮式双风机吊装装置,涉及海洋工程技术领域,包括移动码头,所述移动码头包括单体浮箱,所述单体浮箱的外表面固定连接有浮箱连接件,所述单体浮箱的外表面固定连接有限位桩,所述单体浮箱的外表面固定连接有防撞气囊,所述单体浮箱的外表面固定连接有系泊缆,所述移动码头的外表面设有漂浮式双风机基础平台,所述移动码头的外表面设有浮式起重装备,所述移动码头的外表面固定连接有吊机本体。本发明,采用由单体浮箱拼装而成的移动式码头,替代了对固定式专业化深水码头的依赖,该码头可在不同作业海域快速组装、拆卸并陆路转运周转,大幅降低了对特定地理条件和重型固定基础设施的要求。

基于优化深度置信网络的风电机组故障预警方法及系统

NºPublicación:  CN121388820A 23/01/2026
Solicitante: 
河北大学
CN_121388820_PA

Resumen de: CN121388820A

本发明属于风电机组技术领域,具体提供基于优化深度置信网络的风电机组故障预警方法及系统,包括:基于风场安装的数据采集与监视控制SCADA系统,获取SCADA数据;其中,SCADA数据包括风场周围环境参数以及风电机组部件性能参数;利用KNN‑箱型图组合算法,对SCADA数据进行异常值检测;联合麻雀搜索算法SSA以及粒子群算法PSO对深度置信网络DBN进行参数寻优,构建基于SSA‑PSO‑DBN的风电机组故障预警模型;基于风电机组故障预警模型,完成对风电机组故障的预警。本发明提出的算法对于风电机组运行状态判断上有较高的精度,能够进一步降低误判的风险,同时能够实现对风电机组故障的早期预警。

风电螺栓预紧力拟合信息获取方法和优化方法

NºPublicación:  CN121389070A 23/01/2026
Solicitante: 
中广核风电有限公司
CN_121389070_A

Resumen de: CN121389070A

本发明提供一种风电螺栓预紧力拟合信息获取方法和优化方法,涉及预紧力测量技术领域,本发明持续监测加载应力数据和超声波数据,对超声波数据进行分析,以确定采样时间的预紧力;对超声波数据进行散射一致性分析,并基于散射一致性分析结果进行一致性判定,若基于一致性判定结果,则对加载应力和预紧力进行线性或非线性拟合,引入自适应调整因子以构建第一混合拟合结果,进行进一步分析以得到泛函数;优化自适应调整因子以最小化泛函数,将优化后的第一混合拟合结果作为一致性判定结果改变点对构成区间内的拟合结果,结合线性拟合结果和非线性拟合结果得到完整预紧力拟合信息。

一种带角度调节的风电机组刹车盘红外测温装置

NºPublicación:  CN121382550A 23/01/2026
Solicitante: 
兴安热电有限责任公司
CN_121382550_PA

Resumen de: CN121382550A

本公开的实施例提供一种带角度调节的风电机组刹车盘红外测温装置,包括主轴、固定机构、风电机组刹车盘、调节机构以及红外测温装置;所述主轴固定连接于所述风电机组刹车盘的轴心处,所述调节机构设于所述主轴且连接有所述固定机构,所述固定机构用于连接所述红外测温装置。本公开的实施例的带角度调节的风电机组刹车盘红外测温装置,可以对风电机组刹车盘四周不同位置进行检测。

一种具有动态调节功能的海上风机基础钢丝防护系统及试验方法

NºPublicación:  CN121381696A 23/01/2026
Solicitante: 
河海大学
CN_121381696_PA

Resumen de: CN121381696A

本发明涉及一种具有动态调节功能的海上风机基础钢丝防护系统及试验方法,包括套设在单桩基础上的固定护圈,沿着固定护圈的圆周铰接若干支撑杆件,若干支撑杆件向海床方向延伸,支撑杆件能够由平行于海床位置向垂直于海床方向翻转;若干支撑杆件形成支撑骨架,在支撑骨架上覆设钢丝网;当支撑骨架平行于海床时,与固定护圈靠近的钢丝网部分呈褶皱状,当支撑骨架的支撑面逐渐向海床倾斜翻动时,与海床靠近的钢丝网部分呈褶皱状。当单桩基础受到的水流冲击越大,支撑骨架的支撑面向海床倾斜翻动的角度越大。本发明能够有效降低下行流对风机桩基的冲刷,施工简单同时对海洋生态影响小。

一种立式无叶片微风风力发电机组

NºPublicación:  CN121382508A 23/01/2026
Solicitante: 
澜铄(沧州)技术有限公司
CN_121382508_PA

Resumen de: CN121382508A

本发明公开一种立式无叶片微风风力发电机组;该风力发电机组可立于屋顶或者开阔地带,或者安装于塔架之上。本发电机组由于所有转动部件内置,因此更加安全噪音也更低,不会伤害鸟类和干扰附近的居民。

风力涡轮机叶片的共振结构

NºPublicación:  CN121399368A 23/01/2026
Solicitante: 
维斯塔斯风力系统有限公司
WO_2025002522_PA

Resumen de: WO2025002522A1

A wind turbine blade (20) that extends longitudinally in a spanwise direction between a root end (24) and a tip end (26), and in a chordwise direction between a leading edge (28) and a trailing edge (30), is disclosed. The wind turbine blade (20) includes a first opposing half-shell portion (34) and a second opposing half-shell portion (36) which together define an interior (38) the wind turbine blade (20), and at least one shear web (52) that extends between the first opposing half-shell portion (34) and the second opposing half-shell portion (36). The wind turbine blade (20) further includes at least one vibration damping device (60, 90, 122, 124, 126, 128, 132, 204, 224, 230, 250) for reducing noise emission from the wind turbine blade (20). The at least one vibration damping device (60, 90, 122, 124, 126, 128, 132, 204, 224, 230, 250) includes at least one resonating member (62, 138, 202, 232, 260) that extends from a surface of the wind turbine blade (20) to a distal end (70, 96, 156, 186, 206, 234, 262) that is configured to oscillate to dissipate vibrational energy away from the surface of the wind turbine blade (20).

基于激光雷达与多维数据融合的风机叶片监测系统与方法

NºPublicación:  CN121384320A 23/01/2026
Solicitante: 
珠海光恒科技有限公司

Resumen de: CN121384320A

本发明提供一种非接触式、抗干扰能力强、诊断精度高的基于激光雷达与多维数据融合的风机叶片监测系统与方法。本发明方法包括以下步骤:S1、数据采集,S2、数据预处理,S3、特征提取,S4、数据融合,S5、平衡状态诊断,S6、双重验证;本发明系统包括激光雷达采集模块(1)、数据同步模块(2)、信号处理模块(3)、数据融合模块(4)、智能诊断模块(5)和双重验证模块(6)。本发明应用于风力发电设备状态监测技术领域。

装配式混凝土塔筒管片拼装平台

NºPublicación:  CN121382539A 23/01/2026
Solicitante: 
浙江华东新能科技有限公司

Resumen de: CN121382539A

本发明涉及风力发电技术领域,公开了装配式混凝土塔筒管片拼装平台,包括:连接台;滑轨组件,滑轨组件的第一端设置于连接台上,滑轨组件的第二端朝向远离连接台的方向延伸设置,滑轨组件的上表面形成倾斜面,倾斜面在第一端的高度低于在第二端的高度,滑轨组件沿连接台的周向间隔设置有若干个;滑动平台,沿倾斜面可移动设置,滑动平台的上表面形成水平承载面;放料机构,设置于滑轨组件,放料机构连接于滑动平台靠近第二端的一侧。本发明滑动平台能够在滑轨组件上移动预定距离,以将待拼装管片输送至预定位置进行拼装,使拼装过程更加简单,并且能够减少或者消除人工参与,降低安全隐患。

基于能效预测的风电主控PLC优化方法及系统

NºPublicación:  CN121395516A 23/01/2026
Solicitante: 
华能威宁风力发电有限公司北京华能新锐控制技术有限公司西安热工研究院有限公司
CN_121395516_PA

Resumen de: CN121395516A

本发明实施例提供了一种基于能效预测的风电主控PLC优化方法及系统,其首先通过时空图神经网络模型,利用全场风机数据的时空关联性,实现对未来风向的高精度预测。将偏航控制问题转化为一个经济优化问题,通过构建发电增益模型来量化纠正偏航误差所能带来的发电收益,同时构建偏航成本模型来量化执行偏航动作所消耗的电能及造成的机械损耗。基于此,采用模型预测控制框架,动态计算出兼顾发电效率与设备寿命的最优偏航设定值。最终,该最优设定值以指令形式下发给风机主控PLC执行,实现了对现有控制系统的智能增强和闭环优化,提升了风电场的整体能效。

一种超短期临近风功率预测方法

NºPublicación:  CN121395286A 23/01/2026
Solicitante: 
中国天楹股份有限公司
CN_121395286_A

Resumen de: CN121395286A

本发明涉及一种超短期临近风功率预测方法,涉及风电功率预测技术领域,其包括以下步骤:步骤S1、风机截面划分为个测量区,风机前方划分个测量层,其中和均为正整数;步骤S2、激光雷达扫描风机前方;步骤S3、获得秒时刻第个测量层在第测量区处的风速数据,其中为正整数且,其中为正整数且;获得秒时刻第个测量层在第测量区处的风向数据,其中为正整数且,其中为正整数且;步骤S4、计算未来秒时刻风机截面平均风速;步骤S5、根据未来秒时刻风机截面平均风速映射得到未来秒时刻风机发电功率。本申请具有降低风电功率预测时间分辨率,提高风电功率预测准确性的效果。

海上风力发电机偏航系统的抗盐雾自适应定位方法及装置

NºPublicación:  CN121382519A 23/01/2026
Solicitante: 
中国华能集团清洁能源技术研究院有限公司华能广东汕头海上风电有限责任公司
CN_121382519_A

Resumen de: CN121382519A

本发明提出一种海上风力发电机偏航系统的抗盐雾自适应定位方法及装置。本发明实施例的海上风力发电机偏航系统的抗盐雾自适应定位方法,显著提升海上风力发电机偏航系统的定位精度与抗盐雾能力,实现偏航角度误差≤,校准周期延长至18‑36个月,降低运维成本与发电损失。

一种烧烤屋

NºPublicación:  CN121381952A 23/01/2026
Solicitante: 
南通大学
CN_121381952_PA

Resumen de: CN121381952A

本发明提供一种烧烤屋,涉及烧烤设备技术领域,解决了现有技术中传统烧烤活动对市电或燃料的依赖的技术问题。其技术方案为:风力发电机和太阳能板分别将风能和太阳能转化为电能,输入至风光互补供电系统。该系统内的风光互补控制器对能源进行智能调度和优化,将电能存储于锂电池组或通过逆变器转换后供给电烧烤架使用;本申请节能环保、安全高效的优点,适用于户外休闲场所。

涡激振动监测方法、装置、计算机设备、介质及程序产品

NºPublicación:  CN121382544A 23/01/2026
Solicitante: 
远景能源有限公司
CN_121382544_PA

Resumen de: CN121382544A

本公开是关于一种涡激振动监测方法、装置、计算机设备、介质及程序产品。涡激振动监测方法包括:确定风力发电机组各叶片的叶尖的振动阈值;确定各叶尖在图像识别系统的振动距离;根据各叶尖的振动阈值和振动距离,确定风力发电机组是否发生涡激振动。其中,至少一个叶尖的振动距离大于振动阈值时,风力发电机组发生涡激振动;各叶尖的振动距离均小于振动阈值时,风力发电机组未发生涡激振动。由于风力发电机组在发生涡激振动时,叶尖的振动幅度远大于塔筒的振动幅度。通过根据风力发电机组处于停机状态时各叶尖在图像识别系统中的振动距离和振动阈值的关系确定风力发电机组是否发生涡激振动,提高了涡激振动监测的可靠性。

一种具有自动保护功能的风力发电装置

NºPublicación:  CN121382523A 23/01/2026
Solicitante: 
沧州九八电气设备有限公司

Resumen de: CN121382523A

本发明公开了一种具有自动保护功能的风力发电装置,涉及风力发电技术领域,该具有自动保护功能的风力发电装置包括支架,所述支架的顶部转动安装有箱体,所述箱体的表面转动安装有扇叶,所述扇叶的表面转动安装有中心转轴,所述箱体的内壁固定安装有齿轮箱,该具有自动保护功能的风力发电装置通过电动推杆启动,电动推杆的输出端向靠近保护环的方向移动,电动推杆移动带动接触环移动,随后接触环在电动推杆得到作用下移动直至接触保护环的表面,此时接触环接触保护环的表面对保护环进行摩擦减速,保护环减速对扇叶进行减速处理,避免扇叶及传动系统因转速过高导致结构过载、部件磨损加剧,从源头防止设备因超速引发的恶性故障。

一种风电机组的控制系统及控制方法

NºPublicación:  CN121382516A 23/01/2026
Solicitante: 
中广核数字科技有限公司

Resumen de: CN121382516A

本发明提供一种风电机组的控制系统及控制方法,控制系统包括:随机存取存储器,用于持续缓存状态数据和控制数据;非实时域处理子系统,用于读取随机存取存储器中缓存的状态数据和控制数据,根据状态数据、控制数据,生成预测数据;实时域处理子系统,与非实时域处理子系统运行于同一硬件平台上,用于实时接收风电机组的状态数据,根据状态数据实时生成风电机组的控制数据;虚拟交换机,配置于硬件平台中,用于接收预测数据,并将预测数据传输至实时域处理子系统;其中,实时域处理子系统还用于对控制数据和预测数据进行数据融合得到优化数据,并根据优化数据控制风电机组运行。本发明可保证了风电机组的使用性能与使用寿命。

一种双模风力发电机组装置

NºPublicación:  CN121395799A 23/01/2026
Solicitante: 
华能华家岭风力发电有限公司

Resumen de: CN121395799A

本发明涉及风力发电领域,特别是一种双模风力发电机组装置,包括,发电组件;摆臂组件,所述摆臂组件设于发电组件转动端上;及短接组件,所述短接组件位于摆臂组件一侧,受所述摆动组件驱动沿第一方向运动;其中,所述发电组件驱动摆臂组件转动,使所述摆臂组件处于第一状态或第二状态,当摆臂组件处于第一状态推动短接组件沿第一方向运动,当摆臂组件处于第二状态不对短接组件施加力。本发明的有益效果当风速较高导致发电组件转速达到阈值时,发电机切换至双馈模式,适应高速工况,优化功率捕获和电网适应性;当风速较低导致转速未达到阈值时,发电机切换至鼠笼模式,突破转速下限,实现低风速下的高效能量捕获。

一种风电叶片检测数据实时调度处理装置及使用方法

NºPublicación:  CN121397927A 23/01/2026
Solicitante: 
商艳茹
CN_121397927_PA

Resumen de: CN121397927A

本发明涉及风电叶片技术领域,具体为一种风电叶片检测数据实时调度处理装置及使用方法,包括调度装置;整理组件,所述整理组件包括用于连接固定的支撑座。该风电叶片检测数据实时调度处理装置及使用方法,通过安装了整理组件,对于多根线缆,操作者可通过嵌入式把手方便地施力,拉动调节板克服连接弹簧的拉力向外移动,同时导向杆在活动孔中稳定移动,此时便可以将多根线缆束置于支撑座与调节板之间,然后松开调节板,在连接弹簧的恢复力作用下,带动调节板向内复位,与支撑座协同作用,将线缆束轻柔而稳固地夹持在限位槽一和限位槽二之间,从根本上避免了因线缆拉扯、晃动导致的接口松动或接触不良问题,为上层的高效数据调度奠定了坚实基础。

冷却剂的新应用

NºPublicación:  CN121399228A 23/01/2026
Solicitante: 
巴斯夫欧洲公司
CN_121399228_A

Resumen de: AU2024310129A1

The present invention relates to new uses for coolants in wind turbine cooling systems.

基于风力涡轮机部件振荡变化率激活风力涡轮机变桨控制

NºPublicación:  CN121399369A 23/01/2026
Solicitante: 
维斯塔斯风力系统集团公司
CN_121399369_PA

Resumen de: WO2025002523A1

The invention relates to activation of a pitch controller for controlling pitch of rotor blades of a wind turbine. The invention includes receiving a sensor signal, from at least one sensor of the wind turbine, indicative of oscillatory motion of a component of the wind turbine. The invention includes determining, based on the received sensor signal, a magnitude of the oscillatory motion of the component, and determining, based on the determined magnitude, a rate of change of the magnitude of oscillatory motion. The invention includes controlling activation of the pitch controller based on the determined rate of change of the magnitude of oscillatory motion.

一种风电主轴用圆锥滚子轴承内圈吊具

NºPublicación:  CN121376800A 23/01/2026
Solicitante: 
运达能源科技集团股份有限公司
CN_121376800_A

Resumen de: CN121376800A

本申请公开了一种风电主轴用圆锥滚子轴承内圈吊具,涉及专用吊具的领域,其包括基础体和多个夹持体,所述基础体位于轴承的上方,所述夹持体相对所述基础体活动设置,所述夹持体和轴承的侧边缘抵接并施加抵接力,所述基础体上设有调节组件,所述调节组件用于控制所述夹持体于所述基础体上的活动,本申请通过对轴承进行径向夹持以对其形成固定从而实现吊装,不影响轴承本身的结构完整性,对轴承的结构破坏极小。

用于半主动扑翼发电装置的能量回收利用系统及控制方法

NºPublicación:  CN121382507A 23/01/2026
Solicitante: 
西安交通大学
CN_121382507_A

Resumen de: CN121382507A

本发明属于能量回收与利用技术领域,涉及用于半主动扑翼发电装置的能量回收利用系统及控制方法,系统包括运动模块和对称设置在运动模块两侧的两个液压蓄能与转化组件,每个液压蓄能与转化组件靠近运动模块的一侧设置有压电组件,当驱动装置触碰压电组件时,液压蓄能与转化组件将扑翼沉浮运动中的动能以液压形式回收并存储,当扑翼移动到极限位置时,液压蓄能与转化组件释放储能,驱动扑翼实现沉浮俯仰耦合运动。与现有技术相比,本发明通过在扑翼沉浮过程中引入液压蓄能与转化组件,优化了扑翼的沉浮与俯仰协调性,有效提升了能量采集效率,降低了外部能量输入,提高了系统效率、经济性和运行稳定性。

一种海上分体式风机叶轮空中翻转对接方法

NºPublicación:  CN121376817A 23/01/2026
Solicitante: 
长江三峡集团江苏能源投资有限公司
CN_121376817_PA

Resumen de: CN121376817A

本发明提供一种海上分体式风机叶轮空中翻转对接方法,涉及海上风电技术领域。该方法首先通过主吊车和辅助吊车协作将轮毂吊起并翻转,使得轮毂法兰面与机舱法兰面平行,而后主吊车起吊轮毂上升,通过无人机采集轮毂受到的风力数据和相应的位移数据;在起吊至机舱高度后,通过无人机识别轮毂法兰与机舱法兰的同轴状态,确认轮毂法兰与机舱法兰同轴后开始对接,通过无人机实时获取的风力数据匹配位移数据,将位移数据与轮毂法兰和机舱法兰间的距离进行比较,若位移数据大于等于距离,无人机发出报警信息;起吊人员根据报警信息进行轮毂法兰与机舱法兰的对接操作。本发明通过无人机主动识别替代人眼观察,相比传统方式,大大提高了对接效率。

风力发电设备、设备控制的方法、控制装置和介质

NºPublicación:  CN121382557A 23/01/2026
Solicitante: 
国能信控技术股份有限公司
CN_121382557_PA

Resumen de: CN121382557A

本公开涉及一种风力发电设备、设备控制的方法、控制装置和介质,该风力发电设备,包括:风力发电机组叶片、第一温度传感器、控制器和发光装置;第一温度传感器、发光装置均与控制器通信连接。第一温度传感器设置于风力发电机组叶片的目标部位;发光装置设置于风力发电机组叶片的主梁部位;第一温度传感器,用于获取目标部位的实时温度;控制器用于在实时温度大于或等于第一预设数值的情况下,监测风力发电设备的运行状态和所处环境状态,并根据运行状态和所处环境状态,确定风力发电机组叶片目标部位存在覆冰风险,并控制发光装置向目标部位发射光线。旨在风力发电设备工作过程中,进行防冰监测以及在叶片覆冰的情况下提供安全、有效除冰方式。

一种风力发电机叶片智能检修机器人及作业方法

NºPublicación:  CN121374664A 23/01/2026
Solicitante: 
西南石油大学
CN_121374664_PA

Resumen de: CN121374664A

本发明公开了一种风力发电机叶片智能检修机器人及作业方法,包括框架式机身以及承载在其上的行走机构、机械臂、检测扫描模块、打磨模块、清扫模块、涂腻模块、刮腻模块、喷漆模块、视觉模块,并均受控制系统控制。框架式机身采用三层叠式隔板结构;行走机构采用六足吸盘爬行方式,结合机身吸盘实现机器人在叶片表面自主爬行定位;各功能模块通过两端的三向锁扣系统安置于机身或与机械臂对接;检测扫描模块结合视觉模块完成叶片损伤识别扫描与修复质量诊断。本发明集成叶片损伤检测与评估、表面浮尘清理、缺陷区域打磨、结构性修复、保护材料涂覆以及机器人自主爬行定位、巡检路径规划等功能于一体,并能根据实际修复需求灵活更换或扩展功能模块。

一种风力与太阳能混合利用的发电机

NºPublicación:  CN121382535A 23/01/2026
Solicitante: 
武汉五祥装饰工程有限公司
CN_121382535_PA

Resumen de: CN120211996A

The invention discloses a wind power and solar energy hybrid utilization generator, and relates to the technical field of wind power and photovoltaic hybrid power generation. The wind power and solar energy mixed utilization generator comprises an interlayer tower drum, a metal heat conduction pipe is embedded in the interlayer tower drum, a light following balance mechanism is fixedly connected to the surface of the interlayer tower drum, a wind power generation mechanism is fixedly connected to the top of the interlayer tower drum, and an anti-freezing collection mechanism is fixedly connected to the surface of the wind power generation mechanism. The bottom of the light following balance mechanism is fixedly connected with a photovoltaic power generation mechanism, the bottom of the light following balance mechanism is fixedly connected with a gravity center adjusting mechanism, and the surface of the light following balance mechanism is fixedly connected with an electrical cabinet. According to the generator for mixed utilization of wind power and solar energy, by arranging the anti-freezing collecting mechanism, the light following balancing mechanism and the gravity center adjusting mechanism, the surface snow removing efficiency of the device is improved, the overall gravity center of the device is lowered, and then the power generation efficiency and stability of the device are improved.

风机叶片尖端及其制造方法和风机叶片

NºPublicación:  CN121382509A 23/01/2026
Solicitante: 
远景能源有限公司
CN_121382509_PA

Resumen de: CN121382509A

本申请提供了一种风机叶片尖端及其制造方法和风机叶片,该风机叶片尖端包括:具有空腔的本体;至少一个腹板,所述腹板在竖直方向上固设于所述本体内,对本体起支撑作用;至少一个加强筋,所述加强筋固设于本体内侧和腹板侧面中的至少一处。与现有技术相比,本申请具有如下的有益效果:与现有技术相比,本申请具有如下的有益效果:1、可实现100%的材料回收;2、制造周期30min~60min(含固化);3、轻量化减重10%~15%;4、质量提升,无灌注缺陷及漏气风险。

一种风力发电机组水冷系统自动补水补气装置

NºPublicación:  CN121382562A 23/01/2026
Solicitante: 
中国三峡新能源(集团)股份有限公司临朐天融风力发电有限公司中国长江三峡集团有限公司
CN_121382562_A

Resumen de: CN121382562A

本公开涉及风力发电技术领域,公开了一种风力发电机组水冷系统自动补水补气装置,包括箱体及内部的电源模块、充气泵、电动水泵、控制模块、自动监测模块,电源模块被配置为提供风力发电机组水冷系统自动补水补气装置的供电电源;充气泵、电动水泵、自动监测模块均与控制模块电连接;充气泵连通充气管,电动水泵连通进水管、补水管,自动监测模块包括水位传感器和压力传感器,水位传感器被配置为实时采集水冷系统内冷却液的实际水位数据并输出至控制模块,压力传感器被配置为实时采集储能罐内的实际压力数据并输出至控制模块。本公开的设备小型化、集约化、智能化,有利于减少投入人力成本的同时,又便于携带,还可以保证安全性和工作效率。

一种基于风力发电机的优化控制方法及系统

NºPublicación:  CN121382520A 23/01/2026
Solicitante: 
华能庆元风力发电有限公司
CN_121382520_PA

Resumen de: CN121382520A

本发明涉及优化控制技术领域,具体而言,涉及一种基于风力发电机的优化控制方法及系统,采用本发明所提供的方法,主要包括从组合单元内选取目标风机,基于当前目标风机的运行参数、第一温度和第二温度分别给出所述偏航动力系统和变桨动力系统的执行权重,获取第二综合温度,若第二综合温度超过所述温度判断阈值时,则根据当前运行参数输出刹车的控制信号。通过上述方法,在发生偏航和变桨动力系统温度异常时,不选择进行完全停机,而是根据当前风机的参数进行执行部分角度的旋转,来减轻偏航和变桨动力系统的运行程度,且发送报警信号,避免造成大量发电功率的损失。

一种基于清洁能源的弹性储能装置及路灯

NºPublicación:  CN121395724A 23/01/2026
Solicitante: 
厦门金飞林科技有限公司
CN_121395724_A

Resumen de: CN121395724A

本发明公开了一种基于清洁能源的弹性储能装置及路灯,包括能量接收部、动力传输部、弹性储能部、释能机构和能量应用部。能量接收部负责收集环境中的清洁能源并将其转化为动能,动力传输部则将这一动能整合并传输至弹性储能部。弹性储能部将接收到的动能转化为弹性势能并进行存储。释能机构的主要功能是控制弹性储能部中存储的弹性势能转化为动能并释放。而能量应用部则负责将释放的动能转化为电能,为路灯提供照明。能量应用部包括配套组合的阻尼可调缓释机构和发电机,阻尼机构与弹性储能部连接,发电机则与照明灯电性连接。本发明克服了传统太阳能路灯系统的不足,能够稳定、均匀地接收并缓慢释放能量,从而提升了路灯的运行效率和可靠性。

一种塔筒连接结构及风电混凝土塔筒

NºPublicación:  CN121382541A 23/01/2026
Solicitante: 
浙江华东新能科技有限公司
CN_121382541_PA

Resumen de: CN121382541A

本发明涉及风力发电塔技术领域,公开了一种塔筒连接结构及风电混凝土塔筒,本发明提供的塔筒连接结构,通过设置包括连接部和安装部的连接壳体,使得该结构可预先与塔筒管片和/或固定基础连接,便于现场快速装配;连接壳体内设置灌注空腔,并在安装部端面开设若干与灌注空腔连通的灌注孔,有利于将灌注材料充分填充至结构内部,形成整体性更强的连接界面,显著提升塔筒连接部位的稳定性和承载能力。本发明提供的塔筒连接结构能够有效解决现有技术中塔筒结构施工难度大、耗时长、稳定性差等问题,具有结构合理、连接可靠、适应性强、便于施工与维护的优点,适用于风电塔筒等大型结构的连接需求,具有良好的推广应用价值。

一种基于垂直轴的风力发电装置

NºPublicación:  CN121382513A 23/01/2026
Solicitante: 
重庆瀚宇创新能源科技有限公司
CN_121382513_A

Resumen de: CN121382513A

本发明属于风力发电设备技术领域,提供了一种基于垂直轴的风力发电装置。本发明包括支撑部,所述支撑部包括支撑主轴和不少于三处的连接组杆,所述连接组杆的一端安装在所述支撑主轴上;发电部,所述发电部设于所述支撑部上;所述发电部包括不少于三个发电叶片;所述发电叶片安装在所述支撑组杆的另一端,并与所述支撑主轴的轴线方向平行;且沿主轴径向方向均布环状设置;及液力阻尼吸振机构,所述液力阻尼吸振机构设于所述支撑部,并位于所述支撑主轴内;液力阻尼吸振机构用于吸收支撑主轴的振动和轴向扭矩。综上所述,该一种基于垂直轴的风力发电装置,不仅设计合理,而且操作简单,能够实现对多向振动的有效抑制,因此,该装置适用于行业推广。

一种适用于分析TLP风机结构动力学特性的实验装置

NºPublicación:  CN121382542A 23/01/2026
Solicitante: 
中海石油(中国)有限公司中海石油(中国)有限公司北京研究中心
CN_121382542_PA

Resumen de: CN121382542A

本发明涉及一种适用于分析TLP风机结构动力学特性的实验装置,包括:外激励施加系统,包括两作动器和两弹性力转换组件,每个所述弹性力转换组件的第一端分别与每个所述作动器一一对应连接;缩尺模型,包括塔顶实心小球以及支撑组件,其中一个所述弹性力转换组件的第二端与所述塔顶实心小球连接,另外一个所述弹性力转换组件的第二端与所述支撑组件连接;位移限制系统,包括压板、板簧以及与所述板簧连接的支撑立柱,所述压板用于将所述板簧与所述支撑组件连接在一起;传感器组件,设置于所述缩尺模型上,用于以收集实验过程中所述缩尺模型的位移、振动和应变信号。该装置可以在低成本的情况下实现缩尺模型与原型风机的振动特性高度相似。

基于UHPC预制管节与浮体基座之间的高强、抗渗钢混接头

NºPublicación:  CN121382756A 23/01/2026
Solicitante: 
中国铁建港航局集团有限公司中国铁建股份有限公司
CN_121382756_PA

Resumen de: CN121382756A

本申请涉及一种基于UHPC预制管节与浮体基座之间的高强、抗渗钢混接头,属于海上风电领域,钢混接头用于固定连接混凝土管节和金属浮体,所述钢混接头包括适于固定相连的第一连接构件和第二连接构件;所述第一连接构件包括:板环一,所述板环一内侧面固定有环形板一。本申请的钢混接头通过在板环内侧设置支撑架和支撑板,支撑架将板环内侧空间分隔,增强竖向抗变形能力,分散混凝土管节传递的荷载,避免板环局部应力集中,与混凝土管节协同受力,大幅提升了钢混接头的机械强度;钢混接头与金属浮体、混凝土管节之间,以及第一连接构件与第二连接构件之间均设置密封结构进行强力密封。

一种风电叶片负压吸附检测机器人

NºPublicación:  CN121375980A 23/01/2026
Solicitante: 
北京汇众数能科技有限公司
CN_121375980_PA

Resumen de: CN121375980A

本发明公开了一种风电叶片负压吸附检测机器人,涉及风电叶片检测技术领域,包括爬行机器人,所述爬行机器人的底部设有检测槽,所述爬行机器人的底部设有升降件,所述升降件的一侧设有清理件,所述升降件的内侧设有转动件,所述转动件通过弹性件活动安装有打磨片,本发明通过爬行机器人在风电叶片上爬行并通过检测槽内元件检测基础上,利用升降件和转动件的配合,使得打磨片可以对检测到的裂纹进行打磨,利用升降件一侧的清理件,可以对裂纹周边的打磨杂质进行清理,而爬行机器人上的喷料件,可以对裂缝周边进行喷涂修补材料,从而可以在检测基础上,同时满足对风电叶片的修复工作,进而大大降低工作人员的劳动强度。

一种高能效微风发电机

NºPublicación:  CN121382512A 23/01/2026
Solicitante: 
华兴通信技术有限公司
CN_121382512_PA

Resumen de: CN121382512A

本申请公开了一种高能效微风发电机,涉及风力发电技术领域,包括塔架、发电模块、转杆、顶部支撑架、底部支撑架、风叶组件、转动架及弹性调节组件等。顶部与底部支撑架采用十字形结构,四组风叶组件对应连接于支撑架端部,风叶组件的弧形叶片凸面设导流结构,凹面通过安装板与支撑架转动连接;弹性调节组件包括联动板和拉力弹簧,用于维持叶片初始迎风角度并实现风速自适应调节。发电模块集成增速箱、整流稳压单元,配合智能控制模块、储能模块及负载输出接口模块,实现微风启动、大风稳压、高效储能及智能监测。本发明解决了传统发电机启动风速高、风速适应性弱的问题,提升了风能捕获与电能利用效率,结构简单、可靠性高,适用于广泛场景。

一种风机传动链的扭振阻尼器结构

NºPublicación:  CN121382850A 23/01/2026
Solicitante: 
华能吐鲁番风力发电有限公司
CN_121382850_PA

Resumen de: CN121382850A

本发明涉及风力发电技术领域,具体地说,涉及一种风机传动链的扭振阻尼器结构,包括第一外壳以及与第一外壳螺栓连接的第二外壳,第一外壳中心处贯穿转动设有从动轴,第二外壳中心处贯穿转动设有主动轴,第一外壳与第二外壳内部填充有油液,在从动轴扭振产生时,油液用于吸收从动轴和从动叶轮的扭振动能;在分离状态时,主动叶轮和从动叶轮不同轴转动;在对接状态时,主动叶轮和从动叶轮同轴转动。本发明通过断开叶片与发电机主轴之间的轴连接,从而实现在叶片产生扭转振动时,通过油液对从动叶轮的扭转振动进行缓冲,实现振动的阻断效果,实现了在叶片发生扭转振动时,发电机处于静止状态减小受到振动影响的效果。

一种风光发电喷雾降尘装置

NºPublicación:  CN121371849A 23/01/2026
Solicitante: 
四川省铁路建设有限公司
CN_121371849_PA

Resumen de: CN121371849A

本申请提供一种风光发电喷雾降尘装置,包括:风力发电单元,设于一个竖向的支撑柱顶部,支撑柱上转动连接有支撑台,支撑台底部与一个第一转动机构连接;光伏发电单元,包括两个矩形的第一安装架,两个第一安装架外侧均安装有第一光伏板;第一抽水泵,设于支撑柱的一侧,第一抽水泵的出水端连接有横向的第一水管,第一水管顶部垂直连接有多个顶部设有雾化喷头的第二水管;第二抽水泵,设于支撑柱的另一侧,其出水端连接有竖向的第三水管,第三水管顶部连接有横向的第四水管,第四水管上开设有多个喷水孔;储电单元,间隔设于支撑台下方。能够能够实现风光互补发电给喷雾装置供电降尘,且能够自动冲洗光伏板上的灰尘,提高发电量。

用于风机叶片的防雷策略确定方法、装置及存储介质

NºPublicación:  CN121382553A 23/01/2026
Solicitante: 
国网湖南省电力有限公司湖南防灾科技有限公司国网湖南省电力有限公司防灾减灾中心国家电网有限公司
CN_121382553_PA

Resumen de: CN121382553A

本申请公开了一种用于风机叶片的防雷策略确定方法、装置及存储介质,属于雷电灾害防护技术领域。该方法包括:在风机叶片的多个位置分别设置接闪器,以得到多个待测风机叶片;获取接闪器的多个流注电场强度和多个流注发展速度;根据多个流注电场强度和多个流注发展速度,确定上行先导长度增量累加值;在上行先导长度增量累加值达到预设长度增量累加值的情况下,确定上行先导长度增量累加值为目标上行先导长度;根据目标上行先导长度,确定叶片击距和接闪器击距;根据叶片击距和接闪器击距确定防雷效率;根据多个防雷效率,确定目标待测风机叶片,以基于目标待测风机叶片得到风机叶片的目标防雷策略。本申请用于实现风机叶片的最佳防雷效果。

一种风力发电机组场景相似度度量的控制方法、装置、设备及存储介质

NºPublicación:  CN121388628A 23/01/2026
Solicitante: 
国网湖南省电力有限公司电力科学研究院国家电网有限公司
CN_121388628_PA

Resumen de: CN121388628A

本发明公开了一种风力发电机组场景相似度度量的控制方法、装置、设备及存储介质,方法包括:获取风力发电机组的时间序列数据并预处理后进行配对和标注,得到带标签的时间序列数据对;使用时间序列数据对训练孪生神经网络,该网络使用孪生神经网络提取时间序列数据的高维特征表示,然后应用自注意力机制得到包含全局依赖关系的特征表示;将已知风电场与现有新风电场的时间序列数据进行两两配对得到新的时间序列数据对,将每个新的时间序列数据对输入到训练好的孪生神经网络当中得出对应相似度大小,将最高相似度的已知风电场作为对应新风电场的参数迁移对象。本发明在有效的降低成本的同时提高发电机组控制的准确性与及时性。

一种风力发电叶轮高度调节装置

NºPublicación:  CN121382524A 23/01/2026
Solicitante: 
河北振通电气设备有限公司
CN_121382524_PA

Resumen de: CN121382524A

本发明涉及风力发电叶轮技术领域,且公开了一种风力发电叶轮高度调节装置,包括底座,底座的顶部固定连接有固定柱,固定柱的内壁固定连接有马达,马达的输出端固定连接有往复丝杆,往复丝杆的圆周面活动连接有移动块,移动块的顶部固定连接有风力发电机,风力发电机的前部固定连接有连接柱,连接柱的圆周面转动连接有扇叶轮,本发明通过移动块的上下移动能够调节风力发电叶轮的高度,能够提高该装置的整体调节性,使高度调节难度降低,提升该装置的使用效率,下弧套与上弧套能够对连接柱提供支撑,提高该装置的稳定性,提升该装置使用稳定状态。

一种风力发电机

NºPublicación:  CN121382536A 23/01/2026
Solicitante: 
国网江苏省电力有限公司沭阳县供电分公司宿迁三新供电服务有限公司沭阳分公司
CN_121382536_PA

Resumen de: CN121382536A

本发明涉及一种风力发电机,包括基座,基座顶部安装有支柱,支柱顶部通过偏航齿圈旋转连接有机舱箱体,机舱箱体一侧安装有叶片轮毂,叶片轮毂上安装有三个叶片,机舱箱体末端安装有尾翼,支柱表面安装有叶片背面清理装置;解决了高空叶片背面难以人工清洁的行业难题,显著提升维护效率与安全性,以及解决了单一的驱动方式在其中一个电机损坏后就无法进行清理,需要人工进行更换以及维修的问题。

一种卧式屋顶风光双能发电系统

NºPublicación:  CN121382531A 23/01/2026
Solicitante: 
广州伊东科技有限公司
CN_121382531_PA

Resumen de: CN121382531A

本发明涉及一种卧式屋顶风光双能发电系统,本发明的卧式屋顶风光双能发电系统,其水平轴螺旋型风筒横卧在屋顶上,轴向成水平轴螺旋风力发电;径向成螺旋滚筒状风力发电;径向两侧加装光伏板形成集风板,把吹向轴下侧的风引到轴上侧,形成对风轮更大的推力,使轴下侧没有风通过,以减少风轮回转侧的阻力,发电效率高;风轮分成多节,联轴器联结,再与发电机联结,发电量大,成本低,维护方便;有很好的抗强风能力且无需超强的基础;风轮上的叶片采用柔性材料,叶片随风向变化而变化形状,在径向均能形成兜风的风帆,推动风轮转动;无需偏航机构和变桨机构,正反转均可发电;噪音小,重量轻;径向两侧作为集风板的光伏板,在太阳光最强时不受遮挡。

海上浮体的拉伸载荷降低装置

NºPublicación:  CN121399023A 23/01/2026
CN_121399023_PA

Resumen de: WO2025206546A1

A device for reducing the tensile load of an offshore floating body is provided. According to embodiments of the present invention, a tensile load caused by a mooring chain can be more efficiently reduced by using a pneumatic cylinder. In particular, through-holes are formed in the upper and lower portions of the pneumatic cylinder, and when a tensile load is applied by the mooring chain, air suction and air discharge can be alternately performed in each through-hole, thereby efficiently reducing the tensile load applied by the mooring chain.

基于声纹识别与红外成像融合的风电机组故障诊断方法

NºPublicación:  CN121382545A 23/01/2026
Solicitante: 
华能沾化新能源有限公司
CN_121382545_PA

Resumen de: CN121382545A

本申请涉及风电机组故障诊断技术领域,公开了一种基于声纹识别与红外成像融合的风电机组故障诊断方法,该方法包括:同步采集风电机组目标部件运行时的音频信号和红外热成像序列,并获取对应的机组工况数据;对音频信号进行预处理和时频分析,提取第一故障特征向量;对红外热成像序列进行预处理和温度场分析,提取第二故障特征向量;将第一故障特征向量、第二故障特征向量以及与它们时间对齐的机组工况数据,共同输入至预先训练好的多模态融合诊断模型,以输出分级预警信息。本公开因为采集的信号数据比较全面,结合机器算法,可以解决现有技术中因依赖单一振动信号而导致的故障诊断不全面、早期预警能力差、误报率高的问题。

基于两相自驱高效换热器的热管理优化方法及系统

NºPublicación:  CN121382560A 23/01/2026
Solicitante: 
国电投江苏海上风力发电有限公司国家电投集团江苏电力有限公司
CN_121382560_PA

Resumen de: CN121382560A

本申请公开了基于两相自驱高效换热器的热管理优化方法及系统,属于热管理技术领域,方法包括:对目标齿轮箱和目标变流器执行双线程状态感知,得到第一/第二状态信息;依据舱外环境温度和第一状态信息计算齿轮箱系统实时热负荷;依据塔筒外环境温度和第二状态信息计算变流器系统实时热负荷;依据齿轮箱系统实时热负荷和变流器系统实时热负荷执行运行场景匹配,输出冷源协同调控策略第一智能三通阀和第二智能三通阀的动态切换后,驱动换热器组A和换热器组B进行目标齿轮箱和目标变流器的混合热管理。本申请解决了现有技术中单设备独立热管理、未结合环境温度差异,从而导致散热不足或浪费、难以适配双部件协同需求的技术问题。

风电机组叶片无人机除冰组件及方法

NºPublicación:  CN121382558A 23/01/2026
Solicitante: 
陕西南曦新材料有限公司
CN_121382558_PA

Resumen de: CN121382558A

本发明涉及风电机组维护技术领域,公开了风电机组叶片无人机除冰组件及方法,包括无人机,其底部安装有激光雷达以及集成了超声换能器、脉冲喷嘴与液压泵的安装壳。除冰控制系统利用空间状态感知模块获取叶片表面的焦点空间坐标及界面共振频率;应力场聚焦模块计算超声换能器的相位延迟量,并通过调节发射时序补偿无人机的位姿偏差,驱动超声换能器在冰层‑蒙皮界面产生共振应力;声流同步控制模块依据同步锁相解算确定射流触发时刻,在声波周期的瞬时负压相点驱动脉冲喷嘴将少量除冰液注入界面裂缝,产生剪切应力以诱发界面裂纹扩展并剥离冰层。本发明实现除冰能量的精确投放,在保障叶片结构安全的前提下提升了破冰效率。

基于人工智能的分布式风机群自适应功率调节系统

NºPublicación:  CN121382529A 23/01/2026
Solicitante: 
深圳市华风国际新能源科技有限公司
CN_121382529_PA

Resumen de: CN121382529A

本发明公开了基于人工智能的分布式风机群自适应功率调节系统,涉及功率调节技术领域,用于解决局部高疲劳节点无法及时休整的问题,通过在预设评估周期内采集叶片弯曲应变数据和主轴扭转角数据,并根据主轴扭转角数据构建扭转疲劳特征,对叶片弯曲应变数据和扭转疲劳特征进行标准化处理,融合得到疲劳稳态指数,基于疲劳稳态指数生成疲劳状态等级并标记风机节点,访问风机分布数据库确定标记节点的邻域风机节点,并采集邻域风机节点的发电余量和逆变器电流占用率,根据逆变器输出状态与发电余量分析邻域风机节点的补偿承载特征,判断标记风机节点是否具备轮换休整条件,降低局部疲劳风险,提升整体运行寿命。

监测风况的方法及装置、设备、存储介质

NºPublicación:  CN121388516A 23/01/2026
Solicitante: 
内蒙古新远景集团有限公司远景能源有限公司
CN_121388516_PA

Resumen de: CN121388516A

本申请涉及风力技术领域,公开一种监测风况的方法,方法应用于部署有风况监测模型的风力发电机,包括:对风况监测模型进行训练,得到训练好的风况监测模型。在风力发电机运行过程中,获取风力发电机的运行数据,运行数据至少包括风力发电机的载荷数据。将运行数据输入训练好的风况监测模型,使训练好的风况监测模型识别运行数据,以输出风力发电机中叶轮面的风况数据。该方法可以提升监测叶轮面风况的准确性。本申请还公开一种监测风况装置及设备、存储介质。

海上风电多目标协同优化控制方法、装置、设备及介质

NºPublicación:  CN121382528A 23/01/2026
Solicitante: 
三峡集团浙江能源投资有限公司
CN_121382528_PA

Resumen de: CN121382528A

本申请涉及海上风电技术领域,公开了一种海上风电多目标协同优化控制方法、装置、设备及介质,其中,所述方法包括:基于实时海况数据与平台动力学数据,进行姿态补偿预测并输出波浪补偿动作数据;基于所述实时海况数据与风机运行状态数据,进行功率预测并输出风电场功率预测数据;基于所述实时海况数据与尾流模型,进行偏航角度优化并输出风机偏航数据;根据所述波浪补偿动作数据、所述风电场功率预测数据和所述风机偏航数据,以发电效率、运维安全度和设备寿命为多目标进行协同优化,生成目标运行方案。本申请提供的技术方案,既能够提升海上风电场的发电效率,又能够确保其运维安全和设备的长期可靠性的。

风力涡轮机中螺栓连接的检查

NºPublicación:  CN121399370A 23/01/2026
Solicitante: 
维斯塔斯风力系统集团公司
WO_2025008037_PA

Resumen de: WO2025008037A1

A method and system for scheduling inspection of a bolted connection on a wind turbine, the bolted connection comprising a bolt under tension. At a first sample time, a first tension parameter of the bolt is determined, having an associated upper uncertainty bound, and, at a second sample time, a second tension parameter of the bolt is determined, having an associated lower uncertainty bound. Thereafter, a linear relationship is determined based on the upper uncertainty bound of the first tension parameter and the lower uncertainty bound of the second tension parameter. Based on that linear relationship, a third sample time is determined in the future, at which a further tension parameter is determined. Based on the third sample time, an inspection event is scheduled. A benefit of the invention is that inspection events are scheduled in an adaptive manner in a way that is responsive to the difference in values of those measurements, but which takes account of the inherent uncertainty in such measurements without compromising safety. In this way, inspection events can be scheduled less frequently that is currently the case which presents a much- reduced maintenance cost which still ensuring the integrity of the bolted connection.

叶片偏心摆动的垂轴风力机及包含该风力机的风力发电机

NºPublicación:  CN121382511A 23/01/2026
Solicitante: 
内蒙古蓝涡科技有限公司

Resumen de: CN121382511A

本发明公开了一种叶片偏心摆动的垂轴风力机及包含该风力机的风力发电机,叶片偏心摆动的垂轴风力机包括机架、叶轮;垂轴的两端转动设置在机架上,机架的底部穿设转动设有安装柱;偏心套套设在垂轴上、且通过驱动机构与机架可移动连接,环形转盘的内圈通过轴承套设安装在偏心套的外圈上;风力发电机包括发电机、电刷、滑环线,及垂轴风力机。优点:当叶轮在旋转时,根据风向、翼型叶片位置、风速等要素,翼型叶片的摆动角度能够以变动偏心距实时调节,以达到改变转矩力方向,并使翼型叶片在不同位置都能获得较大转矩的作用,极大提高了叶轮的效率。

一种基于音视频识别的风电机组故障诊断方法

NºPublicación:  CN121382552A 23/01/2026
Solicitante: 
陕西中科启航科技有限公司
CN_121382552_PA

Resumen de: CN121382552A

本发明涉及一种基于音视频识别的风电机组故障诊断方法,首先安装特定位置的云台相机和麦克风阵列,并标定各个部件位置后,同时采用两种模式进行监测,模式一机舱内大部件音视频故障诊断轮检,根据各个大部件位置,进行特定大部件视频、区域加强音频数据采集,使用音频和视频算法用于定时诊断;模式二针对异响声音识别,借助多个麦克风的协同采集机制,利用声音阵列的声源定位技术,获得声源的空间位置信息,完成声源方位的精准解算,实现风电机组机舱内部封闭空间的大部件声音位置定位,调用云台相机拍摄异响位置,进行故障诊断,使运维人员及时进行处理避免带来大的经济损失。

一种基于数据融合的风机齿轮箱故障诊断方法及系统

NºPublicación:  CN121388560A 23/01/2026
Solicitante: 
中国海洋大学
CN_121388560_PA

Resumen de: CN121388560A

本申请属于风机齿轮箱故障诊断技术领域,具体涉及一种基于数据融合的风机齿轮箱故障诊断方法及系统,包括数据采集单元、数据处理单元和输出单元,提取风机齿轮箱振动数据的不同尺度的特征,并使用多尺度卷积模块实现特征融合,该方法能够有效缓解单一尺度特征无法精准表达故障信息的不足,多个尺度特征互相补充,提高故障的检测效率,增强抗干扰能力。

一种风力发电机组塔筒动态抗涡激方法及系统

NºPublicación:  CN121382521A 23/01/2026
Solicitante: 
明阳智慧能源集团股份公司
CN_121382521_PA

Resumen de: CN121382521A

本发明公开了一种风力发电机组塔筒动态抗涡激方法及系统,包括步骤,获取机舱振动加速度并提取最大值;判断最大值是否超过预设最大运行阈值,若超过,则对加速度进行数据处理,得到振动加速度频谱图;判断振动加速度频谱图中一阶模态频率处的幅值是否超过预设值,若超过,则判定为塔筒涡激振动;进而启动偏航动作,使机舱偏转至第一抗涡激角度;重复执行步骤,若再次出现一阶模态频率处的幅值超过预设值的情况,则启动偏航动作,使机舱偏转至第二抗涡激角度;若出现加速度的幅值低于预设最小运行阈值的情况,则启动偏航复位动作。本发明通过动态启动、关闭塔筒动态抗涡激策略,实现塔筒抗涡激功能,并大幅降低机组成本。

一种马格努斯涡轮风力发电机及其设计方法

NºPublicación:  CN121382514A 23/01/2026
Solicitante: 
哈尔滨工业大学(威海)
CN_121382514_PA

Resumen de: CN121382514A

本发明涉及风力发电技术领域,具体地说是一种马格努斯涡轮风力发电机及其设计方法,设有塔架,其特征在于塔架上固定涡轮环形套,涡轮环形套的内壁上设有环形的滑动圈孔,滑动圈孔位置固定环形齿圈,涡轮环形套内设有均布多个发电小车,每个发电小车的车体与圆筒外端经外轴承转动连接,圆筒外端部上设有与环形齿圈啮合的驱动齿轮,圆筒内端经内轴承与中心轴转动连接,发电小车的车体上固定发电机,发电机的发电输入端与发电齿轮连接,发电齿轮与环形齿圈啮合,发电机的输出端连接导电电刷,导电电刷与涡轮环形套内壁固定的导电滑环接触导电,具有结构简单、性能优良、减小发电机的齿轮、能适配高转速发电机优点。

基于风机叶片覆冰特性的电加热除冰方法、装置及存储介质

NºPublicación:  CN121382555A 23/01/2026
Solicitante: 
国网湖南省电力有限公司湖南防灾科技有限公司国网湖南省电力有限公司防灾减灾中心国家电网有限公司

Resumen de: CN121382555A

本申请实施例提供一种基于风机叶片覆冰特性的电加热除冰系统及方法。系统包括:电加热模块,敷设于风机叶片表面的有效除冰区域内,该区域为叶片前缘0~30%的弦长区域;数据采集模块,包括传感器,敷设于有效除冰区域内距离加热膜至少为预设间隔的非加热子区域并与翼展方向垂直对齐叶片表面,用于检测覆冰厚度;防雷模块,包括覆盖于加热膜表面的防雷网,且防雷网延伸至叶片的接闪器以形成低阻抗泄放路径,防雷网与电加热模块之间设置有绝缘屏蔽层;控制单元,用于获取数据采集模块上传的覆冰厚度,根据多个覆冰厚度确定在预设时长内的覆冰厚度增长率并通过自适应控制算法输出控制信号至电加热模块以动态调节电加热模块的加热功率。

一种具有高电压穿越功能的风电机组

NºPublicación:  CN121382534A 23/01/2026
Solicitante: 
河北新天科创新能源技术有限公司

Resumen de: CN121382534A

本发明属于风力发电技术领域,尤其为一种具有高电压穿越功能的风电机组,包括机舱、塔筒、发电机、叶片、变速箱、安装箱、检测模块、控制模块、变流器、无功功率调节单元、制动电阻和快速开关;所述机舱转动安装在塔筒顶端,所述变速箱和发电机均固定安装在机舱内,且变速箱的输出轴与发电机的输出轴轴向固定连接。本发明设计合理,通过多模块协同实现高电压穿越功能,能够在电网电压异常升高时实现快速响应,从而保障风电机组不脱网,并消耗多余电能,同时能够在在极端情况切断非必要回路,保护核心部件,且各组件紧凑集成于安装箱,节省机舱空间,提高系统稳定性与维护便利性,为风力发电系统并网提供保障。

风光发电装置

NºPublicación:  CN223829248U 23/01/2026
Solicitante: 
北京金电联供用电咨询有限公司北京电力经济技术研究院有限公司
CN_223829248_U

Resumen de: CN223829248U

本实用新型提供了一种风光发电装置,风光发电装置包括风光发电装置设置在杆塔上,风光发电装置包括:主体结构,主体结构包括沿高度方向间隔设置的顶盖和底座,顶盖和底座之间形成安装空间,底座用于与杆塔连接;电机和叶片,电机设置在底座上,叶片设置在电机的输出轴上,叶片设置在安装空间的内部,用于受风转动;太阳能板和电池,太阳能板设置在顶盖和底座的外表面上,电池设置在底座上,太阳能板和电机与电池电连接。本实用新型提供的风光发电装置能够解决现有技术中的问题。

风力发电机舱故障信息采集装置

NºPublicación:  CN223825180U 23/01/2026
Solicitante: 
大唐河南清洁能源有限责任公司
CN_223825180_U

Resumen de: CN223825180U

本实用新型公开了风力发电机舱故障信息采集装置,涉及风力发电技术领域,该装置包括:发送器、传感器、快装机构和防护机构;传感器,传感器滑动设于发送器的顶部,传感器的右侧设有探测头,传感器的右侧设有显示屏幕,发送器的顶部固定设有天线,发送器的顶部固定设有用于将传感器快速安装的快装机构,发送器的两侧固定设有用于防止外部碰撞的防护机构。本实用新型中通过传感器滑动安装在发送器顶部滑动槽处,手动握持把手将固定板下压,使固定板底部燕尾榫嵌入传感器榫槽,限位板穿过固定板限位槽后,拧动旋钮使限位板转动,从而锁紧固定板,该装置可快速安装传感器,无需扳手等工具拧螺栓,安装轻松便利。

用于减少振动传递的减振器装置

NºPublicación:  CN121399367A 23/01/2026
Solicitante: 
沃费尔工程有限两合公司
CN_121399367_PA

Resumen de: WO2025108833A1

The invention relates to a vibration damper assembly (40; 140) for an elongate first component (10; 30), which is arranged at a connecting end (11; 31) in a longitudinal direction (LD) of the first component (10; 30) for mechanical connection to a second component (20). The vibration damper assembly (40; 140) comprises at least two damper groups (41a, 41b, 41c, 41d, 41e) which are arranged in an end section (12; 32) of the first component (10; 30) with the connection end (11; 31) and are spaced apart from one another in the longitudinal direction (LD), wherein each of the damper groups (41a, 41b, 41c, 41d, 41e) comprises a plurality of individual vibration dampers (42a, 42b, 42c, 42d, 42e) which are arranged distributed on a circumferential wall (14) of the first component (10; 30) in a circumferential direction (CD). In order to reduce the problems caused by tonalities in wind energy installations (1) in a simple and cost-effective way, the damper groups have different natural frequencies from each other. The invention also relates to a wind energy installation (1).

一种基于雷达测风的风电机群尾流控制方法

NºPublicación:  CN121382527A 23/01/2026
Solicitante: 
河北华电冀北新能源有限公司
CN_121382527_PA

Resumen de: CN121382527A

本发明公开了一种基于雷达测风的风电机群尾流控制方法,包括以下步骤:S1、雷达测风,在上游风电机组和下游风电机组的机舱上安装激光测风雷达,激光测风雷达实时采集风向数据;S2、多机雷达数据融合与全场风流场重构,同步汇集上下游风电机组的雷达测风数据,重构风电场风向区域的三维风流场,三维风流场输出全场统一的风场指标作为尾流模型输入数据。本发明具备控制效果好的优点,解决了现有的风电机群尾流在进行控制时,不便于根据雷达测风数据,对上游和下游的风电机组进行自适应调节,导致上下游风机缺乏协同,影响尾流的控制效率,降低了上下游风机群的发电效益的问题。

风电机组热管理系统智能调控方法、平台及设备

NºPublicación:  CN121382561A 23/01/2026
Solicitante: 
国电投江苏海上风力发电有限公司
CN_121382561_PA

Resumen de: CN121382561A

本发明公开了风电机组热管理系统智能调控方法、平台及设备,涉及风电机组技术领域,包括:对风电机组进行实时运行采集,生成运行参数集;调取风电机组的回路拓扑结构,进行换热监测反馈,构建两级冷却回路;将运行参数集映射至两级冷却回路进行分析,构建动态热量管理策略,激活双级自驱热管理系统对风电机组进行一体化智能冷却,生成热量管理效果;将热量管理效果回溯至动态热量管理策略进行优化控制,根据控制结果对双级自驱热管理系统进行运行反馈优化,实现智能调控。本发明解决现有技术风电机组冷却效率不足,难以及时应对热负荷变化,导致超温停机或降容运行的技术问题,达到提升冷却效率、保障机组稳定运行的技术效果。

一种具有散热功能的风力发电设备

NºPublicación:  CN121382518A 23/01/2026
Solicitante: 
沧州明远洋电气设备有限公司
CN_121382518_PA

Resumen de: CN121382518A

本发明涉及发电设备技术领域,且公开了一种具有散热功能的风力发电设备,包括支杆,所述支杆的顶部固定连接有外壳,所述外壳的左侧转动连接有转头,所述转头的右侧固定连接有转轴,所述支杆的内壁固定连接有发电机,所述外壳的内壁转动连接有输出杆,所述输出杆的后部固定连接有齿轮一,所述外壳的内壁转动连接有双向丝杆,所述双向丝杆的圆周面固定连接有齿轮二,本发明在进行降速降温的过程中,能够使外壳内部的热气快速地散出,使其通过外界的气流将外壳内部的热气带出,能够达到快速降温的目的,同时温度不高时会对通风窗进行封闭,能够避免在海边,空气中的海盐进入外壳的内部对其内部电子元件的腐蚀。

基于风力发电机舱的挂轨式巡操机器人

NºPublicación:  CN223825177U 23/01/2026
Solicitante: 
广州国巡机器人科技有限公司
CN_223825177_U

Resumen de: CN223825177U

本申请公开一种基于风力发电机舱的挂轨式巡操机器人,挂轨式巡操机器人包括行走模组、机器主体、操作模组以及检测模组;其中,行走模组,与机器主体固定连接,行走模组用于驱动机器主体在挂轨移动,以沿预设路径移动,检测模组包括位置检测组件,位置检测组件用于检测目标设备的开关的位置信息,检测模组还与操作模组通讯连接,操作模组包括活动机构和操作组件,活动机构分别与机器主体和操作组件连接,并驱动操作组件沿多方向活动,以根据位置信息控制操作组件对目标设备的开关进行操作。本申请技术方案不仅提高了风力发电机运行的安全性,还提高了维护人员的安全性。

风机叶片及风力发电机组

NºPublicación:  CN223825166U 23/01/2026
Solicitante: 
湖南三一智慧新能源设计有限公司
CN_223825166_U

Resumen de: CN223825166U

本实用新型涉及风力发电技术领域,提供一种风机叶片及风力发电机组,其中风机叶片包括叶片本体、传热介质进管和传热介质回管,叶片本体外表面设置有疏水层,叶片本体包括相互对接的迎风面壳体和背风面壳体;传热介质进管设置于迎风面壳体,并沿叶片本体长度方向延伸,传热介质进管的进口位于叶片本体的根部;传热介质回管设置于背风面壳体,传热介质回管的进口连通于传热介质进管的出口,传热介质回管的出口位于叶片本体的根部,热介质经传热介质进管进入,并流经传热介质进管和传热介质回管,以加热叶片本体,使得叶片本体表面的冰层融化;并通过疏水层能够延缓结冰时间,并降低冰层的粘附力,从而使冰层更易从叶片本体上脱落,提升除冰效率。

风电塔筒及风力发电装置

NºPublicación:  CN223825174U 23/01/2026
Solicitante: 
华电科工股份有限公司
CN_223825174_U

Resumen de: CN223825174U

本申请涉及风电装置技术领域,公开了风电塔筒及风力发电装置,包括:多个弧形板、多个连接板和多个连接件。具体的,多个弧形板连接能够形成筒型结构,各个弧形板沿第一方向均设置有第一端和第二端;多个连接板一一对应设置在多个弧形板的凹侧壁,各个连接板均沿第一方向延伸并凸出弧形板的第二端,弧形板的第二端与沿第一方向相邻的弧形板的第一端抵接,连接板凸出弧形板的第二端的部分,与沿第一方向相邻的弧形板的凹侧壁抵接;多个连接件连接多个连接板和与其抵接的多个弧形板;其中,第一方向与筒型结构的轴向平行。本申请公开的风电塔筒及风力发电装置,解决或改善了在水平方向容易发生错位且安全性降低的问题。

一种风力发电塔筒

NºPublicación:  CN223825171U 23/01/2026
Solicitante: 
华电科工股份有限公司
CN_223825171_U

Resumen de: CN223825171U

本实用新型公开了一种风力发电塔筒,包括下段塔筒、中段塔筒以及上段塔筒,中段塔筒插接在下段塔筒内腔,上段塔筒插接在中段塔筒内腔,中段塔筒和上段塔筒的外侧壁均设置有向外突出且竖直设立的突起部,下段塔筒和中段塔筒的内壁开设有向内凹陷的插槽,中段塔筒的突起部插接在下段塔筒的插槽,上段塔筒的突起部插接在中段塔筒的插槽内。本实用新型在采用塔筒分段采用滑动套接结构,运输时可堆叠在一起进行运输,节省运输时所占用空间,提高整体运输效率,安装时,只需吊机起吊后旋转,即可完成初步塔筒分段的安装和定位对接,后续只需人工进行安装固定结构即可,安装方便,省时省力。

Segmentierte Gleitlagerung und Windkraftanlage

NºPublicación:  DE102024120562A1 22/01/2026
Solicitante: 
SCHAEFFLER TECHNOLOGIES AG [DE]
Schaeffler Technologies AG & Co. KG

Resumen de: DE102024120562A1

Eine segmentierte Gleitlagerung (1), insbesondere einer Windkraftanlage (10), umfasst ein zumindest abschnittsweise sphärisch gekrümmtes Rotationsteil (2), welches eine Mehrzahl an gehäuseseitigen Gleitlagersegmenten (11) kontaktiert. Zwischen einer ersten Reihe (8) an als Gleitlagersegmenten vorgesehenen Gleitlagerpads (11) und einer hierzu parallelen zweiten Reihe (9) an Gleitlagerpads (11) ist ein Montageraum (13) zur Anbringung mindestens einer weiteren Reihe (14) an Gleitlagerpads (11) gebildet.

POWER GENERATION SYSTEM ASSEMBLY USING SOLAR AND WIND POWER

NºPublicación:  US20260025094A1 22/01/2026
Solicitante: 
HYUN BILLIAN DUCWONG [US]
HYUN Billian Ducwong
US_20260025094_PA

Resumen de: US20260025094A1

Provided is a power generation system assembly using solar and wind power including: a first power generation structure where a first power generator using solar power is disposed and which is formed by a combined structure of a first upper panel, a first lower panel, and a first support; a second power generation structure where a second power generator using wind power is disposed and which is formed by a combined structure of a second upper panel, a second lower panel, and a second support such that the second power generator is disposed in or separated from an inner space of the first power generation structure; and a support member provided between the first lower panel and the second lower panel to prevent the second lower panel from sagging due to a weight of the second power generator.

MODULAR FIXED-FOUNDATION STRUCTURE FOR OFFSHORE WIND TURBINE AND METHOD FOR INSTALLING SAME

NºPublicación:  WO2026017495A1 22/01/2026
Solicitante: 
SAIPEM S A [FR]
SAIPEM S.A
WO_2026017495_PA

Resumen de: WO2026017495A1

The invention relates to a modular fixed-foundation structure (2-1) for an offshore wind turbine, comprising: at least three identical individual elements (4) of triangular shape, each comprising a central tubular column (6), a radial tubular crosspiece (8) connected to a lower end of the central column forming a right angle with same, and a diagonal tubular crosspiece (10) connected to the central column above the lower end thereof, as well as to a free end of the radial crosspiece at means for anchoring to the seabed; means for holding the lower ends of the central columns of the individual elements by the bottom (12); and an upper clamp (18) centred on an axis (X-X) of the mast of the wind turbine and comprising, in an upper portion, means (20) for receiving a wind turbine mast and, in a lower portion, at least three receptacles (22) intended to each receive the upper end of one central column.

FLOATER FOR FLOATING OFFSHORE WIND POWER GENERATOR AND ASSEMBLY METHOD THEREFOR

NºPublicación:  WO2026019171A1 22/01/2026
Solicitante: 
SAMSUNG HEAVY IND CO LTD [KR]
\uC0BC\uC131\uC911\uACF5\uC5C5 \uC8FC\uC2DD\uD68C\uC0AC
WO_2026019171_PA

Resumen de: WO2026019171A1

Disclosed is a floater for a floating offshore wind power generator, comprising: columns; and connection structures connecting the columns. According to a first embodiment, each of the columns may be provided with a sliding groove having an open upper end and extending in a vertical direction. Each of the connection structures may be slidably coupled to the sliding groove through the open upper end. According to a second embodiment, the columns may comprise: a central column having a wind power generator coupled to the top surface thereof; and a plurality of outer columns spaced apart from each other at regular angular intervals around the central column and providing buoyancy. The connection structures may comprise: an internal connection structure installed between the central column and the outer columns to establish an internal connection arrangement; and an external connection structure installed between the plurality of outer columns to establish an external connection arrangement.

BLADE TIP

NºPublicación:  WO2026019361A1 22/01/2026
Solicitante: 
QUEK SHU CHING [SG]
QUEK, Shu Ching
WO_2026019361_PA

Resumen de: WO2026019361A1

A blade tip adapted to be in spanwise alignment with a main blade is disclosed The blade tip comprises a lower bladelet element, an upper bladelet element and a connecting element joining the lower bladelet element and the upper bladelet element. The connecting element is configured to extend substantially upwards to define a connecting element vertical height. The lower region of the connecting element is connected to the lower bladelet tip end, while the upper region of the connecting element is connected to the upper bladelet tip end. The lower region and upper region twist away from each other, so that the lower bladelet leading edge extends in front of the upper bladelet leading edge, and the lower bladelet trailing edge extends in front of the upper bladelet trailing edge, when viewed in a planform direction. A blade incorporating said blade tip is also disclosed.

WIND TURBINE GENERATOR FAULT MONITORING SYSTEM AND METHOD

NºPublicación:  WO2026016363A1 22/01/2026
Solicitante: 
HUANENG XINJIANG SANTANGHU WIND POWER GENERATION CO LTD [CN]
\u534E\u80FD\u65B0\u7586\u4E09\u5858\u6E56\u98CE\u529B\u53D1\u7535\u6709\u9650\u8D23\u4EFB\u516C\u53F8
WO_2026016363_PA

Resumen de: WO2026016363A1

The present invention relates to the technical field of wind turbine generator fault monitoring, and specifically relates to a wind turbine generator fault monitoring system and method. The system comprises: a collection module, configured to perform data collection on a wind turbine generator; a simulation module, configured to simulate a fault of the wind turbine generator to generate a data threshold for fault determination; a monitoring module, configured to, on the basis of the operation data of the wind turbine generator and the data threshold, identify the fault of the wind turbine generator to generate a fault alarm; and a processing module, configured to perform fault processing on the wind turbine generator on the basis of the fault alarm. The fault type is quickly determined by using input data of a simulation model, thereby greatly shortening the time for fault detection.

Method and apparatus for assessing status of wind turbines, and storage medium

NºPublicación:  AU2025204151A1 22/01/2026
Solicitante: 
ENVISION ENERGY TECH PTE LTD
ENVISION ENERGY TECHNOLOGY PTE LTD
AU_2025204151_A1

Resumen de: AU2025204151A1

A method and an apparatus for assessing status of wind turbines, and a storage medium are provided. The method includes: constructing a wake surrogate model; arranging wind turbines in a wind turbine array in a direction of a wind speed; inputting the wind condition information and the wind turbine information of the first wind turbine of the wind turbines into the wake surrogate model to obtain a velocity deficit percentage and an additional turbulence intensity value at each point in a wake region of the first wind turbine; for each current wind turbine of the wind turbines starting from a second wind turbine of the wind turbines, updating wind condition information of a current wind turbine; and obtaining, for each wind turbine of the wind turbines, an amount of generated power and a load of the wind turbine. A method and an apparatus for assessing status of wind turbines, and a storage medium are provided. The method includes: constructing a wake surrogate model; arranging wind turbines in a wind turbine array in a direction of a wind speed; inputting the wind condition information and the wind turbine information of the first wind turbine of the wind turbines into the wake surrogate model to obtain a velocity deficit percentage and an additional turbulence intensity value at each point in a wake region of the first wind turbine; for each current wind turbine of the wind turbines starting from a second wind turbine of the wind turbines, updating wind condition information

Biaxial single frequency fatigue test for wind turbine blades

NºPublicación:  AU2024441602A1 22/01/2026
Solicitante: 
ENVISION ENERGY CO LTD
ENVISION ENERGY CO., LTD
AU_2024441602_A1

Resumen de: AU2024441602A1

The present invention relates to a method and system of fatigue testing a wind turbine blade using a test system. The test system comprises a test stand to which the wind turbine is fixed. A first excitation unit is connected to the wind turbine blade and used to introduce loadings in the flapwise direction. A second excitation unit is connected to the wind turbine blade and used to introduce loadings in the edge wise direction. A load controllable unit is connected to the wind turbine blade and used to adjust the resonant frequency of the test system. Loadings in the flapwise and edgewise directions are introduced at the same resonant frequency and the loadings are measured using a number of detector units electrically connected to the control unit. The control unit monitors and controls the amplitude of the first and second harmonic motions and the phase between the first and second harmonic motions, thereby allowing the load polar plot to accurately match a target load polar plot.

A BLADE ASSEMBLY FOR A MAST CONNECTED TO A WIND TURBINE, A MAST OF A WIND-POWER PLANT AND USE OF A BLADE ASSEMBLY

NºPublicación:  AU2024284101A1 22/01/2026
Solicitante: 
WORLD WIDE WIND TECH AS
WORLD WIDE WIND TECH AS
AU_2024284101_PA

Resumen de: AU2024284101A1

A blade assembly (1) for a mast (5) connected to a wind turbine. The blade assembly comprises a primary blade (10) comprising a primary attachment part (12) configured to be attached to the mast (5), and a primary airfoil (16) protruding from the primary attachment part, and a biplane blade (20) connected to the primary blade. The biplane blade extends between a first connection (22) and a second connection (24) to the primary blade. The biplane blade comprises a biplane airfoil (26) between the first connection and the second connection. The blade assembly further comprises a primary strut (30) configured to be connected between the primary blade and the mast.

APPARATUS AND METHOD FOR SUBSEA MOORING

NºPublicación:  AU2024288895A1 22/01/2026
Solicitante: 
RENEWABLE ENERGY MOORING SOLUTIONS LTD
RENEWABLE ENERGY MOORING SOLUTIONS LIMITED
AU_2024288895_PA

Resumen de: AU2024288895A1

An apparatus (1) and method for Subsea Mooring are provided. The apparatus (1) includes a downwardly extending arrangement of at least two and preferably three legs (2a, 2b, 2c). A drill bit (8a, 8b, 8c) is coupled to each respective leg (2a, 2b, 2c), and each said drill bit (8a, 8b, 8c) is configured for drilling into a seabed (51). At least one of said drill bits (8a, 8b, 8c) is configured to rotate in a first direction whilst drilling into the seabed (51) and at least one other of said drill bits (8a, 8b, 8c) is configured to rotate in a second direction, opposite to said first direction. Both said at least one and said at least one other of the drill bits (8a, 8b, 8c) are arranged to simultaneously drill into the seabed (51).

MOORING SYSTEM

NºPublicación:  US20260022686A1 22/01/2026
Solicitante: 
GAZELLE WIND POWER LTD [IE]
GAZELLE WIND POWER LIMITED
US_20260022686_PA

Resumen de: US20260022686A1

The invention relates to a mooring system comprising a floating platform (1) with a plurality of mooring lines (7) configured to fix or anchor the floating platform (1) to the seabed by means of a bottom section (71) of each mooring line (7), wherein each mooring line (7) also comprises a central section (72) joined to a counterweight (8), wherein tilting arms (2) are joined by means of an articulated joint (3) to a main structure (4) of the floating platform (1), wherein each tilting arm (2) comprises an inner section (21) and an outer section (22), wherein the bottom section (71) and the central section (72) of each mooring line (7) are respectively joined to a terminal end of the outer section (22) and to a terminal end of the inner section (21) of each tilting arm (2).

SEMI-SUBMERSIBLE PLATFORM FOR A WIND TURBINE SUPPORT

NºPublicación:  US20260022687A1 22/01/2026
Solicitante: 
DRAGADOS S A [ES]
DRAGADOS S.A
US_20260022687_PA

Resumen de: US20260022687A1

A semi-submersible platform for supporting wind turbines comprising a mixed structure with two portions: a first concrete caisson-type structure, which serves as hydrodynamic stability and flotation of the platform, consisting of: a hollow, closed base plate, and cylindrical and/or frustoconical-shaped bodies, the bases of which are embedded in the base plate, in areas close to the vertices thereof, which are closed at the top by covers; and, a second structure formed by a transition piece that connects the base plate to the lower end of the tower of the wind turbine at connection points, located on each side of the base plate, distributing the service loads of the wind turbine towards the concrete caisson-type structure.

TORQUE TRANSMISSION SYSTEM FOR A SLIP RING UNIT OF A WIND TURBINE AND METHOD OF ASSEMBLY OF A SLIP RING UNIT

NºPublicación:  US20260022688A1 22/01/2026
Solicitante: 
GE VERNOVA RENOVABLES ESPANA S L [ES]
GE Vernova Renovables Espa\u00F1a, S.L
US_20260022688_PA

Resumen de: US20260022688A1

The present disclosure is related to a torque transmission system (203) for a slip ring unit (200) The slip ring unit (200) is configured for being mounted along a rotational axis (30) of the wind turbine rotor (18). The slip ring unit (200) comprises an encoder, a rotating part (201) configured for connection to a rotating component of the wind turbine and a static part (202) configured for connection to a static component of the wind turbine. The torque transmission system (203) is configured for connecting the rotating part (201) of the slip ring unit (200) to the rotating component of the wind turbine while having a degree of freedom in an axial and/or in a radial direction. Furthermore, the torque transmission system (203) is configured to prevent relative displacement between the rotating part (201) of the slip ring unit (200) and the rotating component of the wind turbine in a tangential direction. The present disclosure also relates to methods (100) of assembly of a slip ring unit (200) in a wind turbine.

WIND TURBINE FOUNDATION STRUCTURE, AND METHOD FOR PRODUCING A WIND TURBINE FOUNDATION STRUCTURE

NºPublicación:  US20260022529A1 22/01/2026
Solicitante: 
BARTMINN DANIEL [DE]
BARTMINN Daniel
US_20260022529_PA

Resumen de: US20260022529A1

A wind turbine foundation structure comprising a hollow structural member having a longitudinally extending circumferential wall, the wall being bounded at the top by a top end face and bounded at the bottom by a bottom end face, wherein the wall is formed from a mineral building material and in that a wall thickness of the wall tapers from the top end face towards the bottom end face.

WIND POWERED GENERATION SYSTEM

NºPublicación:  US20260022685A1 22/01/2026
Solicitante: 
STUDMAN INNOVATIONS PTY LTD [AU]
Studman Innovations Pty Ltd
US_20260022685_PA

Resumen de: US20260022685A1

A diversely useful wind power generation system for use with an existing structure such as a building. The system has one or more wind capture funnels located at a first location of the existing structure such as at or adjacent its roof. An air pressure powered rotor mechanically coupled to a generator at a second location of the existing structure, such as inside or at ground level. A conduit fluidly connects the one or more wind capture funnels at the first location to the air pressure powered rotor at the second location of the existing structure.

エネルギ変換装置

NºPublicación:  JP2026010403A 22/01/2026
Solicitante: 
学校法人日本大学
JP_2026010403_PA

Resumen de: JP2026010403A

【課題】流体中に配置された板状の振動子が回動するように振動するフラッタを利用して発電可能なエネルギ変換装置を提供する。【解決手段】本実施形態のエネルギ変換装置1は、流体X中に配置される板状の振動板3と、振動板3の上面3aに接続される上部バネ4と、振動板3の下面3bに接続される下部バネ5と、上部バネ4と下部バネ5とを支持する支持フレーム2と、振動板3の運動を電力に変換する圧電素子6とを備える。【選択図】図1

STRUCTURE COMPRISING A HEATER LAYER AND AN EROSION SHIELD LAYER

NºPublicación:  WO2026017680A1 22/01/2026
Solicitante: 
ULTRA PCS LTD [GB]
ULTRA PCS LIMITED
WO_2026017680_PA

Resumen de: WO2026017680A1

Described herein is a structure (e.g. an aerofoil) comprising a heater layer. The heater layer comprises a plurality of heater regions and a heatable parting region separating adjacent heater regions, and an erosion shield layer disposed over the heater layer. At least one region of the erosion shield layer disposed over at least one heater region is substantially thermally insulated from the parting region.

PORTABLE FAN

NºPublicación:  EP4682388A2 21/01/2026
Solicitante: 
SHENZHEN JISU TECH CO LTD [CN]
Shenzhen Jisu Technology Co., Ltd
EP_4682388_A2

Resumen de: EP4682388A2

A portable fan includes: a housing, having an air inlet portion and an air outlet portion; a mix-flow fan, arranged inside the housing and configured to rotate to generate an airflow; a booster, arranged inside the housing and surrounding a periphery of the mix-flow fan. The mix-flow fan has an air inlet side disposed near the air inlet portion of the housing; the air inlet side has a first air inlet area; the booster has an air inlet opening disposed near the air inlet portion of the housing, the air inlet opening has a second air inlet area, the air is capable of being intaken to the mix-flow fan by passing through the air inlet opening of the booster and the air inlet side of the mix-flow fan sequentially. The first air inlet area is slightly smaller than the second air inlet area.

WIND POWER GENERATION APPARATUS

NºPublicación:  EP4682376A1 21/01/2026
Solicitante: 
JEON YOUNG JUNE [KR]
Jeon, Young June
EP_4682376_PA

Resumen de: EP4682376A1

A wind power generation apparatus of the present invention comprises: a frame part including a plurality of upper horizontal frames each being connected by one end and the other end thereof so as to be arranged in a pentagonal structure, a plurality of upper support frames each having one end connected to each vertex of the upper horizontal frames and having the other ends gathered together in the upward direction and connected, side frames each having one end connected to each vertex of the upper horizontal frames and arranged in the downward direction, a plurality of lower horizontal frames each being connected by one end and the other end thereof so as to be arranged in a pentagonal structure, being arranged to be spaced apart below the upper horizontal frames, and having respective vertices to which each of the other ends of the side frames is connected, and a plurality of lower support frames each having one end connected to each vertex of the lower horizontal frames and having the other ends gathered together in the downward direction and connected; a rotary shaft to which the other ends of the upper support frames and the other ends of the upper support frames are connected, and which rotates integrally with the frame part by means of the wind; and a generator for generating electricity by means of the rotation of the rotary shaft.

TORQUE TRANSMISSION SYSTEM FOR A SLIP RING UNIT OF A WIND TURBINE AND METHOD OF ASSEMBLY OF A SLIP RING UNIT

NºPublicación:  EP4682377A1 21/01/2026
Solicitante: 
GENERAL ELECTRIC RENOVABLES ESPANA SL [ES]
General Electric Renovables Espa\u00F1a S.L
EP_4682377_PA

Resumen de: EP4682377A1

The present disclosure is related to a torque transmission system (203) for a slip ring unit (200) The slip ring unit (200) is configured for being mounted along a rotational axis (30) of the wind turbine rotor (18). The slip ring unit (200) comprises an encoder, a rotating part (201) configured for connection to a rotating component of the wind turbine and a static part (202) configured for connection to a static component of the wind turbine. The torque transmission system (203) is configured for connecting the rotating part (201) of the slip ring unit (200) to the rotating component of the wind turbine while having a degree of freedom in an axial and/or in a radial direction. Furthermore, the torque transmission system (203) is configured to prevent relative displacement between the rotating part (201) of the slip ring unit (200) and the rotating component of the wind turbine in a tangential direction. The present disclosure also relates to methods (100) of assembly of a slip ring unit (200) in a wind turbine.

TRANSPORT SYSTEM FOR WIND TURBINE COMPONENTS

NºPublicación:  EP4680858A1 21/01/2026
Solicitante: 
SIEMENS GAMESA RENEWABLE ENERGY AS [DK]
Siemens Gamesa Renewable Energy A/S
CN_121311677_PA

Resumen de: TW202509347A

The present invention relates to a transport system (1) for a wind turbine component (2), comprising a base platform (3) for providing a support area for supporting the wind turbine component (2), a carrier device (4) for carrying the base platform (3) and a lifting device (5) for lifting the base platform (3), wherein the base platform (3) comprises a plurality of first adapters (6) and the lifting device (5) comprises a plurality of second adapters (7), wherein the first adapters (6) are configured for engaging with the second adapters (7) for holding the base platform (3) at the lifting device (5), wherein the lifting device (5) is arranged at the carrier device (4). The first adapters (6) are arranged at opposite side surfaces (8) of the base platform (3). The invention also relates to a method for handling a wind turbine component (2).

SEGMENTED WIND TURBINE BLADE, METHOD FOR ASSEMBLING A SEGMENTED WIND TURBINE BLADE AND WIND TURBINE

NºPublicación:  EP4680856A1 21/01/2026
Solicitante: 
SIEMENS GAMESA RENEWABLE ENERGY AS [DK]
Siemens Gamesa Renewable Energy A/S
CN_121241199_PA

Resumen de: WO2024251471A1

A segmented wind turbine blade (30) is provided. The segmented wind turbine blade comprises at least a first blade segment (10) and a second blade segment (20). The segmented wind turbine blade further comprises a first recess (11) formed on the outer contour of the first blade segment (10), and a first protruding cap (12) protruding from the cross-section of the second blade segment (20). The first protruding cap (12) is flush with the outer contour of the second blade segment (20). The first recess (11) is configured for housing the first protruding cap (12), and the first recess (11) and the first protruding cap (12) are configured to be connected to each other such as to assemble the first segmented blade (10) and the second segmented blade (20) to form the segmented wind turbine blade (30).

SPAR CAP, WIND TURBINE BLADE AS WELL AS METHOD OF MANUFACTURING A SPAR CAP

NºPublicación:  EP4680855A1 21/01/2026
Solicitante: 
SIEMENS GAMESA RENEWABLE ENERGY INNOVATION & TECHNOLOGY SL [ES]
Siemens Gamesa Renewable Energy Innovation & Technology, S.L
CN_121079502_PA

Resumen de: WO2024235624A1

Spar cap, wind turbine blade as well as method of manufacturing a spar cap The invention relates to a spar cap (1), a wind turbine blade (200) and a method of manufacturing a spar cap (1) for a wind turbine blade (200). The spar cap (1) comprises a plurality of plate-shaped pultruded main bodies (21, 22, 23, 24) which are arranged one above the other in a stacking direction (SD) to form a main body stack (10). Furthermore, the spar cap (1) comprises at a first end face (11) of the main body stack (10) a first main body end (21a) of a first main body (21) of the plurality of main bodies (21, 22, 23, 24) which is arranged offset in the longitudinal direction (LD) of the spar cap (1) relative to a first main body end (22a) of a second main body (22) of the plurality of main bodies (21, 22, 23, 24) on an upper side of the second main body (22) in such a manner that a transition portion is formed by the second main body (22) between the first main body end (21a) of the first main body (21) and the first main body end (22a) of the second main body (22), wherein the second main body (22) is arranged adjacent to the first main body (21). In addition, the spar cap comprises at least a first stiffening body (31, 32), wherein the at least one first stiffening body (31, 32) is arranged at least at the first main body end (21a) of the first main body (21) and at least partially at an upper side (22c) of the second main body (22) in the transition portion formed by the second main body (22

METHOD FOR CONTROLLING A WIND POWER PLANT, COMPUTER PROGRAM PRODUCT AND WIND POWER PLANT

NºPublicación:  EP4681306A1 21/01/2026
Solicitante: 
SIEMENS GAMESA RENEWABLE ENERGY AS [DK]
Siemens Gamesa Renewable Energy A/S
CN_120814135_PA

Resumen de: CN120814135A

A method for controlling a wind power plant (1), the wind power plant (1) comprising one or more generator devices (14) and a grid building component (5) electrically connected to an output terminal (17) of the one or more generator devices (14), the wind power plant (1) comprising an electrical power grid and/or being electrically connected to an electrical power grid (4), and the method comprises: a) determining (S4) a frequency deviation (Delta F) of a current frequency (FC) of the respective electrical power grid (4) from a nominal frequency (FN), b) determining (S6) a droop characteristic (27, 28) of the grid building component (5) based on a current power output (PGC) of the one or more generator devices (14), and c) controlling (S7) the power output (PB) of the grid building component (5) based on the determined frequency deviation (Delta F) and the determined droop characteristic (27, 28). Therefore, the frequency regulation of the power grid can be improved.

A PITCH CONTROLLED WIND TURBINE

NºPublicación:  EP4680854A1 21/01/2026
Solicitante: 
VESTAS WIND SYS AS [DK]
VESTAS WIND SYSTEMS A/S
CN_121079501_PA

Resumen de: WO2024193779A1

A pitch controlled wind turbine has a tower, a nacelle mounted on the tower, a hub mounted rotatably on the nacelle, and at least three wind turbine blades. Each wind turbine blade extends between a root end connected to the hub via a pitch mechanism, and a tip end. The wind turbine has at least three blade connecting members, each blade connecting member extending from a connection point on one wind turbine blade towards a connection point on a neighbouring wind turbine blade. The connection point on a given wind turbine blade is arranged at a distance from the root end and at a distance from the tip end of the wind turbine blade. Each wind turbine blade has a leading edge, a leading edge extension, and a blade shell defining a suction side and a pressure side around the blade. The leading edge extension extends forward of the leading edge, and the connection point of the respective wind turbine blade is located forward of the leading edge and adjacent the pressure side on the leading edge extension. Each wind turbine blade has a respective fairing extending over at least the leading edge extension, wherein the fairing has a profile which is twisted nose down with respect to a profile of the blade shell adjacent the fairing.

REINFORCEMENT SYSTEM FOR A TOWER OF A WIND TURBINE, TOWER OF A WIND TURBINE AND METHOD OF REINFORCING A TOWER OF A WIND TURBINE

NºPublicación:  EP4680818A1 21/01/2026
Solicitante: 
NORDEX ENERGY SPAIN SAU [ES]
Nordex Energy Spain S.A.U
CN_121079474_PA

Resumen de: MX2025010935A

The present invention relates to a reinforcement system for a tower (1) of a wind turbine that avoids the appearance or propagation of cracks or openings in the surface of a concrete element of the tower of the wind turbine once the tower is subjected to post-tensioning forces, exerting a radial compression force to the concrete element, wherein the invention also relates to a tower (1) of a wind turbine comprising at least one reinforcement system (2,3) and to a method of reinforcing a tower of a wind turbine.

TRANSPORT SYSTEM FOR A ROTOR BLADE OF A WIND TURBINE

NºPublicación:  EP4680857A1 21/01/2026
Solicitante: 
NORDEX ENERGY SPAIN SAU [ES]
Nordex Energy Spain, S.A.U
AU_2024236576_PA

Resumen de: AU2024236576A1

According to an embodiment, the transport system comprises a root support element (10) which is configured to be connected to the root end (31) of a rotor blade (3). Furthermore, the transport system comprises a clamping element (20) which is configured to clamp a section (32) of the rotor blade distant from the root end. The transport system enables the transport of a rotor blade for a wind turbine with the pressure side (33) of the rotor blade up when the root end of the rotor blade is connected to the root support element and when the section of the rotor blade is clamped in the clamping element.

TENDON FOR A TENSION LEG PLATFORM AND TENSION LEG PLATFORM INCLUDING SUCH TENDON

NºPublicación:  EP4680521A1 21/01/2026
Solicitante: 
CABIN AIR GROUP BV [NL]
Cabin Air Group B.V
CN_121100091_PA

Resumen de: AU2024234263A1

A tendon (224) for a tension leg platform (202), TLP, is provided. The TLP comprises a foundation (206), connectable to a bottom (208) of a body of water, and a buoyant hull (216). The tendon has a length, a proximal end (223), and a distal end (225). The tendon comprises a proximal end fitting at the proximal end and a distal end fitting at the distal end. The tendon is connectable with the proximal end fitting to the hull and with the distal end to the foundation to provide a pulling force on the hull. The length of the tendon is at least 300 meters. The tendon comprises basalt fibres for transferring the pulling force from the proximal end fitting to the distal end fitting.

SPREADER BEAM, CRANE AND VESSEL

NºPublicación:  EP4680560A1 21/01/2026
Solicitante: 
TEMPORARY WORKS DESIGN ENG B V [NL]
BARGE MASTER IP B V [NL]
Temporary Works Design Engineering B.V,
Barge Master IP B.V
WO_2024189076_PA

Resumen de: WO2024189076A1

The invention relates to a spreader beam (50) for distributing a lifting force of a hoisting crane (20) over a load (31) to be lifted. The spreader beam comprises at the first end (52a), a first lug (53a) for attachment to a first elongate hoisting assembly (54a); at the second end (52b), a second lug (53b) for attachment to a second elongate hoisting assembly (54b); a first mechanical linkage (57a) arranged at the first end of the spreader beam and having a first actuator (59a); and a second mechanical linkage (57b) arranged at the second end of the spreader beam and having a second actuator (59b). The first and second lugs are mounted to the first respectively second linkage. The first and second actuators are configured to act on the first respectively second linkage for moving the first respectively second lug relative to the beam. The first and second adjustment mechanisms are configured to be operative independently from each other.

USE OF HYDROXY SUBSTITUTED URONES AS CURE ACCELERATORS

NºPublicación:  EP4680659A1 21/01/2026
Solicitante: 
HEXCEL COMPOSITES LTD [GB]
Hexcel Composites Limited
GB_2628339_A

Resumen de: GB2628339A

An accelerator for the curing of resins comprising a urone compound containing at least 2 orthohydroxyphenyl urea units wherein the urea units are coupled via a divalent or multivalent bridging group consisting of a linear, branched or cyclo aliphatic hydrocarbon which is optionally hetero interrupted. Also disclosed is use of the accelerator as an accelerator for curatives for epoxy resins; a composition comprising the urone with an epoxy, a polyisocyanate and a phenolic resin. Further disclosed is a moulding material comprising the composition in combination with a fibrous reinforcement material; a prepreg comprising the moulding material; a stack of prepregs. Also disclosed is a process to produce an article comprising curing the prepreg; and a process for the production of wind turbine components, and aerospace components.

BEND STIFFENER ELEMENT, SUPPORT BODY AND STRUCTURE

NºPublicación:  EP4681302A1 21/01/2026
Solicitante: 
ADVANCED INNERGY LTD [GB]
Advanced Innergy Ltd
CN_121175893_PA

Resumen de: WO2024194615A1

A method and apparatus for locating an elongate flexible member at a desired location with respect to an aperture in a wall of a structure are disclosed. The apparatus comprises: a support body comprising a through passageway that extends through the support body from a first end of the support body to a further end of the support body; and a bend stiffener element securable at the first end; wherein a longitudinal axis of the bend stiffener element, for at least a portion of a whole length of the bend stiffener element, is curved.

一种风机螺栓松动监测装置

NºPublicación:  CN121363514A 20/01/2026
Solicitante: 
中国能源建设集团山西电力建设有限公司山西电建华鼎机械工程有限公司
CN_121363514_PA

Resumen de: CN121363514A

本发明提供了一种风机螺栓松动监测装置。该一种风机螺栓松动监测装置包括螺栓、快速安装组件、监测组件、预警显示组件、自锁组件和远程提醒组件,快速安装组件用于快速对监测装置进行安装,监测组件用于检测螺栓的位移情况,预警显示组件用于实现显示螺栓的连接状态,自锁组件用于锁定预警显示组件的状态,远程提醒组件设置在预警显示组件上,且用于远程提醒螺栓的状态,本发明的一种风机螺栓松动监测装置通过各个结构的设置实现对螺栓松动情况的实时监测,降低了事故风险,同时,自锁组件避免了因螺栓短暂归位而导致遗漏风险,从而大大提高了对螺栓的运维效率。

一种风电场的辅助决策方法、装置、电子设备及介质

NºPublicación:  CN121365731A 20/01/2026
Solicitante: 
运达能源科技集团股份有限公司
CN_121365731_PA

Resumen de: CN121365731A

本发明公开了一种风电场的辅助决策方法、装置、电子设备及介质,涉及人工智能与风电运维技术领域,本方案通过实时获取风电场的多源异构信息,并将其转换为结构化的Markdown格式文档,以从风电领域知识库与案例库中提取对应的知识片段,最后将知识片段拼接为提示模板并输入预训练大语言模型中,即可得到预训练大语言模型输出的辅助决策内容,相比于传统依赖人工的经验,更加准确,且依靠风电领域知识库与案例库和预训练大语言模型,最终输出的辅助决策内容更加贴合风电场的实际问题,错误率更低,效率更高。

一种风电塔筒的扰流机构

NºPublicación:  CN223814131U 20/01/2026
Solicitante: 
扬州丰盛机电有限公司
CN_223814131_U

Resumen de: CN223814131U

本实用新型属于扰流机构领域,具体涉及一种风电塔筒的扰流机构,包括塔筒,所述塔筒的外侧转动连接有扰流条,所述塔筒的外侧下部通过轴承连接有转动环,所述塔筒的外侧下部固定连接有防护罩,所述防护罩的内部通过轴承安装有齿轮,所述转动环的外侧开设有多个呈环形分布的齿槽。本实用新型通过在塔筒的外侧加设转动环、驱动电机和连接座等结构,在风力较大时,可以通过驱动电机带动转动环进行转动,转动环在转动的过程中可以同时带动三根扰流条在塔筒的外侧表面进行转动,扰流条在风力吹拂在表面后可以对气流进行切割扰动,从而可以有效的提升扰动混乱程度,可以有效的提升扰流强度,提升塔筒的安全性。

野外作业电源车的发电储能集成装置

NºPublicación:  CN223816010U 20/01/2026
Solicitante: 
苏州江南航天机电工业有限公司
CN_223816010_U

Resumen de: CN223816010U

本实用新型涉及一种野外作业电源车的发电储能集成装置,包括方舱、发电模组、储能模组和集成框架,方舱固设于电源车的载车上;发电模组包括柴油发电模组和风电模组,储能模组、柴油发电模组和风电模组设置于集成框架内,集成框架设置于方舱内的底板上,柴油发电模组和风电模组分别与储能模组连接;风电模组包括底座、伸缩杆和风扇发电部,底座固设于方舱内,伸缩杆的两端分别连接底座和风扇发电部,伸缩杆沿方舱的高度方向设置,方舱的顶部设置有容许伸缩杆和风扇发电部进出的开口。本实用新型中的储能模组、柴油发电模组和风电模组集成设置于集成框架内,集成框架固定在方舱内,因集成程度高,因而利于安装和测试,节约了人力和时间。

一种风力发电机塔筒底座锚板孔定位装置

NºPublicación:  CN223814130U 20/01/2026
Solicitante: 
青岛诚兴新能源环保科技有限公司
CN_223814130_U

Resumen de: CN223814130U

本实用新型提供一种风力发电机塔筒底座锚板孔定位装置,包括:上壳、以及活动槽,所述上壳内侧设有用于对内定位座进行固定限位的上固定环,所述上固定环内侧设有用于对风力发电机塔筒底座进行定位的内定位座,所述内定位座上端设有若干组用于与活动座进行活动限位嵌合的安装嵌座,所述安装嵌座上端设有用于调节定位位置的活动座,与现有技术相比,本实用新型具有如下的有益效果:通过使用夹持柱来对风力发电机塔筒底座进行多面夹持,通过使用内嵌座来对风力发电机塔筒底座底部的内径进行夹持调节,通过使用安装嵌座以及活动座来便于工作人员确定夹持角度、夹持件数量以及多面稳定效果,通过使用若干组活动栓来对夹持柱位置进行限定。

一种免电池GPS定位器

NºPublicación:  CN223815438U 20/01/2026
Solicitante: 
上海钛仕科技有限公司
CN_223815438_U

Resumen de: CN223815438U

本实用新型提出一种免电池GPS定位器,包括导风通道S1、微型叶轮S2、微型发电机S3、微电能采集存储单元和GPS及无线通信单元;其中微型叶轮S2和微型发电机S3之间通过金属轴承连接,导风通道S1外形特征是上下表面平整,两侧呈流线型收窄,入口横截面是矩形,出口收缩为直径为圆形。所述定位器进一步包括一个出风引导结构,包裹在所述金属轴承和微型发电机S3外围,其内层通过支撑结构将微型发电机S3包裹固定在中间,内外层之间为中空结构,用于引导空气流出,出风引导通道的横截面为流线型逐渐放大结构。

一种风电设备专用降温风机

NºPublicación:  CN223814129U 20/01/2026
Solicitante: 
山东德鼓风机有限公司
CN_223814129_U

Resumen de: CN223814129U

本实用新型涉及风力发电技术领域,公开了一种风电设备专用降温风机,包括基座,所述基座顶部固定连接有发电机,所述发电机输出端固定连接有传动轴,所述传动轴外壁固定连接有叶片,所述发电机侧壁固定连接有固定块,所述固定块侧壁固定连接有固定框,所述固定框内部设置有固定组件;所述固定组件包括夹块,所述夹块转动连接在所述固定框内部,所述夹块侧壁固定连接有拉框件。本实用新型中,通过降温机边框对夹块进行挤压,使得夹块在固定框内部转动同时压缩弹簧一,从而达到了将风电设备的降温风机进行固定的效果,解决了降温风机安装到风电设备上难以拆卸的问题,提高了降温风机的适用性。

利用压缩空气平抑功率波动的风力发电装置及其控制方法

NºPublicación:  CN121363509A 20/01/2026
Solicitante: 
明阳智慧能源集团股份公司
CN_121363509_PA

Resumen de: CN121363509A

本发明公开了一种利用压缩空气平抑功率波动的风力发电装置及其控制方法,包括风轮、主轴、空压机、储能装置、流量调节装置、膨胀机、发电机和飞轮,所述空压机通过主轴与风轮同轴连接,所述储能装置与空压机连接,所述膨胀机与储能装置连接,所述发电机与膨胀机的输出轴连接,且储能装置配套设置有流量调节装置,通过流量调节装置调节储能装置传输至膨胀机的压缩空气流量,所述飞轮设置于膨胀机的输出轴上。本发明能够高效稳定地将风能转换为电能,减少能量损耗,稳定压缩空气释放压力,并有效解决热管理问题,从而实现风力发电的高效、稳定运行。

一种漂浮式风电塔架拉索一体化安装方法

NºPublicación:  CN121363512A 20/01/2026
Solicitante: 
明阳智慧能源集团股份公司
CN_121363512_PA

Resumen de: CN121363512A

本发明公开了一种漂浮式风电塔架拉索一体化安装方法,包括步骤,S1、组装底段塔架、漂浮式风电的浮式基础和多个浮筒;S2、搭建主操作平台和辅助操作平台,分别设置主、辅助导向装置以及主、辅助张紧装置;S3、通过双机抬吊方式将两个斜塔依次移动至底段塔架的左右两侧;S4、完成两个斜塔与底段塔架顶端的铰接;S5、完成主拉索与斜塔和主张紧装置的连接以及辅助拉索与斜塔和辅助张紧装置的连接;S6、将两个斜塔、两个主拉索和两个辅助拉索同步提升至预设高度,完成底段塔架与斜塔的对接、两个主拉索以及两个辅助拉索的对接。本发明能够有效解决现有双机头风机塔架拉索安装施工周期长、难度大、施工效率低、高空作业时间长、成本高等问题。

一种基于人工智能算法的区间化风机偏航优化方法

NºPublicación:  CN121363506A 20/01/2026
Solicitante: 
国电投南通新能源有限公司国家电投集团江苏电力有限公司
CN_121363506_A

Resumen de: CN121363506A

本发明公开了一种基于人工智能算法的区间化风机偏航优化方法,包括以下步骤:S1、对各个与风机偏航相关的传感器和通信硬件进行设置并校准,对风电场运行监测系统进行建立处理,集成传感器数据采集、传输与存储模块,本发明的有益效果是:根据风速、风向进行联合分区划分处理,形成多个优化子区间,并针对每个子区间统计历史数据中不同风向的频率,结合风机历史功率输出数据,分析偏航角调整对功率的影响,进而计算每个子区间的最佳偏航角,这种精细化的分区和计算方式,能够使风机在不同风况下准确调整偏航角,更有效地捕捉风能,从而提高发电效率。

一种风机叶片叶根夹紧机构

NºPublicación:  CN121363572A 20/01/2026
Solicitante: 
惠阳航空螺旋桨有限责任公司
CN_121363572_PA

Resumen de: CN121363572A

本发明涉及夹紧机构技术领域,且公开了一种风机叶片叶根夹紧机构,包括上、下卡箍,二者连接处装压紧板,压紧板间旋接压紧螺栓,构成稳固安装基座;吊挂螺栓与连接螺栓设于上、下卡箍表面,吊挂螺栓表面旋接锁紧螺母,其输出端经旋转轴装抱紧件,抱紧件内壁有弹簧垫圈,可增强对叶片的抱紧力度,减少调角后叶片偏移,连接螺栓输出端经旋转轴装调节箍;限位块设于上、下卡箍表面,吊挂螺栓与连接螺栓均贯穿限位块,限位块表面装安装板,安装板贯穿限位块装有限位箍,调节时限位块可限制二者位移幅度,避免带动其他已调节部件变动,实现叶片角度独立调节,提高调角效率,保障叶片角度稳定性和一致性,避免重复调角。

与风力涡轮机机舱相关的改进

NºPublicación:  CN121368677A 20/01/2026
Solicitante: 
维斯塔斯风力系统有限公司
CN_121368677_PA

Resumen de: WO2025002521A1

A wind turbine nacelle having a base frame comprising a nacelle mounting ring including a mounting face adapted to be mountable to a wind turbine tower. The nacelle mounting ring has an open central aperture that, in use, conjoins an interior volume of the nacelle and an interior volume of the tower, wherein the mounting face defines a mounting plane. The wind turbine nacelle includes at least one electrical cabinet that is movably coupled, either directly or indirectly, to the base frame at a coupling point or, more simply, 'coupling', to move between a first and a second position. The coupling point is located within a cylindrical volume defined by and concentric with a diameter of the nacelle mounting ring, and which extends upwards from the mounting plane by a perpendicular distance corresponding to 80% of the diameter of the nacelle mounting ring and which extends downwards from the mounting plane by a perpendicular distance corresponding to 20% of the diameter of the nacelle mounting ring.

一种用于新能源风力发电机的状态监测方法及装置

NºPublicación:  CN121363518A 20/01/2026
Solicitante: 
华电电力科学研究院有限公司
CN_121363518_PA

Resumen de: CN121363518A

本发明涉及风力发电技术领域,公开了一种用于新能源风力发电机的状态监测方法及装置,本申请通过分析声波在叶片材料中的传播时延变化,建立了声速衰减与结冰厚度的直接物理关联,通过计算不同叶片区段(叶尖、叶中、叶根)的时延梯度比值,利用声波传播路径差异的空间特性,直接推导出结冰发生的轴向位置。相较于传统基于温度阈值或振动幅值的监测手段,声波时延对材料边界层的微观变化极为敏感,能够捕捉结冰初期形成的微小结构改变。

风筝系统和用于操作风筝系统的方法

NºPublicación:  CN121368557A 20/01/2026
Solicitante: 
天帆集团股份有限公司
CN_121368557_PA

Resumen de: AU2024276287A1

A kite system comprising a kite (14), comprising a gondola (25) and comprising a line tree (24), wherein the kite (14) is joined to the gondola (25) by means of the line tree (24). The line tree (24) comprises a branching block (27, 28). The branching block (27, 28) is connected to the gondola (25) by means of a control cable (35, 36). The line tree (24) comprises a first cable section (48), which extends between the branching block (27, 28) and a first attachment point (61) of the kite (14). The line tree (24) comprises a second cable section (49), which extends between the branching block (27, 28) and a second attachment point (62) of the kite (14). The length of the control cable (35, 36) between the gondola (25) and the branching block (27, 28) is changed by a control mechanism (39). The length of the first cable section (48) between the branching block (27, 28) and the first attachment point (61) is changed by a trimming mechanism (40). The invention also relates to a method for operating a kite system.

基于转矩转速协同的风力发电机转子翻身驱动控制方法

NºPublicación:  CN121363508A 20/01/2026
Solicitante: 
西安辰安电气有限公司
CN_121363508_PA

Resumen de: CN121363508A

本发明涉及风力发电机驱动控制技术领域,公开了一种基于转矩转速协同的风力发电机转子翻身驱动控制方法,包括:在作业前控制电机执行正反向准静态微动,采集平均电磁转矩;利用转矩算术和与差分离纯重力与摩擦分量,修正重力模型增益并配置摩擦补偿;结合实时角度计算前馈转矩,叠加摩擦补偿与速度环反馈生成电流指令;在负载转矩与转速同向时抑制积分分量,本发明利用物理对称性解耦重力与摩擦,消除模型参数误差,避免变极性负载过死点时的积分滞后与转速失控隐患,确保百吨级转子翻身过程的平稳与安全。

一种高稳定性海洋风电浮式船舶结构

NºPublicación:  CN121361549A 20/01/2026
Solicitante: 
南通驰鼎海洋科技有限公司
CN_121361549_PA

Resumen de: CN121361549A

本发明公开了一种高稳定性海洋风电浮式船舶结构,涉及船舶技术领域;为了解决稳定性问题;具体包括船身、搭载于船身顶部的风力发电机构以及设置于船身的平衡机构,所述平衡机构包括对称设置于船身底部的两个气囊,气囊的顶部固定且连通有通气管,对置的两个所述通气管通过调压组件连接,且所述船身的中心处底部通过船锚连接于海底。本发明通过设置平衡机构,首先利用两个对置的气囊为船身提供浮力,其次当风力发电机构受力对船身施加扭转力时,能通过对电磁铁通入电流的控制来实现对两个气囊的充气和吸气功能,最后通过两个气囊对船身支撑具有浮力差的特点提供反向扭力来平衡扭力,从而保证了船身的稳定,增加了装置的可靠性。

一种折合式风力发电设备

NºPublicación:  CN121363511A 20/01/2026
Solicitante: 
河北辉鸿电气科技有限公司
CN_121363511_PA

Resumen de: CN121363511A

本发明公开了一种折合式风力发电设备,涉及折合式风力发电设备技术领域,包括调节风扇装置,调节风扇装置包括发电机,发电机自由端固定安装有圆环一,圆环一圆周面固定安装有转动件一,转动件一圆周面转动安装有风扇叶片,风扇叶片侧面固定安装有转动件二,人工调节发电机转动,发电机以转动件四为圆心转动,发电机带动圆环一、转动件一、风扇叶片、转动件二、圆环二、转动件三、传动板转动,转动到合适角度后卡扣卡住防止发电机转动,拨动细杆,此时没有细杆三角块限位后圆环二在弹簧一作用下滑动,操作便捷,需发电时人工调节发电机,经转动件三、传动板等联动使风扇叶片展开,借助风力发电,仅需人工调节和组弹簧即可完成核心操作。

鱼塘风光互补发电增氧机

NºPublicación:  CN121359703A 20/01/2026
Solicitante: 
张浩轩
CN_121359703_PA

Resumen de: CN121359703A

本发明名称为鱼塘风光互补发电增氧机。属于渔业机械技术领域。它主要是解决现有鱼塘增氧机存在需要接电源、耗电量大、增氧效果差和容易伤鱼的问题。它的主要特征是:包括风光互补发电装置、蓄电池、电机、连杆、偏心轮、空压机和储气罐;电机、偏心轮和空压机固定于储气罐的上方;连杆连接于偏心轮与空压机之间;电机与偏心轮驱动连接;空压机的底部设有排气阀,排气阀与储气罐之间通过导管连接;风光互补发电装置用导线与蓄电池接通,蓄电池与电机之间用导线接通;储气罐设有排气口,排气口与排气管接通。本发明具有可节省能源、降低养鱼成本、提高增氧效果、鱼不受增氧机惊吓的特点,主要用于鱼塘增氧。

用于行星传动装置的传动轴

NºPublicación:  CN121368690A 20/01/2026
Solicitante: 
弗兰德有限公司
CN_121368690_PA

Resumen de: WO2024213479A1

The invention relates to a transmission shaft (32) for a planetary transmission, having a first coupling point (30) for introducing a torque and a second coupling point (52) for outputting the torque, wherein a path of a torque flow extending from the first coupling point to the second coupling point is formed and the axial portions of the path along which the torque flow flows are greater than an axial distance between the first coupling point and the second coupling point, wherein a freely oscillating shaft end is formed in a common axial subregion in which the torque flow flows on different radii in opposite axial directions. Due to the extended path of the torque flow (54), the stiffness and the natural frequency of an oscillatory overall system having the transmission shaft (32) can be reduced, thereby allowing disruptive oscillations in a planetary transmission to be reduced.

一种多风机叶片风机头的风力发电装置

NºPublicación:  CN121363510A 20/01/2026
Solicitante: 
河北华创九维机电设备有限公司
CN_121363510_PA

Resumen de: CN121363510A

本发明公开了一种多风机叶片风机头的风力发电装置,涉及风力发电技术领域。该多风机叶片风机头的风力发电装置,包括:风力发电仓,所述风力发电仓的内部装配有用于进行风力发电的发电机组,所述风力发电仓的底部装配有用于支撑的底座;多组叶片,所述多组叶片具有倾角且装配在风力发电仓的侧面位置。该多风机叶片风机头的风力发电装置,风力较大时,多组叶片快速转动,带动通过螺栓装配在多组叶片输出端的液压仓一快速转动,配合液压仓二、弧形弹性伸缩杆、滑动块、挤压弧杆、受力杆一、顶杆、弹簧二、缓冲仓、弹簧一、缓冲杆、缓冲板和橡胶块,即可在该情况下进行相应的缓冲操作,降低造成损坏的可能性。

一种续航能力强的对讲机及其方法

NºPublicación:  CN121367507A 20/01/2026
Solicitante: 
泉州亨鹭达电子科技有限公司
CN_121367507_PA

Resumen de: CN121367507A

本发明属于对讲机技术领域,尤其是一种续航能力强的对讲机及其方法,针对现有对讲机续航能力差,现提出以下方案,包括对讲机本体,所述对讲机本体的一侧设置有充电宝本体,充电宝本体上设置有插口,此插口可进行充电和放电两种功能,对讲机本体的一侧设置有佩戴夹,佩戴夹位于充电宝本体的正上方,对讲机本体的两侧相对设置有快速拆装组件。本发明公开的一种续航能力强的对讲机及其方法具有利用发电续航组件中通过驱动风扇的风力发电和手摇杆的人力发电的相结合,从而满足在不同情况下对讲机本体的充电需求,极大提高续航能力的同时,保证工作通讯的正常和协调效率,提高了团队应急响应能力的效果。

一种风机变桨控制方法及系统

NºPublicación:  CN121363507A 20/01/2026
Solicitante: 
大唐平阴清洁能源开发有限公司
CN_121363507_A

Resumen de: CN121363507A

本发明公开了一种风机变桨控制方法及系统,涉及风力发电技术领域;获取目标区域内各风机的运行功率和运行时间得到运行数据集,对运行数据进行聚类得到运行异常参数;获取目标地区的环境数据并结合运行异常参数得到风机变化参数;根据风机变化参数对目标风机进行磨损判断,若目标风机磨损异常则进行变桨控制。对运行数据进行聚类分析,快速识别运行异常参数,为风机的健康状态提供初步诊断,结合环境数据计算风机变化参数,使异常判断更加精准且贴近实际运行环境,基于风机变化参数进行磨损判断,并进行变桨控制优化风机运行状态。可以有效预防风机故障,延长设备使用寿命,还能优化风机运行效率,提升风电场的整体性能和可靠性。

一种叶片同步吊装设备

NºPublicación:  CN121361725A 20/01/2026
Solicitante: 
中国电建集团贵州工程有限公司
CN_121361725_PA

Resumen de: CN121361725A

本发明涉及风力发电技术领域,尤其是一种叶片同步吊装设备,包括:连接体以及固定于所述连接体下方的框架;在所述框架的内部滑动连接有两个臂节,两个所述臂节之间安装有同步驱动组件;其中,在所述臂节的远端设置有两个检测调节机构,两个所述检测调节机构用于对叶片上的绑带进行升、降,本发明中通过采用在两个臂节的端部采用检测调节机构的设计,在连接叶片上的绑带时,可由检测调节机构对两端的绑带的受力值进行检测,如此可保证两个臂节能够同步的对叶片进行稳定性受力提升,以确保叶片的吊装稳定性。

故障处理方法及装置、设备、存储介质、程序产品

NºPublicación:  CN121363515A 20/01/2026
Solicitante: 
远景能源有限公司
CN_121363515_PA

Resumen de: CN121363515A

本申请涉及风力发电技术领域,公开一种故障处理方法,包括:在风力发电机发生故障时获取故障信息,解析故障信息确定故障的风险类型。根据故障的风险类型,判断风力发电机是否满足复位条件,并在风力发电机满足复位条件时,向风力发电机下发复位指令,以使风力发电机执行复位指令恢复运行。方法中,在风力发电机发生故障时,可以根据故障的风险,选择是否复位风力发电机,从而减少风力发电机复位后故障重复发生的情况,避免引发安全事故,以保证风力发电机的安全性。本申请还公开一种故障处理装置及设备、存储介质、程序产品。

一种浮体结构、海上发电风机及其制作安装方法

NºPublicación:  CN121361556A 20/01/2026
Solicitante: 
中国华电科工集团有限公司华电中光新能源技术有限公司
CN_121361556_PA

Resumen de: CN121361556A

本发明公开了一种浮体结构、海上发电风机及其制作安装方法。其中,海上发电风机的制作安装方法包括步骤:将若干个钢管一对一地穿过第二固定件的多个安装通孔,采用螺栓连接法兰板与第二固定件;将若干个钢管的底部一对一地插入至第三固定件的多个安装孔中,采用螺栓连接法兰板与第三固定件;将若干个钢管的顶部一对一地插入至第一固定件的多个安装孔中,采用螺栓连接法兰板与第一固定件,以制作一组浮体组合。本发明在保证浮体强度的前提下,有效简化了浮体结构,降低了安装制作难度,降低了制造成本。此外,还可以有效提高风机高度,避免浮体结构连接件全部处于海平面以下,也可避免风机叶片与海面距离过近,大幅减少了风机防腐成本。

一种基于流致晃动的压电-摩擦电混合发电装置及方法

NºPublicación:  CN121367416A 20/01/2026
Solicitante: 
上海大学
CN_121367416_PA

Resumen de: CN121367416A

本发明公开了一种基于流致晃动的压电‑摩擦电混合发电装置及方法,本装置包括流致晃动模块,所述流致晃动模块通过包括底座,所述底座上设有可沿底座转动的转动杆,所述转动杆上设有悬臂梁,所述悬臂梁的内端设于转动杆上,所述悬臂梁上设有压电模块,所述压电模块包括压电片,所述压电片连接有第一收集电路;所述悬臂梁的外端设有固‑液摩擦纳米发电模块,所述固‑液摩擦纳米发电模块包括容体,所述容体内设有摩擦液、摩擦层和电极,所述电极连接有第二收集电路。

由较小的风力涡轮机组成的风力涡轮机

NºPublicación:  CN121368675A 20/01/2026
Solicitante: 
萨沙·阿兰杰洛维奇
CN_121368675_PA

Resumen de: RS20230145A1

A wind turbine composed of a series of smaller wind turbines comprises a number of smaller wind turbines (2) placed in a structure that as a whole forms a larger wind turbine. The wind that enters this structure encounters smaller wind turbines (2). The entire structure resembles a post-and-beam structure for a single building, and it can be covered with wire on the outside to prevent birds or animals from getting inside. In this way, the wind enters the cage where a series of wind turbines await it, with the help of which its kinetic energy is converted into electrical energy, so it resembles a windmill cage.

用于维护和/或安装浮动式海上风力涡轮机塔架的方法

NºPublicación:  CN121368676A 20/01/2026
Solicitante: 
解决风力服务有限公司
CN_121368676_PA

Resumen de: WO2024256518A1

The invention relates to a method for the maintenance of an floating offshore structure (1), said structure comprising a submersible hull (3), and wherein said method comprises the use of an auxiliary vessel (7) comprising at least one floating element (8) in which the relative operating depth between said submersible hull (3) and the auxiliary vessel (7) is adjusted until the auxiliary vessel (7) is in contact with the hull (3) and is supported or hangs thereon through bearing and/or hanging points (13, 13') resting on/from support points (14), the auxiliary vessel (7) and the hull (3) being integrally coupled. Advantageously, said integral coupling allows performing maintenance, installation and/or repair operations of the offshore structure (1) safely and efficiently, both for maintenance personnel and for the systems themselves involved in the mentioned operations.

适用于风机塔筒的抑振装置及风力发电机组

NºPublicación:  CN121363517A 20/01/2026
Solicitante: 
浙江华东新能科技有限公司
CN_121363517_PA

Resumen de: CN121363517A

本发明涉及风力发电技术领域,公开了适用于风机塔筒的抑振装置及风力发电机组,包括:支撑机构,适于与塔筒连接;功能平台,设置于支撑机构的上方;阻尼结构,连接于支撑机构和功能平台之间;弹性结构,连接于功能平台的外周壁和塔筒的内壁之间。本发明抑振装置形成调谐质量阻尼系统,由功能平台提供系统质量、弹性结构提供系统刚度、阻尼结构提供系统阻尼,通过调整功能平台的质量以及弹性结构的刚度,实现抑振装置自振频率与塔筒自振频率接近,通过阻尼结构实现耗能,实现塔筒振动的抑制作用;使用塔筒的功能平台用作结构抑振控制措施,无需额外设置平台用于安装各种抑振装置,无需改变塔筒原有整体布置方案,提高抑振装置的适用性和经济性。

一种成对筋板的风电机组转换装置

NºPublicación:  CN121363513A 20/01/2026
Solicitante: 
浙江华东新能科技有限公司
CN_121363513_PA

Resumen de: CN121363513A

本发明公开了一种成对筋板的风电机组转换装置,包括连接筒,连接筒连接钢塔筒段和混凝土塔筒段,提供转换支撑功能,连接筒的内部同轴设置有第一锚固法兰,第一锚固法兰上沿周向间隔均布有多个第一开孔,第一开孔用于供钢绞线穿过进行张拉;第一锚固法兰沿轴向的相对下端面设置有多个第一筋板,第一筋板焊接固定于连接筒的内壁面;第一锚固法兰沿轴向的相对上端面设置有多个第二筋板,第二筋板焊接固定于连接筒的内壁面;多个第一筋板和多个第二筋板沿周向依次交替间隔均布,第一锚固法兰位于每个第一筋板和与该第一筋板相邻的第二筋板之间的部分设置有一个第一开孔,本发明实现无需扩大连接筒的内径尺寸即可显著增加钢绞线的布置数量。

风电机状态实时监测与诊断方法、系统、设备及介质

NºPublicación:  CN121363516A 20/01/2026
Solicitante: 
华能大庆让胡路区清洁能源有限公司
CN_121363516_PA

Resumen de: CN121363516A

本申请提供了一种风电机状态实时监测与诊断方法、系统、设备及介质,该方法包括:通过分布式监测网络实时采集风电机组关键部件的状态参数;对数据进行清洗、对齐与特征提取,并构建可视化监测界面;基于提取的特征构建整机与子系统层级的预警模型,实现故障自动识别与定位;根据故障类型自动匹配预置的故障处理方案。本申请通过多源数据融合、深度学习模型与故障树推理相结合,显著提升了故障诊断的准确率与响应速度,实现了风电机组状态的实时监测、智能诊断与运维决策支持,有效降低运维成本与非计划停机时间。

一种增压节能式离心风机

NºPublicación:  CN121363542A 20/01/2026
Solicitante: 
浙江欧盾风机有限公司
CN_121363542_PA

Resumen de: CN121363542A

本发明涉及气体机械技术领域,公开了一种增压节能式离心风机,包括限位环,所述限位环的内部固定连接有驱动电机,所述驱动电机的输出端固定设置有叶轮架,所述叶轮架的内部设置有扇叶,所述叶轮架的外壁设置有保护组件和传动组件,所述传动组件的外壁固定连接有摩擦片,所述摩擦片的外壁设置有圆齿轮,所述圆齿轮的齿端啮合连接有环形齿条,所述环形齿条的外壁固定连接有连接框。通过驱动电机带动叶轮架与第一锥齿轮、第二锥齿轮的联动设计,结合摩擦片、圆齿轮和环形齿条的机械传动,实现了进风管进风口大小的自动调节,可根据叶轮转速实时调整导流板的开合,优化进风量和风压,有效降低湍流损失,提高风机工作效率和性能。

一种集成风光电热降碳的燃煤机组低碳优化系统

NºPublicación:  CN121363461A 20/01/2026
Solicitante: 
西安热工研究院有限公司西安西热节能技术有限公司
CN_121363461_PA

Resumen de: CN121363461A

本发明公开了一种集成风光电热降碳的燃煤机组低碳优化系统,包括燃煤发电子系统、风力发电子系统、光伏发电子系统及风光电热降碳子系统,其中,风力发电子系统的输出端及光伏发电子系统的输出端与风光电热降碳子系统的电源接口相连接,风光电热降碳子系统的出口与燃煤发电子系统相连接,该系统能够实现深度清洁降碳。

一种转矩震荡的抑制方法、装置、系统、设备及介质

NºPublicación:  CN121367425A 20/01/2026
Solicitante: 
维谛新能源有限公司
CN_121367425_PA

Resumen de: CN121367425A

本发明公开一种转矩震荡的抑制方法、装置、系统、设备及介质,用以在抑制风力发电设备的转矩震荡,提高风力发电设备的运行稳定性。其中,所述方法包括:获取风力发电设备中电机的转速信号;从所述转速信号中提取转速波动信号;基于预先设置的调节系数和所述转速波动信号,确定转矩调节值,并利用所述转矩调节值调节所述电机的转矩。

一种集三种发电方法为一体机械的风光一体发电机

NºPublicación:  CN121367436A 20/01/2026
Solicitante: 
南昌市周静新能源有限公司
CN_121367436_PA

Resumen de: CN121367436A

一种集三种发电方法为一体机械的风光一体发电机。本发明专利申请是集风力发电方法的机械设备、太阳能光伏发电方法的机械设备、电‑电发电方法的机械设备为一种集三种发电方法为一体机械的风光一体发电机。本发明独创的一体机械是为解决风力发电受自然条件限制,存在不稳定性缺陷问题。为实现风力发电为主、光伏发电为辅共存于一体机械的目标。采用风力发电方法为主、光伏发电方法为辅、电‑电发电方法为助的独创自主设计方法、创新结构技术方案、自有制造工艺流程的自主制造可再生新型清洁能源发电设备,为未来风力发电成为主流能源、全民发电、终结煤电三个技术预见的实现提供可再生风力发电为主的清洁能源实用发电新设备。

一种双螺旋风力发电机矩阵风巢结构

NºPublicación:  CN121363504A 20/01/2026
Solicitante: 
矩阵汽车有限公司
CN_121363504_PA

Resumen de: CN121363504A

本发明属于风力发电机领域,尤其是一种双螺旋风力发电机矩阵风巢结构,针对现有面临单机成本高、空间利用率不足、低风速适应性弱等行业痛点的问题,现提出如下方案,其所述装置本体内设有集风组件,所述集风组件的数量为多个,且集风组件呈阵列布置,本发明通过增加集风组件,利用集风组件呈阵列布置,能够形成矩阵风巢结构,通过模块化、阵列化的布局逻辑,将双螺旋风力发电机作为核心单元,按照“成行成列”的复制摆放原则构建规模化发电系统。与传统单机分散式风电模式相比,本装置能够规避空间利用率不足、低风速适应性弱等行业痛点,满足使用的需求。

一种轮毂法兰锁紧装置

NºPublicación:  CN121363505A 20/01/2026
Solicitante: 
宁夏国运新能源股份有限公司中铁十六局集团第五工程有限公司
CN_121363505_PA

Resumen de: CN121363505A

本发明涉及风力发电机制动技术领域,且公开了一种轮毂法兰锁紧装置,包括风机轮毂,所述风机轮毂上环绕开设有部件孔,所述风机轮毂的一侧开设有前孔且另一侧开设有主轴孔,复位部安装在所述前孔内,主伞齿轮安装在所述复位部上,连携部安装在所述复位部内,锁止部设置在所述复位部上,限位部安装在所述复位部上,变桨部安装在部件孔内,驱动部安装在主轴孔内,所述复位部包括有前安装板,所述前安装板安装在前孔内壁,所述前安装板的一侧安装有电磁铁并转动连接有定位套,所述前安装板的另一侧安装有光伏板,采用叶片与轮毂机械结构耦合替代传统分区独立制动,解决了转速差异导致的制动不同步问题,降低制动冲击载荷。

一种环境空气监测装置

NºPublicación:  CN121364135A 20/01/2026
Solicitante: 
刘红艳
CN_121364135_PA

Resumen de: CN121364135A

本发明公开了一种环境空气监测装置,涉及空气监测技术领域。本发明包括检测盒、控制盒和支撑安装柱,检测盒上设有空气流动通道,检测盒在空气流动通道两侧壁内设有监测组件,监测组件包括多组颗粒物检测的颗粒监测组件和多组有毒气体检测的毒气体监测组件,控制盒内设有蓄电池腔和控制腔,蓄电池腔内蓄电池给控制腔内控制器供电,控制器与颗粒监测组件和毒气体监测组件电性连接,检测盒底部转动安装在支撑安装柱上。本发明检测盒自动旋转来适应风力方向,实现最佳进气,设置多种针对颗粒和特定有毒气体进行针对检测的监测组件,可以精准进行检测,解决了现有的检测数据精度不高,对于有毒气体没有针对进行监测等问题。

一种风电机变桨轴承组件

Nº publicación: CN223814132U 20/01/2026

Solicitante:

河北新天科创新能源技术有限公司

CN_223814132_U

Resumen de: CN223814132U

本实用新型涉及风机变桨技术领域,尤其为一种风电机变桨轴承组件,包括外侧环和内侧环,所述外侧环一侧设置有内侧环,所述外侧环和内侧环之间滚动连接有滚珠,所述滚珠的两侧均设置有缓冲组件,两侧的所述缓冲组件分别与外侧环和内侧环呈固定连接;所述滚珠的两侧均设置有弧形部,所述弧形部的外侧分别与外侧环和内侧环呈固定连接;本实用新型将传统的设置在外侧环和内侧环内部的左右分布的滚珠腔改变为上下分布的滚珠腔,此时在外侧环和内侧环发生来回颤动时,能有效减轻外侧环和内侧环与滚珠的作用力,有效保证轴承的正常使用寿命。

traducir