Ministerio de Industria, Turismo y Comercio LogoMinisterior
 

Alerta

Resultados 521 resultados
LastUpdate Última actualización 02/12/2025 [06:53:00]
pdfxls
Solicitudes publicadas en los últimos 15 días / Applications published in the last 15 days
previousPage Resultados 50 a 75 de 521 nextPage  

基于自适应邻域蚁群系统的多仓库多物流车路径规划方法

NºPublicación:  CN121032380A 28/11/2025
Solicitante: 
南京信息工程大学
CN_121032380_PA

Resumen de: CN121032380A

本发明公开了一种基于自适应邻域蚁群系统的多仓库多物流车路径规划方法,提出了基于历史演化信息的自适应仓库选择策略,自主为各物流车选择合适的仓库,达到优化仓库位置的目的,面向蚁群系统设计了基于自适应邻域的客户选择机制,有效降低了客户选择的复杂度;通过不断迭代优化,最终输出高质量高精度的多物流车服务路径,在降低所有物流车服务总成本的同时尽量均衡各物流车的服务成本。本发明通过蚁群优化算法进行求解,设计了自适应仓库选择策略、基于自适应邻域的客户选择机制,基于路径预估服务成本的蚂蚁选择技术和融合2‑opt的路径合并与分割策略,显著提升了路径规划方案的质量,同时大大缩短了构建规划方案所消耗的时间。

基于云平台智慧物流供应链管理数据分析系统

NºPublicación:  CN121032348A 28/11/2025
Solicitante: 
池州远航牛头山港务有限公司
CN_121032348_PA

Resumen de: CN121032348A

本发明公开了基于云平台智慧物流供应链管理数据分析系统,涉及智慧物流技术领域,包括供应链管理平台,所述供应链管理平台通信连接有如下模块,其中:数据采集处理模块,用于从供应链中的各环节采集物流资源数据,并对采集到的物流资源数据预处理;数字孪生仿真模块,用于构建供应链的数字孪生模型,对物流过程的实时动态仿真。本发明通过联邦学习训练的资源优化配置模型,结合数字孪生模拟的最优方案,对物流资源进行全局调度,并通过知识图谱识别货位分配中的潜在冲突,优化仓库空间利用率,全局视角的资源调配,突破了单一节点的优化局限,显著提升了车辆利用率、仓库空间利用率及设备利用率,降低了整体运营成本。

基于区块链的样本库全生命周期管理系统

NºPublicación:  CN121032391A 28/11/2025
Solicitante: 
天津市安定医院
CN_121032391_PA

Resumen de: CN121032391A

本发明公开了基于区块链的样本库全生命周期管理系统,涉及生物样本管理技术领域,包括样本管理模块,库存管理模块,数据分析模块,知识图谱模块,随访管理模块,预警模块,其中样本管理模块采用区块链记录的方式,确保数据不可篡改和可追溯性,知识图谱模块采用知识图谱的冷启动与渐进式构建方法。本发明通过区块链技术实现样本从入库到出库全过程的不可篡改记录,确保样本全生命周期的可追溯性,基于知识图谱,多维度数据整合,实现因果分析发现、样本质量预测、存储期质量预测、最佳方案推荐,为样本管理提供数据驱动的决策支持,适用于医疗机构、科研院所等需要对生物样本进行规范化、数字化管理的场景。

一种基于MES系统协同的任务调度方法

NºPublicación:  CN121032089A 28/11/2025
Solicitante: 
苏州坊徒信息科技有限公司
CN_121032089_PA

Resumen de: CN121032089A

本发明公开了一种基于MES系统协同的任务调度方法,属于任务调度技术领域。一种基于MES系统协同的任务调度方法,一种基于MES系统协同的任务调度方法,其特征在于,包括以下步骤:S1、生产数据采集与标准化处理;S2、生产资源状态感知与预测;S3、任务调度约束建模;S4、协同调度计算;S5、调度方案可视化与解释生成;S6、任务下发与执行反馈;S7、历史数据积累与调度策略优化。本发明基于实时采集的设备传感器数据、物料状态和人员排班信息,通过时间序列预测模型、贝叶斯模型和技能匹配模型,对生产资源状态进行预测。

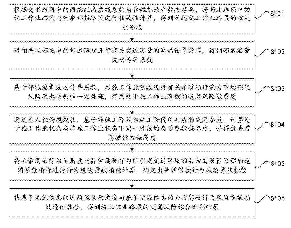
水产品冷链质量监测与追溯方法

NºPublicación:  CN121032370A 28/11/2025
Solicitante: 
浙江省海洋水产研究所浙江融创食品工业有限公司
CN_121032370_PA

Resumen de: CN121032370A

本申请涉及冷链运输领域,公开了水产品冷链质量监测与追溯方法,包括以下步骤:获取冷链运输中的多变量环境数据;基于所述多变量环境数据,构建冷链环境的动态耦合模型,用于表征环境变量之间的非线性动态关系;利用动态监测算法对冷链环境状态进行实时估计,并预测其未来变化;构建目标函数,依据冷链环境的动态变化优化冷链设备的运行参数;构建冷链环境与水产品质量之间的映射模型,根据环境历史变化动态评估水产品的质量指标;基于所述评估结果生成追溯报告,其中包括冷链环境的动态记录和水产品质量变化曲线。本发明可以实现冷链运输全过程的动态监测、质量追溯及系统优化,提高冷链环境的稳定性和水产品质量保障能力。

Method for handling logs and log marking tool for use in such a method

NºPublicación:  NZ761211A 28/11/2025
Solicitante: 
SOERVIK BENGT
S\u00D6RVIK Bengt
ES_2972623_T3

Resumen de: NZ761211A

A method for handling logs, wherein the method comprises the following steps: -retrieving or generating a unique code at a first moment; -establishing, by means of a position determining device, position information as to the geographical position of a portable, hand-held log marking tool (1) at said first moment; -applying the code as a corresponding code marking on a log by means of the log marking tool at a second moment and automatically establishing a time value representing the time elapsed between said first moment and said second moment; -comparing said time value with a predetermined time threshold value; and -storing the code as an authenticated code in a database associated to the position information when said time value is smaller than the time threshold value. The invention also relates to a log marking tool(1) for use in such a method.

面向供应链全链路的物流资源优化与匹配方法及系统

NºPublicación:  CN121032362A 28/11/2025
Solicitante: 
上海贩厘科技有限公司
CN_121032362_PA

Resumen de: CN121032362A

本发明涉及资源优化领域,揭露了一种面向供应链全链路的物流资源优化与匹配方法及系统,所述方法包括:根据目标供应链的全链路多源数据生成多维物流状态特征向量,根据模糊推理规则和模糊权重体系构建多目标优化模型,对多维物流状态特征向量进行初步匹配度分析,利用根据综合匹配评分生成的初步物流资源分配方案,对目标供应链进行资源分配,根据实际性能参数值的性能误差值,对模糊权重体系进行权重在线学习与动态自适应调整,得到目标匹配权重体系,对初步物流资源分配方案进行优化,并对目标供应链的物流资源进行匹配,得到目标资源匹配结果。本发明在供应链全链路的动态场景下,可以实现对多目标权衡关系的实时学习与模糊权重的自适应更新。

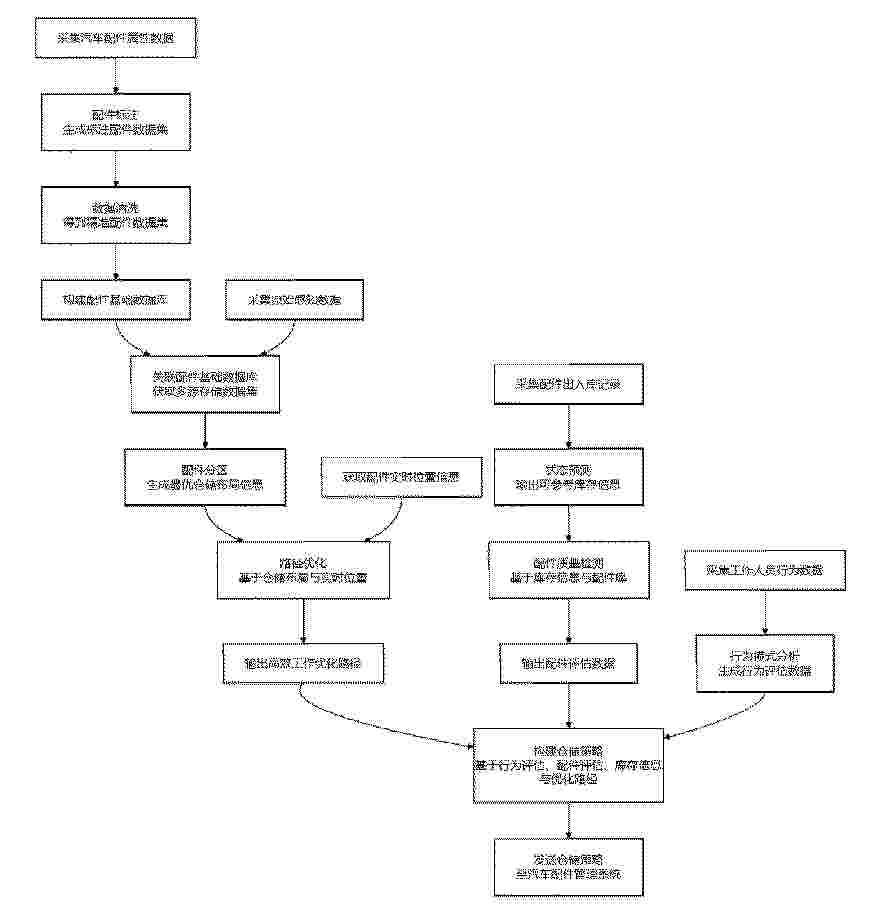
一种针对燃气阀门零件的智能仓储货位分配方法

NºPublicación:  CN121032395A 28/11/2025
Solicitante: 
四川轻化工大学自贡泰威尔阀门制造有限公司
CN_121032395_PA

Resumen de: CN121032395A

本发明公开了一种针对燃气阀门零件的智能仓储货位分配方法,属于仓储规划技术领域,包括:基于燃气阀门零件的立体仓库货架布局,构建多目标货位分配优化模型;确定多目标货位分配优化模型中各目标函数的权重系数;利用改进菌丝生长优化算法求解各目标函数对应的货位分配最优解;结合各目标函数的权重系数及其对应的货位分配最优解,构建多目标评价函数,并通过改进菌丝生长优化算法对其求解,获得最优货位分配方案。本发明开发了IFGO算法进行货位分配,结合构建的目标函数实现货位分配目标优化,可以有效地避免算法过早收敛,使得种群中能保持更多的多样性,从而有助于找到更具创新性的货位分配方案。

一种农资平台的智能仓储管理系统及方法

NºPublicación:  CN121032393A 28/11/2025
Solicitante: 
广州市广农数链信息科技有限公司
CN_121032393_PA

Resumen de: CN121032393A

本发明涉及物流管理技术领域,尤其涉及一种农资平台的智能仓储管理系统及方法。该系统通过信息采集模块采集仓库中的存储信息;通过模型构建模块根据存储信息构建与存储信息存在映射关系孪生模型,根据入库信息和出库信息更新孪生模型中的存储数据;通过目标构建模块基于入库信息和出库信息生成包括若干时间节点和目标存储量的目标存储计划;统计模块基于孪生模型能够周期性地统计仓库中货物的累计存储量;分析模块基于累积存储量和目标存储量的比对判定货物存储过程是否符合标准,以及在不符合标准生成对应的指令;调节模块根据指令优化仓储管理系统中的相关参数以提高货物在存储过程中的存储效率,从而提高仓储管理效率。

一种基于机器学习的装船分配优化调度系统

NºPublicación:  CN121032081A 28/11/2025
Solicitante: 
中国港湾工程有限责任公司
CN_121032081_PA

Resumen de: CN121032081A

本发明公开了一种基于机器学习的装船分配优化调度系统,包括:数据采集模块、数据预处理模块、智能预测模块、优化调度模块、调度控制模块、可视化交互模块和反馈更新模块;数据采集模块采集各种数据信息,数据预处理模块对采集的原始数据进行标准化处理,智能预测模块输出预计作业时间和泊位间协同关系矩阵,优化调度模块输出装船调度最优方案,调度控制模块将优化调度结果转换为标准任务指令清单下发至操作终端,可视化交互模块提供GIS可视化泊位热力图和Gantt图,反馈更新模块用于作业完成后接收真实执行数据,与预测结果对比,计算RMSE与MAE误差指标,若超过设定阈值,自动触发模型更新任务,使用Adam优化器对现有模型参数进行微调,实现自适应学习。本发明能够提升装船调度效率,降低资源浪费,增强系统适应性与自主优化能力。

一种社区门店去中心化供应链的零售系统及方法

NºPublicación:  CN121032389A 28/11/2025
Solicitante: 
南京喜抱悦客网络科技有限公司
CN_121032389_PA

Resumen de: CN121032389A

本发明涉及工业云平台技术领域,具体为一种社区门店去中心化供应链的零售系统及方法,包括数据交互模块接收用户订单;门店管理模块启动协同竞价流程,将订单转化为需求包广播给供应商,并利用内置的深度博弈论算法智能选择供应商,自动生成采购单;供应商管理模块接收采购单后,构建强化混合整数规划模型进行最优路径规划,以最小化总行驶距离和总发货时间;运营商管理模块则将分润规则编写成智能合约,并利用零知识证明技术验证成本数据的真实性,实现去中心化的分润计算和结算;物流管理模块根据规划好的最优路径完成向门店的发货。本发明通过去中心化供应链实现零售管理。

一种数字化危货运输监管系统及方法

NºPublicación:  CN121032367A 28/11/2025
Solicitante: 
北京新微科技有限公司
CN_121032367_PA

Resumen de: CN121032367A

本发明公开了一种数字化危货运输监管系统及方法,属于车辆监管技术领域,旨在解决数字化危货运输中装卸载环节真实性核验不足、运输过程异常波动难实时识别及异常处置响应滞后的问题。获取危货运输电子运单后,通过划定合规区域、拍摄初始场景图像、动态构建图像流序列完成装卸货场景核验,生成运载密码用于货物加密存储及卸货解锁;对途经路线分段,基于历史数据建立车辆运行基线,通过监测运输数据与基线的符合性及传输间隔,区分数据延迟与丢失并识别异常波动,触发预警;在预警时,基于定位选择目标校验位置,引导车辆至校验区域完成异常校验。杜绝了装卸载环节作弊行为,识别运输风险并快速处置异常,有效提升危货运输安全性与监管效能。

一种城乡客货邮一体化服务管理平台及方法

NºPublicación:  CN121032060A 28/11/2025
Solicitante: 
交通运输部公路科学研究所
CN_121032060_PA

Resumen de: CN121032060A

本发明公开了一种城乡客货邮一体化服务管理平台及方法,涉及物流管理与信息技术领域,包括:多源数据协同中枢模块,用于汇聚并融合来自客运企业系统、邮政快递企业系统、村级服务点终端、车载终端及政府监管系统的异构数据,构建统一的客货邮运营数据模型;动态利益分配引擎模块,集成基于Shapley值法的初始利益分配模型和动态修正模型。本发明提出的城乡客货邮一体化服务管理平台及方法,通过多源数据协同中枢模块,有效汇聚并融合了来自客运、邮政快递、村级服务点等多方的异构数据,构建了统一的客货邮运营数据模型,打破了信息孤岛,实现了数据的全面共享与高效利用,确保了合作联盟内利益分配的公平性与高效性。

一种配送运力佩戴的智能头盔的控制方法、智能头盔

NºPublicación:  CN121032512A 28/11/2025
Solicitante: 
北京三快在线科技有限公司
CN_121032512_PA

Resumen de: CN121032512A

本公开提供了一种配送运力佩戴的智能头盔的控制方法、智能头盔,所述方法包括:所述智能头盔的信息采集单元采集佩戴所述智能头盔的配送运力在履约配送过程中的第一场景环境下的第一音视频数据;所述智能头盔获取基于对所述第一音视频数据内容智能分析得到的表示所述配送运力是否与他人发生冲突的冲突识别结果;在所述冲突识别结果表示疑似发生冲突的情况下,所述智能头盔接收由跟所述智能头盔关联的配送管理平台介入所述冲突所发送的干预信息,并播放所述干预信息,以指导所述配送运力以合理方式应对所述冲突。

一种提升效率的焊丝生产能量管理方法

NºPublicación:  CN121032071A 28/11/2025
Solicitante: 
金桥焊材(江苏)有限公司
CN_121032071_PA

Resumen de: CN121032071A

本发明涉及焊丝生产能量管理技术领域,公开了一种提升效率的焊丝生产能量管理方法,其管理方法包括以下步骤:S1、工艺优化与技术升级,S2、智能化生产与过程控制,S3、物料与能源循环管理,S4、人员培训与标准化执行,S5、质量闭环与持续改进。本发明通过对焊丝进行生产时,利用激光焊与双丝焊减小后续焊丝使用时,提高熔敷率,减少单位焊缝能耗,缩短焊接周期,并且在对焊丝进行生产时,根据生产焊丝的直径与材料厚度,匹配电流、电压以及来说速度,避免多余的能量浪费与返工,从而提高了生产效率以及减小生产能量的消耗,在对焊丝原料进行采购时,筛选优质供应商,明确焊丝质量标准与验收流程,然后对原料进行库存管理。

集装箱码头应急清单实时解析系统

NºPublicación:  CN121032359A 28/11/2025
Solicitante: 
天津港第二集装箱码头有限公司
CN_121032359_PA

Resumen de: CN121032359A

本发明属于集装箱码头智能设备技术领域,具体涉及一种集装箱码头应急清单实时解析系统,包括图像识别转化模块、集装箱箱号匹配与货物信息调用机制、货物信息汉化模块、应急预案集成模块和清单推送模块,上述模块均通过调用码头任务管理系统和单证平台数据进行信息更新。从箱号匹配与货物信息调用整合、货物信息汉化、分货类、分场景应急处置预案和清单推送五个方面细化码头应急货物信息清单推送方法,分别采取具有针对性的数据集成、信息整合算法策略提高应急响应速度、降低货物原因造成的应急情况对码头生产带来的影响。针对不同货物堆存场景快速执行应急机制,有效提高了自动化码头应急响应及恢复能力。

面向城市低空物流的低空飞行器路径规划与动态调整方法

NºPublicación:  CN121026122A 28/11/2025
Solicitante: 
东南大学
CN_121026122_PA

Resumen de: CN121026122A

本发明涉及城市低空飞行控制技术领域,特别涉及面向城市低空物流的低空飞行器路径规划与动态调整方法。基于城市三维环境参数构建飞行风险因子R的动态评估模型;采用多目标优化算法对飞行器的路径进行规划,确定最优路径;利用环境预测模型与强化学习算法动态调整路径:构建每架飞行器件路径间的冲突图,依据路径代价、能耗、飞行时间、路径冲突与编队协同收益,构建路径协同优化模型;通过路径协同优化模型输出优化后的路径集合,生成多飞行器路径协调调度的正式部署方案。本发明相比于现有的静态优化与单体路径调度方法,显著提升了路径规划精度、动态响应能力、多飞行器协同效率与复杂空域适应性。

一种大数据驱动的设备协同调度方法及系统

NºPublicación:  CN121032160A 28/11/2025
Solicitante: 
江苏智慧云港科技有限公司
CN_121032160_PA

Resumen de: CN121032160A

本申请提供了一种大数据驱动的设备协同调度方法及系统,包括:获取货物信息,并根据货物信息生成货物调度序列;获取当前港口的作业状态信息,然后根据港口作业信息和货物调度序列生成货物调度模型,所述货物调度模型包括状态空间、动作空间和奖励函数;使用双Q学习模型对货物调度模型进行强化学习,得到初始调度策略;根据初始调度策略,使用多目标花朵授粉算法对双Q学习模型和货物调度模型进行全局优化,得到目标调度策略,然后根据目标调度策略对港口中的所有设备进行协同调度。本发明解决了现有技术中存在的基于最短时间策略来进行调度,依赖先验知识的提前设计,人为因素影响较大,精度通常较低的问题。

通知书处理方法、系统、装置、设备及介质

NºPublicación:  CN121032679A 28/11/2025
Solicitante: 
中国平安人寿保险股份有限公司
CN_121032679_A

Resumen de: CN121032679A

本申请涉及金融科技技术领域,尤其公开了一种基于数据联通的通知书处理方法、系统、装置、设备及介质,以解决传统的理赔通知书处理效率极为低下的技术问题。方法部分包括:响应理赔通知书确认指令,自动将寄送地址信息与通知书文档数据发送至物流系统,使物流系统生成快递单号及其对应的二维码;将通知书文档数据、快递单号及其对应的二维码发送至相应机构的文档打印系统,使文档打印系统进行通知书自动打印,并在打印后将快递单号及其对应的二维码附加于打印出的理赔通知书上;接收物流系统基于扫描操作更新的快递寄送状态与处理进度信息,以完成理赔通知书打印至寄送全过程的闭环处理。

一种医疗废物分类回收车辆路径优化方法及系统

NºPublicación:  CN121032374A 28/11/2025
Solicitante: 
中国地质大学(武汉)
CN_121032374_PA

Resumen de: CN121032374A

本发明属于应急管理技术领域,并具体公开了一种医疗废物分类回收车辆路径优化方法及系统。包括:根据不同类型医疗废物的感染风险特征,构建医疗废物在医疗机构暂存和收集运输过程中实施差异化的感染风险计算模型;构建时变路网下的时间依赖函数,刻画不同时间段的回收车辆行驶速度动态变化;考虑道路动态车辆中的暴露群体,建立道路中和道路周边的感染风险动态计算模型;以车辆载重、路网、时间以及变量为约束,构建总成本和总感染风险最小化的多目标优化模型;对所述多目标优化模型进行迭代优化,以获取不同时段最优回收路径及开始时间。本发明通过合理的风险分级、时变路网建模、风险计算和路径优化,实现医疗废物的高效、安全回收。

一种化学危险品仓储监控预警系统

NºPublicación:  CN121032125A 28/11/2025
Solicitante: 
重庆科技大学
CN_121032125_PA

Resumen de: CN121032125A

本发明公开了一种化学危险品仓储监控预警系统,涉及监控预警领域,包括数据采集模块、仓储管理模块、数据监测模块、数据分析模块、风险评估模块和仓储预警模块;数据采集模块用于采集空间布局信息和危化品储存信息;仓储管理模块用于构建三维仓库存储空间图像,并设置仓储节点;数据监测模块用于获取环境监测数据和操作监测数据;数据分析模块用于获取对应监测数据之间的化学反应关联数据;风险评估模块用于根据化学反应关联数据对相应的监测数据进行风险评估,获取初始风险评估数据;仓储预警模块用于对初始风险评估数据进行风险动态校验分析,并根据校验分析结果进行仓储预警;本发明在一定程度上提高了仓储监控预警的准确性。

供应链方案智能生成方法、装置、电子设备及存储介质

NºPublicación:  CN121031929A 28/11/2025
Solicitante: 
深圳市明心数智科技有限公司
CN_121031929_PA

Resumen de: CN121031929A

本申请涉及供应链方案智能生成技术领域,揭示了一种供应链方案智能生成方法、装置、电子设备及存储介质,其中,方法包括:采用局部可解释模型分析数据特征对供应链方案预测结果的影响权重,合理设置敏感标签,再通过根据敏感标签应用相应的加密策略,对特征数据进行加密处理,加密后的数据基于本地训练供应链方案预测模型,贡献模型参数梯度并不断优化总体模型,利用总模型生成供应链方案。本发明的有益技术效果:提高了关税方案优化的准确性与实时性,解决了传统跨境关税方案优化中存在的隐私保护与数据利用之间的矛盾,增强了跨境贸易的合规性,为企业在全球市场中的竞争力提升提供了强有力的支撑。

一种变电检修备品备件及图纸规程管理系统及管理方法

NºPublicación:  CN121032475A 28/11/2025
Solicitante: 
国网四川省电力公司自贡供电公司
CN_121032475_PA

Resumen de: CN121032475A

本发明公开了一种变电检修备品备件及图纸规程管理系统及管理方法,涉及变电站信息化集成服务技术领域。本发明的系统包括:故障分析模块、图纸规程管理模块和人员管理模块,通过将故障分析、检修流程规划、备品备件管理以及人员调配集成一体化服务,与变电站故障监测系统、仓库管理系统的信息联动,可基于故障设备及故障信息自动匹配标准化检修流程和备品备件信息,以及检修人员调配,为现场检修人员推送标准化检修流程和备品备件信息,简化了检修人员操作流程,同时提高检修效率与质量。

一种智能物流订单管理系统

NºPublicación:  CN121032377A 28/11/2025
Solicitante: 
河北地质大学
CN_121032377_PA

Resumen de: CN121032377A

本发明公开了一种智能物流订单管理系统,属于物流管理技术领域,包括订单接收与解析模块、智能订单分配模块、动态路径规划模块和物流状态实时反馈模块;订单接收与解析模块用于接收物流订单并对物流订单进行解析,以获得物流订单的关键信息;其中,物流订单的关键信息包括发货地址、收货地址、货物重量、货物体积和用户要求送达时间;智能订单分配模块用于根据物流订单的关键信息选取最优运输车辆;动态路径规划模块用于根据最优运输车辆的实时位置和实时交通信息更新运输路径;物流状态实时反馈模块用于实时反馈最优运输车辆的实时位置和预计送达时间。本发明能够实现智能化自动管理、提高了物流效率和服务质量。

一种基于大数据的物流配送方法及相关装置

Nº publicación: CN121032349A 28/11/2025

Solicitante:

广东职业技术学院

CN_121032349_PA

Resumen de: CN121032349A

本发明公开了一种基于大数据的物流配送方法及相关装置,涉及数据分析技术领域,所述方法包括:对各物流配送订单进行分类;基于各机器人的配送能力和负荷情况对各机器人分配对应类别的物流配送订单;基于力平衡约束分析各机器人的机械臂对货物的目标抓取位姿和目标卸货位姿,并确定机械臂从目标抓取位姿至目标卸货位姿的目标运动路径;基于配送成本模型对各机器人进行对应类别的物流配送订单的任务执行路径分析;基于各机器人的目标任务执行路径结合道路环境数据确定全局导航地图;各机器人结合自适应控制器执行对应类别的物流配送订单的配送作业。本发明确保机器人执行物流配送作业的可靠性,避免发生货物损坏和误送货物的情况。

traducir