Ministerio de Industria, Turismo y Comercio LogoMinisterior
 

Alerta

Resultados 655 resultados
LastUpdate Última actualización 18/04/2026 [07:27:00]
pdfxls
Solicitudes publicadas en los últimos 15 días / Applications published in the last 15 days
previousPage Resultados 100 a 125 de 655 nextPage  

基于智能标签的装配式构件管理方法、装置、系统及介质

NºPublicación:  CN121882634A 17/04/2026
Solicitante: 
安徽交控工程集团有限公司
CN_121882634_PA

Resumen de: CN121882634A

本发明涉及装配式建筑管理技术领域,公开了一种基于智能标签的装配式构件管理方法、装置、系统及介质,该方法首先设计了在多个目标时刻分别获取智能标签信息的额方法,从而能够获得连续的、动态的位置信息和属性信息。然后确定每个目标预制构件的轨迹信息,轨迹信息能够体现每个目标预制构件在安装过程中的状态,因此,本发明根据所有目标预制构件的装配轨迹信息,确定当前建筑场所的工程进度信息,并进一步确定出目标预制构件需求信息。可见,本发明通过设计一种智能标签定时追踪的方式,能够实现装配式建筑中目标预制构件的智能化管理,从而智能化确定出工程进度信息和目标预制构件需求信息,提高了装配式建筑的建造效率。

一种订单驱动的混装托盘立体仓库拣选优化方法

NºPublicación:  CN121871995A 17/04/2026
Solicitante: 
无锡职业技术大学
CN_121871995_PA

Resumen de: CN121871995A

本发明公开了一种订单驱动的混装托盘立体仓库拣选优化方法,基于包含立体仓库、二次备货区、RGV输送系统、拆零拣选机器人的拣选系统,通过仓储管理系统采集订单与库存数据,构建以最大化订单完成数为第一优先级、最小化托盘调入数为第二优先级的分层优化数学模型,采用两阶段改进贪婪启发式算法求解最佳托盘组合,执行托盘调入与拣选作业,并对拣选后剩余托盘进行无效SKU合并清退,释放缓存空间后循环迭代优化直至订单全部完成;本发明显著降低立体仓库出入库频次,提升缓存空间利用率与订单履约效率,算法求解速度快,满足实时调度要求,适用于大型自动化立体仓库的拆零拣选调度。

物料管理方法、计算设备及计算机存储介质

NºPublicación:  CN121882884A 17/04/2026
Solicitante: 
中科云谷科技有限公司
CN_121882884_PA

Resumen de: CN121882884A

本申请公开了一种物料管理方法、计算设备和计算机可读存储介质,方法包括:根据目标生产计划确定第一物料需求,并根据现有库存对所述第一物料需求在生产层级上进行齐套性分析;根据所述齐套性分析的分析结果,确定第二物料需求,所述第二物料需求为现有库存无法满足所述第一物料需求对应的物料需求;获取处于采购状态的至少一采购订单,基于所述采购订单中的物料信息对所述第二物料需求进行匹配;根据所述齐套性分析的分析结果和所述采购订单的匹配结果,对所述第一物料需求进行管理。如此,通过齐套性分析和采购订单匹配的方法,基于现有库存和采购订单及时满足当前生产计划的物料需求,降低生产中断风险,同时优化库存,降低了库存成本。

基于蒙特卡洛树搜索的铁水运输路线规划方法、系统、设备及介质

NºPublicación:  CN121882857A 17/04/2026
Solicitante: 
广西柳钢东信科技有限公司
CN_121882857_PA

Resumen de: CN121882857A

本发明公开了基于蒙特卡洛树搜索的铁水运输路线规划方法、系统、设备及介质,涉及路径规划技术领域,包括根据罐车实时位置与任务目标确定起止节点,通过节点选择策略在搜索树中递归寻路至未展开节点,到达后,利用路径扩展策略生成新子节点,并通过路径模拟策略模拟至目标节点以获取路径评估结果,并通过信息更新策略将该结果反向传播至路径上所有节点,更新统计信息,并基于从搜索树中选择推荐路径,指导罐车实时高效行驶。本发明通过融合动态节点选择、实时路径扩展、多维前瞻模拟与经验反向传播,实现了在复杂动态铁路网络中高效、精准地规划出兼顾时间效率与运输安全的全局最优路径,显著提升了铁水运输系统的智能化水平与运行鲁棒性。

一种物料调度方法、系统、介质、设备和程序产品

NºPublicación:  CN121882876A 17/04/2026
Solicitante: 
固德威技术股份有限公司
CN_121882876_PA

Resumen de: CN121882876A

本申请提供一种物料调度方法、系统、介质、设备和程序产品,包括:获取排产计划及其对应的物料计划工单;物料计划工单包含所需物料信息和叫料任务信息;根据各物料计划工单对应的工单优先级确定工单优先级序列;根据工单优先级序列配置运输车调用序列;按照工单优先级序列中的工单优先级排序,依次按照对应物料计划工单调用运输车调用序列中的自动导引运输车进行叫料,直至所有物料计划工单叫料完成。本申请可同步消除信息传递误差与调度滞后问题,降低管理复杂度,为数字化工厂的进一步扩展提供了标准化、可复制的物料拉动模板。

基于物联网的无人值守库房智慧监测系统及方法

NºPublicación:  CN121882867A 17/04/2026
Solicitante: 
江苏高塔智能物联网科技有限公司
CN_121882867_PA

Resumen de: CN121882867A

本发明公开了基于物联网的无人值守库房智慧监测系统及方法,属于物联网智慧监测技术领域。该系统包括库位管理模块、RFID技术扫描模块、资产出库分析模块、数据反馈模块和备用库位分析模块;所述库位管理模块的输出端与所述RFID技术扫描模块的输入端相连接;所述RFID技术扫描模块的输出端与所述资产出库分析模块的输入端相连接;所述资产出库分析模块的输出端与所述数据反馈模块的输入端相连接。本发明建立一套基于RFID技术的无人值守库房,提供一个对进出资产自动识别、智能管理的先进、可靠、适用的数字化平台,对库房内库位进行智能化的调节与处理,使企业对内部资产实时动态管理的能力得到质的提高。

一种基于数字孪生的仓库三维建模与仿真系统

NºPublicación:  CN121881441A 17/04/2026
Solicitante: 
山西恒世源科技有限公司
CN_121881441_PA

Resumen de: CN121881441A

本发明公开了一种基于数字孪生的仓库三维建模与仿真系统,本发明涉及数字孪生技术领域,包括:数据接口层,用于连接仓储管理系统、仓库控制系统、传感器网络及企业资源计划系统中的至少一种,以获取包含设备状态、库存信息及作业指令的原始数据。该基于数字孪生的仓库三维建模与仿真系统,通过引入数字主线层与一致性仲裁机制,以及对仿真结果实施基于历史行为比对的闭环核验流程,有效提升了数字孪生模型的数据可信度与仿真预测的准确性;这使得系统输出的状态信息与优化建议具有更高的可靠性,为仓库的实时调度、瓶颈诊断与长期规划提供了坚实的数据与决策支持,从而有助于提升仓储运营的整体效率与稳定性。

基于叉取式末端执行器的行李码垛方法及装置、电子设备

NºPublicación:  CN121882385A 17/04/2026
Solicitante: 
中国民航信息网络股份有限公司
CN_121882385_PA

Resumen de: CN121882385A

本发明公开了一种基于叉取式末端执行器的行李码垛方法及装置、电子设备,涉及搬运技术领域,包括:基于行李搬运选择规则,从待搬运行李集合中确定当前待搬运行李,确定目标装载器具上的待放置位置集合,并基于当前待搬运行李的行李信息,筛选满足多维预设约束的候选位置集合,基于目标装载器具的器具信息、目标装载器具上已放置的所有行李的行李信息以及当前待搬运行李的行李信息,确定每个候选位置的评分,并将最大评分指示的候选位置确定为目标位置,采用叉取式末端执行器将当前待搬运行李搬运至目标装载器具上的目标位置,直到所有待搬运行李都搬运完成。本发明解决了相关技术中无法采用叉取式末端执行器对行李进行自动化高效码垛的技术问题。

一种基于物联网的冷链物流数字化管控系统及方法

NºPublicación:  CN121882852A 17/04/2026
Solicitante: 
苏州鑫依源科技有限公司
CN_121882852_PA

Resumen de: CN121882852A

本申请公开了一种基于物联网的冷链物流数字化管控系统及方法,涉及工业物联网与智能化控制技术领域,改善了现有冷链物流中存在的“数据孤岛”、设备监控与维护滞后、依赖人工经验、远程协作困难以及全生命周期管理缺失的问题,数据采集模块实时采集全流程运行参数;平台对数据进行处理、存储与分析;质量闭环管理模块通过比对设备性能数据与预设标准,实现从建设到运营的全生命周期质量数字化评估与追溯;远程协同与诊断模块支持远程监控、诊断与程序调试。本申请能够打通数据孤岛,实现全流程透明化管理,通过预测性维护降低设备故障风险,并借助远程协同提升运维效率与响应速度,从而构建覆盖冷链设施全生命周期的数字化管控闭环。

面向MaaS平台的大语言模型驱动多式联运路径规划方法、系统、介质及电子设备

NºPublicación:  CN121882864A 17/04/2026
Solicitante: 
上海国际港务(集团)股份有限公司上海海勃数科技术有限公司
CN_121882864_PA

Resumen de: CN121882864A

本申请提供一种面向MaaS平台的大语言模型驱动多式联运路径规划方法、系统、介质及电子设备,所述方法包括:基于MaaS平台获取基础数据以构建得到描述文本;利用预设的大语言模型对所述描述文本进行解析转换以得到多维决策参数;基于预设的拓扑结构对所述多维决策参数进行逻辑校验以得到目标参数,所述目标参数包括行程路径所需的标准化计算参数;基于预设的目标协同约束模型对所述目标参数进行全局寻优得到最优解,利用大语言模型将所述最优解对应的数据内容转化为自然语言描述并输出。本申请提高了在多式联运路径优化场景中处理自然语言需求的精确度,实现了路径规划的智能化处理,并且在处理复杂节点信息及动态需求时具有卓越的鲁棒性与准确性。

一种基于大数据的水上物流路径优化方法及系统

NºPublicación:  CN121882863A 17/04/2026
Solicitante: 
江苏水上丝路供应链管理有限公司
CN_121882863_PA

Resumen de: CN121882863A

本发明属于水上物流运输技术领域,具体公开了一种基于大数据的水上物流运输路径优化方法及系统,包括基于历史运行数据计算每一物流运输路径的综合运行风险,基于综合运行风险从多组物流运输路径中确定最优路径。本发明将物流运输路径划分为多个评估区段,并基于关键特征量计算每一评估区段的风险值,并根据风险值计算得到每一物流运输路径的综合运行风险,从而准确定位并量化路径中存在的局部高风险区域,避免了在对路径进行整体评估时,因风险被平均化而忽略局部高风险区域的问题,进而使得计算出的综合运行风险能够更准确地反映路径中各评估区段的风险状况,为确定最优路径提供了更为可靠的依据。

一种跨境电商智能多仓最优的分单发货系统及方法

NºPublicación:  CN121882879A 17/04/2026
Solicitante: 
钰真(上海)信息技术有限公司
CN_121882879_PA

Resumen de: CN121882879A

本发明公开了一种跨境电商智能多仓最优的分单发货系统及方法,包括:各仓库存管理模块、销售订单管理模块、分单逻辑管理模块、库存占用级别评分模块、模拟占用库存模块、模拟计算毛利率模块和选择最优分单模块。方法包括:获取并预处理订单数据;加载分单规则;对订单进行多维度评分排序;按优先级模拟占用库存并计算各分单方案毛利率;对满足规则的方案实际执行分单;对不满足条件的订单提供人工干预接口以指定仓库、触发补货或调拨。本发明通过动态优先级评分与模拟预占机制,实现了分单决策的自动化与最优化,有效提升了订单处理效率与库存周转率,控制了运营成本与毛利率,并增强了异常订单的履约能力。

货源供应链智能防伪溯源系统及溯源方法

NºPublicación:  CN121883046A 17/04/2026
Solicitante: 
杭州信羊网络科技有限公司
CN_121883046_PA

Resumen de: CN121883046A

本申请提供了一种货源供应链智能防伪溯源系统及溯源方法,防伪溯源系统通过将调整预设激励条件时动态定义的高仿品共性物理缺陷特征同步给互联网短视频原创保护监控的识别系统,识别系统则将对每次确定的侵权视频中提取的商品溯源码同步给防伪溯源系统进行高仿品共性物理缺陷特征动态定义,两个系统相互联动、动态响应,实现了对商品实体真伪的主动验证、防伪策略的动态更新,大幅度提升了商品仿冒的难度,能够及时、精准的发现每一批次下线的商品的高仿假冒商品,大幅度降低了针对短视频的打假难度。

医学实验室试剂耗材入库管理方法及系统

NºPublicación:  CN121885131A 17/04/2026
Solicitante: 
上海森栩医学科技有限公司
CN_121885131_PA

Resumen de: CN121885131A

本申请涉及实验室管理系统技术领域,特别是涉及一种医学实验室试剂耗材入库管理方法及系统。方法包括在试剂耗材进行入库准备的情况下,获取并识别入库表单确定试剂耗材的第一归属类别和第二归属类别;第一归属类别基于使用方式划分;第二归属类别基于使用科室划分;按照第一归属类别确定验收方式,并基于验收方式调用对应的验收项目表单;根据第二归属类别将验收项目表单同步至公共端对应的使用科室并发起验收流程;响应于各使用科室基于验收项目表单中的项目验收完成,在公共端的对应项目标注验收结果、验收人员名称以及入库管理人员名称;能够有效解决试剂耗材入库管理效率较低的问题。

METHOD, DEVICE, AND RECORDING MEDIUM FOR PROVIDING DOWNLOAD SERVICE FOR ARTIST-RELATED PRODUCTS

NºPublicación:  WO2026079750A2 16/04/2026
Solicitante: 
NEMOZ LAB INC [KR]
\uC8FC\uC2DD\uD68C\uC0AC \uB124\uBAA8\uC988\uB7A9

PUSHER SYSTEMS, AND METHODS AND KITS FOR RETROFITTING THE SAME TO INHIBIT THEFT, MEASURE IN-STORE CUSTOMER BEHAVIOR PATTERNS AND PROMOTE THE SALE OF MERCHANDISE

NºPublicación:  WO2026076543A1 16/04/2026
Solicitante: 
1010210 B C LTD [CA]
WO_2026076543_A1

Resumen de: WO2026076543A1

There is provided a pusher system comprising first and second sensor assemblies via which instantaneous and/or real-time positioning of a pusher is obtainable. The first sensor assembly may function as a back-up, redundant, and/or fail-safe means for the second sensor assembly. The sensor assemblies may comprise a time-of-flight (ToF) sensor, a device which senses the presence or absence of a magnetic field and/or a radio frequency identification (RFID) reader together with one or more RFID tag(s). The system according to another aspect comprises solely said RFID reader and tag(s). There is also a pusher system comprising an elongate track and ToF sensors coupled thereto and via which the ToF sensors receive power, together with a processor operatively connected to the ToF sensors via the elongate track so as to determine instantaneous and/or real-time positioning of the pushers. Related methods and kits for retrofitting pushers are further provided.

BLOCKCHAIN-BASED METHOD AND APPARATUS FOR MANAGING SHARING OF REAGENTS FOR RESEARCH

NºPublicación:  WO2026079831A1 16/04/2026
Solicitante: 
HONG YONG RAE [KR]
\uD64D\uC6A9\uB798
WO_2026079831_A1

Resumen de: WO2026079831A1

Disclosed are a blockchain-based method and apparatus for managing the sharing of reagents for research. A blockchain-based method for managing the sharing of reagents for research according to one embodiment disclosed herein may comprise the steps of: when reagent information is received from a first user terminal of a reagent provider, issuing a digital coin corresponding to the value of the reagent; providing the digital coin for the reagent and a blockchain-based ledger to the first user terminal; when a reagent purchase request is received from a second user terminal of a reagent purchaser, checking the inventory of the reagent requested by the second user terminal on the basis of the blockchain-based ledger; and when the reagent is in stock, requesting a payment of digital coins corresponding to the value of the reagent requested by the second user terminal.

SYSTEMS AND METHODS FOR AGGREGATING SUPPLY ORDERS FOR PHARMACEUTICAL TRIALS

NºPublicación:  US20260105406A1 16/04/2026
Solicitante: 
R P SCHERER TECH LLC [US]
US_20260105406_A1

Resumen de: US20260105406A1

Embodiments of the present disclosure include systems and methods for confidentially producing shipment orders for clinical trials. The method includes receiving a plurality of supply orders associated with one or more clinical trials and determining a clinical trial study, a site location, and a treatment type. A first plurality of supply orders are assigned to a packaging site based on the site location. The method further includes, associating a first sub-group of the first plurality of supply orders with a first assembly procedure, associating a second sub-group of the plurality of supply orders with a second assembly procedure, and assigning, randomly, the plurality of kit identifiers to the first sub-group and the second subgroup, thereby creating a plurality of blinded kits. The method further includes confidentially producing shipment orders for the first plurality of clinical trials based on the plurality of blinded kits.

SECURITY, TRACKING DEVICE, AND MORE

NºPublicación:  AU2024358964A1 16/04/2026
Solicitante: 
MATEER CRAIG
AU_2024358964_PA

Resumen de: AU2024358964A1

Various methods and systems include assigning an electronic device to the luggage item of the passenger. They include linking a unique identifier stored in the electronic device to return flight information stored in a manifest for a next mode of travel outside of an airport computing infrastructure. The methods and systems include accessing in the manifest the return flight information with a designated airline carrier to check-in the luggage item of the passenger, the passenger or a combination of the luggage item and the passenger, using the unique identifier as a linking key to the return flight information, in response to receiving a trigger representative of the unique identifier of the electronic device. The methods and systems include checking in the luggage item, the passenger or the combination for a return flight with the designated return flight travel carrier identified in the return flight information.

SYSTEM AND METHOD FOR DE-PERSONALIZED SECURITY DATA FILE SHARING

NºPublicación:  AU2024381319A1 16/04/2026
Solicitante: 
MATEER CRAIG
AU_2024381319_PA

Resumen de: AU2024381319A1

Provided is a system and method for de-personalizing security data file sharing, the method including: obtaining baggage data generated from a baggage handling system for a checked-in luggage item of a passenger; retrieving from a secure database a security screening image (SSI) representative of contents of the checked-in luggage item; converting the SSI and the baggage data into SSI file sharing data for a security screening tool; transmitting the SSI file sharing data over a network to a secure system associated with a border crossing airport, wherein the SSI file sharing data is used by a second security authority to perform a security screening process on the checked-in luggage item using the security screening tool; receiving a first screening message with a result of the security screening process; and causing the result to be displayed by a display, wherein the result is one of: a first result representative of cleared security screening; or a second result representative of failed security screening, wherein the passenger or the checked-in luggage item that failed the security screening are flagged for further security inspection.

INFORMATION EXTRACTION FROM DAILY DRILLING REPORTS USING MACHINE LEARNING

NºPublicación:  AU2026202430A1 16/04/2026
Solicitante: 
GEOQUEST SYSTEMS B V
AU_2026202430_A1

Resumen de: AU2026202430A1

22554957_1 (GHMatters) P118513.AU.1 A system and method are provided for extracting information regarding a drill site including forming one or more documents having one or more raw comments regarding a well site. Raw data may be extracted from the one or more documents to produce extracted raw data. The extracted raw date may be pre-processed by removing ambiguity, artifacts, and/or formatting errors from the one or more raw comments to produce pre-processed data. Topics data may be extracted from the pre-processed data using a natural language processing (NLP) algorithm to produce extracted topics data. Measurement data may also be extracted from the pre-processed data using the NLP algorithm to produce extracted measurement data. The extracted topics data and the extracted measurement data may be aggregated to form a set of discrete data points, such as calibration points, per comment to produce aggregated data and one more calibration points may be identified from the aggregated data. The results of the one or more calibration points may then be presented. ar a r

INFORMATION PROCESSING PROGRAM, INFORMATION PROCESSING METHOD, AND INFORMATION PROCESSING APPARATUS

NºPublicación:  EP4726617A1 15/04/2026
Solicitante: 
FUJITSU LTD [JP]
EP_4726617_PA

Resumen de: EP4726617A1

0001 An information processing apparatus includes a processor configured to generate a set of a plurality of routes for a plurality of moving bodies that depart from a specific node and return to the specific node via a plurality of nodes, the plurality of routes representing an order in which the plurality of moving bodies visit the nodes generate, by using the generated set of routes, a route selection problem with constraints on a shipment volume of a node serving as a shipment source of packages solve the generated route selection problem and output a result of solving the route selection problem.

METHOD FOR ANONYMISING PERSONAL DATA

NºPublicación:  EP4726673A1 15/04/2026
Solicitante: 
SICK AG [DE]
EP_4726673_A1

Resumen de: EP4726673A1

0001 Ein computerimplementiertes Verfahren zum Anonymisieren personenbezogener Daten für eine Industrieanlage umfasst das Erhalten von Bilddaten durch zumindest eine Kameraeinheit der Industrieanlage, das Detektieren zumindest eines relevanten Bereichs in den erhaltenen Bilddaten, das Erkennen zumindest eines Merkmals in dem detektierten relevanten Bereich, wobei das Merkmal die personenbezogenen Daten charakterisiert, und das Entfernen des Merkmals aus den erhaltenen Bilddaten, um eine anonymisierte Version der Bilddaten zu erzeugen.

SYSTEM AND METHOD FOR ACTIVITY VALIDATION

NºPublicación:  EP4727176A2 15/04/2026
Solicitante: 
ETHOS CONNECTED LLC [US]
EP_4727176_PA

Resumen de: EP4727176A2

0001 A system for animal population activity verification may include a user device configured to receive one or more chore completion inputs, a barn node configured to identify an interaction between the barn node and the user device, and a barn hub communicatively coupled to the barn node. In embodiments, the barn hub is configured to: identify a spatial relationship between the barn hub and the user device; receive identified interaction data; and receive the one or more chore completion inputs. In embodiments, the system further includes a server configured to: receive the one or more chore completion inputs, the identified interaction data, and identified spatial relationship data; store a transaction log in memory; and identify one or more incomplete chores of the list of chores based on at least one of the one or more chore completion inputs, the identified interaction data, and the identified spatial relationship data.

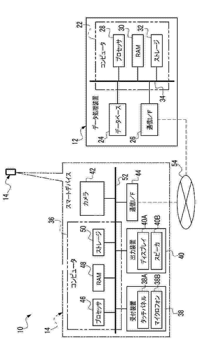
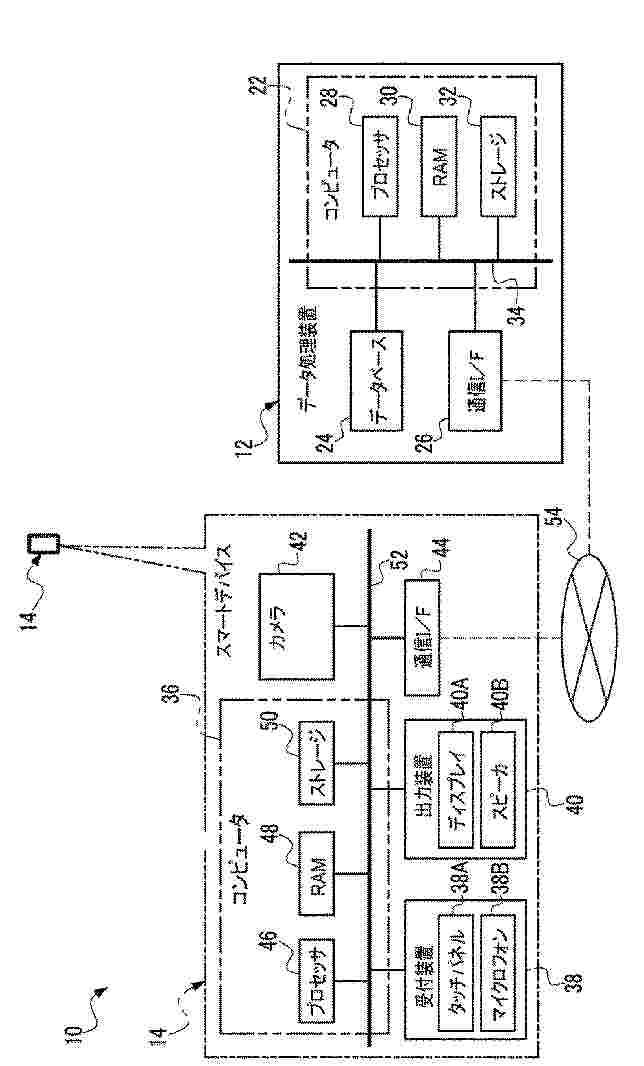
METHOD FOR LOCATING OBJECT ATTACHED TO WIRELESS COMMUNICATION DEVICE

Nº publicación: EP4725213A1 15/04/2026

Solicitante:

NAGRAVISION SARL [CH]

EP_4478750_PA

Resumen de: EP4478750A1

0001 The wireless communication device (100) includes a plurality of environmental sensors (106) configured to measure various environmental properties of an environment surrounding the object (200). The method comprises the steps, performed by a processor (114), of: - receiving measured environmental data from the plurality of environmental sensors (106) measuring the various environmental properties; - determining location information of the object (200) using the measured environmental data.

traducir