Ministerio de Industria, Turismo y Comercio LogoMinisterior
 

Alerta

Resultados 521 resultados
LastUpdate Última actualización 02/12/2025 [06:53:00]
pdfxls
Solicitudes publicadas en los últimos 15 días / Applications published in the last 15 days
previousPage Resultados 150 a 175 de 521 nextPage  

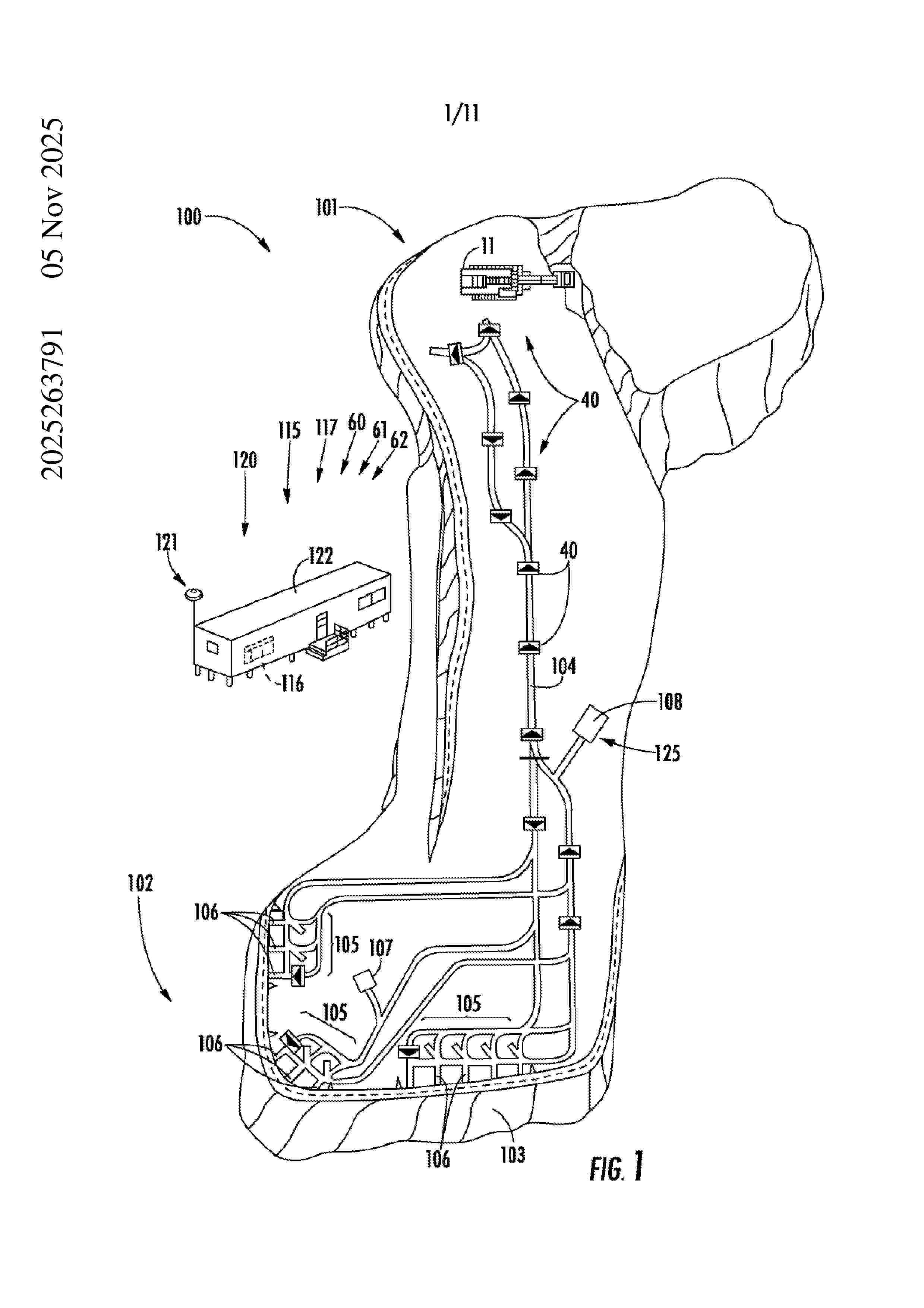
System and method for managing carryback thresholds in surface haulage

NºPublicación:  AU2025263791A1 27/11/2025
Solicitante: 
CATERPILLAR INC
Caterpillar Inc
AU_2025263791_A1

Resumen de: AU2025263791A1

Abstract SYSTEM AND METHOD FOR MANAGING CARRYBACK THRESHOLDS IN SURFACE HAULAGE A machine routing and planning system for mobile machines at a work site includes a plurality of haul trucks (40), at least one loading machine, and a controller (110). The controller (116) is configured to generate an initial material movement plan based upon an initial number of loading machines (11) and haul trucks (40) and the initial carryback threshold, and generate initial 10 movement command signals to operate the loading machines (11) and haul trucks at the work site based upon the initial material movement plan. The controller (116) is further configured to generate a modified material movement plan based upon a modified number of loading machines (11) and haul trucks (40) and the modified carryback threshold, and generate modified movement command 15 signals to operate the loading machines (11) and haul trucks at the work site based upon the modified material movement plan. Abstract SYSTEM AND METHOD FOR MANAGING CARRYBACK THRESHOLDS IN SURFACE HAULAGE A machine routing and planning system for mobile machines at a work site includes a plurality of haul trucks (40), at least one loading machine, and a controller (110). The controller (116) is configured to generate an initial material movement plan based upon an initial number of loading machines (11) 10 and haul trucks (40) and the initial carryback threshold, and generate initial movement command signals to operate the loading machines

INTEGRATED PERISHABLE SHRINK MANAGEMENT SYSTEM

NºPublicación:  US2025363448A1 27/11/2025
Solicitante: 
TOSHIBA GLOBAL COMMERCE SOLUTIONS INC [US]
TOSHIBA GLOBAL COMMERCE SOLUTIONS, INC
US_2025363448_PA

Resumen de: US2025363448A1

Methods and apparatus for dynamic pricing adjustment and inventory optimization are provided. Stock level data is received via a camera, where the stock level data comprises an estimated stock level of a product batch within a physical site. Product information for the product batch is retrieved from a database, where the product information comprises an expiration date and a first price for the product price. A second price for the product batch is calculated using a machine learning (ML) model based on the expiration date and the estimated stock level. The database is updated with the second price for the product batch.

ONLINE SERVICE PROVIDER (OSP) DETERMINING A RESOURCE CODE BASED ON ONE OR MORE ATTRIBUTES OF AN ITEM ASSOCIATED WITH A RELATIONSHIP INSTANCE

NºPublicación:  AU2024271087A1 27/11/2025
Solicitante: 
AVALARA INC
AVALARA, INC
AU_2024271087_PA

Resumen de: AU2024271087A1

Systems and method electronically generate a resource code for an item based on attributes of the item and a proposed relationship instance associated with the item. Entities are often required to identify a resource code for items that move between jurisdictions. The systems and methods described herein allow entities to easily obtain resource codes for items moving between jurisdictions.

METHODS AND SYSTEMS FOR MACHINE LEARNING TO PROVIDE FORECASTING FOR MATERIAL REQUIREMENTS PLANNING AND INVENTORY CONTROLS

NºPublicación:  AU2024270808A1 27/11/2025
Solicitante: 
EPICOR SOFTWARE CORP
EPICOR SOFTWARE CORPORATION
AU_2024270808_PA

Resumen de: AU2024270808A1

Embodiments are directed to providing real-time forecasting for material requirements planning and inventory controls based on data from a variety of sources. More specifically, embodiments are directed to collecting data from sources including, but not limited to, manufacturing, inventory, and supplier data sources, and focusing on the most important data signals in near real-time, focusing on critical suppliers and inventory, and creating critical alerts while also enabling predictive analytics and machine learning to automate the processes and providing an ability to manage all the data.

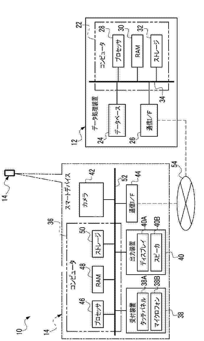
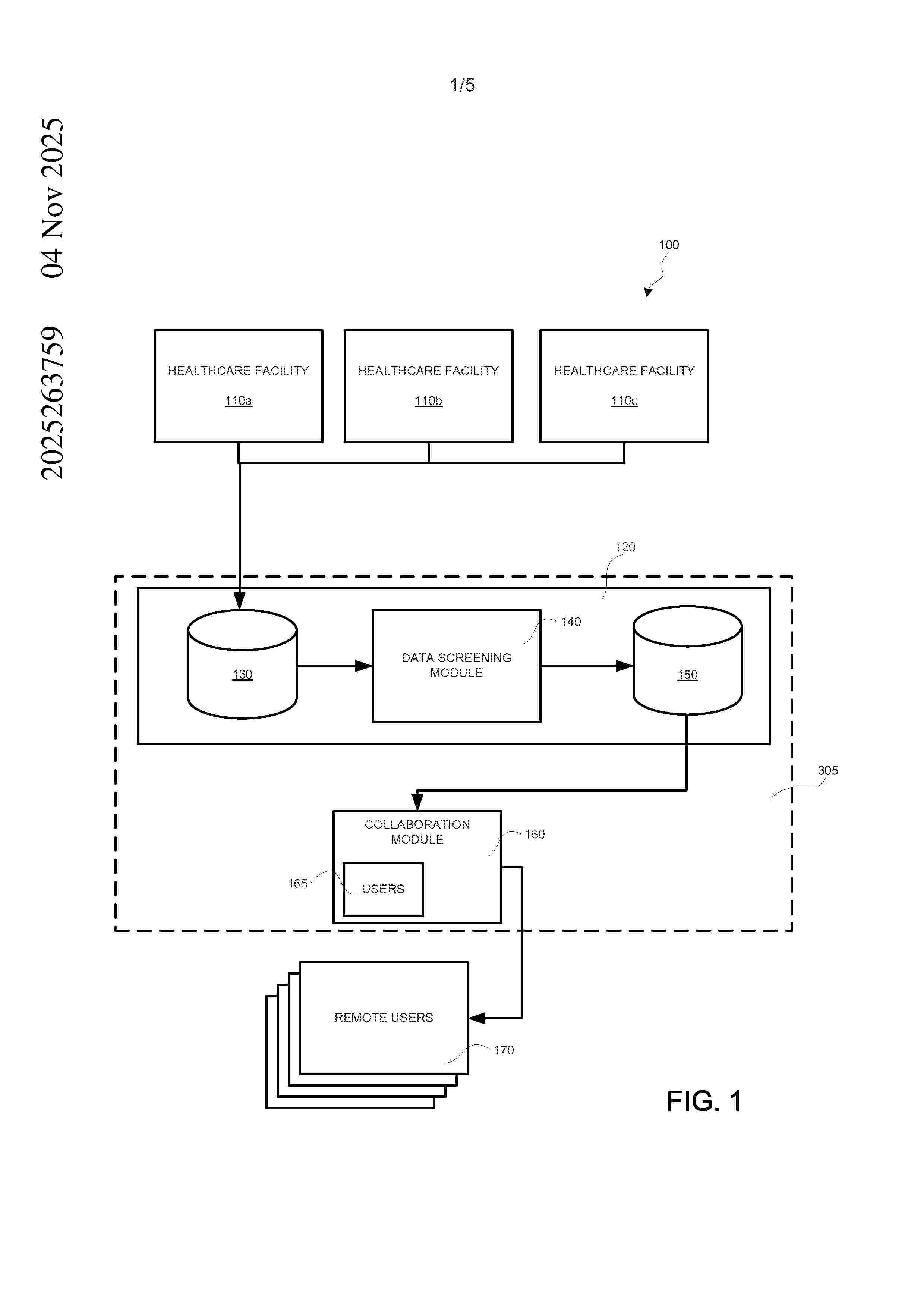
MANAGED MEDICAL INFORMATION EXCHANGE

NºPublicación:  AU2025263759A1 27/11/2025
Solicitante: 
BAXTER CORP ENGLEWOOD
Baxter Corporation Englewood
AU_2025263759_A1

Resumen de: AU2025263759A1

Management of medical information including collection of medical information from a data source, redaction of at least a portion of the medical records, and/or formatting the medical information for access by users. Accordingly, exchange of medical information may be facilitated, for example, to facilitate data analytics by internal users and/or one or more external entities. The 5 medical information may have patient identifying information and/or protected health information (PHI) removed therefrom prior to being stored in a shareable data portion for access by users. Further still, the medical information in the shareable data portion may be formatted according to an identity of a user accessing the data, a context in which the data is to be used, and/or a requested format of the data. In turn, the exchange of medical information may facilitate data 10 analytics that may serve a variety of beneficial purposes. Management of medical information including collection of medical information from a data source, redaction of at least a portion of the medical records, and/or formatting the medical information for access by users. Accordingly, exchange of medical information may be facilitated, 5 for example, to facilitate data analytics by internal users and/or one or more external entities. The medical information may have patient identifying information and/or protected health information (PHI) removed therefrom prior to being stored in a shareable data portion for access by u

PERSONALIZED PRESENTATION OF CONTENT BASED ON LOCATION DATA CAPTURED FROM SMART CART SYSTEMS

NºPublicación:  WO2025245502A1 27/11/2025
Solicitante: 
MAPLEBEAR INC [US]
MAPLEBEAR INC
WO_2025245502_PA

Resumen de: WO2025245502A1

A system stores content items at a content data store, each content item corresponding to an item within an environment. The system accesses location data captured by a plurality of location sensors in the environment, each coupled to a smart cart system located within the environment. The location data indicates a current location of a corresponding smart cart system. The system computes a number of smart cart systems within a threshold area around a display screen within the environment based on the location data. The system computes a presentation score for each of the content items by combining a context relevance score and a personal relevance score weighted based on a personalization weighting. The system selects a subset of the content items for display based on the presentation scores and causes the display screen to present the subset of content items.

HIGHLIGHTING TARGET ITEMS IN IMAGES CAPTURED BY SMART CARTS

NºPublicación:  WO2025245506A1 27/11/2025
Solicitante: 
MAPLEBEAR INC [US]
MAPLEBEAR INC
WO_2025245506_PA

Resumen de: WO2025245506A1

A system may store a plurality of images depicting items within an environment, where each image was captured by a camera coupled to a shopping cart. The system identifies a target item associated with a user device that is located within the environment. The system identifies a location of the target item within the environment based on item data associated with the target item and environment map data describing the environment. The system selects, from the plurality of images, an image depicting the item at the location within the environment based on the environment map data and the location data associated with each of the plurality of images. The system identifies a portion of the identified image that depicts the item by applying a machine-learning model to the identified image. The system modifies the identified portion of the identified image to highlight the target item.

DETECTING USER ACTIONS BASED ON SMART CART SENSOR DATA

NºPublicación:  WO2025245503A1 27/11/2025
Solicitante: 
MAPLEBEAR INC [US]
MAPLEBEAR INC
WO_2025245503_PA

Resumen de: WO2025245503A1

A system causes a display screen to present a set of content for a first time period. The system accesses a first set of location data captured by location sensors coupled to shopping carts. The first set of location data indicates a location of each of a plurality of users of the shopping carts . The system identifies a set of users within a distal proximity of the display screen during the first time period. The system accesses sensor data captured by sensors of the shopping carts and detects an action performed by a first user in relation to a first item. The system identifies a timestamp for the action. In response to the timestamp being within a threshold amount of time after the first time period, the system stores proximity data indicative of an interaction with the set of content in association with the first user.

DEVICE FOR DETERMINING SUITABILITY OF MATCH BETWEEN USERS AND METHOD THEREOF

NºPublicación:  WO2025244219A1 27/11/2025
Solicitante: 
COUPANG CORP [KR]
\uCFE0\uD321 \uC8FC\uC2DD\uD68C\uC0AC
WO_2025244219_A1

Resumen de: WO2025244219A1

Disclosed is a method for processing information in an electronic device, the method comprising the steps of: identifying a first user as a target to be provided with a matching function; identifying one or more users satisfying a set condition in relation to the first user; and determining, for each of the one or more users, whether matching with the first user is suitable.

DEVICE FOR DETERMINING MATCH BETWEEN USERS AND METHOD THEREOF

NºPublicación:  WO2025244220A1 27/11/2025
Solicitante: 
COUPANG CORP [KR]
\uCFE0\uD321 \uC8FC\uC2DD\uD68C\uC0AC
WO_2025244220_PA

Resumen de: WO2025244220A1

Disclosed is a method by which an electronic device determines whether to match users, the method comprising the steps of: acquiring information about a first user; determining whether one or more users are present at positions satisfying a set condition in relation to the position of the first user; and when one or more users are present, determining whether to match a second user included among the one or more users with the first user.

SIMULATION MODEL GENERATION METHOD, SIMULATION MODEL GENERATION PROGRAM, AND SIMULATION MODEL GENERATION SYSTEM

NºPublicación:  WO2025244001A1 27/11/2025
Solicitante: 
PANASONIC INTELLECTUAL PROPERTY MAN CO LTD [JP]
\u30D1\u30CA\u30BD\u30CB\u30C3\u30AF\uFF29\uFF30\u30DE\u30CD\u30B8\u30E1\u30F3\u30C8\u682A\u5F0F\u4F1A\u793E
WO_2025244001_PA

Resumen de: WO2025244001A1

This simulation model generation method is executed by a warehouse management system and a calculation device, and generates a simulation model from simulation information. The simulation information includes any of first data acquired from the warehouse management system, second data generated from the first data, third data acquired from a related system, and fourth data of a standard value. When at least one part of the information required for generating the simulation model is not included in any of the first data to the fourth data, the simulation information outputs shortage information for notifying the shortage.

SIMULATION MODEL GENERATION METHOD, SIMULATION MODEL GENERATION PROGRAM, AND SIMULATION MODEL GENERATION SYSTEM

NºPublicación:  WO2025243978A1 27/11/2025
Solicitante: 
PANASONIC INTELLECTUAL PROPERTY MAN CO LTD [JP]
\u30D1\u30CA\u30BD\u30CB\u30C3\u30AF\uFF29\uFF30\u30DE\u30CD\u30B8\u30E1\u30F3\u30C8\u682A\u5F0F\u4F1A\u793E
WO_2025243978_PA

Resumen de: WO2025243978A1

This simulation model generating method includes: acquiring layout information relating to a work site from a management system; estimating the position of a worker at the work site on the basis of a first captured image captured by a first camera that captures images of the work site; calculating at least one of a movement speed of the worker and a work time of the worker in an area of the work site corresponding to the position, on the basis of the estimation result; and generating a simulation model of the work site on the basis of the layout information and the at least one of the movement speed and the work time of the worker in each of one or more areas of the work site.

PACKAGING MANAGEMENT METHOD AND SYSTEM THEREFOR

NºPublicación:  WO2025244195A1 27/11/2025
Solicitante: 
COUPANG CORP [KR]
\uCFE0\uD321 \uC8FC\uC2DD\uD68C\uC0AC
WO_2025244195_PA

Resumen de: WO2025244195A1

A packaging management method according to an embodiment of the present disclosure, which is performed by a computing device, may comprise the steps of: receiving a customer's order including fresh products and non-fresh products; determining, on the basis of a result of classifying the types of the fresh products according to temperature, a fresh product of a type that can be packaged together with a non-fresh product among the fresh products as a target fresh product; and determining whether the target fresh product and the non-fresh product are to be packaged in the same packaging container.

ROBOT CONTROL DEVICE, ROBOT CONTROL SYSTEM, ROBOT, AND ROBOT CONTROL METHOD

NºPublicación:  WO2025243639A1 27/11/2025
Solicitante: 
HITACHI LTD [JP]
\u682A\u5F0F\u4F1A\u793E\u65E5\u7ACB\u88FD\u4F5C\u6240
WO_2025243639_PA

Resumen de: WO2025243639A1

A robot control device (11) is provided with: a determining unit (33) for determining the progress status of first work in accordance with a work instruction; a search unit (35) for searching for a partner (17) capable of providing specific information for changing the progress status of the first work to a continuation-possible status if the progress status of the first work is a continuation-not-possible status; an estimating unit (37) for estimating the total work cost including second work for changing the progress status of the first work from the continuation-not-possible status to the continuation-possible status; a plan creating unit (38) for creating a work plan including the second work for the partner (17) on the basis of the estimated total work cost; and a control unit (39) for causing the work including the second work complying with the created work plan to be performed. The plan creating unit (38) creates the work plan so as to minimize the total work cost.

INFORMATION PROCESSING SYSTEM AND INFORMATION PROCESSING METHOD

NºPublicación:  WO2025243703A1 27/11/2025
Solicitante: 
PANASONIC INTELLECTUAL PROPERTY MAN CO LTD [JP]
\u30D1\u30CA\u30BD\u30CB\u30C3\u30AF\uFF29\uFF30\u30DE\u30CD\u30B8\u30E1\u30F3\u30C8\u682A\u5F0F\u4F1A\u793E
WO_2025243703_PA

Resumen de: WO2025243703A1

An information processing system (10) is provided with an update unit (15D) and an output control unit (15E). The update unit (15D) updates a target inventory level on the basis of an inventory transition prediction pattern representing transition of estimated inventory quantity of an item in the future which is derived from inventory transition information of the item in the past. The output control unit (15E) outputs update result information relating to the updated target inventory level to an external device.

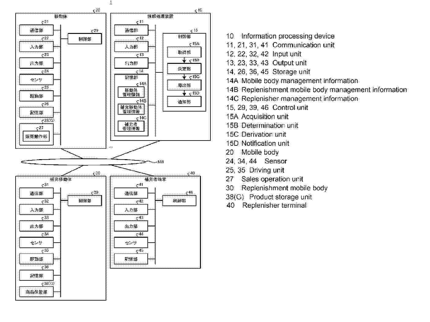
INFORMATION PROCESSING METHOD, INFORMATION PROCESSING DEVICE, AND INFORMATION PROCESSING PROGRAM

NºPublicación:  WO2025243585A1 27/11/2025
Solicitante: 
PANASONIC INTELLECTUAL PROPERTY MAN CO LTD [JP]
\u30D1\u30CA\u30BD\u30CB\u30C3\u30AF\uFF29\uFF30\u30DE\u30CD\u30B8\u30E1\u30F3\u30C8\u682A\u5F0F\u4F1A\u793E
WO_2025243585_PA

Resumen de: WO2025243585A1

An information processing method executed by an information processing device (10) involves deriving replenishment timing and replenishment place information for a product (G) to be replenished by a replenisher (P) from a replenishment mobile body (30) to a mobile body (20), on the basis of: mobile body information including sales state information of the product (G) of the mobile body (20) that autonomously moves and sells the product (G); replenishment mobile body information including position information of the replenishment mobile body (30) that autonomously moves and replenishes the mobile body (20) with the product (G); and replenisher information pertaining to the replenisher (P) that replenishes the mobile body (20) with the product (G) mounted on the replenishment mobile body (30).

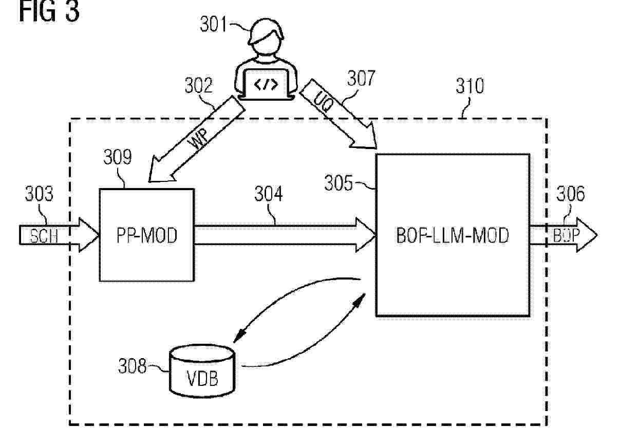
METHOD AND SYSTEM FOR AUTOMATICALLY DETERMINING A STRUCTURE OF A BILL OF PROCESS

NºPublicación:  WO2025243067A1 27/11/2025
Solicitante: 
SIEMENS IND SOFTWARE INC [US]
SIEMENS INDUSTRY SOFTWARE INC
WO_2025243067_PA

Resumen de: WO2025243067A1

Systems and a method for determining a BOP structure. Input data on a workpackage and input data on a schema are received; wherein the workpackage comprises BOM data. The system provides access to a LLM module pre-trained with manufacturing data. The received input data is processed into a format comprising chunks of text understandable by the LLM module. The LLM module is fed with the processed input data to obtain, as output data, a set of determined BOP structures.

METHODS AND SYSTEMS FOR DETERMINING THE AUTHENTICITY OF A COMPONENT

NºPublicación:  US2025363503A1 27/11/2025
Solicitante: 
LEXMARK INT INC [US]
LEXMARK INTERNATIONAL, INC
US_2025363503_PA

Resumen de: US2025363503A1

A method for determining the authenticity of a component in an electronic device, the method comprising: receiving a seed by a component in the electronic device; storing the seed in a block of non-volatile memory in the component; calculating, by the component, the output of a cryptographic function with the input based on the seed and storing the output in the block of non-volatile memory; iteratively calculating, by the component, the outputs of the cryptographic function wherein for each iteration the input for the cryptographic function is based on the seed and all previous outputs, and for each iteration storing the output in the block of non-volatile memory; and determining the authenticity of the component based on a selected output of the cryptographic function F, the selected output being one of the outputs stored in the block of non-volatile memory.

METHOD AND COLLISION CLASSIFICATION SYSTEM FOR CLASSIFYING A COLLISION EVENT ON A RACKING SYSTEM

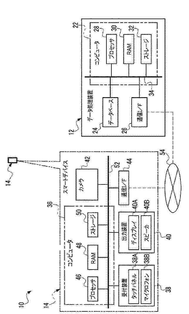
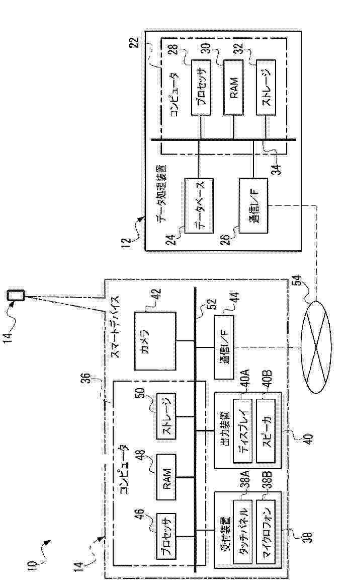
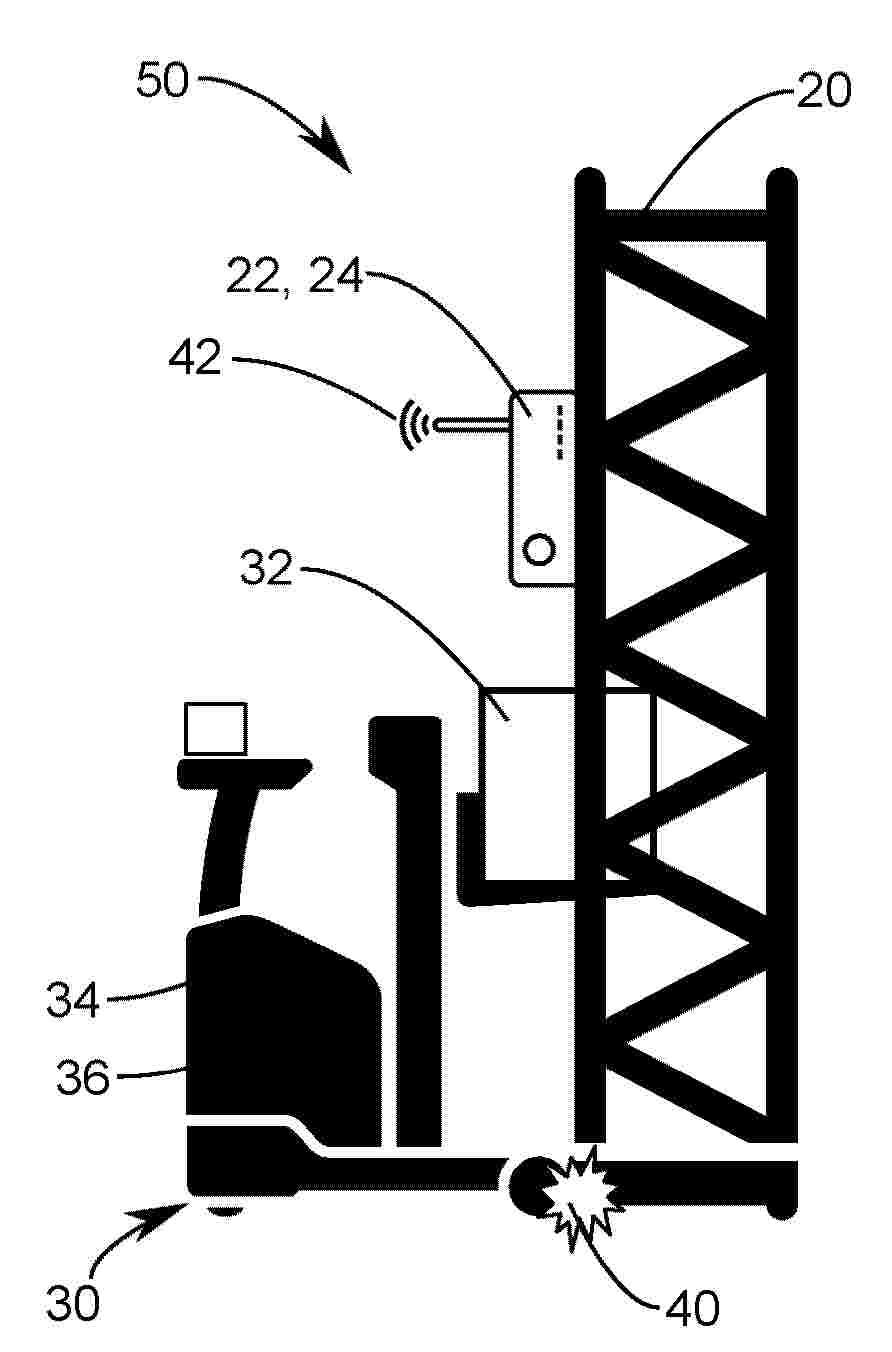
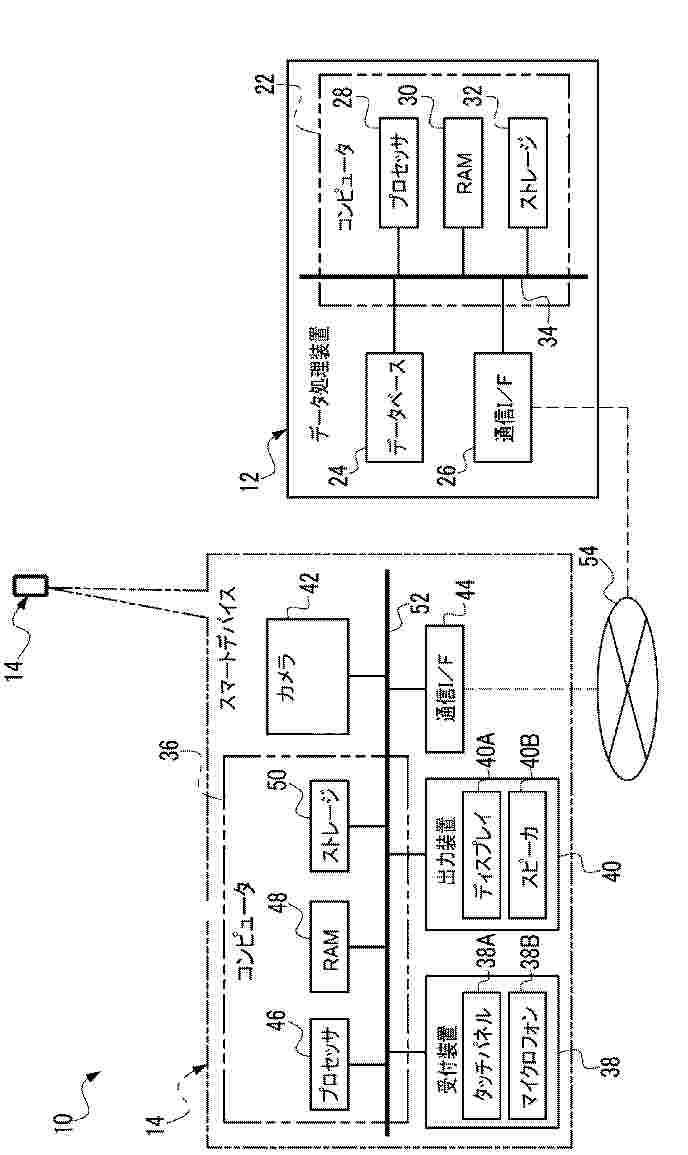
NºPublicación:  US2025361133A1 27/11/2025
Solicitante: 
JUNGHEINRICH AG [DE]
Jungheinrich AG
US_2025361133_PA

Resumen de: US2025361133A1

A method of classifying a collision event on a racking system including: detecting the collision event between an industrial truck and the racking system using a sensor on the racking system and determining a strength of the collision event, comparing the strength with a reference strength and emitting a collision signal if the determined strength exceeds the reference strength; transmitting the collision signal to a receiver of the industrial truck and forwarding the collision signal to a controller of the industrial truck, classifying the collision event as a function of status data of the industrial truck and of the collision signal. The classifying of the collision event comprises assigning a collision type from a collision type list, including at least one collision type for which the collision event is not assigned to the industrial truck and for which the collision event is assigned to the industrial truck.

HIGHLIGHTING TARGET ITEMS IN IMAGES CAPTURED BY SMART CARTS

NºPublicación:  US2025363696A1 27/11/2025
Solicitante: 
MAPLEBEAR INC [US]
Maplebear Inc
US_2025363696_PA

Resumen de: US2025363696A1

A system may store a plurality of images depicting items within an environment, where each image was captured by a camera coupled to a shopping cart. The system identifies a target item associated with a user device that is located within the environment. The system identifies a location of the target item within the environment based on item data associated with the target item and environment map data describing the environment. The system selects, from the plurality of images, an image depicting the item at the location within the environment based on the environment map data and the location data associated with each of the plurality of images. The system identifies a portion of the identified image that depicts the item by applying a machine-learning model to the identified image. The system modifies the identified portion of the identified image to highlight the target item.

DETECTING USER ACTIONS BASED ON SMART CART SENSOR DATA

NºPublicación:  US2025363547A1 27/11/2025
Solicitante: 
MAPLEBEAR INC [US]
Maplebear Inc
US_2025363547_PA

Resumen de: US2025363547A1

A system causes a display screen to present a set of content for a first time period. The system accesses a first set of location data captured by location sensors coupled to shopping carts. The first set of location data indicates a location of each of a plurality of users of the shopping carts. The system identifies a set of users within a distal proximity of the display screen during the first time period. The system accesses sensor data captured by sensors of the shopping carts and detects an action performed by a first user in relation to a first item. The system identifies a timestamp for the action. In response to the timestamp being within a threshold amount of time after the first time period, the system stores proximity data indicative of an interaction with the set of content in association with the first user.

Fördervorrichtung, Verfahren zum Betreiben und Verwendung

NºPublicación:  DE102024114361A1 27/11/2025
Solicitante: 
DEUTSCHE POST AG [DE]
Deutsche Post AG
CN_121005256_PA

Resumen de: DE102024114361A1

Die Erfindung betrifft eine Fördervorrichtung (2) zum Fördern von Objekten (70), aufweisend eine umlaufende Förderstrecke (10), längs der eine Vielzahl von Fördereinrichtungen (20) und eine Wartungseinrichtung (30) aneinandergereiht beweglich geführt sind, wobei die Fördereinrichtungen (20) jeweils zum Abladen von einem darauf aufliegenden Objekt (70) quer zur Förderstrecke (10) ausgebildet sind, und die Wartungseinrichtung (30) eine Aktoreinrichtung (40) zum Durchführen von Wartungsarbeiten an der Förderstrecke (10) aufweist. Die Erfindung betrifft ferner ein Verfahren und eine Verwendung.

Regalbediengerät, Verfahren zum Beladen eines Regalbediengeräts

NºPublicación:  DE102024114501A1 27/11/2025
Solicitante: 
KOERBER SUPPLY CHAIN PT S A [PT]
K\u00F6rber Supply Chain PT, S.A

Resumen de: DE102024114501A1

Es wird ein Regalbediengerät (1) zum Transport einer Ladung (2) bereitgestellt. Das Regalbediengerät (1) umfasst einen Ladebereich (3), der dazu ausgestaltet ist, eine Ladung (2) aufzunehmen, eine Sensorvorrichtung (4), die dazu ausgestaltet ist, einen Ist-Zustand der Ladung (2) zu bestimmen, eine Steuereinheit (5), die dazu ausgestaltet ist, den Ist-Zustand der Ladung (2) mit einem Soll-Zustand zu vergleichen, um eine Abweichungsinformation zu bestimmen, wobei die Steuereinheit (5) ferner dazu ausgestaltet ist, einen Betriebszustand des Regalbediengeräts (1) basierend auf der Abweichungsinformation zu bestimmten. Ferner wird ein Verfahren zum Beladen eines Regalbediengeräts (1) mit einer Ladung (2) bereitgestellt.

Verfahren und Kollisionsklassifikationssystem zum Klassifizieren eines Kollisionsereignisses an einem Regalsystem

NºPublicación:  DE102024114515A1 27/11/2025
Solicitante: 
JUNGHEINRICH AG [DE]
Jungheinrich Aktiengesellschaft
DE_102024114515_PA

Resumen de: DE102024114515A1

Die Erfindung betrifft u.a. ein Verfahren zum Klassifizieren eines Kollisionsereignisses (40) an einem Regalsystem (20), umfassend die folgenden Schritte:- eine an einem Regalsystem (20) angeordnete Sensoreinheit (22) erkennt ein Kollisionsereignis (40) zwischen einem Flurförderzeug (30) und dem Regalsystem (20) und ermittelt eine Stärke des Kollisionsereignisses (S110), vergleicht die ermittelte Stärke mit einer Referenzstärke (S120) und sendet ein dem Kollisionsereignis (40) zugeordnetes Kollisionssignal (42) aus, falls die ermittelte Stärke die Referenzstärke überschreitet (S130);- eine Empfangseinheit (34) eines Flurförderzeugs (30) empfängt das Kollisionssignal (42) und leitet es an eine Steuereinheit (36) des Flurförderzeugs (30) weiter (S210), welche eine Klassifikation des Kollisionsereignisses (40) in Abhängigkeit von Zustandsdaten des Flurförderzeugs (30) und vom Kollisionssignal (42) durchführt (S220), wobei die Klassifikation des Kollisionsereignisses (40) ein Zuordnen eines Kollisionstyps aus einer Kollisionstypliste umfasst, wobei die Kollisionstypliste mindestens einen Kollisionstyp, für den das Kollisionsereignis (40) nicht dem Flurförderzeug (30) zugeordnet wird, und mindestens einen Kollisionstyp, insbesondere mindestens zwei verschiedene Kollisionstypen, für den bzw. die das Kollisionsereignis (40) dem Flurförderzeug (30) zugeordnet wird, umfasst.

A VEHICLE FLEET ALARM SYSTEM AND CORRESPONDING VEHICLE

Nº publicación: WO2025243120A1 27/11/2025

Solicitante:

C R F SOC CONSORTILE PER AZIONI [IT]
C.R.F. SOCIET\u00C0 CONSORTILE PER AZIONI

WO_2025243120_PA

Resumen de: WO2025243120A1

A vehicle fleet alarm system comprising a plurality of vehicles configured to contain objects associated with respective identifiers and comprising tags configured to send presence data, and a remote control apparatus configured to receive from a vehicle fleet manager inventory lists associated to respective vehicles comprising identifiers associated with objects that are to be present on the respective vehicles. Each vehicle comprises an integrated reader and an integrated electronic controller configured to detect a theft attempt and, in response to such detection: the integrated electronic controller is configured to send (404b) a first notification indicating said theft attempt to the vehicle fleet manager and send (414) a scan request to the integrated reader; the integrated reader is configured to receive and send presence data to the electronic controller; the integrated electronic controller is configured to receive such data and to obtain and send (414) indications of presence of the objects indicative of a presence of such objects in the vehicle; and the remote control apparatus is configured to determine if an indication of presence has been obtained for each object whose identifier is comprised in the inventory list of the vehicle and, if at least one indication of presence has not been obtained, to generate and send (412) a second notification indicative of stolen objects to the vehicle fleet manager.

traducir